Payer-v3.0(2016EN): verschil tussen versies

Uit Zorginformatiebouwstenen
Ga naar: navigatie, zoeken
 
Regel 145: Regel 145:
 
==Information Model==
 
==Information Model==
 
<BR>
 
<BR>
<imagemap> Bestand:Payer-v3.0Model(EN).png | center  
+
<imagemap> Bestand:Payer-v3.0Model(2016EN).png | center  
 
rect 345 433 435 503 [[#11673]]
 
rect 345 433 435 503 [[#11673]]
 
rect 587 269 692 339 [[#11515]]
 
rect 587 269 692 339 [[#11515]]
Regel 548: Regel 548:
 
The information in this wikipage is based on<!--ftInfoBase--> Release summer 2016 <BR>
 
The information in this wikipage is based on<!--ftInfoBase--> Release summer 2016 <BR>
 
Conditions for use are located on the mainpage<!--ftConditions--> [[Bestand:list2.png|link=HCIM_Mainpage<!--wikiMainpage-->]]<BR>
 
Conditions for use are located on the mainpage<!--ftConditions--> [[Bestand:list2.png|link=HCIM_Mainpage<!--wikiMainpage-->]]<BR>
This page is generated on 20/12/2018 10:14:37 with ZibExtraction v. 3.0.6928.1309<!--ftDate--> <BR>
+
This page is generated on 21/12/2018 15:38:26 with ZibExtraction v. 3.0.6929.24609<!--ftDate--> <BR>
 
-----
 
-----
 
<div style="text-align: right; direction: ltr; margin-left: 1em;" >[[Bestand: Back 16.png| link= HCIM_Release<!--wikiReleasePage-->_2016(EN)]] [[HCIM_Release<!--wikiReleasePage-->_2016(EN) |Back to HCIM list<!--hdBackToMainPage--> ]]</div>
 
<div style="text-align: right; direction: ltr; margin-left: 1em;" >[[Bestand: Back 16.png| link= HCIM_Release<!--wikiReleasePage-->_2016(EN)]] [[HCIM_Release<!--wikiReleasePage-->_2016(EN) |Back to HCIM list<!--hdBackToMainPage--> ]]</div>

Huidige versie van 24 dec 2018 om 12:09


Attention!! This is not the most recent version of this information model. You can find the most recent version here.

General information

Name: nl.zorg.Payer NL.png
Version: 3.0
HCIM Status:Final
Release: 2016
Release status: Published
Release date: 1-5-2016


Back 16.png Back to HCIM list

Metadata

DCM::CoderList Kerngroep Registratie aan de Bron
DCM::ContactInformation.Address *
DCM::ContactInformation.Name *
DCM::ContactInformation.Telecom *
DCM::ContentAuthorList Projectgroep Generieke Overdrachtsgegevens & Kerngroep Registratie aan de Bron
DCM::CreationDate 23-11-2012
DCM::DeprecatedDate
DCM::DescriptionLanguage nl
DCM::EndorsingAuthority.Address
DCM::EndorsingAuthority.Name PM
DCM::EndorsingAuthority.Telecom
DCM::Id 2.16.840.1.113883.2.4.3.11.60.40.3.1.1
DCM::KeywordList Verzekeringsgegevens
DCM::LifecycleStatus Final
DCM::ModelerList Kerngroep Registratie aan de Bron
DCM::Name nl.zorg.Betaler
DCM::PublicationDate 1-5-2016
DCM::PublicationStatus Published
DCM::ReviewerList Projectgroep Generieke Overdrachtsgegevens & Kerngroep Registratie aan de Bron
DCM::RevisionDate 1-4-2015
DCM::Superseeds nl.nfu.Betaler-v1.2
DCM::Version 3.0
HCIM::PublicationLanguage EN

Revision History

Only available in Dutch

Publicatieversie 1.0 (15-02-2013) -

Publicatieversie 1.1 (01-07-2013)

ZIB-59 RFC Bouwsteen Betaler

Publicatieversie 1.2 (01-04-2015)

ZIB-72 Issue Bouwsteen OverdrachtBetaler - VerzekerdeNummer
ZIB-216 Naamgeving DCM:: Valueset VerzekeringsrechtCodeLijst onjuist in klinische bouwsteen OverdrachtBetaler, dit aangepast naar VerzekeringssoortCodeLijst.
ZIB-217 In de klinische bouwsteen OverdrachtBetaler DCM::ValueSet UZOVI aangepast naar DCM:AssigningAuthority tagged value.
ZIB-306 Aanpassen modellering keuzebox, boundary en cardinaliteit
ZIB-308 Prefix Overdracht weggehaald bij de generieke bouwstenen
ZIB-314 Naamgeving concept Bank aangepast.
ZIB-357 BetalerNaam aangepast naar ST i.p.v. reference.

Incl. algemene wijzigingsverzoeken:

ZIB-94 Aanpassen tekst van Disclaimer, Terms of Use & Copyrights
ZIB-154 Consequenties opsplitsing Medicatie bouwstenen voor overige bouwstenen.
ZIB-200 Naamgeving SNOMED CT in tagged values klinische bouwstenen gelijk getrokken.
ZIB-201 Naamgeving OID: in tagged value notes van klinische bouwstenen gelijk getrokken.
ZIB-309 EOI aangepast
ZIB-324 Codelijsten Name en Description beginnen met een Hoofdletter
ZIB-326 Tekstuele aanpassingen conform de kwaliteitsreview kerngroep 2015

Publicatieversie 3.0 (01-05-2016)

.

Concept

Payers are organizations or individuals that pay for the healthcare supplied to the patient. These organizations or individuals can be: facilities or people who financially guarantee or who are responsible for the patient (such as parents or guardians of minors), organizations with direct financial responsibility, combinations of these or the patient themselves.

Purpose

Recording the information of the paying authorities and people serves to simplify payment of the fees for the supplied care and to provide insight in advance on how these fees are to be paid, especially when it comes to non-insured healthcare.

Evidence Base

Those that developed the model took into account the information exchanged in the ‘Check for Right to Insurance (COV)’. To do so, the COV VZ801/802 message definitions were used, v4 (02-nov-2012).

The structure of the 'European Health Insurance Card (EHIC)' information was taken into account as well.

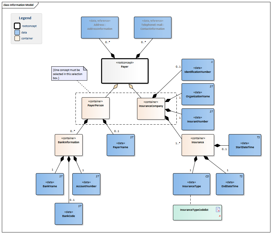
Information Model


#11673#11515#11528Patient-v3.0(2016EN)Patient-v3.0(2016EN)#11535#InsuranceTypeCodelist#11531#11521#11523#11532#11516#11517#11529#11533#11522#11519#11527Payer-v3.0Model(2016EN).png


Type Id Concept Card. Definition DefinitionCode Reference
Block.png NL-CM:1.1.1 Arrowdown.pngPayer Root concept of the Payer information model. This root concept contains all data elements of the Payer information model.
Folder.png NL-CM:1.1.2 Arrowdown.pngPayerPerson (0..1) Container of the PayerPerson concept. This container contains all data elements of the PayerPerson concept.
ST.png NL-CM:1.1.5 Arrowright.pngPayerName 0..1 Full name of the paying person or organization (legal entity).
Folder.png NL-CM:1.1.4 Arrowdown.pngBankInformation 0..* Container of the BankInformation concept. This container contains all data elements of the BankInformation concept.
ST.png NL-CM:1.1.9 Arrowright.pngBankName 1 Name of the financial organization.
ST.png NL-CM:1.1.10 Arrowright.pngBankCode 0..1 Code indicating the bank and branch. For European countries, this is the organization’s BIC or SWIFT code.
ST.png NL-CM:1.1.11 Arrowright.pngAccountNumber 1 The payer’s bank account number at the listed organization. For European countries, this is the IBAN.
Folder.png NL-CM:1.1.3 Arrowdown.pngInsuranceCompany (0..1) Container of the InsuranceCompany concept. This container contains all data elements of the InsuranceCompany concept.
Folder.png NL-CM:1.1.8 Arrowdown.pngInsurance 1..* Container of the Insurance concept. This container contains all data elements of the Insurance concept.
TS.png NL-CM:1.1.13 Arrowright.pngStartDateTime 0..1 Date from which the insurance policy coverage applies.
TS.png NL-CM:1.1.14 Arrowright.pngEndDateTime 1 Date until which the insurance policy coverage applies.

This item maps the ‘Expiry date’ on EHIC field 9.

CD.png NL-CM:1.1.15 Arrowright.pngInsuranceType 1 Type of insurance policy. Codes as returned in the Check for Right to Insurance
List2.png InsuranceTypeCodelist
II.png NL-CM:1.1.7 Arrowright.pngIdentificationNumber 0..1 Unique healthcare insurance company identification (the UZOVI number).
AA2.png UZOVI
ST.png NL-CM:1.1.16 Arrowright.pngOrganizationName 1 Full, official name of the healthcare insurance company. If the UZOVI number is entered as an identification number, this will be the name as listed in the UZOVI register and the name which is returned in the Check for Right to Insurance (COV).
ST.png NL-CM:1.1.6 Arrowright.pngInsurantNumber 1 Number under which the insured person is registered at the insurance company

This item maps the ‘Identification number of the card’ on EHIC field 8

Verwijzing.png NL-CM:1.1.17 Arrowright.pngAddress::AddressInformation 0..* The payer’s address information.
Block.png Patient
Verwijzing.png NL-CM:1.1.12 Arrowright.pngTelephoneE-mail::ContactInformation 0..* The payer’s telephone number and/or e-mail address.
Block.png Patient

Columns Concept and DefinitionCode: hover over the values for more information
For explanation of the symbols, please see the legend page List2.png

Example Instances

Only available in Dutch

Verzekeraar
IdentificatieNummer 3332
OrganisatieNaam Menzis Zorgverzekeraar N.V.
VerzekerdeNummer 12345678
Verzekering
BeginDatumTijd 01-01-2012
EindDatumTijd 31-01-2013
VerzekeringsSoort Basis verzekerd
Adres
Straat Postbus
Huisnummer 34000
Postcode 7500 KC
Woonplaats Enschede
Land Nederland
TelefoonEmail
Telefoonnummer +31505233333
NummerSoort Zakelijk telefoonnummer
BetalerPersoon
BetalerNaam J.P.M. van Putten
Bankgegevens
BankNaam ING
Bankcode INGBNL2A
Rekeningnummer NL85INGB0001234567
Adres
Straat 1e Jacob van Campenstr
Huisnummer 15
Postcode 1012 NX
Woonplaats Hoogmade
Gemeente Kaag en Braassem
Land Nederland
AdresSoort Woon-/verblijfadres
TelefoonEmail
Telefoonnummer +311725233111
NummerSoort Privé telefoonnummer

Assigning authorities

The identifying numbers are issued by the following authorities

UZOVI

Identifying number ID system OID
UZOVI OID: 2.16.840.1.113883.2.4.6.4

Valuesets

InsuranceTypeCodelist

Valueset OID: 2.16.840.1.113883.2.4.3.11.60.40.2.1.1.1 Binding:
Conceptname Conceptcode Codesystem name Codesystem OID Description
Basis B Verzekeringssoort 2.16.840.1.113883.2.4.3.11.60.101.5.1 Basis verzekerd
Aanvullend verzekerd A Verzekeringssoort 2.16.840.1.113883.2.4.3.11.60.101.5.1 Aanvullend verzekerd
Basisverzekering vanuit AWBZ BZ Verzekeringssoort 2.16.840.1.113883.2.4.3.11.60.101.5.1 Basisverzekering vanuit AWBZ
Hoofdverzekering H Verzekeringssoort 2.16.840.1.113883.2.4.3.11.60.101.5.1 Een basisverzekering die geen onderdeel uitmaakt van de ZVW of AWBZ (bijvoorbeeld voor expats in het buitenland).
Tandverzekering (los) T Verzekeringssoort 2.16.840.1.113883.2.4.3.11.60.101.5.1 Tandverzekering
Aanvullend + tand AT Verzekeringssoort 2.16.840.1.113883.2.4.3.11.60.101.5.1 Aanvullend + tand

This information model in other releases

Information model references

This information model refers to

This information model is used in

--

Technical specifications in HL7v3 CDA and HL7 FHIR

To exchange information based on health and care information models, additional, more technical specifications are required.
Not every environment can handle the same technical specifications. For this reason, there are several types of technical specifications:

  • HL7® version 3 CDA compatible specifications, available through the Nictiz ART-DECOR® environment Artdecor.jpg
  • HL7® FHIR® compatible specifications, available through the Nictiz environment on the Simplifier FHIR Fhir.png

Downloads

This information model is also available as pdf file PDF.png or as spreadsheet Xlsx.png

About this information

The information in this wikipage is based on Release summer 2016
Conditions for use are located on the mainpage List2.png
This page is generated on 21/12/2018 15:38:26 with ZibExtraction v. 3.0.6929.24609


Back 16.png Back to HCIM list