AlgemeneMeting-v3.0(2018NL): verschil tussen versies
(Nieuwe pagina aangemaakt met '<!-- Hieronder wordt een transclude page aangeroepen --> {{Versions-2.16.840.1.113883.2.4.3.11.60.40.3.13.3(NL)|1|AlgemeneMeting-v3.0(2018NL)}} <!-- Tot hier de t...') |
(geen verschil)
|
Versie van 2 nov 2018 om 23:33
Inhoud
Algemeen
Naam: nl.zorg.AlgemeneMeting ![]()
Versie: 3.0
ZIB Status:Final
Publicatie: 2018
Publicatie status: Prepublished
Publicatie datum: 01-10-2018
Metadata
| DCM::CoderList | Werkgroep RadB Verpleegkundige Gegevens |
| DCM::ContactInformation.Address | * |
| DCM::ContactInformation.Name | * |
| DCM::ContactInformation.Telecom | * |
| DCM::ContentAuthorList | Werkgroep RadB Verpleegkundige Gegevens |
| DCM::CreationDate | 14-3-2014 |
| DCM::DescriptionLanguage | nl |
| DCM::EndorsingAuthority.Address | |
| DCM::EndorsingAuthority.Name | PM |
| DCM::EndorsingAuthority.Telecom | |
| DCM::Id | 2.16.840.1.113883.2.4.3.11.60.40.3.13.3 |
| DCM::KeywordList | Algemene meting |
| DCM::LifecycleStatus | Final |
| DCM::ModelerList | Werkgroep RadB Verpleegkundige Gegevens |
| DCM::Name | nl.zorg.AlgemeneMeting |
| DCM::PublicationDate | 01-10-2018 |
| DCM::PublicationStatus | Prepublished |
| DCM::ReviewerList | Projectgroep RadB Verpleegkundige Gegevens & Kerngroep Registratie aan de Bron |
| DCM::RevisionDate | 31-12-2017 |
| DCM::Superseeds | nl.nfu.AlgemeneMeting-v1.0 |
| DCM::Version | 3.0 |
| HCIM::PublicationLanguage | NL |
Revision History
'
Publicatieversie 1.0 (01-07-2015)
Publicatieversie 3.0 (01-05-2016)
| ZIB-453 | Wijziging naamgeving ZIB's en logo's door andere opzet van beheer |
Concept
Een algemene meting legt de uitkomst vast van een meting of bepaling die bij een patënt is uitgevoerd. De bouwsteen wordt gebruikt om de uitslagen van metingen vast te leggen waarvoor geen specifieke bouwstenen zijn geformuleerd. De bouwsteen is niet bedoeld voor laboratorium bepalingen die uitgevoerd worden op materiaal dat bij de patiënt is afgenomen.
Purpose
De meting en documentatie van fysiologische observaties zijn een belangrijke instrument voor het beoordelen van de toestand van een patiënt. Deze bouwsteen biedt de mogelijkheid om diverse relevante meetwaarden vast te leggen.
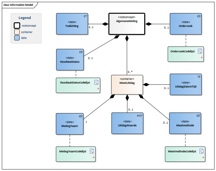
Information Model

| Type | Id | Concept | Card. | Definitie | DefinitieCode | Verwijzing | |||||||
| NL-CM:13.3.1 | Rootconcept van de bouwsteen AlgemeneMeting. Dit rootconcept bevat alle gegevenselementen van de bouwsteen AlgemeneMeting. | ||||||||||||
| NL-CM:13.3.2 | 0..1 | Een algemene meting kan uit meerdere onderdelen bestaan. Dit concept bevat de naam en code van de gehele meting. De onderdelen worden in één of meerdere concepten MeetUitslag gerepresenteerd. |
| ||||||||||
| NL-CM:13.3.3 | 0..1 | De status van de totale meting. |
| ||||||||||
| NL-CM:13.3.4 | 0..1 | Opmerkingen, zoals interpretatie van of advies bij de uitslag. |
|
||||||||||
| NL-CM:13.3.5 | 0..* | Container van het concept MeetUitslag. Deze container bevat alle gegevenselementen van het concept MeetUitslag. | |||||||||||
| NL-CM:13.3.6 | 1 | Omschrijving (naam en code) van de uitgevoerde meting. |
| ||||||||||
| NL-CM:13.3.7 | 0..1 | De uitslag van de meting. Afhankelijk van de soort meting bestaat de uitslag uit een waarde met eenheid of uit een gecodeerde waarde (ordinaal of nominaal) of uit een tekstuele uitslag. | |||||||||||
| NL-CM:13.3.8 | 0..1 | De gebruikte testmethode voor het verkrijgen van de uitslag. |
| ||||||||||
| NL-CM:13.3.9 | 0..1 | Datum en eventueel tijdstip waarop de meting uitgevoerd is. | |||||||||||
Kolommen Concept en DefinitieCode: houdt de muis boven de waarde voor meer informatie
Voor uitleg over de gebruikte symbolen, zie de legenda pagina
Example Instances
| MeetUitslag | Toelichting | ResultaatStatus | ||
| MetingNaam | UitslagWaarde | UitslagDatumTijd | ||
| Delirium observatie screening (DOS) | 7 | 12-03-2014 | Waarschijnlijk delier | Definitief |
Valuesets
MeetmethodeCodelijst
| Valueset OID: 2.16.840.1.113883.2.4.3.11.60.40.2.13.3.4 | Binding: Extensible |
| Conceptnaam | Codestelselnaam | Codesysteem OID |
| Alle waarden | SNOMED CT | 2.16.840.1.113883.6.96 |
MetingNaamCodelijst
| Valueset OID: 2.16.840.1.113883.2.4.3.11.60.40.2.13.3.2 | Binding: Extensible |
| Conceptnaam | Codestelselnaam | Codesysteem OID |
| Alle waarden | SNOMED CT | 2.16.840.1.113883.6.96 |
OnderzoekCodelijst
| Valueset OID: 2.16.840.1.113883.2.4.3.11.60.40.2.13.3.3 | Binding: Extensible |
| Conceptnaam | Codestelselnaam | Codesysteem OID |
| Alle waarden | SNOMED CT | 2.16.840.1.113883.6.96 |
ResultaatStatusCodelijst
| Valueset OID: 2.16.840.1.113883.2.4.3.11.60.40.2.13.3.1 | Binding: Extensible |
| Conceptnaam | Conceptcode | Codestelselnaam | Codesysteem OID | Omschrijving |
| Pending | pending | ResultaatStatus | 2.16.840.1.113883.2.4.3.11.60.40.4.15.1 | Uitslag volgt |
| Preliminary | preliminary | ResultaatStatus | 2.16.840.1.113883.2.4.3.11.60.40.4.15.1 | Voorlopig |
| Final | final | ResultaatStatus | 2.16.840.1.113883.2.4.3.11.60.40.4.15.1 | Definitief |
| Appended | appended | ResultaatStatus | 2.16.840.1.113883.2.4.3.11.60.40.4.15.1 | Aanvullend |
| Corrected | corrected | ResultaatStatus | 2.16.840.1.113883.2.4.3.11.60.40.4.15.1 | Gecorrigeerd |
Deze bouwsteen in overige publicaties
- Publicatie 2015, (Versie 1.0)
- Publicatie 2016, (Versie 3.0)
- Publicatie 2017, (Versie 3.0)
- Publicatie 2019, (Versie 3.0)
Bouwsteen verwijzingen
Deze bouwsteen verwijst naar
- --
Deze bouwsteen wordt gebruikt in
Technische specificaties in HL7v3 CDA en HL7 FHIR
Om informatie op basis van zorginformatiebouwstenen uit te wisselen zijn aanvullende, meer technische specificaties nodig.
Niet iedere omgeving kan met dezelfde technische specificaties overweg. Om deze reden zijn er meerdere typen technische specificaties:
- HL7® versie 3 CDA compatibele specificaties, beschikbaar via de Nictiz ART-DECOR® omgeving

- HL7® FHIR® compatibele specificaties, beschikbaar via de Nictiz-omgeving op de Simplifier FHIR Registry

Downloads
De bouwsteen is ook beschikbaar als pdf bestand
of als spreadsheet
Over deze informatie
De informatie in deze wiki pagina is gebaseerd op de Prepublicatie 2018 #1
SNOMED CT en LOINC codes zijn gebaseeerd op:
- SNOMED Clinical Terms version: 20180731 [R] (July 2018 Release)
- LOINC version 2.64
De voorwaarden van gebruik staan op de beginpagina ![]()
Deze pagina is gegenereerd op 02/11/2018 00:19:45 met ZibExtraction v. 2.0.6879.31307