Payer-v1.2(2015EN): verschil tussen versies
| Regel 1: | Regel 1: | ||
| − | ==General information== | + | <!-- Hieronder wordt een transclude page aangeroepen --> |
| − | Name: '''nl.nfu.Payer''' [[Bestand:NL.png|link=Betaler-v1.2(2015NL)]]<BR> | + | {{Versions-2.16.840.1.113883.2.4.3.11.60.40.3.1.1(EN)|1|Payer-v1.2(2015EN)}} |
| − | Version: '''1.2''' <br> | + | <!-- Tot hier de transclude page --> |
| − | HCIM Status:Final<br> | + | ==General information<!--hdGeneralInformation-->== |
| − | Release: '''2015''' <br> | + | Name<!--hdName-->: '''nl.nfu.Payer''' [[Bestand:NL.png|link=Betaler-v1.2(2015NL)]]<BR> |
| − | Release status: Published<br> | + | Version<!--hdVersion-->: '''1.2''' <br> |
| − | Release date: 1-4-2015 | + | HCIM Status<!--hdStatus-->:Final<br> |
| + | Release<!--hdPublication-->: '''2015''' <br> | ||
| + | Release status<!--hdPublicationStatus-->: Published<br> | ||
| + | Release date<!--hdPublicationDate-->: 1-4-2015 | ||
----- | ----- | ||
| − | <div style="text-align: right; direction: ltr; margin-left: 1em;" >[[Bestand: Back 16.png| link= | + | <div style="text-align: right; direction: ltr; margin-left: 1em;" >[[Bestand: Back 16.png| link= HCIM_Release<!--wikiReleasePage-->_2015(EN)]] [[HCIM_Release<!--wikiReleasePage-->_2015(EN) |Back to HCIM list<!--hdBackToMainPage--> ]]</div> |
==Metadata== | ==Metadata== | ||
| Regel 61: | Regel 64: | ||
==Revision History== | ==Revision History== | ||
<div class="mw-collapsible mw-collapsed"> | <div class="mw-collapsible mw-collapsed"> | ||
| − | ''Only available in Dutch'' | + | ''Only available in Dutch<!--noTranslation-->'' |
<u>Publicatieversie 1.0</u> (15-02-2013) | <u>Publicatieversie 1.0</u> (15-02-2013) | ||
| Regel 138: | Regel 141: | ||
<BR> | <BR> | ||
<imagemap> Bestand:Payer-v1.2Model(EN).png | center | <imagemap> Bestand:Payer-v1.2Model(EN).png | center | ||
| − | rect | + | rect 345 433 435 503 [[#11673]] |
| − | rect | + | rect 587 269 692 339 [[#11515]] |
| − | rect | + | rect 587 350 692 420 [[#11528]] |
| − | rect | + | rect 433 54 554 124 [[Patient-v2.0.1(2015EN)]] |
| − | rect | + | rect 262 54 383 124 [[Patient-v2.0.1(2015EN)]] |
| − | rect | + | rect 587 190 692 260 [[#11535]] |
| − | rect | + | rect 559 661 717 711 [[#InsuranceTypeCodelist]] |
| − | rect | + | rect 698 559 788 629 [[#11531]] |
| − | rect | + | rect 739 433 844 503 [[#11521]] |
| − | rect | + | rect 177 655 267 725 [[#11523]] |
| − | rect | + | rect 234 559 324 629 [[#11532]] |
| − | rect | + | rect 116 559 206 629 [[#11516]] |
| − | rect | + | rect 177 433 267 503 [[#11517]] |
| − | rect | + | rect 264 314 354 384 [[#11529]] |
| − | rect | + | rect 443 316 533 386 [[#11533]] |
| − | rect | + | rect 587 433 692 503 [[#11522]] |
| − | rect | + | rect 559 559 679 629 [[#11519]] |
| − | rect | + | rect 328 189 479 269 [[#11527]] |
desc none | desc none | ||
</imagemap> | </imagemap> | ||
| Regel 161: | Regel 164: | ||
{| border= "1" width="1500px" style = "font-size: 9.5pt; border: solid 1px silver; border-collapse:collapse;" cellpadding = "3px" cellspacing ="0px" | {| border= "1" width="1500px" style = "font-size: 9.5pt; border: solid 1px silver; border-collapse:collapse;" cellpadding = "3px" cellspacing ="0px" | ||
|-style="background-color: #1F497D; color: white; font-weight: bold; font-variant: small-caps; " | |-style="background-color: #1F497D; color: white; font-weight: bold; font-variant: small-caps; " | ||
| − | |style="width:30px;"|Type||style="width:100px;"|Id||colspan="6 " style="width:140px;"|Concept||Card.||style="width: 600px;"|Definition||style="width:200px;"|DefinitionCode||style="width:200px;"|Reference | + | |style="width:30px;"|Type<!--imType-->||style="width:100px;"|Id<!--imId-->||colspan="6 " style="width:140px;"|Concept<!--imConcept-->||Card.<!--imCard-->||style="width: 600px;"|Definition<!--imDefinition-->||style="width:200px;"|DefinitionCode<!--imDefinitionCode-->||style="width:200px;"|Reference<!--imReference--> |
|-style="vertical-align:top; background-color: #E3E3E3; " | |-style="vertical-align:top; background-color: #E3E3E3; " | ||
|style = "text-align:center" |[[Bestand: block.png| 20px | link=]] | |style = "text-align:center" |[[Bestand: block.png| 20px | link=]] | ||
| Regel 353: | Regel 356: | ||
|} | |} | ||
|} | |} | ||
| − | Columns Concept and DefinitionCode: hover over the values for more information<BR> | + | Columns Concept and DefinitionCode: hover over the values for more information<!--imHover--><BR> |
| − | For explanation of the symbols, please see the legend page [[Bestand:list2.png|link=Legend]] | + | For explanation of the symbols, please see the legend page<!--imLegend--> [[Bestand:list2.png|link=Legend<!--wikiLegend-->]] |
==Example Instances== | ==Example Instances== | ||
| − | ''Only available in Dutch'' | + | ''Only available in Dutch<!--noTranslation-->'' |
{|class="wikitable" width="462px" style= "font-size: 9.5pt;" | {|class="wikitable" width="462px" style= "font-size: 9.5pt;" | ||
| Regel 458: | Regel 461: | ||
|} | |} | ||
| − | ==Assigning authorities== | + | ==Assigning authorities<!--aaAssigningAuthorities-->== |
| − | The identifying numbers are issued by the following authorities <BR> | + | The identifying numbers are issued by the following authorities<!--aaHeader--> <BR> |
=== UZOVI=== | === UZOVI=== | ||
{| class="wikitable" width="60%" | {| class="wikitable" width="60%" | ||
|-style="background-color: #1F497D; color: white; font-weight: bold;" | |-style="background-color: #1F497D; color: white; font-weight: bold;" | ||
| − | |style="width: 50%;"|Identifying number||ID system OID | + | |style="width: 50%;"|Identifying number<!--caId-->||ID system OID<!--caSystemOID--> |
|-style="vertical-align:top;" | |-style="vertical-align:top;" | ||
|UZOVI||OID: 2.16.840.1.113883.2.4.6.4 | |UZOVI||OID: 2.16.840.1.113883.2.4.6.4 | ||
| Regel 472: | Regel 475: | ||
{| class="wikitable" width="60%" | {| class="wikitable" width="60%" | ||
|-style='vertical-align:top; background-color: #E8D7BE;' | |-style='vertical-align:top; background-color: #E8D7BE;' | ||
| − | |Valueset OID 2.16.840.1.113883.2.4.3.11.60.40.2.1.1.1 | + | |Valueset OID<!--vsValuesetOID-->: 2.16.840.1.113883.2.4.3.11.60.40.2.1.1.1 |
| + | |Binding<!--vsBindingTag-->: | ||
|} | |} | ||
{| class="wikitable" width="60% " | {| class="wikitable" width="60% " | ||
|-style="background-color: #1F497D; color: white; font-weight: bold; " | |-style="background-color: #1F497D; color: white; font-weight: bold; " | ||
| − | |Conceptname | + | |Conceptname<!--vsConceptName--> |
| − | |Conceptcode | + | |Conceptcode<!--vsConceptCode--> |
| − | |Codesystem name||Codesystem OID | + | |Codesystem name<!--vsConceptSystemName-->||Codesystem OID<!--vsConceptSystemOID--> |
| − | |Description | + | |Description<!--vsDescription--> |
|-style="vertical-align:top; " | |-style="vertical-align:top; " | ||
|Basis | |Basis | ||
| Regel 518: | Regel 522: | ||
|} | |} | ||
| − | + | ==This information model in other releases<!--ftOtherReleases-->== | |
| − | ==This information model in other releases== | + | <!-- Hieronder wordt een transclude page aangeroepen --> |
| − | < | + | {{Versions-2.16.840.1.113883.2.4.3.11.60.40.3.1.1(EN)|2|2015}} |
| − | + | <!-- Tot hier de transclude page --> | |
| − | < | + | ==Information model references<!--ftReferences-->== |
| − | + | ====This information model refers to<!--ftRefersTo-->==== | |
| − | == | + | *[[Patient-v2.0.1(2015EN)|Patient-v2.0.1]] |
| + | ====This information model is used in<!--ftReferredBy-->==== | ||
| + | :-- | ||
| + | ==Technical specifications in HL7v3 CDA and HL7 FHIR<!--ftHeader-->== | ||
To exchange information based on health and care information models, additional, more technical specifications are required.<BR> | To exchange information based on health and care information models, additional, more technical specifications are required.<BR> | ||
| − | Not every environment can handle the same technical specifications. For this reason, there are several types of technical specifications: | + | Not every environment can handle the same technical specifications. For this reason, there are several types of technical specifications:<!--ftReferenceIntro--> |
<ul> | <ul> | ||
| − | <li>HL7® version 3 CDA compatible specifications, available through the Nictiz ART-DECOR® environment [http://decor.nictiz.nl/art-decor/decor-scenarios--zib2015bbr-?id=2.16.840.1.113883.2.4.3.11.60.5.4.2.1.1&effectiveDate=2015-04-01T00:00:00&language=en-US&scenariotree=false [[File:artdecor.jpg|16px|link=]]]</li> | + | <li>HL7® version 3 CDA compatible specifications, available through the Nictiz ART-DECOR® environment<!--ftArtDecorReference--> [http://decor.nictiz.nl/art-decor/decor-scenarios--zib2015bbr-?id=2.16.840.1.113883.2.4.3.11.60.5.4.2.1.1&effectiveDate=2015-04-01T00:00:00&language=en-US&scenariotree=false [[File:artdecor.jpg|16px|link=]]]</li> |
| − | <li>HL7® FHIR® compatible specifications, available through the Nictiz environment on the Simplifier FHIR | + | <li>HL7® FHIR® compatible specifications, available through the Nictiz environment on the Simplifier FHIR<!--ftSimplifierReference--> {{SimplefierLinks|2015}}</li> |
</ul> | </ul> | ||
| − | This information model is also available as [[Media:nl.nfu.Payer-v1.2(2015EN).pdf|pdf file]] [[File:PDF.png|link=]] or as [[Media:nl.nfu.Payer-v1.2(2015EN).xlsx|spreadsheet]] [[File:xlsx.png|link=]] | + | ==Downloads<!--ftDownloadTitle-->== |
| − | ==About this information== | + | This information model is also available as [[Media:nl.nfu.Payer-v1.2(2015EN).pdf|pdf file]] [[File:PDF.png|link=]] or as [[Media:nl.nfu.Payer-v1.2(2015EN).xlsx|spreadsheet]] [[File:xlsx.png|link=]]<!--ftDownloads--> |
| − | The information in this wikipage is based on ''Registratie aan de bron'' publication 2015 including errata dd. 16-07-2015 <BR> | + | ==About this information<!--ftHeader2-->== |
| − | Conditions for use are located on the mainpage [[Bestand:list2.png|link=HCIM_Mainpage]]<BR> | + | The information in this wikipage is based on<!--ftInfoBase--> ''Registratie aan de bron'' publication 2015 including errata dd. 16-07-2015 <BR> |
| − | This page is generated on | + | Conditions for use are located on the mainpage<!--ftConditions--> [[Bestand:list2.png|link=HCIM_Mainpage<!--wikiMainpage-->]]<BR> |
| + | This page is generated on 20/12/2018 12:03:03 with ZibExtraction v. 3.0.6928.21213<!--ftDate--> <BR> | ||
----- | ----- | ||
| − | <div style="text-align: right; direction: ltr; margin-left: 1em;" >[[Bestand: Back 16.png| link= | + | <div style="text-align: right; direction: ltr; margin-left: 1em;" >[[Bestand: Back 16.png| link= HCIM_Release<!--wikiReleasePage-->_2015(EN)]] [[HCIM_Release<!--wikiReleasePage-->_2015(EN) |Back to HCIM list<!--hdBackToMainPage--> ]]</div> |
Versie van 20 dec 2018 om 13:14
Inhoud
- 1 General information
- 2 Metadata
- 3 Revision History
- 4 Concept
- 5 Purpose
- 6 Evidence Base
- 7 Information Model
- 8 Example Instances
- 9 Assigning authorities
- 10 Valuesets
- 11 This information model in other releases
- 12 Information model references
- 13 Technical specifications in HL7v3 CDA and HL7 FHIR
- 14 Downloads
- 15 About this information
General information
Name: nl.nfu.Payer ![]()
Version: 1.2
HCIM Status:Final
Release: 2015
Release status: Published
Release date: 1-4-2015
Metadata
| DCM::CoderList | Kerngroep Registratie aan de Bron |
| DCM::ContactInformation.Address | * |
| DCM::ContactInformation.Name | * |
| DCM::ContactInformation.Telecom | * |
| DCM::ContentAuthorList | Projectgroep Generieke Overdrachtsgegevens & Kerngroep Registratie aan de Bron |
| DCM::CreationDate | 23-11-2012 |
| DCM::DeprecatedDate | |
| DCM::DescriptionLanguage | nl |
| DCM::EndorsingAuthority.Address | |
| DCM::EndorsingAuthority.Name | NFU |
| DCM::EndorsingAuthority.Telecom | |
| DCM::Id | 2.16.840.1.113883.2.4.3.11.60.40.3.1.1 |
| DCM::KeywordList | Verzekeringsgegevens |
| DCM::LifecycleStatus | Final |
| DCM::ModelerList | Kerngroep Registratie aan de Bron |
| DCM::Name | nl.nfu.Betaler |
| DCM::PublicationDate | 1-4-2015 |
| DCM::PublicationStatus | Published |
| DCM::ReviewerList | Projectgroep Generieke Overdrachtsgegevens & Kerngroep Registratie aan de Bron |
| DCM::RevisionDate | 1-4-2015 |
| DCM::Superseeds | |
| DCM::Version | 1.2 |
| HCIM::PublicationLanguage | EN |
Revision History
Only available in Dutch
Publicatieversie 1.0 (15-02-2013) -
Publicatieversie 1.1 (01-07-2013)
| ZIB-59 | RFC Bouwsteen Betaler |
Publicatieversie 1.2 (01-04-2015)
| ZIB-72 | Issue Bouwsteen OverdrachtBetaler - VerzekerdeNummer |
| ZIB-216 | Naamgeving DCM:: Valueset VerzekeringsrechtCodeLijst onjuist in klinische bouwsteen OverdrachtBetaler, dit aangepast naar VerzekeringssoortCodeLijst. |
| ZIB-217 | In de klinische bouwsteen OverdrachtBetaler DCM::ValueSet UZOVI aangepast naar DCM:AssigningAuthority tagged value. |
| ZIB-306 | Aanpassen modellering keuzebox, boundary en cardinaliteit |
| ZIB-308 | Prefix Overdracht weggehaald bij de generieke bouwstenen |
| ZIB-314 | Naamgeving concept Bank aangepast. |
| ZIB-357 | BetalerNaam aangepast naar ST i.p.v. reference. |
Incl. algemene wijzigingsverzoeken:
| ZIB-94 | Aanpassen tekst van Disclaimer, Terms of Use & Copyrights |
| ZIB-154 | Consequenties opsplitsing Medicatie bouwstenen voor overige bouwstenen. |
| ZIB-200 | Naamgeving SNOMED CT in tagged values klinische bouwstenen gelijk getrokken. |
| ZIB-201 | Naamgeving OID: in tagged value notes van klinische bouwstenen gelijk getrokken. |
| ZIB-309 | EOI aangepast |
| ZIB-324 | Codelijsten Name en Description beginnen met een Hoofdletter |
| ZIB-326 | Tekstuele aanpassingen conform de kwaliteitsreview kerngroep 2015 |
Concept
Payers are organizations or individuals that pay for the healthcare supplied to the patient. These organizations or individuals can be: facilities or people who financially guarantee or who are responsible for the patient (such as parents or guardians of minors), organizations with direct financial responsibility, combinations of these or the patient themselves.
Purpose
Recording the information of the paying authorities and people serves to simplify payment of the fees for the supplied care and to provide insight in advance on how these fees are to be paid, especially when it comes to non-insured healthcare.
Evidence Base
Those that developed the model took into account the information exchanged in the ‘Check for Right to Insurance (COV)’. To do so, the COV VZ801/802 message definitions were used, v4 (02-nov-2012).
The structure of the 'European Health Insurance Card (EHIC)' information was taken into account as well.
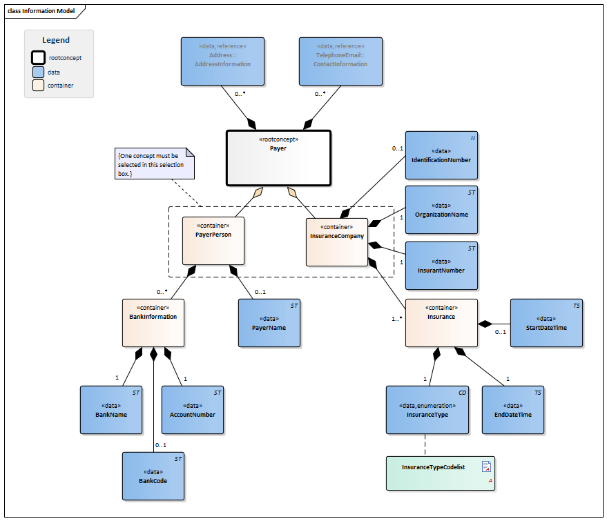
Information Model

| Type | Id | Concept | Card. | Definition | DefinitionCode | Reference | |||||||
| NL-CM:1.1.1 | Root concept of the Payer building block. This root concept contains all data elements of the Payer building block. | ||||||||||||
| NL-CM:1.1.2 | (0..1) | Container of the PayerPerson concept. This container contains all data elements of the PayerPerson concept. | |||||||||||
| NL-CM:1.1.5 | 0..1 | Full name of the paying person or organization (legal entity). | |||||||||||
| NL-CM:1.1.4 | 0..* | Container of the BankInformation concept. This container contains all data elements of the BankInformation concept. | |||||||||||
| NL-CM:1.1.9 | 1 | Name of the financial organization. | |||||||||||
| NL-CM:1.1.10 | 0..1 | Code indicating the bank and branch. For European countries, this is the organization’s BIC or SWIFT code. | |||||||||||
| NL-CM:1.1.11 | 1 | The payer’s bank account number at the listed organization. For European countries, this is the IBAN. | |||||||||||
| NL-CM:1.1.3 | (0..1) | Container of the InsuranceCompany concept. This container contains all data elements of the InsuranceCompany concept. | |||||||||||
| NL-CM:1.1.8 | 1..* | Container of the Insurance concept. This container contains all data elements of the Insurance concept. | |||||||||||
| NL-CM:1.1.13 | 0..1 | Date from which the insurance policy coverage applies. | |||||||||||
| NL-CM:1.1.14 | 1 | Date until which the insurance policy coverage applies.
This item maps the ‘Expiry date’ on EHIC field 9. |
|||||||||||
| NL-CM:1.1.15 | 1 | Type of insurance policy. Codes as returned in the Check for Right to Insurance |
| ||||||||||
| NL-CM:1.1.7 | 0..1 | Unique healthcare insurance company identification (the UZOVI number). |
| ||||||||||
| NL-CM:1.1.16 | 1 | Full, official name of the healthcare insurance company. If the UZOVI number is entered as an identification number, this will be the name as listed in the UZOVI register and the name which is returned in the Check for Right to Insurance (COV). | |||||||||||
| NL-CM:1.1.6 | 1 | Number under which the insured person is registered at the insurance company
This item maps the ‘Identification number of the card’ on EHIC field 8 |
|||||||||||
| NL-CM:1.1.17 | 0..* | The payer’s address information. |
| ||||||||||
| NL-CM:1.1.12 | 0..* | The payer’s telephone number and/or e-mail address. |
| ||||||||||
Columns Concept and DefinitionCode: hover over the values for more information
For explanation of the symbols, please see the legend page
Example Instances
Only available in Dutch
| Verzekeraar | |
| IdentificatieNummer | 3332 |
| OrganisatieNaam | Menzis Zorgverzekeraar N.V. |
| VerzekerdeNummer | 12345678 |
| Verzekering | |
| BeginDatumTijd | 01-01-2012 |
| EindDatumTijd | 31-01-2013 |
| VerzekeringsSoort | Basis verzekerd |
| Adres | |
| Straat | Postbus |
| Huisnummer | 34000 |
| Postcode | 7500 KC |
| Woonplaats | Enschede |
| Land | Nederland |
| TelefoonEmail | |
| Telefoonnummer | +31505233333 |
| NummerSoort | Zakelijk telefoonnummer |
| BetalerPersoon | |
| BetalerNaam | J.P.M. van Putten |
| Bankgegevens | |
| BankNaam | ING |
| Bankcode | INGBNL2A |
| Rekeningnummer | NL85INGB0001234567 |
| Adres | |
| Straat | 1e Jacob van Campenstr |
| Huisnummer | 15 |
| Postcode | 1012 NX |
| Woonplaats | Hoogmade |
| Gemeente | Kaag en Braassem |
| Land | Nederland |
| AdresSoort | Woon-/verblijfadres |
| TelefoonEmail | |
| Telefoonnummer | +311725233111 |
| NummerSoort | Privé telefoonnummer |
Assigning authorities
The identifying numbers are issued by the following authorities
UZOVI
| Identifying number | ID system OID |
| UZOVI | OID: 2.16.840.1.113883.2.4.6.4 |
Valuesets
InsuranceTypeCodelist
| Valueset OID: 2.16.840.1.113883.2.4.3.11.60.40.2.1.1.1 | Binding: |
| Conceptname | Conceptcode | Codesystem name | Codesystem OID | Description |
| Basis | B | Verzekeringssoort | 2.16.840.1.113883.2.4.3.11.60.101.5.1 | Basis verzekerd |
| Aanvullend verzekerd | A | Verzekeringssoort | 2.16.840.1.113883.2.4.3.11.60.101.5.1 | Aanvullend verzekerd |
| Basisverzekering vanuit AWBZ | BZ | Verzekeringssoort | 2.16.840.1.113883.2.4.3.11.60.101.5.1 | Basisverzekering vanuit AWBZ |
| Hoofdverzekering | H | Verzekeringssoort | 2.16.840.1.113883.2.4.3.11.60.101.5.1 | Een basisverzekering die geen onderdeel uitmaakt van de ZVW of AWBZ (bijvoorbeeld voor expats in het buitenland). |
| Tandverzekering (los) | T | Verzekeringssoort | 2.16.840.1.113883.2.4.3.11.60.101.5.1 | Tandverzekering |
| Aanvullend + tand | AT | Verzekeringssoort | 2.16.840.1.113883.2.4.3.11.60.101.5.1 | Aanvullend + tand |
This information model in other releases
- Release 2016, (Version 3.0)
- Release 2017, (Version 3.1)
- Prerelease 2018-2, (Version 3.1)
- Prerelease 2019-2, (Version 3.1)
- Release 2020, (Version 3.1.1)
- Prerelease 2021-2, (Version 3.2)
- Prerelease 2022-1, (Version 3.2)
- Prerelease 2023-1, (Version 4.0)
- Prerelease 2024-1, (Versie 4.1)
- Release 2024, (Version 4.1)
Information model references
This information model refers to
This information model is used in
- --
Technical specifications in HL7v3 CDA and HL7 FHIR
To exchange information based on health and care information models, additional, more technical specifications are required.
Not every environment can handle the same technical specifications. For this reason, there are several types of technical specifications:
- HL7® version 3 CDA compatible specifications, available through the Nictiz ART-DECOR® environment

- HL7® FHIR® compatible specifications, available through the Nictiz environment on the Simplifier FHIR

Downloads
This information model is also available as pdf file
or as spreadsheet
About this information
The information in this wikipage is based on Registratie aan de bron publication 2015 including errata dd. 16-07-2015
Conditions for use are located on the mainpage ![]()
This page is generated on 20/12/2018 12:03:03 with ZibExtraction v. 3.0.6928.21213