Contact-v3.1(2018NL)
Inhoud
- 1 Algemeen
- 2 Metadata
- 3 Revision History
- 4 Concept
- 5 Purpose
- 6 Evidence Base
- 7 Information Model
- 8 Example Instances
- 9 Instructions
- 10 References
- 11 Valuesets
- 12 Deze bouwsteen in overige publicaties
- 13 Bouwsteen verwijzingen
- 14 Technische specificaties in HL7v3 CDA en HL7 FHIR
- 15 Downloads
- 16 Over deze informatie
Algemeen
Naam: nl.zorg.Contact ![]()
Versie: 3.1
ZIB Status:Final
Publicatie: 2018
Publicatie status: Prepublished
Publicatie datum: 01-10-2018
Metadata
| DCM::CoderList | Kerngroep Registratie aan de Bron |
| DCM::ContactInformation.Address | * |
| DCM::ContactInformation.Name | * |
| DCM::ContactInformation.Telecom | * |
| DCM::ContentAuthorList | Projectgroep Generieke Overdrachtsgegevens & Kerngroep Registratie aan de Bron |
| DCM::CreationDate | 19-4-2012 |
| DCM::DeprecatedDate | |
| DCM::DescriptionLanguage | nl |
| DCM::EndorsingAuthority.Address | |
| DCM::EndorsingAuthority.Name | PM |
| DCM::EndorsingAuthority.Telecom | |
| DCM::Id | 2.16.840.1.113883.2.4.3.11.60.40.3.15.1 |
| DCM::KeywordList | Contacten, contact, patiëntcontact |
| DCM::LifecycleStatus | Final |
| DCM::ModelerList | Kerngroep Registratie aan de Bron |
| DCM::Name | nl.zorg.Contact |
| DCM::PublicationDate | 01-10-2018 |
| DCM::PublicationStatus | Prepublished |
| DCM::ReviewerList | Projectgroep Generieke Overdrachtsgegevens & Kerngroep Registratie aan de Bron |
| DCM::RevisionDate | 31-12-2017 |
| DCM::Superseeds | nl.zorg.Contact-v3.0 |
| DCM::Version | 3.1 |
| HCIM::PublicationLanguage | NL |
Revision History
'
Publicatieversie 1.0 (15-02-2013)
Publicatieversie 1.1 (01-07-2013)
Publicatieversie 1.2 (01-04-2015)
| ZIB-163 | Naamgeving concept Probleem::Probleem uit OverdrachtContact aanpassen. |
| ZIB-164 | Het concept Locatie::Zorgaanbieder uit bouwsteen OverdrachtContact niet verplicht maken, maar als cardinaliteit 0..1 opgeven. |
| ZIB-165 | Het concept Procedure in OverdrachtContact dient referentie naar bouwsteen te zijn. |
| ZIB-306 | Aanpassen modellering keuzebox, boundary en cardinaliteit |
| ZIB-308 | Prefix Overdracht weggehaald bij de generieke bouwstenen |
Incl. algemene wijzigingsverzoeken:
| ZIB-94 | Aanpassen tekst van Disclaimer, Terms of Use & Copyrights |
| ZIB-154 | Consequenties opsplitsing Medicatie bouwstenen voor overige bouwstenen. |
| ZIB-200 | Naamgeving SNOMED CT in tagged values klinische bouwstenen gelijk getrokken. |
| ZIB-201 | Naamgeving OID: in tagged value notes van klinische bouwstenen gelijk getrokken. |
| ZIB-309 | EOI aangepast |
| ZIB-324 | Codelijsten Name en Description beginnen met een Hoofdletter |
| ZIB-326 | Tekstuele aanpassingen conform de kwaliteitsreview kerngroep 2015 |
Publicatieversie 3.0 (01-05-2016)
| ZIB-453 | Wijziging naamgeving ZIB's en logo's door andere opzet van beheer |
Publicatieversie 3.1 (04-09-2017)
| ZIB-463 | Toevoegen IC aan ContactTypeCodelijst |
| ZIB-465 | Uitbreiding met datacontainers "Herkomst" en "Ontslagbestemming" |
| ZIB-553 | Example Instances Contact Type komt niet overeen met ContactTypeCodelijst |
| ZIB-563 | Engelse vertaling van Contact is Encounter |
| ZIB-564 | Aanpassing/harmonisatie Engelse conceptnamen |
| ZIB-565 | ContactTypeCodelijst niet compleet |
| ZIB-574 | Alleen verwijzen naar het rootconcept van de ZIB. |
Concept
Een contact is een interactie, onafhankelijk van de situatie, tussen een patiënt en een zorgverlener, waarbij de zorgverlener de primaire verantwoordelijkheid heeft de conditie van de patiënt te diagnosticeren, te evalueren, te behandelen en de patiënt te informeren. Dit kunnen bezoeken, afspraken of niet face-to-face interacties zijn.
Contacten kunnen huisarts- of praktijkbezoeken, thuisbezoeken, opnames (in bijvoorbeeld ziekenhuizen, verpleeg/verzorgingstehuizen, psychiatrische inrichtingen of revalidatieklinieken) of andere relevante contacten betreffen. Het betreft alleen historische contacten. De toekomstige contacten kunnen vastgelegd worden in de bouwsteen GeplandeZorgActiviteit.
Purpose
Contacten worden vastgelegd om een inzicht te geven over de uitgevoerde interacties tussen patient en zorgverlener en in welke context dit heeft plaatsgevonden.
Evidence Base
De waardelijsten voor Herkomst en Bestemming komen op hoofdlijnen overeen met de Landelijke Basisregistratie Ziekenhuiszorg (LBZ)
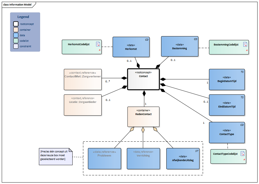
Information Model

| Type | Id | Concept | Card. | Definitie | DefinitieCode | Verwijzing | |||||||
| NL-CM:15.1.1 | Rootconcept van de bouwsteen Contact. Dit concept bevat alle gegevenselementen van de bouwsteen Contact. | ||||||||||||
| NL-CM:15.1.2 | 1 | Het type contact. |
| ||||||||||
| NL-CM:15.1.7 | 0..* | De zorgverlener waarmee het contact heeft plaatsgevonden. In de bouwsteen Zorgverlener kan tevens het specialisme en de rol van de zorgverlener vastgelegd worden. |
| ||||||||||
| NL-CM:15.1.8 | 0..1 | De fysieke locatie waar het contact heeft plaatsgevonden. |
| ||||||||||
| NL-CM:15.1.3 | 1 | Datum en tijd waarop het contact heeft plaatsgevonden. | |||||||||||
| NL-CM:15.1.4 | 0..1 | Datum en tijd waarop het contact is geëindigd. Als het contact een periode betreft wordt hiermee het einde van deze periode aangeduid, bijvoorbeeld bij een opname. | |||||||||||
| NL-CM:15.1.13 | 1 | Container van het concept RedenContact. Deze container bevat alle gegevenselementen van het concept RedenContact. | |||||||||||
| NL-CM:15.1.6 | (0..1) | Het probleem dat aanleiding is geweest voor het contact. |
| ||||||||||
| NL-CM:15.1.11 | (0..1) | De verrichting die tijdens het contact is uitgevoerd. |
| ||||||||||
| NL-CM:15.1.12 | (0..1) | Een afwijkende uitslag die als reden voor het contact geldt. | |||||||||||
| NL-CM:15.1.14 | 0..1 | Locatie waar de patient vandaan kwam voor het contact. Meestal zal dit alleen bij een ziekenhuisopname gebruikt worden. |
| ||||||||||
| NL-CM:15.1.16 | 0..1 | Locatie waar de patient naar toe gaat na het contact. Meestal zal dit alleen bij een ziekenhuisontslag gebruikt worden. |
| ||||||||||
Kolommen Concept en DefinitieCode: houdt de muis boven de waarde voor meer informatie
Voor uitleg over de gebruikte symbolen, zie de legenda pagina
Example Instances
| Contact Type |
BeginDatum Tijd |
RedenContact | ContactMet | Locatie | |
| ProbleemNaam | Zorgverlener Naam |
OrganisatieType | Organisatie Naam | ||
| SEH | 16-08-2012 | Gebroken been | J.H.R. Peters | Ziekenhuis | Universitair Medisch Centrum Groningen |
| Contact Type |
Begin Datum Tijd |
Eind Datum Tijd |
RedenContact | ContactMet | Locatie | |
| VerrichtingType | Zorgverlener Naam |
OrganisatieType | Organisatie Naam | |||
| Klinisch | 16-08-2012 | 19-08-2012 | Operatie been | G.Z.M. de Wit | Ziekenhuis | St. Lucas Andreas Ziekenhuis |
Instructions
Uitleg ‘Eigen woonomgeving’ uit Landelijke Basisregistratie Ziekenhuiszorg (concepten Herkomst en Bestemming)
De eigen woonomgeving is die omgeving waar de patiënt regulier verblijft. Hierbij wordt onderscheid gemaakt tussen het wonen in een particulier (eigen) huis en het wonen in een instelling voor verpleging en verzorging. Bepalend voor dit onderscheid is het verschil tussen "zelfstandig wonen met eventuele aanvullende zorg" en "verzorgd worden inclusief wonen". Zo worden aanleunwoningen gerekend tot de eerste en verblijf in een verzorgingshuis of verpleeghuis tot de tweede.
References
1. Landelijke Basisregistratie Ziekenhuiszorg [Online] Beschikbaar op: https://www.dhd.nl/klanten/klantenservice/handleidingen_formulieren/Documents/Handleiding%20LBZ.pdf [Geraadpleegd: 29 juni2017].
Valuesets
BestemmingCodelijst
| Valueset OID: 2.16.840.1.113883.2.4.3.11.60.40.2.15.1.3 | Binding: Extensible |
| Conceptnaam | Conceptcode | Codestelselnaam | Codesysteem OID | Omschrijving |
| Thuis | 264362003 | SNOMED CT | 2.16.840.1.113883.6.96 | Eigen woonomgeving |
| Left against medical advice | 445060000 | SNOMED CT | 2.16.840.1.113883.6.96 | Tegen advies in vertrokken |
| Rehabilitation hospital | 80522000 | SNOMED CT | 2.16.840.1.113883.6.96 | Instelling voor revalidatie |
| Verpleeghuis | 42665001 | SNOMED CT | 2.16.840.1.113883.6.96 | Instelling voor verpleging/verzorging |
| Psychiatrisch ziekenhuis | 62480006 | SNOMED CT | 2.16.840.1.113883.6.96 | GGZ instelling |
| Ziekenhuis | 22232009 | SNOMED CT | 2.16.840.1.113883.6.96 | Ander ziekenhuis |
| Died in hospital | 183676005 | SNOMED CT | 2.16.840.1.113883.6.96 | Overleden |
| Hospice | 284546000 | SNOMED CT | 2.16.840.1.113883.6.96 | Hospice |
| Other | OTH | NullFlavor | 2.16.840.1.113883.5.1008 | Overig |
ContactTypeCodelijst
| Valueset OID: 2.16.840.1.113883.2.4.3.11.60.40.2.15.1.1 | Binding: Extensible |
| Conceptnaam | Conceptcode | Codestelselnaam | Codesysteem OID | Omschrijving |
| Ambulatory | AMB | ActCode | 2.16.840.1.113883.5.4 | Poliklinisch |
| Emergency | EMER | ActCode | 2.16.840.1.113883.5.4 | SEH |
| Field | FLD | ActCode | 2.16.840.1.113883.5.4 | Op lokatie |
| Home | HH | ActCode | 2.16.840.1.113883.5.4 | Thuis |
| Inpatient | IMP | ActCode | 2.16.840.1.113883.5.4 | Klinisch |
| Short Stay | SS | ActCode | 2.16.840.1.113883.5.4 | Dagopname |
| Virtual | VR | ActCode | 2.16.840.1.113883.5.4 | Virtueel |
| Other | OTH | NullFlavor | 2.16.840.1.113883.5.1008 | Anders |
HerkomstCodelijst
| Valueset OID: 2.16.840.1.113883.2.4.3.11.60.40.2.15.1.2 | Binding: Extensible |
| Conceptnaam | Conceptcode | Codestelselnaam | Codesysteem OID | Omschrijving |
| Thuis | 264362003 | SNOMED CT | 2.16.840.1.113883.6.96 | Eigen woonomgeving |
| Rehabilitation hospital | 80522000 | SNOMED CT | 2.16.840.1.113883.6.96 | Instelling voor revalidatie |
| Verpleeghuis | 42665001 | SNOMED CT | 2.16.840.1.113883.6.96 | Instelling voor verpleging/verzorging |
| Psychiatrisch ziekenhuis | 62480006 | SNOMED CT | 2.16.840.1.113883.6.96 | GGZ instelling |
| Ziekenhuis | 22232009 | SNOMED CT | 2.16.840.1.113883.6.96 | Ander ziekenhuis |
| Liveborn born in hospital | 442311008 | SNOMED CT | 2.16.840.1.113883.6.96 | In dit ziekenhuis geboren |
| Hospice | 284546000 | SNOMED CT | 2.16.840.1.113883.6.96 | Hospice |
| Other | OTH | NullFlavor | 2.16.840.1.113883.5.1008 | Overig |
Deze bouwsteen in overige publicaties
- Publicatie 2015, (Versie 1.2)
- Publicatie 2016, (Versie 3.0)
- Publicatie 2017, (Versie 3.1)
- Pre-publicatie 2019-2, (Versie 4.0)
- Publicatie 2020, (Versie 4.0.1)
- Pre-publicatie 2021-2, (Versie 4.0.2)
- Pre-publicatie 2022-1, (Versie 5.0)
- Pre-publicatie 2023-1, (Versie 6.0)
- Pre-Publicatie 2024-1, (Versie 6.0)
- Publicatie 2024, (Versie 7.0)
Bouwsteen verwijzingen
Deze bouwsteen verwijst naar
Deze bouwsteen wordt gebruikt in
Technische specificaties in HL7v3 CDA en HL7 FHIR
Om informatie op basis van zorginformatiebouwstenen uit te wisselen zijn aanvullende, meer technische specificaties nodig.
Niet iedere omgeving kan met dezelfde technische specificaties overweg. Om deze reden zijn er meerdere typen technische specificaties:
- HL7® versie 3 CDA compatibele specificaties, beschikbaar via de Nictiz ART-DECOR® omgeving

- HL7® FHIR® compatibele specificaties, beschikbaar via de Nictiz-omgeving op de Simplifier FHIR Registry

Downloads
De bouwsteen is ook beschikbaar als pdf bestand
of als spreadsheet
Over deze informatie
De informatie in deze wiki pagina is gebaseerd op de Prepublicatie 2018 #1
SNOMED CT en LOINC codes zijn gebaseeerd op:
- SNOMED Clinical Terms version: 20180731 [R] (July 2018 Release)
- LOINC version 2.64
De voorwaarden van gebruik staan op de beginpagina ![]()
Deze pagina is gegenereerd op 31/10/2018 10:05:20 met ZibExtraction v. 2.0.6878.17410