Attention!! This is not the most recent version of this information model. You can find the most recent version
here.
General information
Name: nl.zorg.GlasgowComaScale 
Version: 3.1
HCIM Status:Final
Release: 2018
Release status: Prepublished
Release date: 01-10-2018
Metadata
| DCM::CoderList |
Kerngroep Registratie aan de Bron
|
| DCM::ContactInformation.Address |
*
|
| DCM::ContactInformation.Name |
*
|
| DCM::ContactInformation.Telecom |
*
|
| DCM::ContentAuthorList |
Projectgroep Generieke Overdrachtsgegevens & Kerngroep Registratie aan de Bron
|
| DCM::CreationDate |
29-11-2012
|
| DCM::DeprecatedDate |
|
| DCM::DescriptionLanguage |
nl
|
| DCM::EndorsingAuthority.Address |
|
| DCM::EndorsingAuthority.Name |
PM
|
| DCM::EndorsingAuthority.Telecom |
|
| DCM::Id |
2.16.840.1.113883.2.4.3.11.60.40.3.12.8
|
| DCM::KeywordList |
Glascow coma schaal
|
| DCM::LifecycleStatus |
Final
|
| DCM::ModelerList |
Kerngroep Registratie aan de Bron
|
| DCM::Name |
nl.zorg.GlasgowComaScale
|
| DCM::PublicationDate |
01-10-2018
|
| DCM::PublicationStatus |
Prepublished
|
| DCM::ReviewerList |
Projectgroep Generieke Overdrachtsgegevens & Kerngroep Registratie aan de Bron
|
| DCM::RevisionDate |
31-12-2017
|
| DCM::Superseeds |
nl.zorg.GlasgowComaScale-v3.0
|
| DCM::Version |
3.1
|
| HCIM::PublicationLanguage |
EN
|
Revision History
Only available in Dutch
Publicatieversie 1.0 (15-02-2013)
-
Publicatieversie 1.1 (01-07-2013)
-
Publicatieversie 1.2 (01-04-2015)
| ZIB-227
|
DCM::Name van klinische bouwsteen OverdrachtGlasgowComaScale aangepast van nl.nfu.OverdrachtScoreBewustzijn naar nl.nfu.OverdrachtGlasgowComaScale.
|
| ZIB-228
|
De naam van de waardenlijst GCS_VerbalCodelijstBaby van concept GCS_Verbal kwam niet overeen met de tagged value.
|
| ZIB-229
|
De naam van de waardenlijst GCS_VerbalCodelijstKleuter van concept GCS_Verbal kwam niet overeen met de tagged value.
|
| ZIB-230
|
De naam van de waardenlijst GCS_VerbalCodelijst van concept GCS_Verbal kwam niet overeen met de tagged value.
|
| ZIB-231
|
De naam van de waardenlijst GCS_EyesCodelijst van concept GCS_Eyes kwam niet overeen met de tagged value.
|
| ZIB-232
|
De naam van de waardenlijst GCS_MotorCodelijst van concept GCS_Motor kwam niet overeen met de tagged value.
|
| ZIB-308
|
Prefix Overdracht weggehaald bij de generieke bouwstenen
|
| ZIB-311
|
waardebereik TotaalScore
|
| ZIB-361
|
Naamgeving concept Opmerking aangepast
|
Incl. algemene wijzigingsverzoeken:
| ZIB-94
|
Aanpassen tekst van Disclaimer, Terms of Use & Copyrights
|
| ZIB-154
|
Consequenties opsplitsing Medicatie bouwstenen voor overige bouwstenen.
|
| ZIB-200
|
Naamgeving SNOMED CT in tagged values klinische bouwstenen gelijk getrokken.
|
| ZIB-201
|
Naamgeving OID: in tagged value notes van klinische bouwstenen gelijk getrokken.
|
| ZIB-309
|
EOI aangepast
|
| ZIB-324
|
Codelijsten Name en Description beginnen met een Hoofdletter
|
| ZIB-326
|
Tekstuele aanpassingen conform de kwaliteitsreview kerngroep 2015
|
Publicatieversie 1.2.1 (16-07-2015)
| ZIB-414
|
Richting relatie tussen constraints en waardelijsten is fout
|
Publicatieversie 3.0 (01-05-2016)
Publicatieversie 3.1 (04-09-2017)
| ZIB-431
|
Gebruik van LOINC en SNOMED CT in vitale functies gerelateerde zorginformatiebouwstenen
|
| ZIB-466
|
Uitbreiding met dataelement "ConditiesTijdensMeting"
|
| ZIB-564
|
Aanpassing/harmonisatie Engelse conceptnamen
|
Concept
Fifteen-point scale for expressing a person’s level of consciousness, from fully awake to deep unconsciousness, in a number: the so-called EMV score.
The Glasgow Coma Scale score or EMV (Eye-Motor-Verbal) score is a scale to measure the extent of consciousness, based on eye, verbal and motor responses to specific prescribed sound and pain stimuli.
Purpose
The GCS score provides the opportunity to document a clinical observation of a patient’s conscious state with a validated instrument which makes use of a patient’s responses to stimuli.
Evidence Base
The Glasgow Coma Scale is used to evaluate a patient’s consciousness by means of three elements:
- opening eyes (eye response);
- answering questions (verbal response);
- motor response.
The three response values are looked at individually and as a whole. The total is referred to as the EMV score. The minimum total score is 3 and the maximum is 15. A slightly altered scale is used for infants (age 0-2) and toddlers (age 2-5).
The EMV score can be expressed as a combination of each of the three individual scores, such as: E3M2V4 (opens eyes when spoken to, arms stretch in response to pain and patient produces incomprehensible sounds).
If one of the EMV elements cannot be evaluated - such as might be the case if a patient is intubated and incapable of verbally responding, or is paralyzed/weak and incapable of fulfilling the motor request, then the individual score is included (score 1), but with an extra comment.
V1T is used for an intubated patient, in which t = 'tube'.
Clinical decisions must be based on each of the specific data of the eyes, motor and verbal responses and, if evaluation is not possible, an explicit explanation.
Standard values for the total score, depending on age:
0-6 months : 9 and up
6-12 months : 11 and up
1-2 : 12 and up
2-5 : 13 and up
> 5 : 14 and up
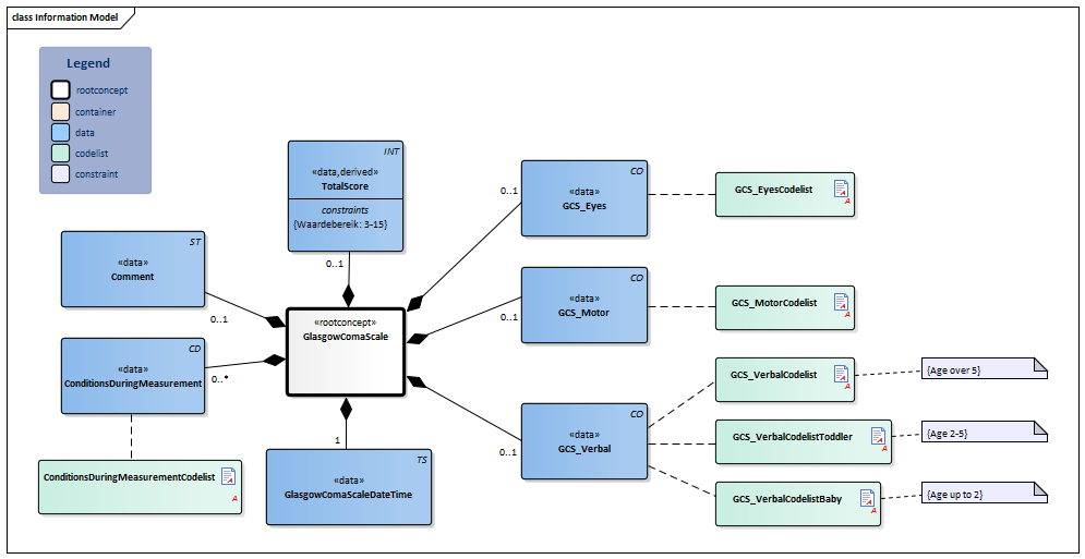
Information Model
| Type |
Id |
Concept |
Card. |
Definition |
DefinitionCode |
Reference
|
|
NL-CM:12.8.1
|
GlasgowComaScale
|
|
Root concept of the GlasgowComaScale information model. This root concept contains all data elements of the GlasgowComaScale information model.
|
|
|
|
NL-CM:12.8.8
|
|
GlasgowComaScaleDateTime
|
1
|
Time at which the EMV score was determined.
|
|
|
|
NL-CM:12.8.2
|
|
GCS_Eyes
|
0..1
|
Best eye response to a stimulus. The element is mandatory, but does not require a numerical value. If no value is given, the reason for this is to be provided in the ConditionsDuringMeasurement concept.
|
| 281395000 Glasgow Coma Score eye opening subscore
|
|
|
|
NL-CM:12.8.4
|
|
GCS_Motor
|
0..1
|
Best motor response to a stimulus. The element is mandatory, but does not require a numerical value. If no value is given, the reason for this is to be provided in the ConditionsDuringMeasurement concept.
|
| 281396004 Glasgow Coma Score motor response subscore
|
|
|
|
NL-CM:12.8.6
|
|
GCS_Verbal
|
0..1
|
Best verbal response to a stimulus. The element is mandatory, but does not require a numerical value. If no value is given, the reason for this is to be provided in the ConditionsDuringMeasurement concept.
|
| 281397008 Glasgow Coma Score verbal response subscore
|
|
|
|
NL-CM:12.8.10
|
|
TotalScore
|
0..1
|
The sum of the EMV scores, expressed as a number on a scale from 3-15. The value does not have to be recorded, as it can always be calculated based on the individual scores, and as recording the total is not common for a difficult to determine individual score.
|
|
|
|
NL-CM:12.8.11
|
|
ConditionsDuringMeasurement
|
0..*
|
Conditions during the measurement that prevent one or more of the subscores from being determined (non testable), such as,e.g. intubation during testing of GCS_Verbal.
|
|
|
|
NL-CM:12.8.9
|
|
Comment
|
0..1
|
Comment on (the context of) the EMV score measurement, such as any problems or factors that may influence interpretation.
|
| 48767-8 Annotation comment [Interpretation] Narrative
|
|
|
Columns Concept and DefinitionCode: hover over the values for more information
For explanation of the symbols, please see the legend page
Example Instances
Only available in Dutch
| GlasgowComa ScaleDatumTijd
|
GCS_Eyes
|
GCS_Motor
|
GCS_ Verbal
|
TotaalScore
|
Toelichting
|
| 08-02-2013 6:43
|
2
|
4
|
5
|
11
|
Beste score voor intubatie, kleding stond in brand
|
|
|
|
|
|
|
|
| GlasgowComa ScaleDatumTijd
|
GCS_Eyes
|
GCS_Motor
|
GCS_ Verbal
|
TotaalScore
|
Toelichting
|
| 07-02-2013 11:34
|
4
|
4
|
1
|
|
Lijkt adequaat
|
|
|
|
|
|
|
|
| GlasgowComa ScaleDatumTijd
|
GCS_Eyes
|
GCS_Motor
|
GCS_ Verbal
|
TotaalScore
|
Toelichting
|
| 07-02-2013 8:00
|
1
|
1
|
1
|
3
|
Zonder spierverslappers na 2 uur reanimatie
|
References
1. openEHR-EHR-OBSERVATION.glasgow_coma.v1[Online] Beschikbaar op: http://www.openehr.org/knowledge/ [Geraadpleegd: 23 februari 2015].
2. Glasgow Coma Schaal [Online] Beschikbaar op: http://www.tabellenboekje.nl/menselijk-lichaam-tabel-glasgow-coma-schaal.php#glasgow-coma-schaal-volwassen [Geraadpleegd: 23 februari 2015].
Valuesets
ConditionsDuringMeasurementCodelist
| Valueset OID: 2.16.840.1.113883.2.4.3.11.60.40.2.12.8.6
|
Binding: Extensible
|
| Conceptname
|
Conceptcode
|
Codesystem name |
Codesystem OID
|
Description
|
| Sedated
|
17971005
|
SNOMED CT
|
2.16.840.1.113883.6.96
|
gesedeerd
|
| Paralysis caused by skeletal muscle relaxant
|
40241000146103
|
SNOMED CT
|
2.16.840.1.113883.6.96
|
spierverslappers
|
| Aphasia
|
87486003
|
SNOMED CT
|
2.16.840.1.113883.6.96
|
afasie
|
| Endotracheal tube present
|
419991009
|
SNOMED CT
|
2.16.840.1.113883.6.96
|
tube aanwezig
|
| Tracheostomy present
|
302108003
|
SNOMED CT
|
2.16.840.1.113883.6.96
|
tracheostoma aanwezig
|
| other
|
OTH
|
NullFlavor
|
2.16.840.1.113883.5.1008
|
anders
|
GCS_EyesCodelist
| Valueset OID: 2.16.840.1.113883.2.4.3.11.60.40.2.12.8.1
|
Binding: Extensible
|
| Conceptname
|
Conceptcode
|
Conceptvalue
|
Codesystem name |
Codesystem OID
|
Description
|
| Spontaneous
|
E4
|
4
|
GCS_Eyes
|
2.16.840.1.113883.2.4.3.11.60.40.4.2.1
|
Spontaan [De ogen worden spontaan geopend]
|
| To verbal stimuli, command, speech
|
E3
|
3
|
GCS_Eyes
|
2.16.840.1.113883.2.4.3.11.60.40.4.2.1
|
Bij aanspreken of aanroepen [De ogen worden pas geopend op aanspreken van de patiënt]
|
| To pain only
|
E2
|
2
|
GCS_Eyes
|
2.16.840.1.113883.2.4.3.11.60.40.4.2.1
|
Bij pijn [De ogen worden pas geopend bij een pijnprikkel]
|
| No response
|
E1
|
1
|
GCS_Eyes
|
2.16.840.1.113883.2.4.3.11.60.40.4.2.1
|
Geen reactie [De ogen blijven gesloten]
|
GCS_MotorCodelist
| Valueset OID: 2.16.840.1.113883.2.4.3.11.60.40.2.12.8.2
|
Binding: Extensible
|
| Conceptname
|
Conceptcode
|
Conceptvalue
|
Codesystem name |
Codesystem OID
|
Description
|
| Obeys
|
M6
|
6
|
GCS_Motor
|
2.16.840.1.113883.2.4.3.11.60.40.4.2.2
|
Voert opdracht uit [Een eenvoudig bevel wordt uitgevoerd]
|
| Localises pain
|
M5
|
5
|
GCS_Motor
|
2.16.840.1.113883.2.4.3.11.60.40.4.2.2
|
Lokaliseren [In staat zijn de pijn duidelijk te localiseren]
|
| Withdrawal response
|
M4
|
4
|
GCS_Motor
|
2.16.840.1.113883.2.4.3.11.60.40.4.2.2
|
Terugtrekken [In staat om een afwerende of wegtrekkende beweging te maken op een pijnprikkel]
|
| Flexor response
|
M3
|
3
|
GCS_Motor
|
2.16.840.1.113883.2.4.3.11.60.40.4.2.2
|
Buigreactie [Armen en handen op krampachtige manier geplooid. Meestal benen gestrekt.]
|
| Extensor response
|
M2
|
2
|
GCS_Motor
|
2.16.840.1.113883.2.4.3.11.60.40.4.2.2
|
Strekreactie [Armen en handen op krampachtige manier geplooid met naar buitengedraaide hand. Mogelijk alle spieren van het lichaam gespannen]
|
| No response
|
M1
|
1
|
GCS_Motor
|
2.16.840.1.113883.2.4.3.11.60.40.4.2.2
|
Geen reactie op pijnprikkel [Geen enkele lichamelijke reactie op een pijnprikkel]
|
GCS_VerbalCodelist
| Valueset OID: 2.16.840.1.113883.2.4.3.11.60.40.2.12.8.3
|
Binding: Extensible
|
| Conceptname
|
Conceptcode
|
Conceptvalue
|
Codesystem name |
Codesystem OID
|
Description
|
| Oriented
|
V5
|
5
|
GCS_Verbal
|
2.16.840.1.113883.2.4.3.11.60.40.4.2.3
|
Georiënteerd [Helder en duidelijk bewust van de situatie]
|
| Confused
|
V4
|
4
|
GCS_Verbal
|
2.16.840.1.113883.2.4.3.11.60.40.4.2.3
|
Verward [Verwarde conversatie maar wel in staat om te antwoorden op de vragen]
|
| Inappropriate speech
|
V3
|
3
|
GCS_Verbal
|
2.16.840.1.113883.2.4.3.11.60.40.4.2.3
|
Inadequaat [Woorden zijn te verstaan maar vormen geen zinnen]
|
| Incomprehensible sounds
|
V2
|
2
|
GCS_Verbal
|
2.16.840.1.113883.2.4.3.11.60.40.4.2.3
|
Onverstaanbaar [De spraak is niet te verstaan]
|
| No response
|
V1
|
1
|
GCS_Verbal
|
2.16.840.1.113883.2.4.3.11.60.40.4.2.3
|
Geen reactie [Geen enkel verbale response]
|
GCS_VerbalCodelistBaby
| Valueset OID: 2.16.840.1.113883.2.4.3.11.60.40.2.12.8.5
|
Binding: Extensible
|
| Conceptname
|
Conceptcode
|
Conceptvalue
|
Codesystem name |
Codesystem OID
|
Description
|
| Oriented
|
V5
|
5
|
GCS_Verbal
|
2.16.840.1.113883.2.4.3.11.60.40.4.2.3
|
Lachen en huilen [Lacht of huilt zachtjes]
|
| Confused
|
V4
|
4
|
GCS_Verbal
|
2.16.840.1.113883.2.4.3.11.60.40.4.2.3
|
Huilen [Huilt en is onpasselijk]
|
| Inappropriate speech
|
V3
|
3
|
GCS_Verbal
|
2.16.840.1.113883.2.4.3.11.60.40.4.2.3
|
Niet adequaat huilen [Aanhoudend huilen of krijsen]
|
| Incomprehensible sounds
|
V2
|
2
|
GCS_Verbal
|
2.16.840.1.113883.2.4.3.11.60.40.4.2.3
|
Kreunen [Kreunen en onrustig/rusteloos]
|
| No response
|
V1
|
1
|
GCS_Verbal
|
2.16.840.1.113883.2.4.3.11.60.40.4.2.3
|
Geen reactie [Geen enkel verbale response]
|
GCS_VerbalCodelistToddler
| Valueset OID: 2.16.840.1.113883.2.4.3.11.60.40.2.12.8.4
|
Binding: Extensible
|
| Conceptname
|
Conceptcode
|
Conceptvalue
|
Codesystem name |
Codesystem OID
|
Description
|
| Oriented
|
V5
|
5
|
GCS_Verbal
|
2.16.840.1.113883.2.4.3.11.60.40.4.2.3
|
Adequate woorden en zinnen [Woorden of kleine zinnen in context van de situatie]
|
| Confused
|
V4
|
4
|
GCS_Verbal
|
2.16.840.1.113883.2.4.3.11.60.40.4.2.3
|
Onjuiste woorden [Verwarde woorden]
|
| Inappropriate speech
|
V3
|
3
|
GCS_Verbal
|
2.16.840.1.113883.2.4.3.11.60.40.4.2.3
|
Huilen [Aanhoudend huilen of krijsen]
|
| Incomprehensible sounds
|
V2
|
2
|
GCS_Verbal
|
2.16.840.1.113883.2.4.3.11.60.40.4.2.3
|
Kreunen [Alleen kreunen]
|
| No response
|
V1
|
1
|
GCS_Verbal
|
2.16.840.1.113883.2.4.3.11.60.40.4.2.3
|
Geen reactie [Geen enkel verbale response]
|
This information model in other releases
- Release 2015, (Version 1.2.1)
- Release 2016, (Version 3.0)
- Release 2017, (Version 3.1)
- Prerelease 2019-2, (Version 3.1)
- Release 2020, (Version 3.2)
- Prerelease 2021-2, (Version 3.3)
- Prerelease 2022-1, (Version 3.3)
- Prerelease 2023-1, (Version 3.3)
- Prerelease 2024-1, (Versie 3.4)
- Release 2024, (Version 3.4)
Information model references
This information model refers to
- --
This inforation model is used in
- --
Technical specifications in HL7v3 CDA and HL7 FHIR
To exchange information based on health and care information models, additional, more technical specifications are required.
Not every environment can handle the same technical specifications. For this reason, there are several types of technical specifications:
- HL7® version 3 CDA compatible specifications, available through the Nictiz ART-DECOR® environment

- HL7® FHIR® compatible specifications, available through the Nictiz environment on the Simplifier FHIR

Downloads
This information model is also available as pdf file
or as spreadsheet
About this information
The information in this wikipage is based on Prerelease 2018 #1
SNOMED CT and LOINC codes are based on:
- SNOMED Clinical Terms version: 20180731 [R] (July 2018 Release)
- LOINC version 2.64
Conditions for use are located on the mainpage 
This page is generated on 01/11/2018 17:35:18 with ZibExtraction v. 2.0.6879.31307