Let op!! Dit is niet de meeste recente versie van deze bouwsteen. Deze is
hier te vinden.
Algemeen
Naam: nl.zorg.Mobiliteit 
Versie: 3.1
ZIB Status:Final
Publicatie: 2017
Publicatie status: Published
Publicatie datum: 31-12-2017
Metadata
| DCM::CoderList |
Werkgroep RadB Verpleegkundige Gegevens
|
| DCM::ContactInformation.Address |
*
|
| DCM::ContactInformation.Name |
*
|
| DCM::ContactInformation.Telecom |
*
|
| DCM::ContentAuthorList |
Werkgroep RadB Verpleegkundige Gegevens
|
| DCM::CreationDate |
11-2-2014
|
| DCM::DeprecatedDate |
|
| DCM::DescriptionLanguage |
nl
|
| DCM::EndorsingAuthority.Address |
|
| DCM::EndorsingAuthority.Name |
PM
|
| DCM::EndorsingAuthority.Telecom |
|
| DCM::Id |
2.16.840.1.113883.2.4.3.11.60.40.3.4.3
|
| DCM::KeywordList |
Mobiliteit, lopen, houding veranderen, houding handhaven, uitvoeren transfer
|
| DCM::LifecycleStatus |
Final
|
| DCM::ModelerList |
Werkgroep RadB Verpleegkundige Gegevens
|
| DCM::Name |
nl.zorg.Mobiliteit
|
| DCM::PublicationDate |
31-12-2017
|
| DCM::PublicationStatus |
Published
|
| DCM::ReviewerList |
Projectgroep RadB Verpleegkundige Gegevens & Kerngroep Registratie aan de Bron
|
| DCM::RevisionDate |
31-12-2017
|
| DCM::Superseeds |
nl.zorg.Mobiliteit-v3.0
|
| DCM::Version |
3.1
|
| HCIM::PublicationLanguage |
NL
|
Revision History
'
Publicatieversie 1.0 (01-07-2015)
Publicatieversie 3.0 (01-05-2016)
Publicatieversie 3.1 (04-09-2017)
| ZIB-530
|
Verwijzingen naar de bouwsteen Verpleegkundige Interventie verwijderd
|
| ZIB-531
|
Vervangen 5-punts ICF schaal door 3-punts SNOMED CT schaal voor beperkingen en stoornissen
|
| ZIB-535
|
Toevoegen concept Traplopen aan de bouwsteen Mobiliteit
|
Concept
Mobiliteit beschrijft mogelijkheden en eventuele beperkingen t.a.v. alle aspecten van mobiliteit, zoals het veranderen van lichaamshouding, lopen en voortbewegen, eventueel met behulp van hulpmiddelen.
Purpose
Het vastleggen van de mogelijkheden en eventuele beperkingen van mobiliteit wordt gedaan om:
- hiermee rekening te kunnen houden in het contact met en de verpleging van de patiënt;
- ontwikkelingen in mobiliteit te kunnen monitoren, indien beperking in mobiliteit het onderwerp van behandeling is;
- bij overdracht de continuïteit van zorg te kunnen borgen.
Evidence Base
De definities van de concepten zijn (deels) ontleend aan de Nederlandse vertaling van de ICF en ICNP begrippen.
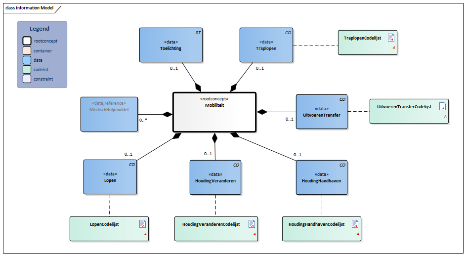
Information Model
| Type |
Id |
Concept |
Card. |
Definitie |
DefinitieCode |
Verwijzing
|
|
NL-CM:4.3.1
|
Mobiliteit
|
|
Rootconcept van de bouwsteen Mobiliteit. Dit concept bevat alle gegevenselementen van de bouwsteen Mobiliteit.
|
|
|
|
NL-CM:4.3.3
|
|
Lopen
|
0..1
|
Lopen is het zelf bewegen van het lichaam van de ene plaats naar de andere door het stapsgewijs bewegen van de benen, het vermogen om het gewicht te dragen van het lichaam en het kunnen lopen in langzaam, gematigd tot snel tempo.
|
|
|
|
NL-CM:4.3.18
|
|
Traplopen
|
0..1
|
TrappenLopen geeft een indicatie van de mate waarin de patiënt in staat is zelfstandig de trap op en af te gaan.
|
|
|
|
NL-CM:4.3.8
|
|
HoudingVeranderen
|
0..1
|
Het veranderen van houding is het van de ene lichaamshouding in de andere komen en van de ene locatie naar de andere gaan, zoals van een stoel opstaan en op bed gaan liggen, en gaan knielen of hurken en weer opstaan.
|
|
|
|
NL-CM:4.3.12
|
|
HoudingHandhaven
|
0..1
|
Het handhaven van houding is het, waar nodig, de zelfde lichaamshouding bewaren, zoals blijven zitten of staan.
|
|
|
|
NL-CM:4.3.5
|
|
UitvoerenTransfer
|
0..1
|
Het uitvoeren van een transfer is het zich verplaatsen van het ene naar het andere oppervlak, zonder de lichaamshouding te veranderen, zoals bij het glijden over een bank of bij het zich verplaatsen van een bed naar een stoel.
|
|
|
|
NL-CM:4.3.4
|
|
MedischHulpmiddel
|
0..*
|
De beschrijving van hulpmiddelen die bij beperkingen in mobilliteit gebruikt kunnen worden.
|
|
|
|
NL-CM:4.3.16
|
|
Toelichting
|
0..1
|
Toelichting op de mobiliteit.
|
|
|
Kolommen Concept en DefinitieCode: houdt de muis boven de waarde voor meer informatie
Voor uitleg over de gebruikte symbolen, zie de legenda pagina
Example Instances
| Mobiliteit
|
| Lopen
|
Hulp nodig
|
| HoudingVeranderen
|
Onafhankelijk
|
| HoudingHandhaven
|
Onafhankelijk
|
| UitvoerenTransfer
|
Hulp nodig
|
| Traplopen
|
Volledig afhankelijk
|
| Toelichting
|
Rollator is eigen bezit.
|
| Hulpmiddel
|
| ProductType
|
Rollator
|
References
1. International Classification of Functioning Disability and Health (ICF) [Online] Beschikbaar op:http:/www.rivm.nl/who-fic/icf.htm [Geraadpleegd: 13 februari 2015]
Valuesets
HoudingHandhavenCodelijst
| Valueset OID: 2.16.840.1.113883.2.4.3.11.60.40.2.4.3.4
|
Binding:
|
| Conceptnaam
|
Conceptcode
|
Codestelselnaam |
Codesysteem OID
|
Omschrijving
|
| Independently able to maintain position
|
19811000146100
|
SNOMED CT
|
2.16.840.1.113883.6.96
|
Onafhankelijk
|
| Needs help with maintaining position
|
16601000146106
|
SNOMED CT
|
2.16.840.1.113883.6.96
|
Hulp nodig
|
| Unable to maintain a position
|
282848007
|
SNOMED CT
|
2.16.840.1.113883.6.96
|
Volledig afhankelijk
|
HoudingVeranderenCodelijst
| Valueset OID: 2.16.840.1.113883.2.4.3.11.60.40.2.4.3.1
|
Binding:
|
| Conceptnaam
|
Conceptcode
|
Codestelselnaam |
Codesysteem OID
|
Omschrijving
|
| Independently able to change position
|
19821000146105
|
SNOMED CT
|
2.16.840.1.113883.6.96
|
Onafhankelijk
|
| Needs help with changing position
|
16611000146108
|
SNOMED CT
|
2.16.840.1.113883.6.96
|
Hulp nodig
|
| Unable to change position
|
303384002
|
SNOMED CT
|
2.16.840.1.113883.6.96
|
Volledig afhankelijk
|
LopenCodelijst
| Valueset OID: 2.16.840.1.113883.2.4.3.11.60.40.2.4.3.9
|
Binding:
|
| Conceptnaam
|
Conceptcode
|
Codestelselnaam |
Codesysteem OID
|
Omschrijving
|
| Independent walking
|
165245003
|
SNOMED CT
|
2.16.840.1.113883.6.96
|
Onafhankelijk
|
| Needs help with walking
|
16581000146103
|
SNOMED CT
|
2.16.840.1.113883.6.96
|
Hulp nodig
|
| Unable to walk
|
282145008
|
SNOMED CT
|
2.16.840.1.113883.6.96
|
Volledig afhankelijk
|
TraplopenCodelijst
| Valueset OID: 2.16.840.1.113883.2.4.3.11.60.40.2.4.3.12
|
Binding:
|
| Conceptnaam
|
Conceptcode
|
Codestelselnaam |
Codesysteem OID
|
Omschrijving
|
| Independent on stairs
|
165249009
|
SNOMED CT
|
2.16.840.1.113883.6.96
|
Onafhankelijk
|
| Needs help on stairs
|
165248001
|
SNOMED CT
|
2.16.840.1.113883.6.96
|
Hulp nodig
|
| Unable to manage stairs
|
301589003
|
SNOMED CT
|
2.16.840.1.113883.6.96
|
Volledig afhankelijk
|
UitvoerenTransferCodelijst
| Valueset OID: 2.16.840.1.113883.2.4.3.11.60.40.2.4.3.7
|
Binding:
|
| Conceptnaam
|
Conceptcode
|
Codestelselnaam |
Codesysteem OID
|
Omschrijving
|
| Independent ability to transfer location
|
714915006
|
SNOMED CT
|
2.16.840.1.113883.6.96
|
Onafhankelijk
|
| Ability to transfer location with assistance
|
714917003
|
SNOMED CT
|
2.16.840.1.113883.6.96
|
Hulp nodig
|
| Unable to transfer location
|
714887007
|
SNOMED CT
|
2.16.840.1.113883.6.96
|
Volledig afhankelijk
|
Deze bouwsteen in overige publicaties
- Publicatie 2015, (Versie 1.0)
- Publicatie 2016, (Versie 3.0)
- Pre-publicatie 2018-2, (Versie 3.1)
- Pre-publicatie 2019-2, (Versie 3.2)
- Publicatie 2020, (Versie 3.3)
- Pre-publicatie 2021-2, (Versie 3.3.1)
- Pre-publicatie 2022-1, (Versie 3.3.1)
- Pre-publicatie 2023-1, (Versie 3.3.1)
- Pre-Publicatie 2024-1, (Versie 3.3)
- Publicatie 2024, (Versie 3.3.1)
Bouwsteen verwijzingen
Deze bouwsteen verwijst naar
Deze bouwsteen wordt gebruikt in
- --
Technische specificaties in HL7v3 CDA en HL7 FHIR
Om informatie op basis van zorginformatiebouwstenen uit te wisselen zijn aanvullende, meer technische specificaties nodig.
Niet iedere omgeving kan met dezelfde technische specificaties overweg. Om deze reden zijn er meerdere typen technische specificaties:
- HL7® versie 3 CDA compatibele specificaties, beschikbaar via de Nictiz ART-DECOR® omgeving

- HL7® FHIR® compatibele specificaties, beschikbaar via de Nictiz-omgeving op de Simplifier FHIR Registry

Downloads
De bouwsteen is ook beschikbaar als pdf bestand
of als spreadsheet
Over deze informatie
De informatie in deze wiki pagina is gebaseerd op de Publicatie 2017
De voorwaarden van gebruik staan op de beginpagina 
Deze pagina is gegenereerd op 19/12/2018 18:51:01 met ZibExtraction v. 3.0.6927.32850