StrongKidsScore-v1.0(2017NL)
Inhoud
- 1 Algemeen
- 2 Metadata
- 3 Revision History
- 4 Concept
- 5 Purpose
- 6 Evidence Base
- 7 Patient Population
- 8 Information Model
- 9 Example Instances
- 10 References
- 11 Valuesets
- 12 Deze bouwsteen in overige publicaties
- 13 Bouwsteen verwijzingen
- 14 Technische specificaties in HL7v3 CDA en HL7 FHIR
- 15 Downloads
- 16 Over deze informatie
Algemeen
Naam: nl.zorg.StrongKidsScore ![]()
Versie: 1.0
ZIB Status:Final
Publicatie: 2017
Publicatie status: Published
Publicatie datum: 31-12-2017
Metadata
| DCM::CoderList | Werkgroep RadB Verpleegkundige Gegevens |
| DCM::ContactInformation.Address | * |
| DCM::ContactInformation.Name | * |
| DCM::ContactInformation.Telecom | * |
| DCM::ContentAuthorList | Werkgroep RadB Verpleegkundige Gegevens |
| DCM::CreationDate | 28-7-2016 |
| DCM::DeprecatedDate | |
| DCM::DescriptionLanguage | nl |
| DCM::EndorsingAuthority.Address | |
| DCM::EndorsingAuthority.Name | zorg |
| DCM::EndorsingAuthority.Telecom | |
| DCM::Id | 2.16.840.1.113883.2.4.3.11.60.40.3.4.28 |
| DCM::KeywordList | Ondervoeding, ondervoedingsscore, StrongKids, malnutrition |
| DCM::LifecycleStatus | Final |
| DCM::ModelerList | Werkgroep RadB Verpleegkundige Gegevens |
| DCM::Name | nl.zorg.StrongKidsScore |
| DCM::PublicationDate | 31-12-2017 |
| DCM::PublicationStatus | Published |
| DCM::ReviewerList | Projectgroep RadB Verpleegkundige Gegevens & Kerngroep Registratie aan de Bron |
| DCM::RevisionDate | 31-12-2017 |
| DCM::Superseeds | |
| DCM::Version | 1.0 |
| HCIM::PublicationLanguage | NL |
Revision History
'
Publicatieversie 1.0 (04-09-2017).
Concept
De StrongKids score is een (gevalideerd) meetinstrument voor het bepalen van de mate van ondervoeding van kinderen.
StrongKids is ontwikkeld om ondervoeding bij kinderen (>1 maand to 18 jaar) in het ziekenhuis vroegtijdig te herkennen en te behandelen.
Het instrument bestaat uit vier vragen waaraan een score wordt toegekend. De totaalsom van deze score bepaalt de mate van ondervoeding.
(STRONGkids= Screening Tool Risk On Nutritional Status and Growth)
Purpose
De StrongKids score wordt toegepast om de mate van ondervoeding of het risico hierop vast te stellen. Om ondervoeding snel en adequaat te kunnen behandelen is het van belang dat ondervoeding tijdig gesignaleerd wordt.
Evidence Base
Voor het vaststellen van de mate van ondervoeding kent SNAQ een aantal instrumenten, gevalideerd voor verschillende omgevingen:
- De SNAQ is ontwikkeld voor volwassenen bij ziekenhuisopname
- De SNAQ65+ is ontwikkeld voor de groep ouderen (>65 jaar) die thuis woont en eventueel gebruik maakt van thuiszorg.
- Voor screening op ondervoeding in verpleeg- en verzorgingshuizen is de SNAQrc (Short Nutritional Assessment Questionnaire for Residential Care) beschikbaar.
- Voor screenen op ondervoeding bij kinderen is het instrument STRONGkids beschikbaar.
Patient Population
De StrongKids screening is bedoeld voor patiënten in de leeftijd van >1 maand tot 18 jaar bij opname in het ziekenhuis.
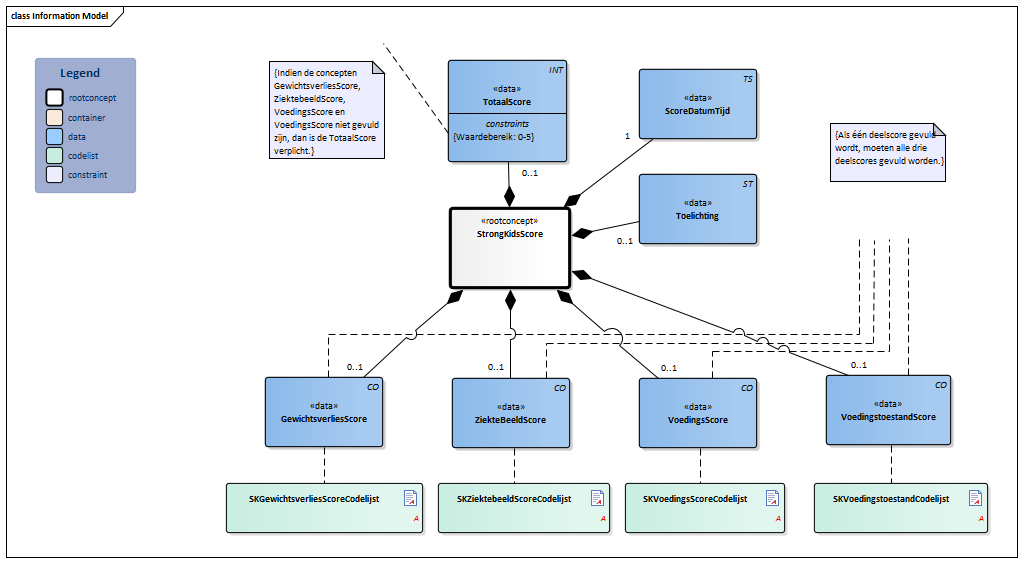
Information Model

| Type | Id | Concept | Card. | Definitie | DefinitieCode | Verwijzing | |||||||
| NL-CM:4.28.1 | Rootconcept van de bouwsteen StrongKidsScore. Dit rootconcept bevat alle gegevenselementen van de bouwsteen StrongKidsScore. | ||||||||||||
| NL-CM:4.28.2 | 0..1 | De totaalscore is de optelsom van de deelscores. Het bereik van de totaalscore is 0 tot 5. | |||||||||||
| NL-CM:4.28.6 | 1 | De datum en het tijdstip waarop de StrongKids score bepaald is. | |||||||||||
| NL-CM:4.28.7 | 0..1 | Een toelichting op de meting of omstandigheden tijdens de meting. |
|
||||||||||
| NL-CM:4.28.3 | 0..1 | De score is gebaseerd op gewichtsverlies of stilstand (kinderen < 1jaar) in groei/gewicht gedurende de laatste weken tot maanden? |
| ||||||||||
| NL-CM:4.28.4 | 0..1 | De score gebaseerd op aanwezigheid van een ziektebeeld met verhoogd risico op ondervoeding. Een lijst met risicovolle ziektebeelden wordt gegeven in referentie [1] |
| ||||||||||
| NL-CM:4.28.5 | 0..1 | De score gebaseerd op de aanwezigheid van aspecten die een aanwijzing zijn voor een verminderde voedingstoestand:
- overmatige diarree en/of braken - het gebruik van drink- of sondevoeding - verminderde voedselinname gedurende de laatste 1-3 dagen. - belemmering van voedselinname door pijn |
| ||||||||||
| NL-CM:4.28.8 | 0..1 | De score geeft een indicatie van de voedingstoestand van de patiënt op basis van de professionele opinie van de zorgverlener. |
| ||||||||||
Kolommen Concept en DefinitieCode: houdt de muis boven de waarde voor meer informatie
Voor uitleg over de gebruikte symbolen, zie de legenda pagina
Example Instances
| StrongKidsScore | |
| ScoreDatumTijd | 12-12-2016 |
| GewichtsverliesScore | 0 (Geen gewichtverlies of stilstand in groei/ gewicht) |
| ZiektebeeldScore | 2 (Ziektebeeld met verhoogd risico aanwezig) |
| VoedingsScore | 0 (Normale voedselinname) |
| VoedingstoestandScore | 0 (Goede voedingstoestand) |
| TotaalScore | 2 |
| Toelichting | - |
References
1. StrongKids, Stuurgroep Ondervoeding [Online] Beschikbaar op:http://www.stuurgroepondervoeding.nl/toolkits/screeningsinstrument [Geraadpleegd: 28 juli 2016]
Valuesets
SKGewichtsverliesScoreCodelijst
| Valueset OID: 2.16.840.1.113883.2.4.3.11.60.40.2.4.28.1 | Binding: |
| Conceptnaam | Conceptcode | Conceptwaarde | Codestelselnaam | Codesysteem OID | Omschrijving |
| NoLoss | G0 | 0 | SK_Gewichtsverlies | 2.16.840.1.113883.2.4.3.11.60.40.4.17.1 | Geen gewichtsverlies of stilstand in groei/ gewicht |
| LossOfWeight | G2 | 1 | SK_Gewichtsverlies | 2.16.840.1.113883.2.4.3.11.60.40.4.17.1 | Gewichtsverlies of stilstand in groei/ gewicht aanwezig |
SKVoedingsScoreCodelijst
| Valueset OID: 2.16.840.1.113883.2.4.3.11.60.40.2.4.28.3 | Binding: |
| Conceptnaam | Conceptcode | Conceptwaarde | Codestelselnaam | Codesysteem OID | Omschrijving |
| Normaal | Z0 | 0 | SK_Voeding | 2.16.840.1.113883.2.4.3.11.60.40.4.17.3 | Normale voedselinname |
| Verminderd | Z1 | 1 | SK_Voeding | 2.16.840.1.113883.2.4.3.11.60.40.4.17.3 | Verminderde voedselinname |
SKVoedingstoestandCodelijst
| Valueset OID: 2.16.840.1.113883.2.4.3.11.60.40.2.4.28.4 | Binding: |
| Conceptnaam | Conceptcode | Conceptwaarde | Codestelselnaam | Codesysteem OID | Omschrijving |
| Goed | T0 | 0 | SK_Voedingstoestand | 2.16.840.1.113883.2.4.3.11.60.40.4.17.4 | Goede voedingstoestand |
| Slecht | T1 | 1 | SK_Voedingstoestand | 2.16.840.1.113883.2.4.3.11.60.40.4.17.4 | Slechte voedingstoestand |
SKZiektebeeldScoreCodelijst
| Valueset OID: 2.16.840.1.113883.2.4.3.11.60.40.2.4.28.2 | Binding: |
| Conceptnaam | Conceptcode | Conceptwaarde | Codestelselnaam | Codesysteem OID | Omschrijving |
| NoRisk | R0 | 0 | SK_Ziektebeeld | 2.16.840.1.113883.2.4.3.11.60.40.4.17.2 | Geen ziektebeeld met verhoogd risico |
| IncreasedRisk | R1 | 2 | SK_Ziektebeeld | 2.16.840.1.113883.2.4.3.11.60.40.4.17.2 | Ziektebeeld met verhoogd risico aanwezig |
Deze bouwsteen in overige publicaties
- Pre-publicatie 2018-2, (Versie 1.0)
- Pre-publicatie 2019-2, (Versie 1.1)
- Publicatie 2020, (Versie 1.1)
- Pre-publicatie 2021-2, (Versie 1.1)
- Pre-publicatie 2022-1, (Versie 1.1)
- Pre-publicatie 2023-1, (Versie 1.1)
- Pre-Publicatie 2024-1, (Versie 1.1)
- Publicatie 2024, (Versie 1.1)
Bouwsteen verwijzingen
Deze bouwsteen verwijst naar
- --
Deze bouwsteen wordt gebruikt in
- --
Technische specificaties in HL7v3 CDA en HL7 FHIR
Om informatie op basis van zorginformatiebouwstenen uit te wisselen zijn aanvullende, meer technische specificaties nodig.
Niet iedere omgeving kan met dezelfde technische specificaties overweg. Om deze reden zijn er meerdere typen technische specificaties:
- HL7® versie 3 CDA compatibele specificaties, beschikbaar via de Nictiz ART-DECOR® omgeving

- HL7® FHIR® compatibele specificaties, beschikbaar via de Nictiz-omgeving op de Simplifier FHIR Registry

Downloads
De bouwsteen is ook beschikbaar als pdf bestand
of als spreadsheet
Over deze informatie
De informatie in deze wiki pagina is gebaseerd op de Publicatie 2017
De voorwaarden van gebruik staan op de beginpagina ![]()
Deze pagina is gegenereerd op 19/12/2018 18:51:49 met ZibExtraction v. 3.0.6927.32850