FreedomRestrictingMeasures-v1.0(2015EN)
Inhoud
- 1 General information
- 2 Metadata
- 3 Revision History
- 4 Concept
- 5 Purpose
- 6 Patient Population
- 7 Information Model
- 8 Example Instances
- 9 References
- 10 Valuesets
- 11 This information model in other releases
- 12 Information model references
- 13 Technical specifications in HL7v3 CDA and HL7 FHIR
- 14 Downloads
- 15 About this information
General information
Name: nl.nfu.FreedomRestrictingMeasures ![]()
Version: 1.0
HCIM Status:Final
Release: 2015
Release status: Published
Release date: 8-9-2015
Metadata
| DCM::CoderList | Werkgroep RadB Verpleegkundige Gegevens |
| DCM::ContactInformation.Address | * |
| DCM::ContactInformation.Name | * |
| DCM::ContactInformation.Telecom | * |
| DCM::ContentAuthorList | Werkgroep RadB Verpleegkundige Gegevens |
| DCM::CreationDate | 5-5-2014 |
| DCM::DeprecatedDate | |
| DCM::DescriptionLanguage | nl |
| DCM::EndorsingAuthority.Address | |
| DCM::EndorsingAuthority.Name | NFU & V&VN |
| DCM::EndorsingAuthority.Telecom | |
| DCM::Id | 2.16.840.1.113883.2.4.3.11.60.40.3.14.3 |
| DCM::KeywordList | Vrijheidsbeperkendemaatregelen, wilsbekwaamheid, interventies |
| DCM::LifecycleStatus | Final |
| DCM::ModelerList | Werkgroep RadB Verpleegkundige Gegevens |
| DCM::Name | nl.nfu.VrijheidsbeperkendeMaatregelen |
| DCM::PublicationDate | 8-9-2015 |
| DCM::PublicationStatus | Published |
| DCM::ReviewerList | Projectgroep RadB Verpleegkundige Gegevens & Kerngroep Registratie aan de Bron |
| DCM::RevisionDate | 8-9-2015 |
| DCM::Superseeds | |
| DCM::Version | 1.0 |
| HCIM::PublicationLanguage | EN |
Revision History
Only available in Dutch
Publicatieversie 1.0 (01-07-2015).
Concept
Medical restraints are (physical or verbal) measures used to restrict the freedom of the patient in question.
In hospitals, these often include the use of side rails, a cushion belt (around the waist), limb restraints or a Posey bed. Medical restraints are often used in combination with sedatives.
Medical restraints may only be implemented under strict conditions. The Vereniging Verpleegkundigen & Verzorgenden Nederland (V&VN) [Dutch Nurses and Carers Association] published a set of guidelines for nurses to implement these restraints in hospitals.
The patient’s high-risk behavior providing cause for the restraints is not described in this concept.
Purpose
Implementing medical restraints is risky and can result in damage to the patient if they are not carefully implemented. Nurses fulfil an important role in identifying risks, observing the effect of the restraints and any changes to the policy in terms of medical restraints. Recording all information on the measures is of major importance for insight into decision-making, implementing, monitoring and evaluating the measures. In the event of a transfer to the next facility, the proper preparations can be taken to safely continue the care and to limit the risks to the patient and their environment.
Patient Population
This building block does not focus on patients that reside in mental healthcare facilities, as mental healthcare uses a national registration system (Argus registration) when implementing medical restraints.
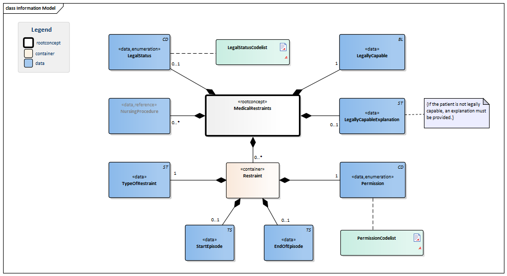
Information Model

| Type | Id | Concept | Card. | Definition | DefinitionCode | Reference | ||||||||
| NL-CM:14.3.1 | Root concept of the MedicalRestraints building block. This root concept contains all data elements of the MedicalRestraints building block. | |||||||||||||
| NL-CM:14.3.2 | 0..1 | The legal situation that applies to the patient. The code of the legal status is based on the Vektis/AZR code list COD232-VEKT Legal Status. |
|
| ||||||||||
| NL-CM:14.3.3 | 1 | Indicator stating whether the patient is deemed capable of overseeing the consequences of a certain procedure, situation or decision. | ||||||||||||
| NL-CM:14.3.4 | 0..1 | Explanation of the decisions which the patient is legally capable of making. |
|
|||||||||||
| NL-CM:14.3.5 | 0..* | Container of the Restraint concept. This container contains all data elements of the Restraint concept. | ||||||||||||
| NL-CM:14.3.6 | 1 | The type of restraint describes the medical restraints. In a hospital setting, these restraints are mainly based on the Dutch Nurses and Carers Association’s Handbook "Vrijheidsbeperking in het ziekenhuis? Nee, tenzij…” [Medical Restraints in the Hospital? Not unless...]. |
|
|||||||||||
| NL-CM:14.3.7 | 1 | The permission given to the healthcare provider(s) by the patient or legal representative to implement the medical restraint. |
|
| ||||||||||
| NL-CM:14.3.8 | 0..1 | The date and time at which the restraints started. | ||||||||||||
| NL-CM:14.3.9 | 0..1 | The date and time at which the restraints ended. | ||||||||||||
| NL-CM:14.3.10 | 0..* | Description of the nursing procedures involved in medical restraints. |
| |||||||||||
Columns Concept and DefinitionCode: hover over the values for more information
For explanation of the symbols, please see the legend page
Example Instances
Only available in Dutch
| VrijheidsbeperkendeMaatregelen | |
| JuridischeStatus | |
| Wilsbekwaam | Nee |
| WilsbekwaamToelichting | Wilsonbekwaam t.a.v. geldzaken. |
| Interventie | |
| SoortInterventie | Links armspalk i.v.m. infuus. |
| Toestemming | Instemming wettelijke vertegenwoordiger |
| AanvangEpisode | 01-05-2014 |
| EindeEpisode | 05-05-2014 |
| VerpleegkundigeActie | |
| Activiteit | Zorgen voor rustige omgeving zonder veel prikkels, vaste aanspreekpersoon per dienst. |
References
1. Handreiking "Vrijheidsbeperking in het ziekenhuis? Nee, tenzij…" (V&VN, 2013) [Online] Beschikbaar op:http://www.venvn.nl/Portals/1/Nieuws/2014%20Documenten/WEB_VenVN_Handl_VBI.pdf [Geraadpleegd: 13 februari 2015]
Valuesets
LegalStatusCodelist
| Valueset OID: 2.16.840.1.113883.2.4.3.11.60.40.2.14.3.2 | Binding: |
| Conceptname | Conceptcode | Codesystem name | Codesystem OID | Description |
| Rechterlijke machtiging (rm) voorlopig / voortgezette machtiging | 1 | Juridische Status | 2.16.840.1.113883.2.4.3.11.22.232 | Rechterlijke machtiging (rm) voorlopig / voortgezette machtiging |
| RM op eigen verzoek | 2 | Juridische Status | 2.16.840.1.113883.2.4.3.11.22.232 | RM op eigen verzoek |
| RM met voorwaardelijk ontslag | 3 | Juridische Status | 2.16.840.1.113883.2.4.3.11.22.232 | RM met voorwaardelijk ontslag |
| Onder toezichtstelling (ots) | 4 | Juridische Status | 2.16.840.1.113883.2.4.3.11.22.232 | Onder toezichtstelling (ots) |
| In bewaringstelling (ibs) | 5 | Juridische Status | 2.16.840.1.113883.2.4.3.11.22.232 | In bewaringstelling (ibs) |
| Voogdij | 6 | Juridische Status | 2.16.840.1.113883.2.4.3.11.22.232 | Voogdij |
| Bewindvoering | 7 | Juridische Status | 2.16.840.1.113883.2.4.3.11.22.232 | Bewindvoering |
| Mentorschap | 8 | Juridische Status | 2.16.840.1.113883.2.4.3.11.22.232 | Mentorschap |
| Onder curatele stelling | 9 | Juridische Status | 2.16.840.1.113883.2.4.3.11.22.232 | Onder curatele stelling |
| Zaakwaarneming | 10 | Juridische Status | 2.16.840.1.113883.2.4.3.11.22.232 | Zaakwaarneming |
| Strafrechterlijke justitiële contacten: tbs | 11 | Juridische Status | 2.16.840.1.113883.2.4.3.11.22.232 | Strafrechterlijke justitiële contacten: tbs |
| Strafrechterlijke justitiële contacten: overig | 12 | Juridische Status | 2.16.840.1.113883.2.4.3.11.22.232 | Strafrechterlijke justitiële contacten: overig |
PermissionCodelist
| Valueset OID: 2.16.840.1.113883.2.4.3.11.60.40.2.14.3.1 | Binding: |
| Conceptname | Conceptcode | Codesystem name | Codesystem OID | Description |
| Geen instemming patiënt | 1 | InstemmingStatus | 2.16.840.1.113883.2.4.3.11.60.40.4.6.1 | Geen instemming patiënt |
| Instemming patiënt | 2 | InstemmingStatus | 2.16.840.1.113883.2.4.3.11.60.40.4.6.1 | Instemming patiënt |
| Geen instemming wettelijk vertegenwoordiger | 3 | InstemmingStatus | 2.16.840.1.113883.2.4.3.11.60.40.4.6.1 | Geen instemming wettelijk vertegenwoordiger |
| Instemming wettelijke vertegenwoordiger | 4 | InstemmingStatus | 2.16.840.1.113883.2.4.3.11.60.40.4.6.1 | Instemming wettelijke vertegenwoordiger |
This information model in other releases
- Release 2016, (Version 3.0)
- Release 2017, (Version 3.1)
- Release 2018, (Version 3.2)
- Release 2019, (Version 3.2)
Information model references
This information model refers to
This information model is used in
- --
Technical specifications in HL7v3 CDA and HL7 FHIR
To exchange information based on health and care information models, additional, more technical specifications are required.
Not every environment can handle the same technical specifications. For this reason, there are several types of technical specifications:
- HL7® version 3 CDA compatible specifications, available through the Nictiz ART-DECOR® environment

- HL7® FHIR® compatible specifications, available through the Nictiz environment on the Simplifier FHIR

Downloads
This information model is also available as pdf file
or as spreadsheet
About this information
The information in this wikipage is based on Registratie aan de bron publication 2015 including errata dd. 16-07-2015
Conditions for use are located on the mainpage ![]()
This page is generated on 20/12/2018 16:36:57 with ZibExtraction v. 3.0.6928.28729