Attention!! This is not the most recent version of this information model. You can find the most recent version
here.
General information
Name: nl.nfu.GeneralMentalFunctions 
Version: 1.0
HCIM Status:Final
Release: 2015
Release status: Published
Release date: 8-9-2015
Metadata
| DCM::CoderList |
Werkgroep RadB Verpleegkundige Gegevens
|
| DCM::ContactInformation.Address |
*
|
| DCM::ContactInformation.Name |
*
|
| DCM::ContactInformation.Telecom |
*
|
| DCM::ContentAuthorList |
Werkgroep RadB Verpleegkundige Gegevens
|
| DCM::CreationDate |
1-4-2014
|
| DCM::DeprecatedDate |
|
| DCM::DescriptionLanguage |
nl
|
| DCM::EndorsingAuthority.Address |
|
| DCM::EndorsingAuthority.Name |
NFU & V&VN
|
| DCM::EndorsingAuthority.Telecom |
|
| DCM::Id |
2.16.840.1.113883.2.4.3.11.60.40.3.18.1
|
| DCM::KeywordList |
Mentale functies, intellectuele functies, oriëntatie, bewustzijn
|
| DCM::LifecycleStatus |
Final
|
| DCM::ModelerList |
Werkgroep RadB Verpleegkundige Gegevens
|
| DCM::Name |
nl.nfu.AlgemeneMentaleFuncties
|
| DCM::PublicationDate |
8-9-2015
|
| DCM::PublicationStatus |
Published
|
| DCM::ReviewerList |
Projectgroep RadB Verpleegkundige Gegevens & Kerngroep Registratie aan de Bron
|
| DCM::RevisionDate |
8-9-2015
|
| DCM::Superseeds |
|
| DCM::Version |
1.0
|
| HCIM::PublicationLanguage |
EN
|
Revision History
Only available in Dutch
Publicatieversie 1.0 (01-07-2015).
Concept
Important parts of the brain’s general mental functions are intellectual functions, orientation and consciousness.
If there is a disorder in the intellectual functions as a result of a mental disability, it is not described in this building block but is recorded as a medical diagnosis.
Disorders in orientation and consciousness combined with disorders in attention, memory and observation are seen as important symptoms for the potential presence of a delirium. The latter disorders are recorded in the SpecificMentalFunctions building block.
Purpose
Together, consciousness, orientation and intellectual functions provide a good insight into a patient’s mental condition.
This information is essential in drawing up the healthcare plan. The availability of this information allows you to take into account the patient’s wishes and capabilities. Furthermore, it offers a handle in approaching and supporting the patient.
Having this information available earlier on for a transfer enables procedures to be promptly initiated to continue the care as well as possible.
Evidence Base
This building block assumes that if the patient has a disorder in intellectual functions as a result of a mental disability, this disorder is to be included on the problem list in the medical transfer (if possible using the DSM classification).
The aforementioned assumes the following definition of a mental disability: “A patient with a mental disability has a congenital disability or a disability which occurred at a later developmental stage in intellectual function. They have an IQ of 70/75 or lower. This is accompanied by limitations in social (self-)reliance. This diagnosis is partially based on the need for support."
(Source: Meijer S (RIVM). Verstandelijke beperking samengevat. In: Volksgezondheid Toekomst Verkenning, Nationaal Kompas Volksgezondheid. Bilthoven: RIVM.)
The need for support involved can be described in the relevant building block.
The definitions of the concepts were (partially) taken from the ICF definitions.
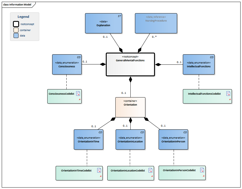
Information Model
| Type |
Id |
Concept |
Card. |
Definition |
DefinitionCode |
Reference
|
|
NL-CM:18.1.1
|
GeneralMentalFunctions
|
|
Root concept of the GeneralMentalFunctions building block. This concept contains all data elements of the GeneralMentalFunctions building block.
|
|
|
|
NL-CM:18.1.2
|
|
Consciousness
|
0..1
|
General mental function relating to the extent of consciousness and alertness including the lucidity and continuity of being awake.
Contains: the extent of consciousness, continuity of consciousness, and quality of consciousness. Examples of disorders that may occur include: loss of consciousness, coma, vegetative state, dissociative fugue, trance, frenzy, altered consciousness caused by drugs, delirium and stupor.
|
|
|
|
NL-CM:18.1.6
|
|
Orientation
|
0..1
|
Container of the Orientation concept. This container contains all data elements of the Orientation concept.
|
|
|
|
NL-CM:18.1.7
|
|
|
OrientationInTime
|
0..1
|
Orientation in time describes a patient being aware of the day, date, month and year.
|
|
|
|
NL-CM:18.1.8
|
|
|
OrientationInLocation
|
0..1
|
Orientation in location describes a patient being aware of their physical location, such as their immediate surroundings or their city or country of residence.
|
| b1141 Orientatie in plaats
|
|
|
|
NL-CM:18.1.9
|
|
|
OrientationInPerson
|
0..1
|
Orientation in person describes a patient being aware of their own identity and of the identity of people in their immediate environment.
|
| b1142 Orientatie in persoon
|
|
|
|
NL-CM:18.1.3
|
|
IntellectualFunctions
|
0..1
|
Intellectual functions describe general mental functions needed for the ability to understand things and to constructively integrate different mental functions, including all cognitive functions and development, for the duration of the patient’s life.
Contains: intellectual growth and intellectual growth disorders such as those that occur in intellectual retardation and dementia.
|
| b117 Intellectuele functies
|
|
|
|
NL-CM:18.1.4
|
|
Explanation
|
0..1
|
Explanation or comment on the general mental functions.
|
|
|
|
NL-CM:18.1.5
|
|
NursingProcedure
|
0..*
|
The nursing procedures needed to help the patient with disorders in general mental functions.
|
|
|
Columns Concept and DefinitionCode: hover over the values for more information
For explanation of the symbols, please see the legend page
Example Instances
Only available in Dutch
| AlgemeneMentaleFuncties
|
| Bewustzijn
|
Lichte stoornis (5-24%)
|
| IntellectueleFuncties
|
Lichte stoornis (5-24%)
|
| Orientatie
|
| OrientatieInTijd
|
Matige stoornis (25-49%)
|
| OrientatieInPlaats
|
Ernstige stoornis (50-95%)
|
| OrientatieInPersoon
|
Lichte stoornis (5-24%)
|
| VerpleegkundigeActie
|
| Activiteit
|
Ondersteuning dagstructuur aan de hand van programma, lag op een eenpersoonskamer.
|
|
|
| Toelichting
|
Patiënt is na operatie acuut verward geweest, gaat al wel beter, maar is soms nog weg kwijt. Heeft wel door dat hij soms in de war is en vindt dit erg vervelend.
|
References
1. International Classification of Functioning Disability and Health (ICF) [Online] Beschikbaar op:http:/www.rivm.nl/who-fic/icf.htm [Geraadpleegd: 13 februari 2015]
Valuesets
ConsciousnessCodelist
| Valueset OID: 2.16.840.1.113883.2.4.3.11.60.40.2.18.1.4
|
Binding:
|
| Conceptname
|
Conceptcode
|
Codesystem name |
Codesystem OID
|
Description
|
| Geen stoornis
|
b110.0
|
ICF
|
2.16.840.1.113883.6.254
|
Stoornis 0-4%
|
| Lichte stoornis
|
b110.1
|
ICF
|
2.16.840.1.113883.6.254
|
Stoornis 5-24%
|
| Matige stoornis
|
b110.2
|
ICF
|
2.16.840.1.113883.6.254
|
Stoornis 25-49%
|
| Ernstige stoornis
|
b110.3
|
ICF
|
2.16.840.1.113883.6.254
|
Stoornis 50-95%
|
| Volledige stoornis
|
b110.4
|
ICF
|
2.16.840.1.113883.6.254
|
Stoornis 96-100%
|
IntellectualFunctionsCodelist
| Valueset OID: 2.16.840.1.113883.2.4.3.11.60.40.2.18.1.5
|
Binding:
|
| Conceptname
|
Conceptcode
|
Codesystem name |
Codesystem OID
|
Description
|
| Geen stoornis
|
b117.0
|
ICF
|
2.16.840.1.113883.6.254
|
Stoornis 0-4%
|
| Lichte stoornis
|
b117.1
|
ICF
|
2.16.840.1.113883.6.254
|
Stoornis 5-24%
|
| Matige stoornis
|
b117.2
|
ICF
|
2.16.840.1.113883.6.254
|
Stoornis 25-49%
|
| Ernstige stoornis
|
b117.3
|
ICF
|
2.16.840.1.113883.6.254
|
Stoornis 50-95%
|
| Volledige stoornis
|
b117.4
|
ICF
|
2.16.840.1.113883.6.254
|
Stoornis 96-100%
|
OrientationInLocationCodelist
| Valueset OID: 2.16.840.1.113883.2.4.3.11.60.40.2.18.1.2
|
Binding:
|
| Conceptname
|
Conceptcode
|
Codesystem name |
Codesystem OID
|
Description
|
| Geen stoornis
|
b1141.0
|
ICF
|
2.16.840.1.113883.6.254
|
Stoornis 0-4%
|
| Lichte stoornis
|
b1141.1
|
ICF
|
2.16.840.1.113883.6.254
|
Stoornis 5-24%
|
| Matige stoornis
|
b1141.2
|
ICF
|
2.16.840.1.113883.6.254
|
Stoornis 25-49%
|
| Ernstige stoornis
|
b1141.3
|
ICF
|
2.16.840.1.113883.6.254
|
Stoornis 50-95%
|
| Volledige stoornis
|
b1141.4
|
ICF
|
2.16.840.1.113883.6.254
|
Stoornis 96-100%
|
OrientationInPersonCodelist
| Valueset OID: 2.16.840.1.113883.2.4.3.11.60.40.2.18.1.3
|
Binding:
|
| Conceptname
|
Conceptcode
|
Codesystem name |
Codesystem OID
|
Description
|
| Geen stoornis
|
b1142.0
|
ICF
|
2.16.840.1.113883.6.254
|
Stoornis 0-4%
|
| Lichte stoornis
|
b1142.1
|
ICF
|
2.16.840.1.113883.6.254
|
Stoornis 5-24%
|
| Matige stoornis
|
b1142.2
|
ICF
|
2.16.840.1.113883.6.254
|
Stoornis 25-49%
|
| Ernstige stoornis
|
b1142.3
|
ICF
|
2.16.840.1.113883.6.254
|
Stoornis 50-95%
|
| Volledige stoornis
|
b1142.4
|
ICF
|
2.16.840.1.113883.6.254
|
Stoornis 96-100%
|
OrientationInTimeCodelist
| Valueset OID: 2.16.840.1.113883.2.4.3.11.60.40.2.18.1.1
|
Binding:
|
| Conceptname
|
Conceptcode
|
Codesystem name |
Codesystem OID
|
Description
|
| Geen stoornis
|
b1140.0
|
ICF
|
2.16.840.1.113883.6.254
|
Stoornis 0-4%
|
| Lichte stoornis
|
b1140.1
|
ICF
|
2.16.840.1.113883.6.254
|
Stoornis 5-24%
|
| Matige stoornis
|
b1140.2
|
ICF
|
2.16.840.1.113883.6.254
|
Stoornis 25-49%
|
| Ernstige stoornis
|
b1140.3
|
ICF
|
2.16.840.1.113883.6.254
|
Stoornis 50-95%
|
| Volledige stoornis
|
b1140.4
|
ICF
|
2.16.840.1.113883.6.254
|
Stoornis 96-100%
|
This information model in other releases
Information model references
This information model refers to
This information model is used in
- --
Technical specifications in HL7v3 CDA and HL7 FHIR
To exchange information based on health and care information models, additional, more technical specifications are required.
Not every environment can handle the same technical specifications. For this reason, there are several types of technical specifications:
- HL7® version 3 CDA compatible specifications, available through the Nictiz ART-DECOR® environment

- HL7® FHIR® compatible specifications, available through the Nictiz environment on the Simplifier FHIR

Downloads
This information model is also available as pdf file
or as spreadsheet
About this information
The information in this wikipage is based on Registratie aan de bron publication 2015 including errata dd. 16-07-2015
Conditions for use are located on the mainpage 
This page is generated on 20/12/2018 16:33:55 with ZibExtraction v. 3.0.6928.28729