Algemeen
Naam: nl.zorg.SNAQScore 
Versie: 3.3
ZIB Status:Final
Publicatie: 2024
Publicatie status: Prepublished
Publicatie datum: 15-04-2024
Metadata
| DCM::CoderList |
Werkgroep RadB Verpleegkundige Gegevens
|
| DCM::ContactInformation.Address |
*
|
| DCM::ContactInformation.Name |
*
|
| DCM::ContactInformation.Telecom |
*
|
| DCM::ContentAuthorList |
Werkgroep RadB Verpleegkundige Gegevens
|
| DCM::CreationDate |
12-2-2014
|
| DCM::DeprecatedDate |
|
| DCM::DescriptionLanguage |
nl
|
| DCM::EndorsingAuthority.Address |
|
| DCM::EndorsingAuthority.Name |
zorg
|
| DCM::EndorsingAuthority.Telecom |
|
| DCM::Id |
2.16.840.1.113883.2.4.3.11.60.40.3.4.6
|
| DCM::KeywordList |
Ondervoeding, ondervoedingsscore, SNAQ, malnutrition
|
| DCM::LifecycleStatus |
Final
|
| DCM::ModelerList |
Werkgroep RadB Verpleegkundige Gegevens
|
| DCM::Name |
nl.zorg.SNAQScore
|
| DCM::PublicationDate |
15-04-2024
|
| DCM::PublicationStatus |
Prepublished
|
| DCM::ReviewerList |
Projectgroep RadB Verpleegkundige Gegevens & Kerngroep Registratie aan de Bron
|
| DCM::RevisionDate |
08-09-2023
|
| DCM::Supersedes |
nl.zorg.SNAQScore-v3.2.1
|
| DCM::Version |
3.3
|
| HCIM::PublicationLanguage |
NL
|
Revision History
Publicatieversie 1.0 (01-07-2015)
Publicatieversie 3.0 (01-05-2016)
| ZIB-453
|
Wijziging naamgeving ZIB's en logo's door andere opzet van beheer
|
Publicatieversie 3.1 (04-09-2017)
| ZIB-523
|
Foutieve code in SNAQScoreCodelijst
|
Publicatieversie 3.2 (31-01-2020)
| ZIB-931
|
definitionCodes zib Nl.zorg.SNAQScore-v3.1(2017NL)
|
Publicatieversie 3.2.1 (10-06-2022)
| ZIB-1633
|
Tekstuele wijzigingen zibs SNAQScore, SNAQ65+Score, SNAQrcScore (2020)
|
Publicatieversie 3.3 (15-10-2023)
Concept
De Short Nutritional Assessment Questionnaire (SNAQ) is een (gevalideerd) meetinstrument voor het bepalen van de mate van ondervoeding van de patiënt. Het instrument bestaat uit drie vragen waaraan een score wordt toegekend. De totaalsom van deze score bepaalt de mate van ondervoeding.
De SNAQ ondersteunt het vroegtijdig herkennen en behandelen van ondervoeding.
Er zijn drie varianten van het meetinstrument voor verschillende zorgsettingen ontwikkeld, te weten ziekenhuis, verzorgings- en verpleeghuizen en zelfstandig wonende ouderen. Dit concept beschrijft het instrument dat bedoeld is voor de ziekenhuissetting.
Purpose
De SNAQ score wordt toegepast om de mate van ondervoeding of het risico hierop vast te stellen. Om ondervoeding snel en adequaat te kunnen behandelen is het van belang dat ondervoeding tijdig gesignaleerd wordt.
Evidence Base
Voor het vaststellen van de mate van ondervoeding kent SNAQ een aantal instrumenten, gevalideerd voor verschillende omgevingen:
- De SNAQ is ontwikkeld voor volwassenen bij ziekenhuisopname.
- De SNAQ65+ is ontwikkeld voor de groep ouderen (>65 jaar) die thuis woont en eventueel gebruik maakt van thuiszorg.
- Voor screening op ondervoeding in verpleeg- en verzorgingshuizen is de SNAQrc (Short Nutritional Assessment Questionnaire for Residential Care) beschikbaar.
- Voor screenen op ondervoeding bij kinderen is het instrument STRONGkids beschikbaar.
Patient Population
De SNAQ is bedoeld voor patienten boven de 18 jaar en die verblijven in het ziekenhuis.
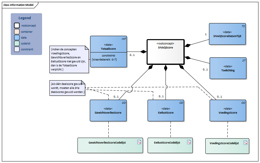
Information Model
| Type |
Id |
Concept |
Card. |
Definitie |
DefinitieCode |
Verwijzing
|
|
NL-CM:4.6.1
|
SNAQScore
|
|
Rootconcept van de bouwsteen SNAQScore. Dit rootconcept bevat alle gegevenselementen van de bouwsteen SNAQScore.
|
|
|
|
NL-CM:4.6.3
|
|
GewichtsverliesScore
|
0..1
|
De score gebaseerd op het ongewenst gewichtsverlies gedurende de afgelopen maand(en).
|
| 4006003 SNAQScore GewichtsverliesScore
|
|
|
|
NL-CM:4.6.4
|
|
EetlustScore
|
0..1
|
De score gebaseerd op een verminderde eetlust gedurende de afgelopen maand.
|
|
|
|
NL-CM:4.6.5
|
|
VoedingsScore
|
0..1
|
De score gebaseerd op het gebruik van drink- of sondevoeding gedurende de afgelopen maand.
|
|
|
|
NL-CM:4.6.2
|
|
TotaalScore
|
0..1
|
De totaalscore is de optelsom van de deelscores. Het bereik van de totaalscore is 0 tot 7.
|
|
|
|
NL-CM:4.6.6
|
|
SNAQScoreDatumTijd
|
1
|
De datum en het tijdstip waarop de SNAQ-score bepaald is.
|
|
|
|
NL-CM:4.6.7
|
|
Toelichting
|
0..1
|
Een toelichting op de meting of omstandigheden tijdens de meting.
|
| 48767-8 Verklarend commentaar [interpretatie] in {systeem} (tekstueel)
|
|
|
Kolommen Concept en DefinitieCode: houdt de muis boven de waarde voor meer informatie
Voor uitleg over de gebruikte symbolen, zie de legenda pagina
Example Instances
| SNAQScore
|
| SNAQScoreDatumTijd
|
27-01-2013
|
| GewichtsverliesScore
|
3 (Meer dan 6 kg in de laatste 6 maanden)
|
| EetlustScore
|
1 (Verminderde eetlust de afgelopen maand)
|
| VoedingsScore
|
0 (Geen drink- of sondevoeding)
|
| TotaalScore
|
4
|
| Toelichting
|
-
|
References
1. Stuurgroep Ondervoeding [Online] Beschikbaar op:http://www.stuurgroepondervoeding.nl/ [Geraadpleegd: 13 februari 2015]
Valuesets
EetlustScoreCodelijst
| Valueset OID: 2.16.840.1.113883.2.4.3.11.60.40.2.4.6.2
|
Binding: Required
|
| Conceptnaam
|
Conceptcode
|
Conceptwaarde
|
Codestelselnaam |
Codesysteem OID
|
Omschrijving
|
| Eetlust
|
B0
|
0
|
SNAQ_Eetlust
|
2.16.840.1.113883.2.4.3.11.60.40.4.5.2
|
Normale eetlust
|
| GeenEetlust
|
B1
|
1
|
SNAQ_Eetlust
|
2.16.840.1.113883.2.4.3.11.60.40.4.5.2
|
Verminderde eetlust de afgelopen maand
|
GewichtsverliesScoreCodelijst
| Valueset OID: 2.16.840.1.113883.2.4.3.11.60.40.2.4.6.1
|
Binding: Required
|
| Conceptnaam
|
Conceptcode
|
Conceptwaarde
|
Codestelselnaam |
Codesysteem OID
|
Omschrijving
|
| Weinig verlies
|
G0
|
0
|
SNAQ_Gewichtsverlies
|
2.16.840.1.113883.2.4.3.11.60.40.4.5.1
|
Geen gewichtverlies
|
| Gemiddeld verlies
|
G1
|
2
|
SNAQ_Gewichtsverlies
|
2.16.840.1.113883.2.4.3.11.60.40.4.5.1
|
Meer dan 3 kg in de laatste maand
|
| Veel verlies
|
G2
|
3
|
SNAQ_Gewichtsverlies
|
2.16.840.1.113883.2.4.3.11.60.40.4.5.1
|
Meer dan 6 kg in de laatste 6 maanden
|
| Gemiddeld en veel verlies
|
G3
|
5
|
SNAQ_Gewichtsverlies
|
2.16.840.1.113883.2.4.3.11.60.40.4.5.1
|
Meer dan 3 kg in de laatste maand EN meer dan 6 kg in de laatste 6 maanden.
|
VoedingsScoreCodelijst
| Valueset OID: 2.16.840.1.113883.2.4.3.11.60.40.2.4.6.3
|
Binding: Required
|
| Conceptnaam
|
Conceptcode
|
Conceptwaarde
|
Codestelselnaam |
Codesysteem OID
|
Omschrijving
|
| GeenVoeding
|
Z0
|
0
|
SNAQ_Voeding
|
2.16.840.1.113883.2.4.3.11.60.40.4.5.3
|
Geen drink- of sondevoeding
|
| Voeding
|
Z1
|
1
|
SNAQ_Voeding
|
2.16.840.1.113883.2.4.3.11.60.40.4.5.3
|
Drink- of sondevoeding in de afgelopen maand
|
Deze bouwsteen in overige publicaties
- Publicatie 2015, (Versie 1.0)
- Publicatie 2016, (Versie 3.0)
- Publicatie 2017, (Versie 3.1)
- Pre-publicatie 2018-2, (Versie 3.1)
- Pre-publicatie 2019-2, (Versie 3.2)
- Publicatie 2020, (Versie 3.2)
- Pre-publicatie 2021-2, (Versie 3.2)
- Pre-publicatie 2022-1, (Versie 3.2.1)
- Pre-publicatie 2023-1, (Versie 3.3)
- Pre-Publicatie 2024-1, (Versie 3.3)
Bouwsteen verwijzingen
Deze bouwsteen verwijst naar
- --
Deze bouwsteen wordt gebruikt in
- --
Technische specificaties in HL7v3 CDA en HL7 FHIR
Om informatie op basis van zorginformatiebouwstenen uit te wisselen zijn aanvullende, meer technische specificaties nodig.<BR>Niet iedere omgeving kan met dezelfde technische specificaties overweg. Om deze reden zijn er meerdere typen technische specificaties:
- HL7® versie 3 CDA compatibele specificaties, beschikbaar via de Nictiz ART-DECOR® omgeving

- HL7® FHIR® compatibele specificaties, beschikbaar via de Nictiz-omgeving op de Simplifier FHIR Registry

Downloads
De bouwsteen is ook beschikbaar als pdf bestand
of als spreadsheet
Over deze informatie
De informatie in deze wiki pagina is gebaseerd op de Prepublicatie 2024-1
SNOMED CT en LOINC codes zijn gebaseeerd op:
- SNOMED Clinical Terms versie: 20240331 [R] (maart 2024-editie)
- LOINC version 2.77
De voorwaarden van gebruik staan op de beginpagina 
Deze pagina is gegenereerd op 25/04/2024 10:19:05 met ZibExtraction v. 9.3.8880.19756