General information
Name: nl.zorg.BloodPressure 
Version: 3.1
HCIM Status:Final
Publication: 2017
Release status: Prepublished
Publication date: 04-09-2017
Metadata
| DCM::CoderList |
Kerngroep Registratie aan de Bron
|
| DCM::ContactInformation.Address |
*
|
| DCM::ContactInformation.Name |
*
|
| DCM::ContactInformation.Telecom |
*
|
| DCM::ContentAuthorList |
Projectgroep Generieke Overdrachtsgegevens & Kerngroep Registratie aan de Bron
|
| DCM::CreationDate |
29-11-2012
|
| DCM::DeprecatedDate |
|
| DCM::DescriptionLanguage |
nl
|
| DCM::EndorsingAuthority.Address |
|
| DCM::EndorsingAuthority.Name |
PM
|
| DCM::EndorsingAuthority.Telecom |
|
| DCM::Id |
2.16.840.1.113883.2.4.3.11.60.40.3.12.4
|
| DCM::KeywordList |
bloeddruk, diastolische bloeddruk, systolische bloeddruk, tensie
|
| DCM::LifecycleStatus |
Final
|
| DCM::ModelerList |
Kerngroep Registratie aan de Bron
|
| DCM::Name |
nl.zorg.Bloeddruk
|
| DCM::PublicationDate |
04-09-2017
|
| DCM::PublicationStatus |
Prepublished
|
| DCM::ReviewerList |
Projectgroep Generieke Overdrachtsgegevens & Kerngroep Registratie aan de Bron
|
| DCM::RevisionDate |
04-09-2017
|
| DCM::Superseeds |
nl.zorg.Bloeddruk-v3.0
|
| DCM::Version |
3.1
|
| HCIM::PublicationLanguage |
EN
|
Revision History
Only available in Dutch
Publicatieversie 1.0 (15-02-2013)
Publicatieversie 1.1 (01-07-2013)
Publicatieversie 1.2 (01-04-2015)
| ZIB-135
|
Aanpassingen in SNOMED CT codes en omschrijvingen voor codelijst ContextHoudingCodelijst n.a.v. review terminologie expert.
|
| ZIB-136
|
Aanpassingen in SNOMED CT codes en omschrijvingen voor codelijst MeetlocatieCodelijst n.a.v. review terminologie expert.
|
| ZIB-137
|
Aanpassingen in SNOMED CT codes en omschrijvingen voor codelijst MeetmethodeCodelijst n.a.v. review terminologie expert.
|
| ZIB-148
|
Aanpassingen in SNOMED CT codes en omschrijvingen voor codelijst BloeddrukDiastolischEindpuntCodelijst n.a.v. review terminologie expert.
|
| ZIB-169
|
wijzingsverzoek bouwsteen bloeddruk
|
| ZIB-218
|
De naam van de waardenlijst ManchetCodelijst kwam niet overeen met de tagged value.
|
| ZIB-219
|
De naam van de waardenlijst MeetLocatieCodelijst kwam niet overeen met de tagged value.
|
| ZIB-220
|
Notes bij MeetmethodeCodelijst verplaatst naar Meetmethode concept.
|
| ZIB-308
|
Prefix Overdracht weggehaald bij de generieke bouwstenen
|
| ZIB-315
|
ContextHouding wijzigen in Houding
|
| ZIB-362
|
De waardelijst van het concept Meetmethode vermeldt twee waarden die beide geen meetmethode omschrijven maar een type bloedruk
|
| ZIB-363
|
De waardelijst van het concept Manchet is niet conform de standaard van GOG.
|
Incl. algemene wijzigingsverzoeken:
| ZIB-94
|
Aanpassen tekst van Disclaimer, Terms of Use & Copyrights
|
| ZIB-154
|
Consequenties opsplitsing Medicatie bouwstenen voor overige bouwstenen.
|
| ZIB-200
|
Naamgeving SNOMED CT in tagged values klinische bouwstenen gelijk getrokken.
|
| ZIB-201
|
Naamgeving OID: in tagged value notes van klinische bouwstenen gelijk getrokken.
|
| ZIB-309
|
EOI aangepast
|
| ZIB-324
|
Codelijsten Name en Description beginnen met een Hoofdletter
|
| ZIB-326
|
Tekstuele aanpassingen conform de kwaliteitsreview kerngroep 2015
|
Publicatieversie 3.0 (01-05-2016)
Publicatieversie 3.1 (04-09-2017)
| ZIB-431
|
Gebruik van LOINC en SNOMED CT in vitale functies gerelateerde zorginformatiebouwstenen
|
| ZIB-552
|
LOINC codering toevoegen bij bloeddruk
|
| ZIB-564
|
Aanpassing/harmonisatie Engelse conceptnamen
|
| ZIB-571
|
Inconsistentie in conceptnamen PositieCodelijst
|
Concept
The blood pressure is a parameter for determining the condition of the blood circulation and is expressed in systolic and diastolic pressure in mmHg.
Purpose
Blood pressure is measured to gain an indication of the health condition of the patient’s cardiovascular system.
Evidence Base
The local measurement of the arterial blood pressure, which acts as a surrogate for the arterial pressure in the systematic circulation. In most cases, the term ‘blood pressure' refers to the measurement of blood pressure of the arteria brachialis in the upper arm with the cuff using the Riva-Rocci method.
The protocol for this measurement comprises many details that are not general knowledge (such as the correct way to interpret Korotkoff sounds) or carried out correctly (adjusting the cuff width to a very large or small diameter of the upper arm, the right rate of descent of the mercury column, cut-off values for cardiac arrhythmias).
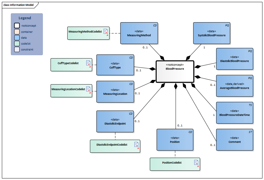
Information Model
Columns Concept and DefinitionCode: hover over the values for more information
For explanation of the symbols, please see the legend page
Example Instances
Only available in Dutch
| Bloeddruk DatumTijd
|
Systolische Bloeddruk
|
Diastolische Bloeddruk
|
Houding
|
Manchet Type
|
Meet Locatie
|
Toelichting
|
| 08-02-2013 6:43
|
125 mmHg
|
75 mmHg
|
Liggende positie
|
standaard
|
rechter bovenarm
|
|
|
|
|
|
|
|
|
|
| Bloeddruk DatumTijd
|
Systolische Bloeddruk
|
Diastolische Bloeddruk
|
Houding
|
Manchet Type
|
Meet Locatie
|
Toelichting
|
| 07-02-2013
|
108 mmHg
|
56 mmHg
|
Zittende positie
|
groot
|
linker pols
|
Mw. is zwanger
|
References
1. Parelsnoer DCM Bloeddruk v0.9 [Online] Beschikbaar op: http://www.nictiz.nl/uploaded/FILES/htmlcontent/dcm/parelsnoer/Bloeddruk%20v0.9.pdf [Geraadpleegd: 23 februari 2015].
2. openEHR-EHR-OBSERVATION.blood_pressure.v1 [Online] Beschikbaar op: http://www.openehr.org/knowledge/ [Geraadpleegd: 23 februari 2015].
Valuesets
CuffTypeCodelist
| Valueset OID 2.16.840.1.113883.2.4.3.11.60.40.2.12.4.3
|
| Conceptname
|
Conceptcode
|
Codesystem name |
Codesystem OID
|
Description
|
| Standaard
|
STD
|
ManchetType
|
2.16.840.1.113883.2.4.3.11.60.40.4.15.1
|
Standaard (Standaard manchet voor een volwassene (manchet 16x30 cm)
|
| Groot
|
L
|
ManchetType
|
2.16.840.1.113883.2.4.3.11.60.40.4.15.1
|
Groot (Een manchet voor een volwassene met een armomtrek van 35 tot 44 cm (manchet 16x36 cm))
|
| Klein
|
S
|
ManchetType
|
2.16.840.1.13883.2.4.3.11.60.40.4.15.1
|
Klein (Een manchet voor een volwassene met een armomtrek van 22 tot 26 cm (manchet 12x22 cm) )
|
| Extra groot
|
XL
|
ManchetType
|
2.16.840.1.113883.2.4.3.11.60.40.4.15.1
|
Extra groot (Een manchet voor het dijbeen of arm wanneer de armomtrek 45 tot 52 cm is (manchet 16x42 cm))
|
| Kind
|
KIND
|
ManchetType
|
2.16.840.1.113883.2.4.3.11.60.40.4.15.1
|
Maat voor kind (Een manchet voor kinderen of voor volwassenen met een dunne arm (manchet ca. 8x21 cm) )
|
| Jong kind
|
JONGKIND
|
ManchetType
|
2.16.840.1.113883.2.4.3.11.60.40.4.15.1
|
Maat voor jong kind (Een manchet voor jonge kinderen (manchet ca. 5x15 cm))
|
| Neonaat
|
NEONAAT
|
ManchetType
|
2.16.840.1.113883.2.4.3.11.60.40.4.15.1
|
Maat voor neonaat (Een manchet voor neonaten (manchet ca. 3x6 cm))
|
DiastolicEndpointCodelist
| Valueset OID 2.16.840.1.113883.2.4.3.11.60.40.2.12.4.2
|
| Conceptname
|
Conceptcode
|
Codesystem name |
Codesystem OID
|
Description
|
| Phase 4
|
255271000
|
SNOMED CT
|
2.16.840.1.113883.6.96
|
Fase IV
|
| Phase 5
|
255272007
|
SNOMED CT
|
2.16.840.1.113883.6.96
|
Fase V
|
MeasuringLocationCodelist
| Valueset OID 2.16.840.1.113883.2.4.3.11.60.40.2.12.4.4
|
| Conceptname
|
Conceptcode
|
Codesystem name |
Codesystem OID
|
Description
|
| Upper arm structure
|
40983000
|
SNOMED CT
|
2.16.840.1.113883.6.96
|
Bovenarm
|
| Right upper arm structure
|
368209003
|
SNOMED CT
|
2.16.840.1.113883.6.96
|
Rechter bovenarm
|
| Left upper arm structure
|
368208006
|
SNOMED CT
|
2.16.840.1.113883.6.96
|
Linker bovenarm
|
| Thigh structure
|
68367000
|
SNOMED CT
|
2.16.840.1.113883.6.96
|
Bovenbeen
|
| Structure of right thigh
|
11207009
|
SNOMED CT
|
2.16.840.1.113883.6.96
|
Rechter bovenbeen
|
| Structure of left thigh
|
61396006
|
SNOMED CT
|
2.16.840.1.113883.6.96
|
Linker bovenbeen
|
| Wrist region structure
|
8205005
|
SNOMED CT
|
2.16.840.1.113883.6.96
|
Pols
|
| Structure of right wrist
|
9736006
|
SNOMED CT
|
2.16.840.1.113883.6.96
|
Rechterpols
|
| Structure of left wrist
|
5951000
|
SNOMED CT
|
2.16.840.1.113883.6.96
|
Linkerpols
|
| Finger structure
|
7569003
|
SNOMED CT
|
2.16.840.1.113883.6.96
|
Vinger
|
| Ankle region structure
|
344001
|
SNOMED CT
|
2.16.840.1.113883.6.96
|
Enkel
|
| Structure of right ankle
|
6685009
|
SNOMED CT
|
2.16.840.1.113883.6.96
|
Rechterenkel
|
| Structure of left ankle
|
51636004
|
SNOMED CT
|
2.16.840.1.113883.6.96
|
Linkerenkel
|
MeasuringMethodCodelist
| Valueset OID 2.16.840.1.113883.2.4.3.11.60.40.2.12.4.1
|
| Conceptname
|
Conceptcode
|
Codesystem name |
Codesystem OID
|
Description
|
| Non-invasive
|
22762002
|
SNOMED CT
|
2.16.840.1.113883.6.96
|
Niet-invasief
|
| Invasive
|
10179008
|
SNOMED CT
|
2.16.840.1.113883.6.96
|
Invasief
|
PositionCodelist
| Valueset OID 2.16.840.1.113883.2.4.3.11.60.40.2.12.4.5
|
| Conceptname
|
Conceptcode
|
Codesystem name |
Codesystem OID
|
Description
|
| Orthostatic body position
|
10904000
|
SNOMED CT
|
2.16.840.1.113883.6.96
|
Staande positie
|
| Recumbent body position
|
102538003
|
SNOMED CT
|
2.16.840.1.113883.6.96
|
Liggende positie
|
| Sitting position
|
33586001
|
SNOMED CT
|
2.16.840.1.113883.6.96
|
Zittende positie
|
| Position with tilt
|
272587006
|
SNOMED CT
|
2.16.840.1.113883.6.96
|
Achteroverleunende positie
|
| Trendelenburg position
|
34106002
|
SNOMED CT
|
2.16.840.1.113883.6.96
|
Trendelenburgligging
|
More on this information model
More technical information and HL7/XML documentation you can find on the Nictiz Art-Decor page about this information model[1]
This information model is also available as pdf file
or as spreadsheet
About this information
The information in this wikipage is based on Prerelease 2017 #1
Conditions for use are located on the mainpage 
This page is generated on 21/09/2017 13:50:16