CommunicationSkills-v3.0(2016EN): verschil tussen versies

Uit Zorginformatiebouwstenen
Ga naar: navigatie, zoeken
(Copy of)
Regel 465: Regel 465:
 
<ul>
 
<ul>
 
<li>HL7® version 3 CDA compatible specifications, available through the Nictiz ART-DECOR® environment [http://decor.nictiz.nl/art-decor/decor-scenarios--zib2016bbr-?id=2.16.840.1.113883.2.4.3.11.60.6.4.2.18.3&effectiveDate=2016-05-01T00:00:00&language=en-US&scenariotree=false [[File:artdecor.jpg|16px|link=]]]</li>
 
<li>HL7® version 3 CDA compatible specifications, available through the Nictiz ART-DECOR® environment [http://decor.nictiz.nl/art-decor/decor-scenarios--zib2016bbr-?id=2.16.840.1.113883.2.4.3.11.60.6.4.2.18.3&effectiveDate=2016-05-01T00:00:00&language=en-US&scenariotree=false [[File:artdecor.jpg|16px|link=]]]</li>
<li>HL7® FHIR® compatible specifications, available through the Nictiz environment on the Simplifier FHIR [https://simplifier.net/NictizSTU3/~resources?text=zib&category=StructureDefinition [[File:fhir.png|link=]]]</li>
+
<li>HL7® FHIR® compatible specifications, available through the Nictiz environment on the Simplifier FHIR [https://simplifier.net/NictizSTU3/~resources?text=zib&category=Profile [[File:fhir.png|link=]]]</li>
 
</ul>
 
</ul>
 
This information model is also available as [[Media:nl.zorg.CommunicationSkills-v3.0(2016EN).pdf|pdf file]] [[File:PDF.png|link=]] or as [[Media:nl.zorg.CommunicationSkills-v3.0(2016EN).xlsx|spreadsheet]] [[File:xlsx.png|link=]]
 
This information model is also available as [[Media:nl.zorg.CommunicationSkills-v3.0(2016EN).pdf|pdf file]] [[File:PDF.png|link=]] or as [[Media:nl.zorg.CommunicationSkills-v3.0(2016EN).xlsx|spreadsheet]] [[File:xlsx.png|link=]]

Versie van 20 feb 2018 om 10:04

General information

Name: nl.zorg.CommunicationSkills NL.png
Version: 3.0
HCIM Status:Final
Release: 2016
Release status: Published
Release date: 1-5-2016


Back 16.png Back to HCIM list

Metadata

DCM::CoderList Werkgroep RadB Verpleegkundige Gegevens
DCM::ContactInformation.Address *
DCM::ContactInformation.Name *
DCM::ContactInformation.Telecom *
DCM::ContentAuthorList Werkgroep RadB Verpleegkundige Gegevens
DCM::CreationDate 2-4-2014
DCM::DeprecatedDate
DCM::DescriptionLanguage nl
DCM::EndorsingAuthority.Address
DCM::EndorsingAuthority.Name NFU & V&VN
DCM::EndorsingAuthority.Telecom
DCM::Id 2.16.840.1.113883.2.4.3.11.60.40.3.18.3
DCM::KeywordList Communicatievaardigheden, verbale communicatie, non-verbale communicatie
DCM::LifecycleStatus Final
DCM::ModelerList Werkgroep RadB Verpleegkundige Gegevens
DCM::Name nl.zorg.Communicatievaardigheden
DCM::PublicationDate 1-5-2016
DCM::PublicationStatus Published
DCM::ReviewerList Projectgroep RadB Verpleegkundige Gegevens & Kerngroep Registratie aan de Bron
DCM::RevisionDate 8-9-2015
DCM::Superseeds
DCM::Version 3.0
HCIM::PublicationLanguage EN

Revision History

Only available in Dutch

Publicatieversie 1.0 (01-07-2015)

Publicatieversie 3.0 (01-05-2016)

ZIB-453 Wijziging naamgeving ZIB's en logo's door andere opzet van beheer

Concept

! Attention: this information model is undergoing major revision. A new version will be available after summer. Communication skills are a patient’s skills in terms of sharing information (both verbally and non-verbally), with a distinction between understanding the communicated information and the ability to express oneself, both verbally and non-verbally.
Limitations in communication skills can have various causes. They can result from brain damage, such as aphasia, or mental function disorders. This can have a major impact on the extent to which a person is able to understand information or the way in which a person can express themselves. Hearing impaired patients can also have difficulty in communication.
Linguistic competence is not a part of communication skills.

Purpose

Information on communication skills is essential in gaining insight into the nature of possible limitations so that this can be taken into account in care for and communication with the patient.

Evidence Base

The definitions of the concepts were (partially) taken from the ICF definitions.

Information Model


NursingIntervention-v3.0(2016EN)#9245#ExpressionNonVerbalCommunicationCodelist#ExpressionVerbalCommunicationCodelist#9239#9253#UnderstandingNonVerbalCommunicationCodelist#UnderstandingVerbalCommunicationCodelist#9251#9252#9247#9250#9238CommunicationSkills-v3.0Model(EN).png


Type Id Concept Card. Definition DefinitionCode Reference
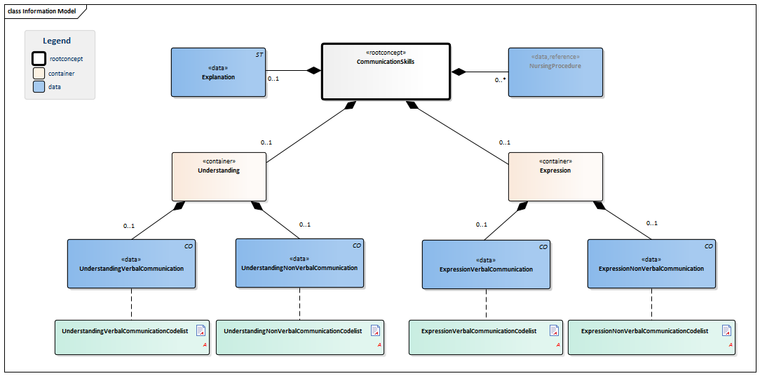
Block.png NL-CM:18.3.1 Arrowdown.pngCommunicationSkills Root concept of the CommunicationSkills information model. This root concept contains all data elements of the CommunicationSkills information model.
Folder.png NL-CM:18.3.3 Arrowdown.pngExpression 0..1 Container of the Expression concept. This container contains all data elements of the Expression concept.
288737001 Ability to use self-expression
CO.png NL-CM:18.3.4 Arrowright.pngExpressionNonVerbalCommunication 0..1 Expressing oneself by means of non-verbal communication entails the use of gestures, symbols and drawings to bring messages across. Examples include shaking the head to indicate disapproval and drawing pictures or diagrams to express a fact or complex idea. The concept also includes the use of body language, signs, symbols and pictures.
d335 Zich non-verbaal uiten
List2.png ExpressionNonVerbalCommunicationCodelist
CO.png NL-CM:18.3.5 Arrowright.pngExpressionVerbalCommunication 0..1 Expressing oneself by means of verbal communication entails producing words, sentences and longer passages in spoken language, with a literal and figurative meaning. Examples include sharing a fact by talking, or telling a story.
d330 Spreken
List2.png ExpressionVerbalCommunicationCodelist
Folder.png NL-CM:18.3.6 Arrowdown.pngUnderstanding 0..1 Container of the Understanding concept. This container contains all data elements of the Understanding concept.
395659009 Ability to comprehend
CO.png NL-CM:18.3.7 Arrowright.pngUnderstandingNonVerbalCommunication 0..1 Understanding non-verbal communication entails understanding the literal and implicit meaning of messages expressed by body language, symbols and drawings. An example would be understanding that when a child rubs their eyes, it means they are tired. This concept includes understanding body language, general signs, symbols, drawings and pictures. Understanding formal sign language is not a part of this concept.


d315 Begrijpen van non-verbale boodschappen
List2.png UnderstandingNonVerbalCommunicationCodelist
CO.png NL-CM:18.3.8 Arrowright.pngUnderstandingVerbalCommunication 0..1 Understanding verbal communication includes understanding the literal and implicit meanings of spoken messages, such as understanding whether a statement is a fact or an idiomatic expression.
d310 Begrijpen van gesproken boodschappen
List2.png UnderstandingVerbalCommunicationCodelist
ST.png NL-CM:18.3.9 Arrowright.pngExplanation 0..1 Explanation of one or more aspects of the communication skills, which cannot be expressed in any of the other concepts.
48767-8 Annotation comment
Verwijzing.png NL-CM:18.3.2 Arrowright.pngNursingProcedure 0..* The nursing procedures needed to help the patient with limitations they experience in communication.
Block.png NursingIntervention

Columns Concept and DefinitionCode: hover over the values for more information
For explanation of the symbols, please see the legend page List2.png

Example Instances

Only available in Dutch

Communicatievaardigheden
Begrijpen
BegrijpenNonVerbaleCommunicatie Geen beperking (0-4%)
BegrijpenVerbaleCommunicatie Lichte beperking (5-24%)
ZichUiten
ZichUitenNonVerbaleCommunicatie Lichte beperking (5-24%)
ZichUitenVerbaleCommunicatie Matige beperking (25-49%)
VerpleegkundigeActie
Activiteit Gebruik maken van symbolenkaart bij communicatie.
Toelichting Door afasie begrijpt patiënt over het algemeen goed, maar heeft veel moeite met de juiste woorden vinden.

References

1. International Classification of Functioning Disability and Health (ICF) [Online] Beschikbaar op:http:/www.rivm.nl/who-fic/icf.htm [Geraadpleegd: 13 februari 2015]

Valuesets

ExpressionNonVerbalCommunicationCodelist

Valueset OID 2.16.840.1.113883.2.4.3.11.60.40.2.18.3.1
Conceptname Conceptcode Codesystem name Codesystem OID Description
Geen beperking d335.0 ICF 2.16.840.1.113883.6.254 Beperking 0-4%
Lichte beperking d335.1 ICF 2.16.840.1.113883.6.254 Beperking 5-24%
Matige beperking d335.2 ICF 2.16.840.1.113883.6.254 Beperking 25-49%
Ernstige beperking d335.3 ICF 2.16.840.1.113883.6.254 Beperking 50-95%
Volledige beperking d335.4 ICF 2.16.840.1.113883.6.254 Beperking 96-100%

ExpressionVerbalCommunicationCodelist

Valueset OID 2.16.840.1.113883.2.4.3.11.60.40.2.18.3.2
Conceptname Conceptcode Codesystem name Codesystem OID Description
Geen beperking d330.0 ICF 2.16.840.1.113883.6.254 Beperking 0-4%
Lichte beperking d330.1 ICF 2.16.840.1.113883.6.254 Beperking 5-24%
Matige beperking d330.2 ICF 2.16.840.1.113883.6.254 Beperking 25-49%
Ernstige beperking d330.3 ICF 2.16.840.1.113883.6.254 Beperking 50-95%
Volledige beperking d330.4 ICF 2.16.840.1.113883.6.254 Beperking 96-100%

UnderstandingNonVerbalCommunicationCodelist

Valueset OID 2.16.840.1.113883.2.4.3.11.60.40.2.18.3.3
Conceptname Conceptcode Codesystem name Codesystem OID Description
Geen beperking d315.0 ICF 2.16.840.1.113883.6.254 Beperking 0-4%
Lichte beperking d315.1 ICF 2.16.840.1.113883.6.254 Beperking 5-24%
Matige beperking d315.2 ICF 2.16.840.1.113883.6.254 Beperking 25-49%
Ernstige beperking d315.3 ICF 2.16.840.1.113883.6.254 Beperking 50-95%
Volledige beperking d315.4 ICF 2.16.840.1.113883.6.254 Beperking 96-100%

UnderstandingVerbalCommunicationCodelist

Valueset OID 2.16.840.1.113883.2.4.3.11.60.40.2.18.3.4
Conceptname Conceptcode Codesystem name Codesystem OID Description
Geen beperking d310.0 ICF 2.16.840.1.113883.6.254 Beperking 0-4%
Lichte beperking d310.1 ICF 2.16.840.1.113883.6.254 Beperking 5-24%
Matige beperking d310.2 ICF 2.16.840.1.113883.6.254 Beperking 25-49%
Ernstige beperking d310.3 ICF 2.16.840.1.113883.6.254 Beperking 50-95%
Volledige beperking d310.4 ICF 2.16.840.1.113883.6.254 Beperking 96-100%


This information model in other releases

More on this information model

To exchange information based on health and care information models, additional, more technical specifications are required.
Not every environment can handle the same technical specifications. For this reason, there are several types of technical specifications:

  • HL7® version 3 CDA compatible specifications, available through the Nictiz ART-DECOR® environment Artdecor.jpg
  • HL7® FHIR® compatible specifications, available through the Nictiz environment on the Simplifier FHIR Fhir.png

This information model is also available as pdf file PDF.png or as spreadsheet Xlsx.png

About this information

The information in this wikipage is based on Release summer 2016
Conditions for use are located on the mainpage List2.png
This page is generated on 24/01/2018 23:42:21


Back 16.png Back to HCIM list