Attention!! This is not the most recent version of this information model. You can find the most recent version
here.
General information
Name: nl.nfu.CommunicationSkills 
Version: 1.0
HCIM Status:Final
Release: 2015
Release status: Published
Release date: 8-9-2015
Metadata
| DCM::CoderList |
Werkgroep RadB Verpleegkundige Gegevens
|
| DCM::ContactInformation.Address |
*
|
| DCM::ContactInformation.Name |
*
|
| DCM::ContactInformation.Telecom |
*
|
| DCM::ContentAuthorList |
Werkgroep RadB Verpleegkundige Gegevens
|
| DCM::CreationDate |
2-4-2014
|
| DCM::DeprecatedDate |
|
| DCM::DescriptionLanguage |
nl
|
| DCM::EndorsingAuthority.Address |
|
| DCM::EndorsingAuthority.Name |
NFU & V&VN
|
| DCM::EndorsingAuthority.Telecom |
|
| DCM::Id |
2.16.840.1.113883.2.4.3.11.60.40.3.18.3
|
| DCM::KeywordList |
Communicatievaardigheden, verbale communicatie, non-verbale communicatie
|
| DCM::LifecycleStatus |
Final
|
| DCM::ModelerList |
Werkgroep RadB Verpleegkundige Gegevens
|
| DCM::Name |
nl.nfu.Communicatievaardigheden
|
| DCM::PublicationDate |
8-9-2015
|
| DCM::PublicationStatus |
Published
|
| DCM::ReviewerList |
Projectgroep RadB Verpleegkundige Gegevens & Kerngroep Registratie aan de Bron
|
| DCM::RevisionDate |
8-9-2015
|
| DCM::Superseeds |
|
| DCM::Version |
1.0
|
| HCIM::PublicationLanguage |
EN
|
Revision History
Only available in Dutch
Publicatieversie 1.0 (01-07-2015).
Concept
Communication skills are a patient’s skills in terms of sharing information (both verbally and non-verbally), with a distinction between understanding the communicated information and the ability to express oneself, both verbally and non-verbally.
Limitations in communication skills can have various causes. They can result from brain damage, such as aphasia, or mental function disorders. This can have a major impact on the extent to which a person is able to understand information or the way in which a person can express themselves. Hearing impaired patients can also have difficulty in communication.
Linguistic competence is not a part of communication skills.
Purpose
Information on communication skills is essential in gaining insight into the nature of possible limitations so that this can be taken into account in care for and communication with the patient.
Evidence Base
The definitions of the concepts were (partially) taken from the ICF definitions.
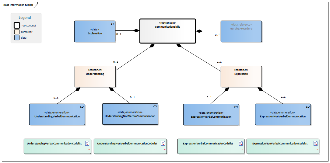
Information Model
| Type |
Id |
Concept |
Card. |
Definition |
DefinitionCode |
Reference
|
|
NL-CM:18.3.1
|
CommunicationSkills
|
|
Root concept of the CommunicationSkills building block. This root concept contains all data elements of the CommunicationSkills building block.
|
|
|
|
NL-CM:18.3.3
|
|
Expression
|
0..1
|
Container of the Expression concept. This container contains all data elements of the Expression concept.
|
|
|
|
NL-CM:18.3.4
|
|
|
ExpressionNonVerbalCommunication
|
0..1
|
Expressing oneself by means of non-verbal communication entails the use of gestures, symbols and drawings to bring messages across. Examples include shaking the head to indicate disapproval and drawing pictures or diagrams to express a fact or complex idea. The concept also includes the use of body language, signs, symbols and pictures.
|
| d335 Zich non-verbaal uiten
|
|
|
|
NL-CM:18.3.5
|
|
|
ExpressionVerbalCommunication
|
0..1
|
Expressing oneself by means of verbal communication entails producing words, sentences and longer passages in spoken language, with a literal and figurative meaning. Examples include sharing a fact by talking, or telling a story.
|
|
|
|
NL-CM:18.3.6
|
|
Understanding
|
0..1
|
Container of the Understanding concept. This container contains all data elements of the Understanding concept.
|
|
|
|
NL-CM:18.3.7
|
|
|
UnderstandingNonVerbalCommunication
|
0..1
|
Understanding non-verbal communication entails understanding the literal and implicit meaning of messages expressed by body language, symbols and drawings. An example would be understanding that when a child rubs their eyes, it means they are tired. This concept includes understanding body language, general signs, symbols, drawings and pictures. Understanding formal sign language is not a part of this concept.
|
| d315 Begrijpen van non-verbale boodschappen
|
|
|
|
NL-CM:18.3.8
|
|
|
UnderstandingVerbalCommunication
|
0..1
|
Understanding verbal communication includes understanding the literal and implicit meanings of spoken messages, such as understanding whether a statement is a fact or an idiomatic expression.
|
| d310 Begrijpen van gesproken boodschappen
|
|
|
|
NL-CM:18.3.9
|
|
Explanation
|
0..1
|
Explanation of one or more aspects of the communication skills, which cannot be expressed in any of the other concepts.
|
|
|
|
NL-CM:18.3.2
|
|
NursingProcedure
|
0..*
|
The nursing procedures needed to help the patient with limitations they experience in communication.
|
|
|
Columns Concept and DefinitionCode: hover over the values for more information
For explanation of the symbols, please see the legend page
Example Instances
Only available in Dutch
| Communicatievaardigheden
|
| Begrijpen
|
| BegrijpenNonVerbaleCommunicatie
|
Geen beperking (0-4%)
|
| BegrijpenVerbaleCommunicatie
|
Lichte beperking (5-24%)
|
| ZichUiten
|
| ZichUitenNonVerbaleCommunicatie
|
Lichte beperking (5-24%)
|
| ZichUitenVerbaleCommunicatie
|
Matige beperking (25-49%)
|
| VerpleegkundigeActie
|
| Activiteit
|
Gebruik maken van symbolenkaart bij communicatie.
|
|
|
| Toelichting
|
Door afasie begrijpt patiënt over het algemeen goed, maar heeft veel moeite met de juiste woorden vinden.
|
References
1. International Classification of Functioning Disability and Health (ICF) [Online] Beschikbaar op:http:/www.rivm.nl/who-fic/icf.htm [Geraadpleegd: 13 februari 2015]
Valuesets
ExpressionNonVerbalCommunicationCodelist
| Valueset OID: 2.16.840.1.113883.2.4.3.11.60.40.2.18.3.1
|
Binding:
|
| Conceptname
|
Conceptcode
|
Codesystem name |
Codesystem OID
|
Description
|
| Geen beperking
|
d335.0
|
ICF
|
2.16.840.1.113883.6.254
|
Beperking 0-4%
|
| Lichte beperking
|
d335.1
|
ICF
|
2.16.840.1.113883.6.254
|
Beperking 5-24%
|
| Matige beperking
|
d335.2
|
ICF
|
2.16.840.1.113883.6.254
|
Beperking 25-49%
|
| Ernstige beperking
|
d335.3
|
ICF
|
2.16.840.1.113883.6.254
|
Beperking 50-95%
|
| Volledige beperking
|
d335.4
|
ICF
|
2.16.840.1.113883.6.254
|
Beperking 96-100%
|
ExpressionVerbalCommunicationCodelist
| Valueset OID: 2.16.840.1.113883.2.4.3.11.60.40.2.18.3.2
|
Binding:
|
| Conceptname
|
Conceptcode
|
Codesystem name |
Codesystem OID
|
Description
|
| Geen beperking
|
d330.0
|
ICF
|
2.16.840.1.113883.6.254
|
Beperking 0-4%
|
| Lichte beperking
|
d330.1
|
ICF
|
2.16.840.1.113883.6.254
|
Beperking 5-24%
|
| Matige beperking
|
d330.2
|
ICF
|
2.16.840.1.113883.6.254
|
Beperking 25-49%
|
| Ernstige beperking
|
d330.3
|
ICF
|
2.16.840.1.113883.6.254
|
Beperking 50-95%
|
| Volledige beperking
|
d330.4
|
ICF
|
2.16.840.1.113883.6.254
|
Beperking 96-100%
|
UnderstandingNonVerbalCommunicationCodelist
| Valueset OID: 2.16.840.1.113883.2.4.3.11.60.40.2.18.3.3
|
Binding:
|
| Conceptname
|
Conceptcode
|
Codesystem name |
Codesystem OID
|
Description
|
| Geen beperking
|
d315.0
|
ICF
|
2.16.840.1.113883.6.254
|
Beperking 0-4%
|
| Lichte beperking
|
d315.1
|
ICF
|
2.16.840.1.113883.6.254
|
Beperking 5-24%
|
| Matige beperking
|
d315.2
|
ICF
|
2.16.840.1.113883.6.254
|
Beperking 25-49%
|
| Ernstige beperking
|
d315.3
|
ICF
|
2.16.840.1.113883.6.254
|
Beperking 50-95%
|
| Volledige beperking
|
d315.4
|
ICF
|
2.16.840.1.113883.6.254
|
Beperking 96-100%
|
UnderstandingVerbalCommunicationCodelist
| Valueset OID: 2.16.840.1.113883.2.4.3.11.60.40.2.18.3.4
|
Binding:
|
| Conceptname
|
Conceptcode
|
Codesystem name |
Codesystem OID
|
Description
|
| Geen beperking
|
d310.0
|
ICF
|
2.16.840.1.113883.6.254
|
Beperking 0-4%
|
| Lichte beperking
|
d310.1
|
ICF
|
2.16.840.1.113883.6.254
|
Beperking 5-24%
|
| Matige beperking
|
d310.2
|
ICF
|
2.16.840.1.113883.6.254
|
Beperking 25-49%
|
| Ernstige beperking
|
d310.3
|
ICF
|
2.16.840.1.113883.6.254
|
Beperking 50-95%
|
| Volledige beperking
|
d310.4
|
ICF
|
2.16.840.1.113883.6.254
|
Beperking 96-100%
|
This information model in other releases
Information model references
This information model refers to
This information model is used in
- --
Technical specifications in HL7v3 CDA and HL7 FHIR
To exchange information based on health and care information models, additional, more technical specifications are required.
Not every environment can handle the same technical specifications. For this reason, there are several types of technical specifications:
- HL7® version 3 CDA compatible specifications, available through the Nictiz ART-DECOR® environment

- HL7® FHIR® compatible specifications, available through the Nictiz environment on the Simplifier FHIR

Downloads
This information model is also available as pdf file
or as spreadsheet
About this information
The information in this wikipage is based on Registratie aan de bron publication 2015 including errata dd. 16-07-2015
Conditions for use are located on the mainpage 
This page is generated on 24/12/2018 12:35:07 with ZibExtraction v. 3.0.6932.1989