MedicationDispense-v2.0(2017EN): verschil tussen versies

Uit Zorginformatiebouwstenen
Ga naar: navigatie, zoeken
 
Regel 87: Regel 87:
 
==Information Model==
 
==Information Model==
 
<BR>
 
<BR>
<imagemap> Bestand:MedicationDispense-v2.0Model(EN).png | center  
+
<imagemap> Bestand:MedicationDispense-v2.0Model(2017EN).png | center  
 
rect 242 488 536 538 [[#MedicationDispenseAdditionalInformationCodeList]]
 
rect 242 488 536 538 [[#MedicationDispenseAdditionalInformationCodeList]]
 
rect 368 400 598 470 [[#13379]]
 
rect 368 400 598 470 [[#13379]]
Regel 387: Regel 387:
 
The information in this wikipage is based on<!--ftInfoBase--> Release 2017 <BR>
 
The information in this wikipage is based on<!--ftInfoBase--> Release 2017 <BR>
 
Conditions for use are located on the mainpage<!--ftConditions--> [[Bestand:list2.png|link=HCIM_Mainpage<!--wikiMainpage-->]]<BR>
 
Conditions for use are located on the mainpage<!--ftConditions--> [[Bestand:list2.png|link=HCIM_Mainpage<!--wikiMainpage-->]]<BR>
This page is generated on 19/12/2018 18:33:00 with ZibExtraction v. 3.0.6927.32850<!--ftDate--> <BR>
+
This page is generated on 21/12/2018 14:10:52 with ZibExtraction v. 3.0.6929.24609<!--ftDate--> <BR>
 
-----
 
-----
 
<div style="text-align: right; direction: ltr; margin-left: 1em;" >[[Bestand: Back 16.png| link= HCIM_Release<!--wikiReleasePage-->_2017(EN)]] [[HCIM_Release<!--wikiReleasePage-->_2017(EN) |Back to HCIM list<!--hdBackToMainPage--> ]]</div>
 
<div style="text-align: right; direction: ltr; margin-left: 1em;" >[[Bestand: Back 16.png| link= HCIM_Release<!--wikiReleasePage-->_2017(EN)]] [[HCIM_Release<!--wikiReleasePage-->_2017(EN) |Back to HCIM list<!--hdBackToMainPage--> ]]</div>

Huidige versie van 24 dec 2018 om 12:04


Attention!! This is not the most recent version of this information model. You can find the most recent version here.

General information

Name: nl.zorg.MedicationDispense NL.png
Version: 2.0
HCIM Status:Final
Release: 2017
Release status: Published
Release date: 31-12-2017


Back 16.png Back to HCIM list

Metadata

DCM::CoderList Projectgroep Medicatieproces
DCM::ContactInformation.Address
DCM::ContactInformation.Name *
DCM::ContactInformation.Telecom
DCM::ContentAuthorList Projectgroep Medicatieproces
DCM::CreationDate 1-2-2017
DCM::DeprecatedDate
DCM::DescriptionLanguage nl
DCM::EndorsingAuthority.Address
DCM::EndorsingAuthority.Name PM
DCM::EndorsingAuthority.Telecom
DCM::Id 2.16.840.1.113883.2.4.3.11.60.40.3.9.9
DCM::KeywordList Medicatie, Verstrekking
DCM::LifecycleStatus Final
DCM::ModelerList Architectuurgroep Registratie aan de Bron
DCM::Name nl.zorg.Medicatieverstrekking
DCM::PublicationDate 31-12-2017
DCM::PublicationStatus Published
DCM::ReviewerList Projectgroep Medicatieproces & Architectuurgroep Registratie aan de Bron
DCM::RevisionDate 31-12-2017
DCM::Superseeds nl.zorg.MedicatieVerstrekking-v1.0
DCM::Version 2.0
HCIM::PublicationLanguage EN

Revision History

Only available in Dutch

Publicatieversie 1.0 (04-09-2017)

Publicatieversie 2.0 (31-12-2017)

ZIB-618 Hernoemen Verstrekking naar Medicatieverstrekking
ZIB-643 Kleine tekstuele verbeteringen

Concept

A dispense is the delivery of an amount of medicine to the patient, their administrator or their representative.

Purpose

The goal of the dispense is to provide insight into which products are delivered by the pharmacist to the patient (or their representative).

Information Model


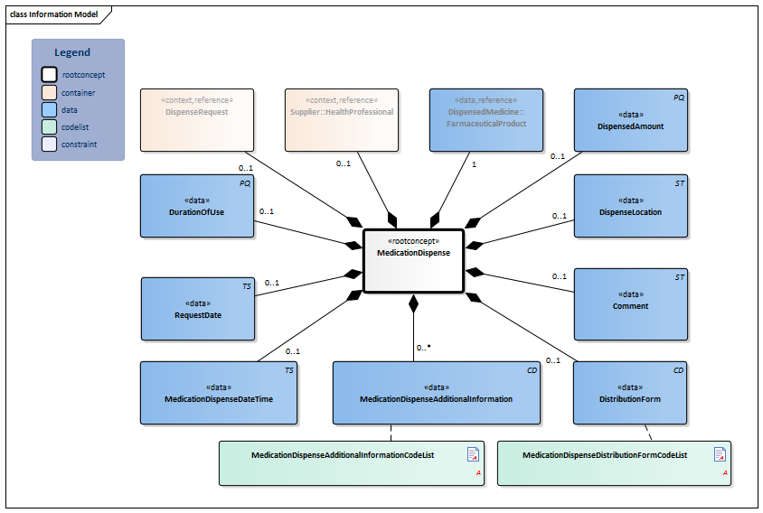
#MedicationDispenseAdditionalInformationCodeList#13379#MedicationDispenseDistributionFormCodeList#13390#13378DispenseRequest-v1.0.1(2017EN)PharmaceuticalProduct-v2.0(2017EN)#13381HealthcareProvider-v3.1.1(2017EN)#13388#13389#13384#13377#13387MedicationDispense-v2.0Model(2017EN).png


Type Id Concept Card. Definition DefinitionCode Reference
Block.png NL-CM:9.9.20270 Arrowdown.pngMedicationDispense Root concept of the MedicationDispense information model. This root concept contains all data elements of the MedicationDispense information model.
Verwijzing.png NL-CM:9.9.20858 Arrowright.pngSupplier::HealthProfessional 0..1 In almost all cases, the supplier will be a pharmacist. It could also be supplied by a webshop (in case of an online order), a drug store or a foreign pharmacist.
Block.png HealthcareProvider
Verwijzing.png NL-CM:9.9.22396 Arrowright.pngDispenseRequest 0..1 Relationship to the dispense request.
Block.png DispenseRequest
Verwijzing.png NL-CM:9.9.22259 Arrowright.pngDispensedMedicine::FarmaceuticalProduct 1 The dispensed medicine.
Block.png PharmaceuticalProduct
TS.png NL-CM:9.9.20272 Arrowright.pngMedicationDispenseDateTime 0..1 The time at which the medicine was supplied. The date and time at which the medicine is delivered.

Note: this is the time at which the medicine was delivered to the patient (or their administrator/representative) and not the request date.

TS.png NL-CM:9.9.2250 Arrowright.pngRequestDate 0..1 The request date is the time at which a pharmacist records an intended dispense.
CD.png NL-CM:9.9.20927 Arrowright.pngDistributionForm 0..1 Distribution form
List2.png MedicationDispenseDistributionFormCodeList
PQ.png NL-CM:9.9.20924 Arrowright.pngDurationOfUse 0..1 The period in which the medication is expected to be used. The value depends on the dose and the dispensed amount.
CD.png NL-CM:9.9.23285 Arrowright.pngMedicationDispenseAdditionalInformation 0..* Additional information includes details on the structure of the medical dispense. This can be e.g. a reason for deviating from the dispense request.

For now, this list is used. This list will be replaced by a thesaurus in the G standard at a later stage.

List2.png MedicationDispenseAdditionalInformationCodeList
PQ.png NL-CM:9.9.20923 Arrowright.pngDispensedAmount 0..1 Number of units of the product (measured based on the relevant product code) supplied. Optionally a translation to NHG table Gebruiksvoorschriften(Table 25) is also allowed.
ST.png NL-CM:9.9.20925 Arrowright.pngDispenseLocation 0..1 Dispense location
ST.png NL-CM:9.9.22276 Arrowright.pngComment 0..1 Comments on the dispense.

Columns Concept and DefinitionCode: hover over the values for more information
For explanation of the symbols, please see the legend page List2.png

Example Instances

Only available in Dutch

MedicatieverstrekkingsDatumTijd Aanschrijfdatum Verstrekte hoeveelheid Verbruiksduur VerstrektGeneesmiddel Verstrekker Afleverlocatie Distributievorm
ProductCode Zorgaanbieder
3-5-2012 12:04:51 2-5-2012 10:19:08 100 tabletten 4 weken Paracetamol tablet 500 mg Apotheek De Gulle Gaper
11-9-2015 0:00:00 5 flacons 5 dagen Pantoprazol injpdr 40 mg fl Apotheek De Gulle Gaper Zorginstelling De beste zorg
19-9-2014 9:15:40 90 stuks 90 dagen Dalteparine 2500 injvlst 12.500 ie/ml wwsp 0,2ml Poli-apotheek Het Ziekenhuis
1-9-2013 13:12:09 30-8-2013 0:25:00 100 stuks Prednison 5 mg Poli-apotheek Het Ziekenhuis GDS

Valuesets

MedicationDispenseAdditionalInformationCodeList

Valueset OID: 2.16.840.1.113883.2.4.3.11.60.40.2.9.9.2 Binding:
Conceptname Conceptcode Codesystem name Codesystem OID Description
Aantal bewust gewijzigd 1 Voorlopige G-std thesaurus 2052 2.16.840.1.113883.2.4.3.11.60.20.77.5.2.3.2052 Aantal bewust gewijzigd
Recall 2 Voorlopige G-std thesaurus 2052 2.16.840.1.113883.2.4.3.11.60.20.77.5.2.3.2052 Recall
Retour 3 Voorlopige G-std thesaurus 2052 2.16.840.1.113883.2.4.3.11.60.20.77.5.2.3.2052 Retour

MedicationDispenseDistributionFormCodeList

Valueset OID: 2.16.840.1.113883.2.4.3.11.60.40.2.9.9.1 Binding:
Conceptname Conceptcode Codesystem name Codesystem OID Description
GDS 1 Distributievorm 2.16.840.1.113883.2.4.3.11.60.20.77.5.3.8 Geïndividualiseerd distributiesysteem (GDS)

This information model in other releases

Information model references

This information model refers to

This information model is used in

--

Technical specifications in HL7v3 CDA and HL7 FHIR

To exchange information based on health and care information models, additional, more technical specifications are required.
Not every environment can handle the same technical specifications. For this reason, there are several types of technical specifications:

  • HL7® version 3 CDA compatible specifications, available through the Nictiz ART-DECOR® environment Artdecor.jpg
  • HL7® FHIR® compatible specifications, available through the Nictiz environment on the Simplifier FHIR Fhir.png

Downloads

This information model is also available as pdf file PDF.png or as spreadsheet Xlsx.png

About this information

The information in this wikipage is based on Release 2017
Conditions for use are located on the mainpage List2.png
This page is generated on 21/12/2018 14:10:52 with ZibExtraction v. 3.0.6929.24609


Back 16.png Back to HCIM list