DispenseRequest-v1.0.1(2017EN)

Uit Zorginformatiebouwstenen
Ga naar: navigatie, zoeken


Attention!! This is not the most recent version of this information model. You can find the most recent version here.

General information

Name: nl.zorg.DispenseRequest NL.png
Version: 1.0.1
HCIM Status:Final
Release: 2017
Release status: Published
Release date: 31-12-2017


Back 16.png Back to HCIM list

Metadata

DCM::CoderList Proejctgroep Medicatieproces
DCM::ContactInformation.Address
DCM::ContactInformation.Name *
DCM::ContactInformation.Telecom
DCM::ContentAuthorList Projectgroep Medicatieproces
DCM::CreationDate 1-2-2017
DCM::DeprecatedDate
DCM::DescriptionLanguage nl
DCM::EndorsingAuthority.Address
DCM::EndorsingAuthority.Name PM
DCM::EndorsingAuthority.Telecom
DCM::Id 2.16.840.1.113883.2.4.3.11.60.40.3.9.10
DCM::KeywordList Medicatie, Verstrekkingsverzoek
DCM::LifecycleStatus Final
DCM::ModelerList Architectuurgroep Registratie aan de Bron
DCM::Name nl.zorg.Verstrekkingsverzoek
DCM::PublicationDate 31-12-2017
DCM::PublicationStatus Published
DCM::ReviewerList Projectgroep Medicatieproces & Architectuurgroep Registratie aan de Bron
DCM::RevisionDate 31-12-2017
DCM::Superseeds nl.zorg.Verstrekkingsverzoek -v1.0
DCM::Version 1.0.1
HCIM::PublicationLanguage EN

Revision History

Only available in Dutch

Publicatieversie 1.0 (04-09-2017)

Publicatieversie 1.0.1 (31-12-2017)

ZIB-618 Hernoemen Verstrekking naar Medicatieverstrekking

Concept

The dispense request is the request of a prescriber to the pharmacist to dispense medication(s) to the patient to support current medication agreements. The prescriber asks them to dispense a certain amount of medicine or to dispense medicine(s) for a period of use.

Purpose

The goal of the dispense request is for the pharmacist to supply the medicine so the patient has a sufficient amount.

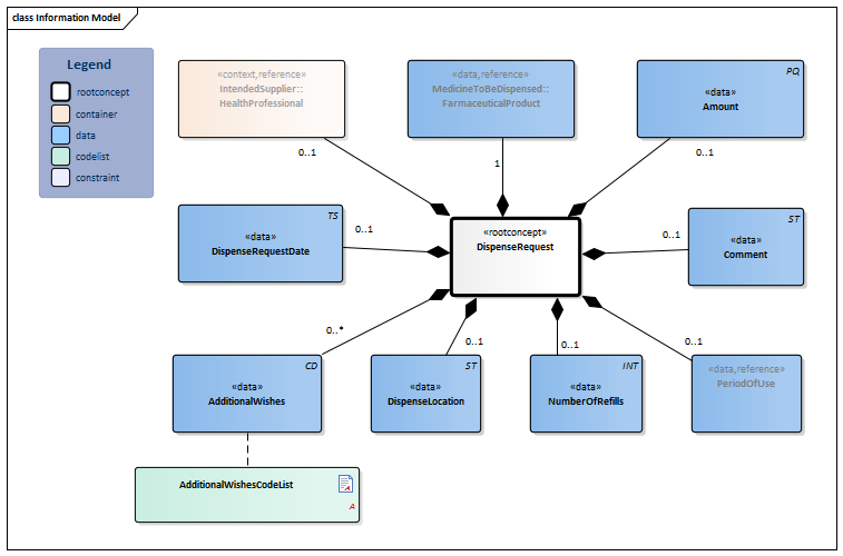
Information Model


#AdditionalWishesCodeList#13422TimeInterval-v1.0(2017EN)#13418#13420PharmaceuticalProduct-v2.0(2017EN)#13414#13416#13413HealthcareProvider-v3.1.1(2017EN)#13415DispenseRequest-v1.0.1Model(2017EN).png


Type Id Concept Card. Definition DefinitionCode Reference
Block.png NL-CM:9.10.19963 Arrowdown.pngDispenseRequest The dispense request is the request of a prescriber to the pharmacist to dispense medication(s) to the patient to support current medication agreements. The prescriber asks them to dispense a certain amount of medicine or to dispense medicine(s) for a period of use.
Verwijzing.png NL-CM:9.10.19966 Arrowright.pngIntendedSupplier::HealthProfessional 0..1 The intended supplier is a pharmacist.
Block.png HealthcareProvider
Verwijzing.png NL-CM:9.10.22249 Arrowright.pngMedicineToBeDispensed::FarmaceuticalProduct 1 The medicine to be dispensed.
Block.png PharmaceuticalProduct
TS.png NL-CM:9.10.20060 Arrowright.pngDispenseRequestDate 0..1 Time at which the dispense request is entered.
Verwijzing.png NL-CM:9.10.20062 Arrowright.pngPeriodOfUse 0..1 During the approved period of use, the pharmacist has permission to dispense medicine so that the patient has a sufficient amount of medication.

In many cases, the approved period of use can be described by only an end date: the approved end date of use.

Block.png TimeInterval
INT.png NL-CM:9.10.22120 Arrowright.pngNumberOfRefills 0..1 The number of additional times the medication may be dispensed after the first time. The total amount that may be dispensed is: (Number of refills + 1) x amount to be dispensed.
PQ.png NL-CM:9.10.19964 Arrowright.pngAmount 0..1 This is the number of units of the ordered product per dispense.

The number of refills indicates how often this amount is allowed to be dispensed.Optionally a translation to NHG table Gebruiksvoorschriften(Table 25) is also allowed.

ST.png NL-CM:9.10.20068 Arrowright.pngDispenseLocation 0..1 Dispense location.
CD.png NL-CM:9.10.22759 Arrowright.pngAdditionalWishes 0..* Logistics and other instructions such as: do not enter in GDS, urgent, purposeful deviation, etc.
List2.png AdditionalWishesCodeList
ST.png NL-CM:9.10.22274 Arrowright.pngComment 0..1 Explanation for the dispense request.

This explanation can contain e.g. information on why a prescriber submits a dispense request that deviates from the norm, e.g. an extra dispense request needed because the patient has lost the medication.

48767-8 Annotation comment

Columns Concept and DefinitionCode: hover over the values for more information
For explanation of the symbols, please see the legend page List2.png

Example Instances

Only available in Dutch

VerstrekkingsverzoekDatum Te verstrekken hoeveelheid AantalHerhalingen TeVerstrekkenGeneesmiddel Verbruiksperiode BeoogdVerstrekker Afleverlocatie Aanvullende wensen
ProductCode IngangsDatum Einddatum Duur Zorgaanbieder
ZorgaanbiederNaam
13-07-15 40 stuks 0 Metoclopramide zetpil 20mg 40 dagen Apotheek De Gulle Gaper Verpleeghuis De Ronde Vaten
Spoed

Valuesets

AdditionalWishesCodeList

Valueset OID: 2.16.840.1.113883.2.4.3.11.60.40.2.9.10.1 Binding:
Conceptname Conceptcode Codesystem name Codesystem OID Description
Spoed 1 Voorlopige G-std thesaurus 2051 2.16.840.1.113883.2.4.3.11.60.20.77.5.2.3.2051 Spoed
Niet in GDS 2 Voorlopige G-std thesaurus 2051 2.16.840.1.113883.2.4.3.11.60.20.77.5.2.3.2051 Niet in GDS
Bezorgen 3 Voorlopige G-std thesaurus 2051 2.16.840.1.113883.2.4.3.11.60.20.77.5.2.3.2051 Bezorgen

This information model in other releases

Information model references

This information model refers to

This information model is used in

Technical specifications in HL7v3 CDA and HL7 FHIR

To exchange information based on health and care information models, additional, more technical specifications are required.
Not every environment can handle the same technical specifications. For this reason, there are several types of technical specifications:

  • HL7® version 3 CDA compatible specifications, available through the Nictiz ART-DECOR® environment Artdecor.jpg
  • HL7® FHIR® compatible specifications, available through the Nictiz environment on the Simplifier FHIR Fhir.png

Downloads

This information model is also available as pdf file PDF.png or as spreadsheet Xlsx.png

About this information

The information in this wikipage is based on Release 2017
Conditions for use are located on the mainpage List2.png
This page is generated on 21/12/2018 14:11:55 with ZibExtraction v. 3.0.6929.24609


Back 16.png Back to HCIM list