CommunicationSkills-v3.0(2016EN): verschil tussen versies
(Nieuwe pagina aangemaakt met '==General information== Name: '''nl.zorg.CommunicationSkills''' link=Communicatievaardigheden-v3.0(2016NL)<BR> Version: '''3.0''' <br> HCIM St...') |
|||
| (3 tussenliggende versies door dezelfde gebruiker niet weergegeven) | |||
| Regel 1: | Regel 1: | ||
| − | ==General information== | + | <!-- Hieronder wordt een transclude page aangeroepen --> |
| − | Name: '''nl.zorg.CommunicationSkills''' [[Bestand:NL.png|link=Communicatievaardigheden-v3.0(2016NL)]]<BR> | + | {{Versions-2.16.840.1.113883.2.4.3.11.60.40.3.18.3(EN)|1|CommunicationSkills-v3.0(2016EN)}} |
| − | Version: '''3.0''' <br> | + | <!-- Tot hier de transclude page --> |
| − | HCIM Status:Final<br> | + | ==General information<!--hdGeneralInformation-->== |
| − | + | Name<!--hdName-->: '''nl.zorg.CommunicationSkills''' [[Bestand:NL.png|link=Communicatievaardigheden-v3.0(2016NL)]]<BR> | |
| − | Release status: Published<br> | + | Version<!--hdVersion-->: '''3.0''' <br> |
| − | + | HCIM Status<!--hdStatus-->:Final<br> | |
| + | Release<!--hdPublication-->: '''2016''' <br> | ||
| + | Release status<!--hdPublicationStatus-->: Published<br> | ||
| + | Release date<!--hdPublicationDate-->: 1-5-2016 | ||
----- | ----- | ||
| − | <div style="text-align: right; direction: ltr; margin-left: 1em;" >[[Bestand: Back 16.png| link= | + | <div style="text-align: right; direction: ltr; margin-left: 1em;" >[[Bestand: Back 16.png| link= HCIM_Release<!--wikiReleasePage-->_2016(EN)]] [[HCIM_Release<!--wikiReleasePage-->_2016(EN) |Back to HCIM list<!--hdBackToMainPage--> ]]</div> |
==Metadata== | ==Metadata== | ||
| Regel 61: | Regel 64: | ||
==Revision History== | ==Revision History== | ||
<div class="mw-collapsible mw-collapsed"> | <div class="mw-collapsible mw-collapsed"> | ||
| − | ''Only available in Dutch'' | + | ''Only available in Dutch<!--noTranslation-->'' |
<u>Publicatieversie 1.0</u> (01-07-2015) | <u>Publicatieversie 1.0</u> (01-07-2015) | ||
| Regel 87: | Regel 90: | ||
==Information Model== | ==Information Model== | ||
<BR> | <BR> | ||
| − | + | <imagemap> Bestand:CommunicationSkills-v3.0Model(2016EN).png | center | |
| + | rect 725 68 860 138 [[NursingIntervention-v3.0(2016EN)]] | ||
| + | rect 244 68 379 138 [[#9245]] | ||
| + | rect 810 456 1049 506 [[#ExpressionNonVerbalCommunicationCodelist]] | ||
| + | rect 583 456 803 506 [[#ExpressionVerbalCommunicationCodelist]] | ||
| + | rect 838 341 1021 411 [[#9239]] | ||
| + | rect 602 342 785 412 [[#9253]] | ||
| + | rect 308 456 548 506 [[#UnderstandingNonVerbalCommunicationCodelist]] | ||
| + | rect 78 456 299 506 [[#UnderstandingVerbalCommunicationCodelist]] | ||
| + | rect 336 340 519 410 [[#9251]] | ||
| + | rect 96 341 279 411 [[#9252]] | ||
| + | rect 725 217 860 287 [[#9247]] | ||
| + | rect 245 217 380 287 [[#9250]] | ||
| + | rect 459 62 642 142 [[#9238]] | ||
| + | desc none | ||
| + | </imagemap> | ||
<BR> | <BR> | ||
{| border= "1" width="1500px" style = "font-size: 9.5pt; border: solid 1px silver; border-collapse:collapse;" cellpadding = "3px" cellspacing ="0px" | {| border= "1" width="1500px" style = "font-size: 9.5pt; border: solid 1px silver; border-collapse:collapse;" cellpadding = "3px" cellspacing ="0px" | ||
|-style="background-color: #1F497D; color: white; font-weight: bold; font-variant: small-caps; " | |-style="background-color: #1F497D; color: white; font-weight: bold; font-variant: small-caps; " | ||
| − | |style="width:30px;"|Type||style="width:100px;"|Id||colspan="6 " style="width:140px;"|Concept||Card.||style="width: 600px;"|Definition||style="width:200px;"|DefinitionCode||style="width:200px;"|Reference | + | |style="width:30px;"|Type<!--imType-->||style="width:100px;"|Id<!--imId-->||colspan="6 " style="width:140px;"|Concept<!--imConcept-->||Card.<!--imCard-->||style="width: 600px;"|Definition<!--imDefinition-->||style="width:200px;"|DefinitionCode<!--imDefinitionCode-->||style="width:200px;"|Reference<!--imReference--> |
|-style="vertical-align:top; background-color: #E3E3E3; " | |-style="vertical-align:top; background-color: #E3E3E3; " | ||
| − | |style = "text-align:center" |[[Bestand: block.png| 20px]] | + | |style = "text-align:center" |[[Bestand: block.png| 20px | link=]] |
||NL-CM:18.3.1 | ||NL-CM:18.3.1 | ||
| − | |colspan ="6" style ="padding-left: 0px"|<span Title="NL: Communicatievaardigheden">[[Bestand: arrowdown.png | 10px]]CommunicationSkills</span> | + | |colspan ="6" style ="padding-left: 0px"|<span Id=9238 Title="NL: Communicatievaardigheden">[[Bestand: arrowdown.png | 10px | link=]]CommunicationSkills</span> |
| | | | ||
|Root concept of the CommunicationSkills information model. This root concept contains all data elements of the CommunicationSkills information model. | |Root concept of the CommunicationSkills information model. This root concept contains all data elements of the CommunicationSkills information model. | ||
| Regel 101: | Regel 119: | ||
| | | | ||
|-style="vertical-align:top; background-color: #E8D7BE; " | |-style="vertical-align:top; background-color: #E8D7BE; " | ||
| − | |style = "text-align:center" |[[Bestand: folder.png| 16px]] | + | |style = "text-align:center" |[[Bestand: folder.png| 16px | link=]] |
||NL-CM:18.3.3 | ||NL-CM:18.3.3 | ||
|style = "width: 7px; padding-left: 0px; padding-right: 0px; border-left: none; border-right: 1px dotted silver;" | | |style = "width: 7px; padding-left: 0px; padding-right: 0px; border-left: none; border-right: 1px dotted silver;" | | ||
| − | |colspan ="5" style ="padding-left: 0px"|<span Title="NL: ZichUiten">[[Bestand: arrowdown.png | 10px]]Expression</span> | + | |colspan ="5" style ="padding-left: 0px"|<span Id=9247 Title="NL: ZichUiten">[[Bestand: arrowdown.png | 10px | link=]]Expression</span> |
|0..1 | |0..1 | ||
|Container of the Expression concept. This container contains all data elements of the Expression concept. | |Container of the Expression concept. This container contains all data elements of the Expression concept. | ||
| Regel 110: | Regel 128: | ||
{| | {| | ||
|- | |- | ||
| − | |<span | + | |<span title = "Codesystem: SNOMED CT>[https://terminologie.nictiz.nl/art-decor/snomed-ct?conceptId=288737001 288737001] Ability to use self-expression</span> |
|} | |} | ||
| | | | ||
|-style="vertical-align:top; background-color: transparent; " | |-style="vertical-align:top; background-color: transparent; " | ||
| − | |style = "text-align:center" |[[Bestand: CO.png| 16px]] | + | |style = "text-align:center" |[[Bestand: CO.png| 16px | link=]] |
||NL-CM:18.3.4 | ||NL-CM:18.3.4 | ||
|style = "width: 7px; padding-left: 0px; padding-right: 0px; border-left: none; border-right: none;" | | |style = "width: 7px; padding-left: 0px; padding-right: 0px; border-left: none; border-right: none;" | | ||
|style = "width: 7px; padding-left: 0px; padding-right: 0px; border-left: none; border-right: 1px dotted silver;" | | |style = "width: 7px; padding-left: 0px; padding-right: 0px; border-left: none; border-right: 1px dotted silver;" | | ||
| − | |colspan ="4" style ="padding-left: 0px"|<span Title="NL: ZichUitenNonVerbaleCommunicatie">[[Bestand: arrowright.png | 10px]]ExpressionNonVerbalCommunication</span> | + | |colspan ="4" style ="padding-left: 0px"|<span Id=9239 Title="NL: ZichUitenNonVerbaleCommunicatie">[[Bestand: arrowright.png | 10px | link=]]ExpressionNonVerbalCommunication</span> |
|0..1 | |0..1 | ||
|Expressing oneself by means of non-verbal communication entails the use of gestures, symbols and drawings to bring messages across. Examples include shaking the head to indicate disapproval and drawing pictures or diagrams to express a fact or complex idea. The concept also includes the use of body language, signs, symbols and pictures. | |Expressing oneself by means of non-verbal communication entails the use of gestures, symbols and drawings to bring messages across. Examples include shaking the head to indicate disapproval and drawing pictures or diagrams to express a fact or complex idea. The concept also includes the use of body language, signs, symbols and pictures. | ||
| Regel 124: | Regel 142: | ||
{| | {| | ||
|- | |- | ||
| − | |<span | + | |<span title = "Codesystem: ICF>[https://terminologie.nictiz.nl/art-decor/claml?collection=icf-nl-data&conceptId=d335 d335] Zich non-verbaal uiten</span> |
|} | |} | ||
| | | | ||
{| | {| | ||
|- | |- | ||
| − | |[[Bestand: List2.png]]||[[#ExpressionNonVerbalCommunicationCodelist|ExpressionNonVerbalCommunicationCodelist]] | + | |[[Bestand: List2.png | link=#ExpressionNonVerbalCommunicationCodelist]]||[[#ExpressionNonVerbalCommunicationCodelist|ExpressionNonVerbalCommunicationCodelist]] |
|} | |} | ||
|-style="vertical-align:top; background-color: transparent; " | |-style="vertical-align:top; background-color: transparent; " | ||
| − | |style = "text-align:center" |[[Bestand: CO.png| 16px]] | + | |style = "text-align:center" |[[Bestand: CO.png| 16px | link=]] |
||NL-CM:18.3.5 | ||NL-CM:18.3.5 | ||
|style = "width: 7px; padding-left: 0px; padding-right: 0px; border-left: none; border-right: none;" | | |style = "width: 7px; padding-left: 0px; padding-right: 0px; border-left: none; border-right: none;" | | ||
|style = "width: 7px; padding-left: 0px; padding-right: 0px; border-left: none; border-right: 1px dotted silver;" | | |style = "width: 7px; padding-left: 0px; padding-right: 0px; border-left: none; border-right: 1px dotted silver;" | | ||
| − | |colspan ="4" style ="padding-left: 0px"|<span Title="NL: ZichUitenVerbaleCommunicatie">[[Bestand: arrowright.png | 10px]]ExpressionVerbalCommunication</span> | + | |colspan ="4" style ="padding-left: 0px"|<span Id=9253 Title="NL: ZichUitenVerbaleCommunicatie">[[Bestand: arrowright.png | 10px | link=]]ExpressionVerbalCommunication</span> |
|0..1 | |0..1 | ||
|Expressing oneself by means of verbal communication entails producing words, sentences and longer passages in spoken language, with a literal and figurative meaning. Examples include sharing a fact by talking, or telling a story. | |Expressing oneself by means of verbal communication entails producing words, sentences and longer passages in spoken language, with a literal and figurative meaning. Examples include sharing a fact by talking, or telling a story. | ||
| Regel 142: | Regel 160: | ||
{| | {| | ||
|- | |- | ||
| − | |<span | + | |<span title = "Codesystem: ICF>[https://terminologie.nictiz.nl/art-decor/claml?collection=icf-nl-data&conceptId=d330 d330] Spreken</span> |
|} | |} | ||
| | | | ||
{| | {| | ||
|- | |- | ||
| − | |[[Bestand: List2.png]]||[[#ExpressionVerbalCommunicationCodelist|ExpressionVerbalCommunicationCodelist]] | + | |[[Bestand: List2.png | link=#ExpressionVerbalCommunicationCodelist]]||[[#ExpressionVerbalCommunicationCodelist|ExpressionVerbalCommunicationCodelist]] |
|} | |} | ||
|-style="vertical-align:top; background-color: #E8D7BE; " | |-style="vertical-align:top; background-color: #E8D7BE; " | ||
| − | |style = "text-align:center" |[[Bestand: folder.png| 16px]] | + | |style = "text-align:center" |[[Bestand: folder.png| 16px | link=]] |
||NL-CM:18.3.6 | ||NL-CM:18.3.6 | ||
|style = "width: 7px; padding-left: 0px; padding-right: 0px; border-left: none; border-right: 1px dotted silver;" | | |style = "width: 7px; padding-left: 0px; padding-right: 0px; border-left: none; border-right: 1px dotted silver;" | | ||
| − | |colspan ="5" style ="padding-left: 0px"|<span Title="NL: Begrijpen">[[Bestand: arrowdown.png | 10px]]Understanding</span> | + | |colspan ="5" style ="padding-left: 0px"|<span Id=9250 Title="NL: Begrijpen">[[Bestand: arrowdown.png | 10px | link=]]Understanding</span> |
|0..1 | |0..1 | ||
|Container of the Understanding concept. This container contains all data elements of the Understanding concept. | |Container of the Understanding concept. This container contains all data elements of the Understanding concept. | ||
| Regel 159: | Regel 177: | ||
{| | {| | ||
|- | |- | ||
| − | |<span | + | |<span title = "Codesystem: SNOMED CT>[https://terminologie.nictiz.nl/art-decor/snomed-ct?conceptId=395659009 395659009] Ability to comprehend</span> |
|} | |} | ||
| | | | ||
|-style="vertical-align:top; background-color: transparent; " | |-style="vertical-align:top; background-color: transparent; " | ||
| − | |style = "text-align:center" |[[Bestand: CO.png| 16px]] | + | |style = "text-align:center" |[[Bestand: CO.png| 16px | link=]] |
||NL-CM:18.3.7 | ||NL-CM:18.3.7 | ||
|style = "width: 7px; padding-left: 0px; padding-right: 0px; border-left: none; border-right: none;" | | |style = "width: 7px; padding-left: 0px; padding-right: 0px; border-left: none; border-right: none;" | | ||
|style = "width: 7px; padding-left: 0px; padding-right: 0px; border-left: none; border-right: 1px dotted silver;" | | |style = "width: 7px; padding-left: 0px; padding-right: 0px; border-left: none; border-right: 1px dotted silver;" | | ||
| − | |colspan ="4" style ="padding-left: 0px"|<span Title="NL: BegrijpenNonVerbaleCommunicatie">[[Bestand: arrowright.png | 10px]]UnderstandingNonVerbalCommunication</span> | + | |colspan ="4" style ="padding-left: 0px"|<span Id=9251 Title="NL: BegrijpenNonVerbaleCommunicatie">[[Bestand: arrowright.png | 10px | link=]]UnderstandingNonVerbalCommunication</span> |
|0..1 | |0..1 | ||
|Understanding non-verbal communication entails understanding the literal and implicit meaning of messages expressed by body language, symbols and drawings. An example would be understanding that when a child rubs their eyes, it means they are tired. This concept includes understanding body language, general signs, symbols, drawings and pictures. Understanding formal sign language is not a part of this concept. | |Understanding non-verbal communication entails understanding the literal and implicit meaning of messages expressed by body language, symbols and drawings. An example would be understanding that when a child rubs their eyes, it means they are tired. This concept includes understanding body language, general signs, symbols, drawings and pictures. Understanding formal sign language is not a part of this concept. | ||
| Regel 175: | Regel 193: | ||
{| | {| | ||
|- | |- | ||
| − | |<span | + | |<span title = "Codesystem: ICF>[https://terminologie.nictiz.nl/art-decor/claml?collection=icf-nl-data&conceptId=d315 d315] Begrijpen van non-verbale boodschappen</span> |
|} | |} | ||
| | | | ||
{| | {| | ||
|- | |- | ||
| − | |[[Bestand: List2.png]]||[[#UnderstandingNonVerbalCommunicationCodelist|UnderstandingNonVerbalCommunicationCodelist]] | + | |[[Bestand: List2.png | link=#UnderstandingNonVerbalCommunicationCodelist]]||[[#UnderstandingNonVerbalCommunicationCodelist|UnderstandingNonVerbalCommunicationCodelist]] |
|} | |} | ||
|-style="vertical-align:top; background-color: transparent; " | |-style="vertical-align:top; background-color: transparent; " | ||
| − | |style = "text-align:center" |[[Bestand: CO.png| 16px]] | + | |style = "text-align:center" |[[Bestand: CO.png| 16px | link=]] |
||NL-CM:18.3.8 | ||NL-CM:18.3.8 | ||
|style = "width: 7px; padding-left: 0px; padding-right: 0px; border-left: none; border-right: none;" | | |style = "width: 7px; padding-left: 0px; padding-right: 0px; border-left: none; border-right: none;" | | ||
|style = "width: 7px; padding-left: 0px; padding-right: 0px; border-left: none; border-right: 1px dotted silver;" | | |style = "width: 7px; padding-left: 0px; padding-right: 0px; border-left: none; border-right: 1px dotted silver;" | | ||
| − | |colspan ="4" style ="padding-left: 0px"|<span Title="NL: BegrijpenVerbaleCommunicatie">[[Bestand: arrowright.png | 10px]]UnderstandingVerbalCommunication</span> | + | |colspan ="4" style ="padding-left: 0px"|<span Id=9252 Title="NL: BegrijpenVerbaleCommunicatie">[[Bestand: arrowright.png | 10px | link=]]UnderstandingVerbalCommunication</span> |
|0..1 | |0..1 | ||
|Understanding verbal communication includes understanding the literal and implicit meanings of spoken messages, such as understanding whether a statement is a fact or an idiomatic expression. | |Understanding verbal communication includes understanding the literal and implicit meanings of spoken messages, such as understanding whether a statement is a fact or an idiomatic expression. | ||
| Regel 193: | Regel 211: | ||
{| | {| | ||
|- | |- | ||
| − | |<span | + | |<span title = "Codesystem: ICF>[https://terminologie.nictiz.nl/art-decor/claml?collection=icf-nl-data&conceptId=d310 d310] Begrijpen van gesproken boodschappen</span> |
|} | |} | ||
| | | | ||
{| | {| | ||
|- | |- | ||
| − | |[[Bestand: List2.png]]||[[#UnderstandingVerbalCommunicationCodelist|UnderstandingVerbalCommunicationCodelist]] | + | |[[Bestand: List2.png | link=#UnderstandingVerbalCommunicationCodelist]]||[[#UnderstandingVerbalCommunicationCodelist|UnderstandingVerbalCommunicationCodelist]] |
|} | |} | ||
|-style="vertical-align:top; background-color: transparent; " | |-style="vertical-align:top; background-color: transparent; " | ||
| − | |style = "text-align:center" |[[Bestand: ST.png| 16px]] | + | |style = "text-align:center" |[[Bestand: ST.png| 16px | link=]] |
||NL-CM:18.3.9 | ||NL-CM:18.3.9 | ||
|style = "width: 7px; padding-left: 0px; padding-right: 0px; border-left: none; border-right: 1px dotted silver;" | | |style = "width: 7px; padding-left: 0px; padding-right: 0px; border-left: none; border-right: 1px dotted silver;" | | ||
| − | |colspan ="5" style ="padding-left: 0px"|<span Title="NL: Toelichting">[[Bestand: arrowright.png | 10px]]Explanation</span> | + | |colspan ="5" style ="padding-left: 0px"|<span Id=9245 Title="NL: Toelichting">[[Bestand: arrowright.png | 10px | link=]]Explanation</span> |
|0..1 | |0..1 | ||
|Explanation of one or more aspects of the communication skills, which cannot be expressed in any of the other concepts. | |Explanation of one or more aspects of the communication skills, which cannot be expressed in any of the other concepts. | ||
| Regel 210: | Regel 228: | ||
{| | {| | ||
|- | |- | ||
| − | |<span | + | |<span title = "Codesystem: LOINC>[https://terminologie.nictiz.nl/art-decor/loinc?conceptId=48767-8 48767-8] Annotation comment</span> |
|} | |} | ||
| | | | ||
|-style="vertical-align:top; background-color: transparent; " | |-style="vertical-align:top; background-color: transparent; " | ||
| − | |style = "text-align:center" |[[Bestand: Verwijzing.png| 20px]] | + | |style = "text-align:center" |[[Bestand: Verwijzing.png| 20px | link=]] |
||NL-CM:18.3.2 | ||NL-CM:18.3.2 | ||
|style = "width: 7px; padding-left: 0px; padding-right: 0px; border-left: none; border-right: 1px dotted silver;" | | |style = "width: 7px; padding-left: 0px; padding-right: 0px; border-left: none; border-right: 1px dotted silver;" | | ||
| − | |colspan ="5" style ="padding-left: 0px"|<span Title="NL: VerpleegkundigeActie">[[Bestand: arrowright.png | 10px]]NursingProcedure</span> | + | |colspan ="5" style ="padding-left: 0px"|<span Id=9249 Title="NL: VerpleegkundigeActie">[[Bestand: arrowright.png | 10px | link=]]NursingProcedure</span> |
|0..* | |0..* | ||
|The nursing procedures needed to help the patient with limitations they experience in communication. | |The nursing procedures needed to help the patient with limitations they experience in communication. | ||
| Regel 224: | Regel 242: | ||
{| | {| | ||
|- | |- | ||
| − | |[[Bestand: block.png]]||[[NursingIntervention-v3.0(2016EN) |NursingIntervention]] | + | |[[Bestand: block.png | link=NursingIntervention-v3.0(2016EN)]]||[[NursingIntervention-v3.0(2016EN) |NursingIntervention]] |
|} | |} | ||
|} | |} | ||
| − | Columns Concept and DefinitionCode: hover over the values for more information<BR> | + | Columns Concept and DefinitionCode: hover over the values for more information<!--imHover--><BR> |
| − | For explanation of the symbols, please see the legend page [[Bestand:list2.png|link=Legend]] | + | For explanation of the symbols, please see the legend page<!--imLegend--> [[Bestand:list2.png|link=Legend<!--wikiLegend-->]] |
==Example Instances== | ==Example Instances== | ||
| − | ''Only available in Dutch'' | + | ''Only available in Dutch<!--noTranslation-->'' |
{|class="wikitable" width="703px" style= "font-size: 9.5pt;" | {|class="wikitable" width="703px" style= "font-size: 9.5pt;" | ||
|-style=vertical-align:top; | |-style=vertical-align:top; | ||
| − | |colspan="2" style="background-color: #1F497D; width: 100%; color | + | |colspan="2" style="background-color: #1F497D; width: 100%; "|<font color=#FFFFFF><b>Communicatievaardigheden</b></font> |
|-style=vertical-align:top; | |-style=vertical-align:top; | ||
| − | |colspan="2" style="background-color: #4F81BD; width: 100%; color | + | |colspan="2" style="background-color: #4F81BD; width: 100%; "|<font color=#FFFFFF><b>Begrijpen</b></font> |
|-style=vertical-align:top; | |-style=vertical-align:top; | ||
| style="width: 39%; "|BegrijpenNonVerbaleCommunicatie | | style="width: 39%; "|BegrijpenNonVerbaleCommunicatie | ||
| Regel 245: | Regel 263: | ||
| style="width: 61%; "|Lichte beperking (5-24%) | | style="width: 61%; "|Lichte beperking (5-24%) | ||
|-style=vertical-align:top; | |-style=vertical-align:top; | ||
| − | |colspan="2" style="background-color: #4F81BD; width: 100%; color | + | |colspan="2" style="background-color: #4F81BD; width: 100%; "|<font color=#FFFFFF><b>ZichUiten</b></font> |
|-style=vertical-align:top; | |-style=vertical-align:top; | ||
| style="width: 39%; "|ZichUitenNonVerbaleCommunicatie | | style="width: 39%; "|ZichUitenNonVerbaleCommunicatie | ||
| Regel 253: | Regel 271: | ||
| style="width: 61%; "|Matige beperking (25-49%) | | style="width: 61%; "|Matige beperking (25-49%) | ||
|-style=vertical-align:top; | |-style=vertical-align:top; | ||
| − | |colspan="2" style="background-color: #4F81BD; width: 100%; color | + | |colspan="2" style="background-color: #4F81BD; width: 100%; "|<font color=#FFFFFF><b>VerpleegkundigeActie</b></font> |
|-style=vertical-align:top; | |-style=vertical-align:top; | ||
| style="width: 39%; "|Activiteit | | style="width: 39%; "|Activiteit | ||
| Regel 271: | Regel 289: | ||
{| class="wikitable" width="60%" | {| class="wikitable" width="60%" | ||
|-style='vertical-align:top; background-color: #E8D7BE;' | |-style='vertical-align:top; background-color: #E8D7BE;' | ||
| − | |Valueset OID 2.16.840.1.113883.2.4.3.11.60.40.2.18.3.1 | + | |Valueset OID<!--vsValuesetOID-->: 2.16.840.1.113883.2.4.3.11.60.40.2.18.3.1 |
| + | |Binding<!--vsBindingTag-->: | ||
|} | |} | ||
{| class="wikitable" width="60% " | {| class="wikitable" width="60% " | ||
|-style="background-color: #1F497D; color: white; font-weight: bold; " | |-style="background-color: #1F497D; color: white; font-weight: bold; " | ||
| − | |Conceptname | + | |Conceptname<!--vsConceptName--> |
| − | |Conceptcode | + | |Conceptcode<!--vsConceptCode--> |
| − | |Codesystem name||Codesystem OID | + | |Codesystem name<!--vsConceptSystemName-->||Codesystem OID<!--vsConceptSystemOID--> |
| − | |Description | + | |Description<!--vsDescription--> |
|-style="vertical-align:top; " | |-style="vertical-align:top; " | ||
|Geen beperking | |Geen beperking | ||
| − | |d335.0 | + | |[https://terminologie.nictiz.nl/art-decor/claml?collection=icf-nl-data&conceptId=d335 d335.0] |
|ICF | |ICF | ||
|2.16.840.1.113883.6.254 | |2.16.840.1.113883.6.254 | ||
| Regel 287: | Regel 306: | ||
|-style="vertical-align:top; " | |-style="vertical-align:top; " | ||
|Lichte beperking | |Lichte beperking | ||
| − | |d335.1 | + | |[https://terminologie.nictiz.nl/art-decor/claml?collection=icf-nl-data&conceptId=d335 d335.1] |
|ICF | |ICF | ||
|2.16.840.1.113883.6.254 | |2.16.840.1.113883.6.254 | ||
| Regel 293: | Regel 312: | ||
|-style="vertical-align:top; " | |-style="vertical-align:top; " | ||
|Matige beperking | |Matige beperking | ||
| − | |d335.2 | + | |[https://terminologie.nictiz.nl/art-decor/claml?collection=icf-nl-data&conceptId=d335 d335.2] |
|ICF | |ICF | ||
|2.16.840.1.113883.6.254 | |2.16.840.1.113883.6.254 | ||
| Regel 299: | Regel 318: | ||
|-style="vertical-align:top; " | |-style="vertical-align:top; " | ||
|Ernstige beperking | |Ernstige beperking | ||
| − | |d335.3 | + | |[https://terminologie.nictiz.nl/art-decor/claml?collection=icf-nl-data&conceptId=d335 d335.3] |
|ICF | |ICF | ||
|2.16.840.1.113883.6.254 | |2.16.840.1.113883.6.254 | ||
| Regel 305: | Regel 324: | ||
|-style="vertical-align:top; " | |-style="vertical-align:top; " | ||
|Volledige beperking | |Volledige beperking | ||
| − | |d335.4 | + | |[https://terminologie.nictiz.nl/art-decor/claml?collection=icf-nl-data&conceptId=d335 d335.4] |
|ICF | |ICF | ||
|2.16.840.1.113883.6.254 | |2.16.840.1.113883.6.254 | ||
|Beperking 96-100% | |Beperking 96-100% | ||
|} | |} | ||
| − | |||
=== ExpressionVerbalCommunicationCodelist=== | === ExpressionVerbalCommunicationCodelist=== | ||
{| class="wikitable" width="60%" | {| class="wikitable" width="60%" | ||
|-style='vertical-align:top; background-color: #E8D7BE;' | |-style='vertical-align:top; background-color: #E8D7BE;' | ||
| − | |Valueset OID 2.16.840.1.113883.2.4.3.11.60.40.2.18.3.2 | + | |Valueset OID<!--vsValuesetOID-->: 2.16.840.1.113883.2.4.3.11.60.40.2.18.3.2 |
| + | |Binding<!--vsBindingTag-->: | ||
|} | |} | ||
{| class="wikitable" width="60% " | {| class="wikitable" width="60% " | ||
|-style="background-color: #1F497D; color: white; font-weight: bold; " | |-style="background-color: #1F497D; color: white; font-weight: bold; " | ||
| − | |Conceptname | + | |Conceptname<!--vsConceptName--> |
| − | |Conceptcode | + | |Conceptcode<!--vsConceptCode--> |
| − | |Codesystem name||Codesystem OID | + | |Codesystem name<!--vsConceptSystemName-->||Codesystem OID<!--vsConceptSystemOID--> |
| − | |Description | + | |Description<!--vsDescription--> |
|-style="vertical-align:top; " | |-style="vertical-align:top; " | ||
|Geen beperking | |Geen beperking | ||
| − | |d330.0 | + | |[https://terminologie.nictiz.nl/art-decor/claml?collection=icf-nl-data&conceptId=d330 d330.0] |
|ICF | |ICF | ||
|2.16.840.1.113883.6.254 | |2.16.840.1.113883.6.254 | ||
| Regel 330: | Regel 349: | ||
|-style="vertical-align:top; " | |-style="vertical-align:top; " | ||
|Lichte beperking | |Lichte beperking | ||
| − | |d330.1 | + | |[https://terminologie.nictiz.nl/art-decor/claml?collection=icf-nl-data&conceptId=d330 d330.1] |
|ICF | |ICF | ||
|2.16.840.1.113883.6.254 | |2.16.840.1.113883.6.254 | ||
| Regel 336: | Regel 355: | ||
|-style="vertical-align:top; " | |-style="vertical-align:top; " | ||
|Matige beperking | |Matige beperking | ||
| − | |d330.2 | + | |[https://terminologie.nictiz.nl/art-decor/claml?collection=icf-nl-data&conceptId=d330 d330.2] |
|ICF | |ICF | ||
|2.16.840.1.113883.6.254 | |2.16.840.1.113883.6.254 | ||
| Regel 342: | Regel 361: | ||
|-style="vertical-align:top; " | |-style="vertical-align:top; " | ||
|Ernstige beperking | |Ernstige beperking | ||
| − | |d330.3 | + | |[https://terminologie.nictiz.nl/art-decor/claml?collection=icf-nl-data&conceptId=d330 d330.3] |
|ICF | |ICF | ||
|2.16.840.1.113883.6.254 | |2.16.840.1.113883.6.254 | ||
| Regel 348: | Regel 367: | ||
|-style="vertical-align:top; " | |-style="vertical-align:top; " | ||
|Volledige beperking | |Volledige beperking | ||
| − | |d330.4 | + | |[https://terminologie.nictiz.nl/art-decor/claml?collection=icf-nl-data&conceptId=d330 d330.4] |
|ICF | |ICF | ||
|2.16.840.1.113883.6.254 | |2.16.840.1.113883.6.254 | ||
|Beperking 96-100% | |Beperking 96-100% | ||
|} | |} | ||
| − | |||
=== UnderstandingNonVerbalCommunicationCodelist=== | === UnderstandingNonVerbalCommunicationCodelist=== | ||
{| class="wikitable" width="60%" | {| class="wikitable" width="60%" | ||
|-style='vertical-align:top; background-color: #E8D7BE;' | |-style='vertical-align:top; background-color: #E8D7BE;' | ||
| − | |Valueset OID 2.16.840.1.113883.2.4.3.11.60.40.2.18.3.3 | + | |Valueset OID<!--vsValuesetOID-->: 2.16.840.1.113883.2.4.3.11.60.40.2.18.3.3 |
| + | |Binding<!--vsBindingTag-->: | ||
|} | |} | ||
{| class="wikitable" width="60% " | {| class="wikitable" width="60% " | ||
|-style="background-color: #1F497D; color: white; font-weight: bold; " | |-style="background-color: #1F497D; color: white; font-weight: bold; " | ||
| − | |Conceptname | + | |Conceptname<!--vsConceptName--> |
| − | |Conceptcode | + | |Conceptcode<!--vsConceptCode--> |
| − | |Codesystem name||Codesystem OID | + | |Codesystem name<!--vsConceptSystemName-->||Codesystem OID<!--vsConceptSystemOID--> |
| − | |Description | + | |Description<!--vsDescription--> |
|-style="vertical-align:top; " | |-style="vertical-align:top; " | ||
|Geen beperking | |Geen beperking | ||
| − | |d315.0 | + | |[https://terminologie.nictiz.nl/art-decor/claml?collection=icf-nl-data&conceptId=d315 d315.0] |
|ICF | |ICF | ||
|2.16.840.1.113883.6.254 | |2.16.840.1.113883.6.254 | ||
| Regel 373: | Regel 392: | ||
|-style="vertical-align:top; " | |-style="vertical-align:top; " | ||
|Lichte beperking | |Lichte beperking | ||
| − | |d315.1 | + | |[https://terminologie.nictiz.nl/art-decor/claml?collection=icf-nl-data&conceptId=d315 d315.1] |
|ICF | |ICF | ||
|2.16.840.1.113883.6.254 | |2.16.840.1.113883.6.254 | ||
| Regel 379: | Regel 398: | ||
|-style="vertical-align:top; " | |-style="vertical-align:top; " | ||
|Matige beperking | |Matige beperking | ||
| − | |d315.2 | + | |[https://terminologie.nictiz.nl/art-decor/claml?collection=icf-nl-data&conceptId=d315 d315.2] |
|ICF | |ICF | ||
|2.16.840.1.113883.6.254 | |2.16.840.1.113883.6.254 | ||
| Regel 385: | Regel 404: | ||
|-style="vertical-align:top; " | |-style="vertical-align:top; " | ||
|Ernstige beperking | |Ernstige beperking | ||
| − | |d315.3 | + | |[https://terminologie.nictiz.nl/art-decor/claml?collection=icf-nl-data&conceptId=d315 d315.3] |
|ICF | |ICF | ||
|2.16.840.1.113883.6.254 | |2.16.840.1.113883.6.254 | ||
| Regel 391: | Regel 410: | ||
|-style="vertical-align:top; " | |-style="vertical-align:top; " | ||
|Volledige beperking | |Volledige beperking | ||
| − | |d315.4 | + | |[https://terminologie.nictiz.nl/art-decor/claml?collection=icf-nl-data&conceptId=d315 d315.4] |
|ICF | |ICF | ||
|2.16.840.1.113883.6.254 | |2.16.840.1.113883.6.254 | ||
|Beperking 96-100% | |Beperking 96-100% | ||
|} | |} | ||
| − | |||
=== UnderstandingVerbalCommunicationCodelist=== | === UnderstandingVerbalCommunicationCodelist=== | ||
{| class="wikitable" width="60%" | {| class="wikitable" width="60%" | ||
|-style='vertical-align:top; background-color: #E8D7BE;' | |-style='vertical-align:top; background-color: #E8D7BE;' | ||
| − | |Valueset OID 2.16.840.1.113883.2.4.3.11.60.40.2.18.3.4 | + | |Valueset OID<!--vsValuesetOID-->: 2.16.840.1.113883.2.4.3.11.60.40.2.18.3.4 |
| + | |Binding<!--vsBindingTag-->: | ||
|} | |} | ||
{| class="wikitable" width="60% " | {| class="wikitable" width="60% " | ||
|-style="background-color: #1F497D; color: white; font-weight: bold; " | |-style="background-color: #1F497D; color: white; font-weight: bold; " | ||
| − | |Conceptname | + | |Conceptname<!--vsConceptName--> |
| − | |Conceptcode | + | |Conceptcode<!--vsConceptCode--> |
| − | |Codesystem name||Codesystem OID | + | |Codesystem name<!--vsConceptSystemName-->||Codesystem OID<!--vsConceptSystemOID--> |
| − | |Description | + | |Description<!--vsDescription--> |
|-style="vertical-align:top; " | |-style="vertical-align:top; " | ||
|Geen beperking | |Geen beperking | ||
| − | |d310.0 | + | |[https://terminologie.nictiz.nl/art-decor/claml?collection=icf-nl-data&conceptId=d310 d310.0] |
|ICF | |ICF | ||
|2.16.840.1.113883.6.254 | |2.16.840.1.113883.6.254 | ||
| Regel 416: | Regel 435: | ||
|-style="vertical-align:top; " | |-style="vertical-align:top; " | ||
|Lichte beperking | |Lichte beperking | ||
| − | |d310.1 | + | |[https://terminologie.nictiz.nl/art-decor/claml?collection=icf-nl-data&conceptId=d310 d310.1] |
|ICF | |ICF | ||
|2.16.840.1.113883.6.254 | |2.16.840.1.113883.6.254 | ||
| Regel 422: | Regel 441: | ||
|-style="vertical-align:top; " | |-style="vertical-align:top; " | ||
|Matige beperking | |Matige beperking | ||
| − | |d310.2 | + | |[https://terminologie.nictiz.nl/art-decor/claml?collection=icf-nl-data&conceptId=d310 d310.2] |
|ICF | |ICF | ||
|2.16.840.1.113883.6.254 | |2.16.840.1.113883.6.254 | ||
| Regel 428: | Regel 447: | ||
|-style="vertical-align:top; " | |-style="vertical-align:top; " | ||
|Ernstige beperking | |Ernstige beperking | ||
| − | |d310.3 | + | |[https://terminologie.nictiz.nl/art-decor/claml?collection=icf-nl-data&conceptId=d310 d310.3] |
|ICF | |ICF | ||
|2.16.840.1.113883.6.254 | |2.16.840.1.113883.6.254 | ||
| Regel 434: | Regel 453: | ||
|-style="vertical-align:top; " | |-style="vertical-align:top; " | ||
|Volledige beperking | |Volledige beperking | ||
| − | |d310.4 | + | |[https://terminologie.nictiz.nl/art-decor/claml?collection=icf-nl-data&conceptId=d310 d310.4] |
|ICF | |ICF | ||
|2.16.840.1.113883.6.254 | |2.16.840.1.113883.6.254 | ||
| Regel 440: | Regel 459: | ||
|} | |} | ||
| − | + | ==This information model in other releases<!--ftOtherReleases-->== | |
| − | == | + | <!-- Hieronder wordt een transclude page aangeroepen --> |
| − | + | {{Versions-2.16.840.1.113883.2.4.3.11.60.40.3.18.3(EN)|2|2016}} | |
| − | This information model is also available as [[Media:nl.zorg.CommunicationSkills-v3.0(2016EN).pdf|pdf file]] [[File:PDF.png|link=]] or as [[Media:nl.zorg.CommunicationSkills-v3.0(2016EN).xlsx|spreadsheet]] [[File:xlsx.png|link=]] | + | <!-- Tot hier de transclude page --> |
| − | ==About this information== | + | ==Information model references<!--ftReferences-->== |
| − | The information in this wikipage is based on Release summer 2016 <BR> | + | ====This information model refers to<!--ftRefersTo-->==== |
| − | Conditions for use are located on the mainpage [[Bestand:list2.png|link=HCIM_Mainpage]]<BR> | + | *[[NursingIntervention-v3.0(2016EN)|NursingIntervention-v3.0]] |
| − | This page is generated on | + | ====This information model is used in<!--ftReferredBy-->==== |
| + | :-- | ||
| + | ==Technical specifications in HL7v3 CDA and HL7 FHIR<!--ftHeader-->== | ||
| + | To exchange information based on health and care information models, additional, more technical specifications are required.<BR> | ||
| + | Not every environment can handle the same technical specifications. For this reason, there are several types of technical specifications:<!--ftReferenceIntro--> | ||
| + | <ul> | ||
| + | <li>HL7® version 3 CDA compatible specifications, available through the Nictiz ART-DECOR® environment<!--ftArtDecorReference--> [http://decor.nictiz.nl/art-decor/decor-scenarios--zib2016bbr-?id=2.16.840.1.113883.2.4.3.11.60.6.4.2.18.3&effectiveDate=2016-05-01T00:00:00&language=en-US&scenariotree=false [[File:artdecor.jpg|16px|link=]]]</li> | ||
| + | <li>HL7® FHIR® compatible specifications, available through the Nictiz environment on the Simplifier FHIR<!--ftSimplifierReference--> {{SimplefierLinks|2016}}</li> | ||
| + | </ul> | ||
| + | ==Downloads<!--ftDownloadTitle-->== | ||
| + | This information model is also available as [[Media:nl.zorg.CommunicationSkills-v3.0(2016EN).pdf|pdf file]] [[File:PDF.png|link=]] or as [[Media:nl.zorg.CommunicationSkills-v3.0(2016EN).xlsx|spreadsheet]] [[File:xlsx.png|link=]]<!--ftDownloads--> | ||
| + | ==About this information<!--ftHeader2-->== | ||
| + | The information in this wikipage is based on<!--ftInfoBase--> Release summer 2016 <BR> | ||
| + | Conditions for use are located on the mainpage<!--ftConditions--> [[Bestand:list2.png|link=HCIM_Mainpage<!--wikiMainpage-->]]<BR> | ||
| + | This page is generated on 21/12/2018 16:27:10 with ZibExtraction v. 3.0.6929.24609<!--ftDate--> <BR> | ||
----- | ----- | ||
| − | <div style="text-align: right; direction: ltr; margin-left: 1em;" >[[Bestand: Back 16.png| link= | + | <div style="text-align: right; direction: ltr; margin-left: 1em;" >[[Bestand: Back 16.png| link= HCIM_Release<!--wikiReleasePage-->_2016(EN)]] [[HCIM_Release<!--wikiReleasePage-->_2016(EN) |Back to HCIM list<!--hdBackToMainPage--> ]]</div> |
Huidige versie van 24 dec 2018 om 12:08
Inhoud
- 1 General information
- 2 Metadata
- 3 Revision History
- 4 Concept
- 5 Purpose
- 6 Evidence Base
- 7 Information Model
- 8 Example Instances
- 9 References
- 10 Valuesets
- 11 This information model in other releases
- 12 Information model references
- 13 Technical specifications in HL7v3 CDA and HL7 FHIR
- 14 Downloads
- 15 About this information
General information
Name: nl.zorg.CommunicationSkills ![]()
Version: 3.0
HCIM Status:Final
Release: 2016
Release status: Published
Release date: 1-5-2016
Metadata
| DCM::CoderList | Werkgroep RadB Verpleegkundige Gegevens |
| DCM::ContactInformation.Address | * |
| DCM::ContactInformation.Name | * |
| DCM::ContactInformation.Telecom | * |
| DCM::ContentAuthorList | Werkgroep RadB Verpleegkundige Gegevens |
| DCM::CreationDate | 2-4-2014 |
| DCM::DeprecatedDate | |
| DCM::DescriptionLanguage | nl |
| DCM::EndorsingAuthority.Address | |
| DCM::EndorsingAuthority.Name | NFU & V&VN |
| DCM::EndorsingAuthority.Telecom | |
| DCM::Id | 2.16.840.1.113883.2.4.3.11.60.40.3.18.3 |
| DCM::KeywordList | Communicatievaardigheden, verbale communicatie, non-verbale communicatie |
| DCM::LifecycleStatus | Final |
| DCM::ModelerList | Werkgroep RadB Verpleegkundige Gegevens |
| DCM::Name | nl.zorg.Communicatievaardigheden |
| DCM::PublicationDate | 1-5-2016 |
| DCM::PublicationStatus | Published |
| DCM::ReviewerList | Projectgroep RadB Verpleegkundige Gegevens & Kerngroep Registratie aan de Bron |
| DCM::RevisionDate | 8-9-2015 |
| DCM::Superseeds | |
| DCM::Version | 3.0 |
| HCIM::PublicationLanguage | EN |
Revision History
Only available in Dutch
Publicatieversie 1.0 (01-07-2015)
Publicatieversie 3.0 (01-05-2016)
| ZIB-453 | Wijziging naamgeving ZIB's en logo's door andere opzet van beheer |
Concept
! Attention: this information model is undergoing major revision. A new version will be available after summer.
Communication skills are a patient’s skills in terms of sharing information (both verbally and non-verbally), with a distinction between understanding the communicated information and the ability to express oneself, both verbally and non-verbally.
Limitations in communication skills can have various causes. They can result from brain damage, such as aphasia, or mental function disorders. This can have a major impact on the extent to which a person is able to understand information or the way in which a person can express themselves. Hearing impaired patients can also have difficulty in communication.
Linguistic competence is not a part of communication skills.
Purpose
Information on communication skills is essential in gaining insight into the nature of possible limitations so that this can be taken into account in care for and communication with the patient.
Evidence Base
The definitions of the concepts were (partially) taken from the ICF definitions.
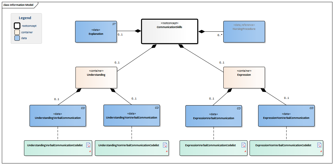
Information Model

| Type | Id | Concept | Card. | Definition | DefinitionCode | Reference | ||||||||
| NL-CM:18.3.1 | Root concept of the CommunicationSkills information model. This root concept contains all data elements of the CommunicationSkills information model. | |||||||||||||
| NL-CM:18.3.3 | 0..1 | Container of the Expression concept. This container contains all data elements of the Expression concept. |
|
|||||||||||
| NL-CM:18.3.4 | 0..1 | Expressing oneself by means of non-verbal communication entails the use of gestures, symbols and drawings to bring messages across. Examples include shaking the head to indicate disapproval and drawing pictures or diagrams to express a fact or complex idea. The concept also includes the use of body language, signs, symbols and pictures. |
|
| ||||||||||
| NL-CM:18.3.5 | 0..1 | Expressing oneself by means of verbal communication entails producing words, sentences and longer passages in spoken language, with a literal and figurative meaning. Examples include sharing a fact by talking, or telling a story. |
|
| ||||||||||
| NL-CM:18.3.6 | 0..1 | Container of the Understanding concept. This container contains all data elements of the Understanding concept. |
|
|||||||||||
| NL-CM:18.3.7 | 0..1 | Understanding non-verbal communication entails understanding the literal and implicit meaning of messages expressed by body language, symbols and drawings. An example would be understanding that when a child rubs their eyes, it means they are tired. This concept includes understanding body language, general signs, symbols, drawings and pictures. Understanding formal sign language is not a part of this concept.
|
|
| ||||||||||
| NL-CM:18.3.8 | 0..1 | Understanding verbal communication includes understanding the literal and implicit meanings of spoken messages, such as understanding whether a statement is a fact or an idiomatic expression. |
|
| ||||||||||
| NL-CM:18.3.9 | 0..1 | Explanation of one or more aspects of the communication skills, which cannot be expressed in any of the other concepts. |
|
|||||||||||
| NL-CM:18.3.2 | 0..* | The nursing procedures needed to help the patient with limitations they experience in communication. |
| |||||||||||
Columns Concept and DefinitionCode: hover over the values for more information
For explanation of the symbols, please see the legend page
Example Instances
Only available in Dutch
| Communicatievaardigheden | |
| Begrijpen | |
| BegrijpenNonVerbaleCommunicatie | Geen beperking (0-4%) |
| BegrijpenVerbaleCommunicatie | Lichte beperking (5-24%) |
| ZichUiten | |
| ZichUitenNonVerbaleCommunicatie | Lichte beperking (5-24%) |
| ZichUitenVerbaleCommunicatie | Matige beperking (25-49%) |
| VerpleegkundigeActie | |
| Activiteit | Gebruik maken van symbolenkaart bij communicatie. |
| Toelichting | Door afasie begrijpt patiënt over het algemeen goed, maar heeft veel moeite met de juiste woorden vinden. |
References
1. International Classification of Functioning Disability and Health (ICF) [Online] Beschikbaar op:http:/www.rivm.nl/who-fic/icf.htm [Geraadpleegd: 13 februari 2015]
Valuesets
ExpressionNonVerbalCommunicationCodelist
| Valueset OID: 2.16.840.1.113883.2.4.3.11.60.40.2.18.3.1 | Binding: |
| Conceptname | Conceptcode | Codesystem name | Codesystem OID | Description |
| Geen beperking | d335.0 | ICF | 2.16.840.1.113883.6.254 | Beperking 0-4% |
| Lichte beperking | d335.1 | ICF | 2.16.840.1.113883.6.254 | Beperking 5-24% |
| Matige beperking | d335.2 | ICF | 2.16.840.1.113883.6.254 | Beperking 25-49% |
| Ernstige beperking | d335.3 | ICF | 2.16.840.1.113883.6.254 | Beperking 50-95% |
| Volledige beperking | d335.4 | ICF | 2.16.840.1.113883.6.254 | Beperking 96-100% |
ExpressionVerbalCommunicationCodelist
| Valueset OID: 2.16.840.1.113883.2.4.3.11.60.40.2.18.3.2 | Binding: |
| Conceptname | Conceptcode | Codesystem name | Codesystem OID | Description |
| Geen beperking | d330.0 | ICF | 2.16.840.1.113883.6.254 | Beperking 0-4% |
| Lichte beperking | d330.1 | ICF | 2.16.840.1.113883.6.254 | Beperking 5-24% |
| Matige beperking | d330.2 | ICF | 2.16.840.1.113883.6.254 | Beperking 25-49% |
| Ernstige beperking | d330.3 | ICF | 2.16.840.1.113883.6.254 | Beperking 50-95% |
| Volledige beperking | d330.4 | ICF | 2.16.840.1.113883.6.254 | Beperking 96-100% |
UnderstandingNonVerbalCommunicationCodelist
| Valueset OID: 2.16.840.1.113883.2.4.3.11.60.40.2.18.3.3 | Binding: |
| Conceptname | Conceptcode | Codesystem name | Codesystem OID | Description |
| Geen beperking | d315.0 | ICF | 2.16.840.1.113883.6.254 | Beperking 0-4% |
| Lichte beperking | d315.1 | ICF | 2.16.840.1.113883.6.254 | Beperking 5-24% |
| Matige beperking | d315.2 | ICF | 2.16.840.1.113883.6.254 | Beperking 25-49% |
| Ernstige beperking | d315.3 | ICF | 2.16.840.1.113883.6.254 | Beperking 50-95% |
| Volledige beperking | d315.4 | ICF | 2.16.840.1.113883.6.254 | Beperking 96-100% |
UnderstandingVerbalCommunicationCodelist
| Valueset OID: 2.16.840.1.113883.2.4.3.11.60.40.2.18.3.4 | Binding: |
| Conceptname | Conceptcode | Codesystem name | Codesystem OID | Description |
| Geen beperking | d310.0 | ICF | 2.16.840.1.113883.6.254 | Beperking 0-4% |
| Lichte beperking | d310.1 | ICF | 2.16.840.1.113883.6.254 | Beperking 5-24% |
| Matige beperking | d310.2 | ICF | 2.16.840.1.113883.6.254 | Beperking 25-49% |
| Ernstige beperking | d310.3 | ICF | 2.16.840.1.113883.6.254 | Beperking 50-95% |
| Volledige beperking | d310.4 | ICF | 2.16.840.1.113883.6.254 | Beperking 96-100% |
This information model in other releases
Information model references
This information model refers to
This information model is used in
- --
Technical specifications in HL7v3 CDA and HL7 FHIR
To exchange information based on health and care information models, additional, more technical specifications are required.
Not every environment can handle the same technical specifications. For this reason, there are several types of technical specifications:
- HL7® version 3 CDA compatible specifications, available through the Nictiz ART-DECOR® environment

- HL7® FHIR® compatible specifications, available through the Nictiz environment on the Simplifier FHIR

Downloads
This information model is also available as pdf file
or as spreadsheet
About this information
The information in this wikipage is based on Release summer 2016
Conditions for use are located on the mainpage ![]()
This page is generated on 21/12/2018 16:27:10 with ZibExtraction v. 3.0.6929.24609