MedicationDispense-v2.0(2017EN): verschil tussen versies
(Nieuwe pagina aangemaakt met '==General information== Name: '''nl.zorg.MedicationDispense''' link=Medicatieverstrekking-v2.0(2017NL)<BR> Version: '''2.0''' <br> HCIM Status...') |
|||
| Regel 69: | Regel 69: | ||
|- | |- | ||
|style="width:75px; "|[[ZIBIssues#ZIB-618 | ZIB-618 ]] | |style="width:75px; "|[[ZIBIssues#ZIB-618 | ZIB-618 ]] | ||
| − | | | + | |Hernoemen Verstrekking naar Medicatieverstrekking |
|- | |- | ||
|style="width:75px; "|[[ZIBIssues#ZIB-643 | ZIB-643 ]] | |style="width:75px; "|[[ZIBIssues#ZIB-643 | ZIB-643 ]] | ||
| − | | | + | |Kleine tekstuele verbeteringen |
|} | |} | ||
</div> | </div> | ||
| Regel 374: | Regel 374: | ||
The information in this wikipage is based on Release 2017 <BR> | The information in this wikipage is based on Release 2017 <BR> | ||
Conditions for use are located on the mainpage [[Bestand:list2.png|link=HCIM_Mainpage]]<BR> | Conditions for use are located on the mainpage [[Bestand:list2.png|link=HCIM_Mainpage]]<BR> | ||
| − | This page is generated on | + | This page is generated on 24/01/2018 15:58:22 <BR> |
----- | ----- | ||
<div style="text-align: right; direction: ltr; margin-left: 1em;" >[[Bestand: Back 16.png| link= HCIM_Release_2017(EN)]] [[HCIM_Release_2017(EN) |Back to HCIM list ]]</div> | <div style="text-align: right; direction: ltr; margin-left: 1em;" >[[Bestand: Back 16.png| link= HCIM_Release_2017(EN)]] [[HCIM_Release_2017(EN) |Back to HCIM list ]]</div> | ||
Versie van 24 jan 2018 om 16:03
Inhoud
General information
Name: nl.zorg.MedicationDispense ![]()
Version: 2.0
HCIM Status:Final
Release: 2017
Release status: Published
Release date: 31-12-2017
Metadata
| DCM::CoderList | Projectgroep Medicatieproces |
| DCM::ContactInformation.Address | |
| DCM::ContactInformation.Name | * |
| DCM::ContactInformation.Telecom | |
| DCM::ContentAuthorList | Projectgroep Medicatieproces |
| DCM::CreationDate | 1-2-2017 |
| DCM::DeprecatedDate | |
| DCM::DescriptionLanguage | nl |
| DCM::EndorsingAuthority.Address | |
| DCM::EndorsingAuthority.Name | PM |
| DCM::EndorsingAuthority.Telecom | |
| DCM::Id | 2.16.840.1.113883.2.4.3.11.60.40.3.9.9 |
| DCM::KeywordList | Medicatie, Verstrekking |
| DCM::LifecycleStatus | Final |
| DCM::ModelerList | Architectuurgroep Registratie aan de Bron |
| DCM::Name | nl.zorg.Medicatieverstrekking |
| DCM::PublicationDate | 31-12-2017 |
| DCM::PublicationStatus | Published |
| DCM::ReviewerList | Projectgroep Medicatieproces & Architectuurgroep Registratie aan de Bron |
| DCM::RevisionDate | 31-12-2017 |
| DCM::Superseeds | nl.zorg.MedicatieVerstrekking-v1.0 |
| DCM::Version | 2.0 |
| HCIM::PublicationLanguage | EN |
Revision History
Only available in Dutch
Publicatieversie 1.0 (04-09-2017)
Publicatieversie 2.0 (31-12-2017)
| ZIB-618 | Hernoemen Verstrekking naar Medicatieverstrekking |
| ZIB-643 | Kleine tekstuele verbeteringen |
Concept
A dispense is the delivery of an amount of medicine to the patient, their administrator or their representative.
Purpose
The goal of the dispense is to provide insight into which products are delivered by the pharmacist to the patient (or their representative).
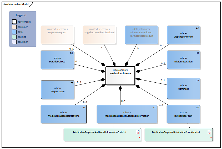
Information Model

| Type | Id | Concept | Card. | Definition | DefinitionCode | Reference | |||||||
| NL-CM:9.9.20270 | Root concept of the MedicationDispense information model. This root concept contains all data elements of the MedicationDispense information model. | ||||||||||||
| NL-CM:9.9.20858 | 0..1 | In almost all cases, the supplier will be a pharmacist. It could also be supplied by a webshop (in case of an online order), a drug store or a foreign pharmacist. |
| ||||||||||
| NL-CM:9.9.22396 | 0..1 | Relationship to the dispense request. |
| ||||||||||
| NL-CM:9.9.22259 | 1 | The dispensed medicine. |
| ||||||||||
| NL-CM:9.9.20272 | 0..1 | The time at which the medicine was supplied. The date and time at which the medicine is delivered.
Note: this is the time at which the medicine was delivered to the patient (or their administrator/representative) and not the request date. |
|||||||||||
| NL-CM:9.9.2250 | 0..1 | The request date is the time at which a pharmacist records an intended dispense. | |||||||||||
| NL-CM:9.9.20927 | 0..1 | Distribution form |
| ||||||||||
| NL-CM:9.9.20924 | 0..1 | The period in which the medication is expected to be used. The value depends on the dose and the dispensed amount. | |||||||||||
| NL-CM:9.9.23285 | 0..* | Additional information includes details on the structure of the medical dispense. This can be e.g. a reason for deviating from the dispense request.
For now, this list is used. This list will be replaced by a thesaurus in the G standard at a later stage. |
| ||||||||||
| NL-CM:9.9.20923 | 0..1 | Number of units of the product (measured based on the relevant product code) supplied. Optionally a translation to NHG table Gebruiksvoorschriften(Table 25) is also allowed. | |||||||||||
| NL-CM:9.9.20925 | 0..1 | Dispense location | |||||||||||
| NL-CM:9.9.22276 | 0..1 | Comments on the dispense. | |||||||||||
Columns Concept and DefinitionCode: hover over the values for more information
For explanation of the symbols, please see the legend page
Example Instances
Only available in Dutch
| MedicatieverstrekkingsDatumTijd | Aanschrijfdatum | Verstrekte hoeveelheid | Verbruiksduur | VerstrektGeneesmiddel | Verstrekker | Afleverlocatie | Distributievorm |
| ProductCode | Zorgaanbieder | ||||||
| 3-5-2012 12:04:51 | 2-5-2012 10:19:08 | 100 tabletten | 4 weken | Paracetamol tablet 500 mg | Apotheek De Gulle Gaper | ||
| 11-9-2015 0:00:00 | 5 flacons | 5 dagen | Pantoprazol injpdr 40 mg fl | Apotheek De Gulle Gaper | Zorginstelling De beste zorg | ||
| 19-9-2014 9:15:40 | 90 stuks | 90 dagen | Dalteparine 2500 injvlst 12.500 ie/ml wwsp 0,2ml | Poli-apotheek Het Ziekenhuis | |||
| 1-9-2013 13:12:09 | 30-8-2013 0:25:00 | 100 stuks | Prednison 5 mg | Poli-apotheek Het Ziekenhuis | GDS |
Valuesets
MedicationDispenseAdditionalInformationCodeList
| Valueset OID 2.16.840.1.113883.2.4.3.11.60.40.2.9.9.2 |
| Conceptname | Conceptcode | Codesystem name | Codesystem OID | Description |
| Aantal bewust gewijzigd | 1 | Voorlopige G-std thesaurus 2052 | 2.16.840.1.113883.2.4.3.11.60.20.77.5.2.3.2052 | Aantal bewust gewijzigd |
| Recall | 2 | Voorlopige G-std thesaurus 2052 | 2.16.840.1.113883.2.4.3.11.60.20.77.5.2.3.2052 | Recall |
| Retour | 3 | Voorlopige G-std thesaurus 2052 | 2.16.840.1.113883.2.4.3.11.60.20.77.5.2.3.2052 | Retour |
MedicationDispenseDistributionFormCodeList
| Valueset OID 2.16.840.1.113883.2.4.3.11.60.40.2.9.9.1 |
| Conceptname | Conceptcode | Codesystem name | Codesystem OID | Description |
| GDS | 1 | Distributievorm | 2.16.840.1.113883.2.4.3.11.60.20.77.5.3.8 | Geïndividualiseerd distributiesysteem (GDS) |
This information model in other releases
---
More on this information model
To exchange information based on health and care information models, additional, more technical specifications are required.
Not every environment can handle the same technical specifications. For this reason, there are several types of technical specifications:
- HL7® version 3 CDA compatible specifications, available through the Nictiz ART-DECOR® environment

- HL7® FHIR® compatible specifications, available through the Nictiz environment on the Simplifier FHIR

This information model is also available as pdf file
or as spreadsheet
About this information
The information in this wikipage is based on Release 2017
Conditions for use are located on the mainpage ![]()
This page is generated on 24/01/2018 15:58:22