AllergyIntolerance-v3.0(2016EN): verschil tussen versies
(Nieuwe pagina aangemaakt met '==General information== Name: '''nl.zorg.AllergyIntolerance''' link=AllergieIntolerantie-v3.0(2016NL)<BR> Version: '''3.0''' <br> HCIM Status:...') |
|||
| Regel 3: | Regel 3: | ||
Version: '''3.0''' <br> | Version: '''3.0''' <br> | ||
HCIM Status:Final<br> | HCIM Status:Final<br> | ||
| − | + | Release: '''2016''' <br> | |
Release status: Published<br> | Release status: Published<br> | ||
| − | + | Release date: 1-5-2016 | |
----- | ----- | ||
<div style="text-align: right; direction: ltr; margin-left: 1em;" >[[Bestand: Back 16.png| link= HCIM_Release_2016(EN)]] [[HCIM_Release_2016(EN) |Back to HCIM list ]]</div> | <div style="text-align: right; direction: ltr; margin-left: 1em;" >[[Bestand: Back 16.png| link= HCIM_Release_2016(EN)]] [[HCIM_Release_2016(EN) |Back to HCIM list ]]</div> | ||
| Regel 164: | Regel 164: | ||
==Information Model== | ==Information Model== | ||
<BR> | <BR> | ||
| − | + | <imagemap> Bestand:AllergyIntolerance-v3.0Model(EN).png | center | |
| + | rect 982 192 1147 230 [[#ProbabilityCodelist]] | ||
| + | rect 833 179 946 249 [[#11831]] | ||
| + | rect 654 539 766 609 [[#11820]] | ||
| + | rect 368 177 480 247 [[#11824]] | ||
| + | rect 218 179 348 249 [[#11819]] | ||
| + | rect 655 179 767 249 [[#11816]] | ||
| + | rect 833 449 946 519 [[#11817]] | ||
| + | rect 212 359 342 429 [[#11836]] | ||
| + | rect 410 631 553 669 [[#AllergyStatusCodelist]] | ||
| + | rect 31 464 190 502 [[#AllergyCategoryCodelist]] | ||
| + | rect 31 377 190 415 [[#CriticalExtentCodelist]] | ||
| + | rect 833 539 946 609 [[#11823]] | ||
| + | rect 522 179 635 249 [[#11827]] | ||
| + | rect 426 538 538 608 [[#11813]] | ||
| + | rect 213 449 343 519 [[#11821]] | ||
| + | rect 982 289 1102 327 [[#SymptomCodelist]] | ||
| + | rect 982 373 1102 411 [[#SeverityCodelist]] | ||
| + | rect 833 359 946 429 [[#11814]] | ||
| + | rect 833 269 946 339 [[#11826]] | ||
| + | rect 656 332 766 402 [[#11835]] | ||
| + | rect 214 538 344 608 [[#11833]] | ||
| + | rect 214 269 344 339 [[#11815]] | ||
| + | rect 426 332 536 402 [[#11830]] | ||
| + | rect 726 82 929 120 [[#SpecificSubstanceSSKCodelist]] | ||
| + | rect 751 129 954 167 [[#SpecificSubstanceSNKCodelist]] | ||
| + | rect 704 35 916 73 [[#SpecificSubstanceThesaurus122Codelist]] | ||
| + | rect 458 129 662 167 [[#MannerOfExposureCodelist]] | ||
| + | rect 41 681 252 719 [[#CausativeSubstanceSSKCodelist]] | ||
| + | rect 25 631 228 669 [[#CausativeSubstanceSNKCodelist]] | ||
| + | rect 54 730 288 768 [[#CausativeAgentThesaurus122Codelist]] | ||
| + | rect 477 35 694 73 [[#SpecificSubstanceAllergicAgentCodelist]] | ||
| + | rect 308 681 546 719 [[#CausativeAgentAllergicAgentCodelist]] | ||
| + | rect 471 82 674 120 [[#SpecificSubstanceHPKCodelist]] | ||
| + | rect 292 730 530 768 [[#CausativeSubstanceHPKCodelist]] | ||
| + | desc none | ||
| + | </imagemap> | ||
<BR> | <BR> | ||
{| border= "1" width="1500px" style = "font-size: 9.5pt; border: solid 1px silver; border-collapse:collapse;" cellpadding = "3px" cellspacing ="0px" | {| border= "1" width="1500px" style = "font-size: 9.5pt; border: solid 1px silver; border-collapse:collapse;" cellpadding = "3px" cellspacing ="0px" | ||
| Regel 170: | Regel 206: | ||
|style="width:30px;"|Type||style="width:100px;"|Id||colspan="6 " style="width:140px;"|Concept||Card.||style="width: 600px;"|Definition||style="width:200px;"|DefinitionCode||style="width:200px;"|Reference | |style="width:30px;"|Type||style="width:100px;"|Id||colspan="6 " style="width:140px;"|Concept||Card.||style="width: 600px;"|Definition||style="width:200px;"|DefinitionCode||style="width:200px;"|Reference | ||
|-style="vertical-align:top; background-color: #E3E3E3; " | |-style="vertical-align:top; background-color: #E3E3E3; " | ||
| − | |style = "text-align:center" |[[Bestand: block.png| 20px]] | + | |style = "text-align:center" |[[Bestand: block.png| 20px | link=]] |
||NL-CM:8.2.1 | ||NL-CM:8.2.1 | ||
| − | |colspan ="6" style ="padding-left: 0px"|<span Title="NL: AllergieIntolerantie">[[Bestand: arrowdown.png | 10px]]AllergyIntolerance</span> | + | |colspan ="6" style ="padding-left: 0px"|<span Id=11830 Title="NL: AllergieIntolerantie">[[Bestand: arrowdown.png | 10px | link=]]AllergyIntolerance</span> |
| | | | ||
|Root concept of the AllergyIntolerance information model. This root concept contains all data elements of the AllergyIntolerance information model. | |Root concept of the AllergyIntolerance information model. This root concept contains all data elements of the AllergyIntolerance information model. | ||
| Regel 178: | Regel 214: | ||
| | | | ||
|-style="vertical-align:top; background-color: transparent; " | |-style="vertical-align:top; background-color: transparent; " | ||
| − | |style = "text-align:center" |[[Bestand: CD.png| 16px]] | + | |style = "text-align:center" |[[Bestand: CD.png| 16px | link=]] |
||NL-CM:8.2.2 | ||NL-CM:8.2.2 | ||
|style = "width: 7px; padding-left: 0px; padding-right: 0px; border-left: none; border-right: 1px dotted silver;" | | |style = "width: 7px; padding-left: 0px; padding-right: 0px; border-left: none; border-right: 1px dotted silver;" | | ||
| − | |colspan ="5" style ="padding-left: 0px"|<span Title="NL: VeroorzakendeStof">[[Bestand: arrowright.png | 10px]]CausativeSubstance</span> | + | |colspan ="5" style ="padding-left: 0px"|<span Id=11833 Title="NL: VeroorzakendeStof">[[Bestand: arrowright.png | 10px | link=]]CausativeSubstance</span> |
|1 | |1 | ||
|Substance, group of substances or environmental factor to which the patient is allergic or hypersensitive. | |Substance, group of substances or environmental factor to which the patient is allergic or hypersensitive. | ||
| Regel 188: | Regel 224: | ||
{| | {| | ||
|- | |- | ||
| − | |[[Bestand: List2.png]]||[[#CausativeAgentAllergicAgentCodelist|CausativeAgentAllergicAgentCodelist]] | + | |[[Bestand: List2.png | link=#CausativeAgentAllergicAgentCodelist]]||[[#CausativeAgentAllergicAgentCodelist|CausativeAgentAllergicAgentCodelist]] |
|- | |- | ||
| − | |[[Bestand: List2.png]]||[[#CausativeAgentThesaurus122Codelist|CausativeAgentThesaurus122Codelist]] | + | |[[Bestand: List2.png | link=#CausativeAgentThesaurus122Codelist]]||[[#CausativeAgentThesaurus122Codelist|CausativeAgentThesaurus122Codelist]] |
|- | |- | ||
| − | |[[Bestand: List2.png]]||[[#CausativeSubstanceHPKCodelist|CausativeSubstanceHPKCodelist]] | + | |[[Bestand: List2.png | link=#CausativeSubstanceHPKCodelist]]||[[#CausativeSubstanceHPKCodelist|CausativeSubstanceHPKCodelist]] |
|- | |- | ||
| − | |[[Bestand: List2.png]]||[[#CausativeSubstanceSNKCodelist|CausativeSubstanceSNKCodelist]] | + | |[[Bestand: List2.png | link=#CausativeSubstanceSNKCodelist]]||[[#CausativeSubstanceSNKCodelist|CausativeSubstanceSNKCodelist]] |
|- | |- | ||
| − | |[[Bestand: List2.png]]||[[#CausativeSubstanceSSKCodelist|CausativeSubstanceSSKCodelist]] | + | |[[Bestand: List2.png | link=#CausativeSubstanceSSKCodelist]]||[[#CausativeSubstanceSSKCodelist|CausativeSubstanceSSKCodelist]] |
|} | |} | ||
|-style="vertical-align:top; background-color: transparent; " | |-style="vertical-align:top; background-color: transparent; " | ||
| − | |style = "text-align:center" |[[Bestand: CD.png| 16px]] | + | |style = "text-align:center" |[[Bestand: CD.png| 16px | link=]] |
||NL-CM:8.2.4 | ||NL-CM:8.2.4 | ||
|style = "width: 7px; padding-left: 0px; padding-right: 0px; border-left: none; border-right: 1px dotted silver;" | | |style = "width: 7px; padding-left: 0px; padding-right: 0px; border-left: none; border-right: 1px dotted silver;" | | ||
| − | |colspan ="5" style ="padding-left: 0px"|<span Title="NL: AllergieCategorie">[[Bestand: arrowright.png | 10px]]AllergyCategory</span> | + | |colspan ="5" style ="padding-left: 0px"|<span Id=11821 Title="NL: AllergieCategorie">[[Bestand: arrowright.png | 10px | link=]]AllergyCategory</span> |
|0..1 | |0..1 | ||
|Identifies the allergy category such as medication, food or environment. | |Identifies the allergy category such as medication, food or environment. | ||
| Regel 209: | Regel 245: | ||
{| | {| | ||
|- | |- | ||
| − | |[[Bestand: List2.png]]||[[#AllergyCategoryCodelist|AllergyCategoryCodelist]] | + | |[[Bestand: List2.png | link=#AllergyCategoryCodelist]]||[[#AllergyCategoryCodelist|AllergyCategoryCodelist]] |
|} | |} | ||
|-style="vertical-align:top; background-color: transparent; " | |-style="vertical-align:top; background-color: transparent; " | ||
| − | |style = "text-align:center" |[[Bestand: CD.png| 16px]] | + | |style = "text-align:center" |[[Bestand: CD.png| 16px | link=]] |
||NL-CM:8.2.5 | ||NL-CM:8.2.5 | ||
|style = "width: 7px; padding-left: 0px; padding-right: 0px; border-left: none; border-right: 1px dotted silver;" | | |style = "width: 7px; padding-left: 0px; padding-right: 0px; border-left: none; border-right: 1px dotted silver;" | | ||
| − | |colspan ="5" style ="padding-left: 0px"|<span Title="NL: AllergieStatus">[[Bestand: arrowright.png | 10px]]AllergyStatus</span> | + | |colspan ="5" style ="padding-left: 0px"|<span Id=11813 Title="NL: AllergieStatus">[[Bestand: arrowright.png | 10px | link=]]AllergyStatus</span> |
|0..1 | |0..1 | ||
|Statement on the status of the patient’s hypersensitivity. | |Statement on the status of the patient’s hypersensitivity. | ||
| Regel 222: | Regel 258: | ||
{| | {| | ||
|- | |- | ||
| − | |[[Bestand: List2.png]]||[[#AllergyStatusCodelist|AllergyStatusCodelist]] | + | |[[Bestand: List2.png | link=#AllergyStatusCodelist]]||[[#AllergyStatusCodelist|AllergyStatusCodelist]] |
|} | |} | ||
|-style="vertical-align:top; background-color: transparent; " | |-style="vertical-align:top; background-color: transparent; " | ||
| − | |style = "text-align:center" |[[Bestand: TS.png| 16px]] | + | |style = "text-align:center" |[[Bestand: TS.png| 16px | link=]] |
||NL-CM:8.2.6 | ||NL-CM:8.2.6 | ||
|style = "width: 7px; padding-left: 0px; padding-right: 0px; border-left: none; border-right: 1px dotted silver;" | | |style = "width: 7px; padding-left: 0px; padding-right: 0px; border-left: none; border-right: 1px dotted silver;" | | ||
| − | |colspan ="5" style ="padding-left: 0px"|<span Title="NL: BeginDatumTijd">[[Bestand: arrowright.png | 10px]]StartDateTime</span> | + | |colspan ="5" style ="padding-left: 0px"|<span Id=11815 Title="NL: BeginDatumTijd">[[Bestand: arrowright.png | 10px | link=]]StartDateTime</span> |
|0..1 | |0..1 | ||
|The date and time at which the allergy or undesired reaction was determined. | |The date and time at which the allergy or undesired reaction was determined. | ||
| Regel 236: | Regel 272: | ||
| | | | ||
|-style="vertical-align:top; background-color: transparent; " | |-style="vertical-align:top; background-color: transparent; " | ||
| − | |style = "text-align:center" |[[Bestand: CD.png| 16px]] | + | |style = "text-align:center" |[[Bestand: CD.png| 16px | link=]] |
||NL-CM:8.2.7 | ||NL-CM:8.2.7 | ||
|style = "width: 7px; padding-left: 0px; padding-right: 0px; border-left: none; border-right: 1px dotted silver;" | | |style = "width: 7px; padding-left: 0px; padding-right: 0px; border-left: none; border-right: 1px dotted silver;" | | ||
| − | |colspan ="5" style ="padding-left: 0px"|<span Title="NL: MateVanKritiekZijn">[[Bestand: arrowright.png | 10px]]CriticalExtent</span> | + | |colspan ="5" style ="padding-left: 0px"|<span Id=11836 Title="NL: MateVanKritiekZijn">[[Bestand: arrowright.png | 10px | link=]]CriticalExtent</span> |
|0..1 | |0..1 | ||
|Critical extent is defined as “the potential severity of future reactions.” | |Critical extent is defined as “the potential severity of future reactions.” | ||
| Regel 252: | Regel 288: | ||
{| | {| | ||
|- | |- | ||
| − | |[[Bestand: List2.png]]||[[#CriticalExtentCodelist|CriticalExtentCodelist]] | + | |[[Bestand: List2.png | link=#CriticalExtentCodelist]]||[[#CriticalExtentCodelist|CriticalExtentCodelist]] |
|} | |} | ||
|-style="vertical-align:top; background-color: transparent; " | |-style="vertical-align:top; background-color: transparent; " | ||
| − | |style = "text-align:center" |[[Bestand: TS.png| 16px]] | + | |style = "text-align:center" |[[Bestand: TS.png| 16px | link=]] |
||NL-CM:8.2.8 | ||NL-CM:8.2.8 | ||
|style = "width: 7px; padding-left: 0px; padding-right: 0px; border-left: none; border-right: 1px dotted silver;" | | |style = "width: 7px; padding-left: 0px; padding-right: 0px; border-left: none; border-right: 1px dotted silver;" | | ||
| − | |colspan ="5" style ="padding-left: 0px"|<span Title="NL: LaatsteReactieDatumTijd">[[Bestand: arrowright.png | 10px]]LastReactionDateTime</span> | + | |colspan ="5" style ="padding-left: 0px"|<span Id=11819 Title="NL: LaatsteReactieDatumTijd">[[Bestand: arrowright.png | 10px | link=]]LastReactionDateTime</span> |
|0..1 | |0..1 | ||
|Entry of the last time a hypersensitive reaction took place. | |Entry of the last time a hypersensitive reaction took place. | ||
| Regel 264: | Regel 300: | ||
| | | | ||
|-style="vertical-align:top; background-color: transparent; " | |-style="vertical-align:top; background-color: transparent; " | ||
| − | |style = "text-align:center" |[[Bestand: ST.png| 16px]] | + | |style = "text-align:center" |[[Bestand: ST.png| 16px | link=]] |
||NL-CM:8.2.9 | ||NL-CM:8.2.9 | ||
|style = "width: 7px; padding-left: 0px; padding-right: 0px; border-left: none; border-right: 1px dotted silver;" | | |style = "width: 7px; padding-left: 0px; padding-right: 0px; border-left: none; border-right: 1px dotted silver;" | | ||
| − | |colspan ="5" style ="padding-left: 0px"|<span Title="NL: Toelichting">[[Bestand: arrowright.png | 10px]]Explanation</span> | + | |colspan ="5" style ="padding-left: 0px"|<span Id=11824 Title="NL: Toelichting">[[Bestand: arrowright.png | 10px | link=]]Explanation</span> |
|0..1 | |0..1 | ||
|Textual explanation of the hypersensitivity which cannot be entered in any of the other fields. | |Textual explanation of the hypersensitivity which cannot be entered in any of the other fields. | ||
| Regel 273: | Regel 309: | ||
| | | | ||
|-style="vertical-align:top; background-color: #E8D7BE; " | |-style="vertical-align:top; background-color: #E8D7BE; " | ||
| − | |style = "text-align:center" |[[Bestand: folder.png| 16px]] | + | |style = "text-align:center" |[[Bestand: folder.png| 16px | link=]] |
||NL-CM:8.2.10 | ||NL-CM:8.2.10 | ||
|style = "width: 7px; padding-left: 0px; padding-right: 0px; border-left: none; border-right: 1px dotted silver;" | | |style = "width: 7px; padding-left: 0px; padding-right: 0px; border-left: none; border-right: 1px dotted silver;" | | ||
| − | |colspan ="5" style ="padding-left: 0px"|<span Title="NL: Reactie">[[Bestand: arrowdown.png | 10px]]Reaction</span> | + | |colspan ="5" style ="padding-left: 0px"|<span Id=11835 Title="NL: Reactie">[[Bestand: arrowdown.png | 10px | link=]]Reaction</span> |
|0..* | |0..* | ||
|Container of the Reaction concept. This container contains all data elements of the Reaction concept. | |Container of the Reaction concept. This container contains all data elements of the Reaction concept. | ||
| Regel 282: | Regel 318: | ||
| | | | ||
|-style="vertical-align:top; background-color: transparent; " | |-style="vertical-align:top; background-color: transparent; " | ||
| − | |style = "text-align:center" |[[Bestand: CD.png| 16px]] | + | |style = "text-align:center" |[[Bestand: CD.png| 16px | link=]] |
||NL-CM:8.2.11 | ||NL-CM:8.2.11 | ||
|style = "width: 7px; padding-left: 0px; padding-right: 0px; border-left: none; border-right: none;" | | |style = "width: 7px; padding-left: 0px; padding-right: 0px; border-left: none; border-right: none;" | | ||
|style = "width: 7px; padding-left: 0px; padding-right: 0px; border-left: none; border-right: 1px dotted silver;" | | |style = "width: 7px; padding-left: 0px; padding-right: 0px; border-left: none; border-right: 1px dotted silver;" | | ||
| − | |colspan ="4" style ="padding-left: 0px"|<span Title="NL: Symptoom">[[Bestand: arrowright.png | 10px]]Symptom</span> | + | |colspan ="4" style ="padding-left: 0px"|<span Id=11826 Title="NL: Symptoom">[[Bestand: arrowright.png | 10px | link=]]Symptom</span> |
|1..* | |1..* | ||
|The content specifications of the reaction that takes place when the patient is exposed to the causative substance. | |The content specifications of the reaction that takes place when the patient is exposed to the causative substance. | ||
| Regel 293: | Regel 329: | ||
{| | {| | ||
|- | |- | ||
| − | |[[Bestand: List2.png]]||[[#SymptomCodelist|SymptomCodelist]] | + | |[[Bestand: List2.png | link=#SymptomCodelist]]||[[#SymptomCodelist|SymptomCodelist]] |
|} | |} | ||
|-style="vertical-align:top; background-color: transparent; " | |-style="vertical-align:top; background-color: transparent; " | ||
| − | |style = "text-align:center" |[[Bestand: CD.png| 16px]] | + | |style = "text-align:center" |[[Bestand: CD.png| 16px | link=]] |
||NL-CM:8.2.12 | ||NL-CM:8.2.12 | ||
|style = "width: 7px; padding-left: 0px; padding-right: 0px; border-left: none; border-right: none;" | | |style = "width: 7px; padding-left: 0px; padding-right: 0px; border-left: none; border-right: none;" | | ||
|style = "width: 7px; padding-left: 0px; padding-right: 0px; border-left: none; border-right: 1px dotted silver;" | | |style = "width: 7px; padding-left: 0px; padding-right: 0px; border-left: none; border-right: 1px dotted silver;" | | ||
| − | |colspan ="4" style ="padding-left: 0px"|<span Title="NL: SpecifiekeStof">[[Bestand: arrowright.png | 10px]]SpecificSubstance</span> | + | |colspan ="4" style ="padding-left: 0px"|<span Id=11816 Title="NL: SpecifiekeStof">[[Bestand: arrowright.png | 10px | link=]]SpecificSubstance</span> |
|0..1 | |0..1 | ||
|More specific indication of the substance that caused the reaction. This can be a specific substance from a group of substances to which the patient is allergic or hypersensitive. | |More specific indication of the substance that caused the reaction. This can be a specific substance from a group of substances to which the patient is allergic or hypersensitive. | ||
| Regel 307: | Regel 343: | ||
{| | {| | ||
|- | |- | ||
| − | |[[Bestand: List2.png]]||[[#SpecificSubstanceAllergicAgentCodelist|SpecificSubstanceAllergicAgentCodelist]] | + | |[[Bestand: List2.png | link=#SpecificSubstanceAllergicAgentCodelist]]||[[#SpecificSubstanceAllergicAgentCodelist|SpecificSubstanceAllergicAgentCodelist]] |
|- | |- | ||
| − | |[[Bestand: List2.png]]||[[#SpecificSubstanceHPKCodelist|SpecificSubstanceHPKCodelist]] | + | |[[Bestand: List2.png | link=#SpecificSubstanceHPKCodelist]]||[[#SpecificSubstanceHPKCodelist|SpecificSubstanceHPKCodelist]] |
|- | |- | ||
| − | |[[Bestand: List2.png]]||[[#SpecificSubstanceSNKCodelist|SpecificSubstanceSNKCodelist]] | + | |[[Bestand: List2.png | link=#SpecificSubstanceSNKCodelist]]||[[#SpecificSubstanceSNKCodelist|SpecificSubstanceSNKCodelist]] |
|- | |- | ||
| − | |[[Bestand: List2.png]]||[[#SpecificSubstanceSSKCodelist|SpecificSubstanceSSKCodelist]] | + | |[[Bestand: List2.png | link=#SpecificSubstanceSSKCodelist]]||[[#SpecificSubstanceSSKCodelist|SpecificSubstanceSSKCodelist]] |
|- | |- | ||
| − | |[[Bestand: List2.png]]||[[#SpecificSubstanceThesaurus122Codelist|SpecificSubstanceThesaurus122Codelist]] | + | |[[Bestand: List2.png | link=#SpecificSubstanceThesaurus122Codelist]]||[[#SpecificSubstanceThesaurus122Codelist|SpecificSubstanceThesaurus122Codelist]] |
|} | |} | ||
|-style="vertical-align:top; background-color: transparent; " | |-style="vertical-align:top; background-color: transparent; " | ||
| − | |style = "text-align:center" |[[Bestand: CD.png| 16px]] | + | |style = "text-align:center" |[[Bestand: CD.png| 16px | link=]] |
||NL-CM:8.2.18 | ||NL-CM:8.2.18 | ||
|style = "width: 7px; padding-left: 0px; padding-right: 0px; border-left: none; border-right: none;" | | |style = "width: 7px; padding-left: 0px; padding-right: 0px; border-left: none; border-right: none;" | | ||
|style = "width: 7px; padding-left: 0px; padding-right: 0px; border-left: none; border-right: 1px dotted silver;" | | |style = "width: 7px; padding-left: 0px; padding-right: 0px; border-left: none; border-right: 1px dotted silver;" | | ||
| − | |colspan ="4" style ="padding-left: 0px"|<span Title="NL: Waarschijnlijkheid">[[Bestand: arrowright.png | 10px]]Probability</span> | + | |colspan ="4" style ="padding-left: 0px"|<span Id=11831 Title="NL: Waarschijnlijkheid">[[Bestand: arrowright.png | 10px | link=]]Probability</span> |
|0..1 | |0..1 | ||
|Indication of the probability that the substance described in the ‘SpecificSubstance' concept caused the reaction. | |Indication of the probability that the substance described in the ‘SpecificSubstance' concept caused the reaction. | ||
| Regel 333: | Regel 369: | ||
{| | {| | ||
|- | |- | ||
| − | |[[Bestand: List2.png]]||[[#ProbabilityCodelist|ProbabilityCodelist]] | + | |[[Bestand: List2.png | link=#ProbabilityCodelist]]||[[#ProbabilityCodelist|ProbabilityCodelist]] |
|} | |} | ||
|-style="vertical-align:top; background-color: transparent; " | |-style="vertical-align:top; background-color: transparent; " | ||
| − | |style = "text-align:center" |[[Bestand: ST.png| 16px]] | + | |style = "text-align:center" |[[Bestand: ST.png| 16px | link=]] |
||NL-CM:8.2.13 | ||NL-CM:8.2.13 | ||
|style = "width: 7px; padding-left: 0px; padding-right: 0px; border-left: none; border-right: none;" | | |style = "width: 7px; padding-left: 0px; padding-right: 0px; border-left: none; border-right: none;" | | ||
|style = "width: 7px; padding-left: 0px; padding-right: 0px; border-left: none; border-right: 1px dotted silver;" | | |style = "width: 7px; padding-left: 0px; padding-right: 0px; border-left: none; border-right: 1px dotted silver;" | | ||
| − | |colspan ="4" style ="padding-left: 0px"|<span Title="NL: ReactieBeschrijving">[[Bestand: arrowright.png | 10px]]ReactionDescription</span> | + | |colspan ="4" style ="padding-left: 0px"|<span Id=11820 Title="NL: ReactieBeschrijving">[[Bestand: arrowright.png | 10px | link=]]ReactionDescription</span> |
|0..1 | |0..1 | ||
|Textual description of the reaction as a whole. | |Textual description of the reaction as a whole. | ||
| Regel 346: | Regel 382: | ||
| | | | ||
|-style="vertical-align:top; background-color: transparent; " | |-style="vertical-align:top; background-color: transparent; " | ||
| − | |style = "text-align:center" |[[Bestand: CD.png| 16px]] | + | |style = "text-align:center" |[[Bestand: CD.png| 16px | link=]] |
||NL-CM:8.2.14 | ||NL-CM:8.2.14 | ||
|style = "width: 7px; padding-left: 0px; padding-right: 0px; border-left: none; border-right: none;" | | |style = "width: 7px; padding-left: 0px; padding-right: 0px; border-left: none; border-right: none;" | | ||
|style = "width: 7px; padding-left: 0px; padding-right: 0px; border-left: none; border-right: 1px dotted silver;" | | |style = "width: 7px; padding-left: 0px; padding-right: 0px; border-left: none; border-right: 1px dotted silver;" | | ||
| − | |colspan ="4" style ="padding-left: 0px"|<span Title="NL: Ernst">[[Bestand: arrowright.png | 10px]]Severity</span> | + | |colspan ="4" style ="padding-left: 0px"|<span Id=11814 Title="NL: Ernst">[[Bestand: arrowright.png | 10px | link=]]Severity</span> |
|0..1 | |0..1 | ||
|The severity of the reaction as a result of exposure to the causative substance. | |The severity of the reaction as a result of exposure to the causative substance. | ||
| Regel 357: | Regel 393: | ||
{| | {| | ||
|- | |- | ||
| − | |[[Bestand: List2.png]]||[[#SeverityCodelist|SeverityCodelist]] | + | |[[Bestand: List2.png | link=#SeverityCodelist]]||[[#SeverityCodelist|SeverityCodelist]] |
|} | |} | ||
|-style="vertical-align:top; background-color: transparent; " | |-style="vertical-align:top; background-color: transparent; " | ||
| − | |style = "text-align:center" |[[Bestand: CD.png| 16px]] | + | |style = "text-align:center" |[[Bestand: CD.png| 16px | link=]] |
||NL-CM:8.2.15 | ||NL-CM:8.2.15 | ||
|style = "width: 7px; padding-left: 0px; padding-right: 0px; border-left: none; border-right: none;" | | |style = "width: 7px; padding-left: 0px; padding-right: 0px; border-left: none; border-right: none;" | | ||
|style = "width: 7px; padding-left: 0px; padding-right: 0px; border-left: none; border-right: 1px dotted silver;" | | |style = "width: 7px; padding-left: 0px; padding-right: 0px; border-left: none; border-right: 1px dotted silver;" | | ||
| − | |colspan ="4" style ="padding-left: 0px"|<span Title="NL: WijzeVanBlootstelling">[[Bestand: arrowright.png | 10px]]MannerOfExposure</span> | + | |colspan ="4" style ="padding-left: 0px"|<span Id=11827 Title="NL: WijzeVanBlootstelling">[[Bestand: arrowright.png | 10px | link=]]MannerOfExposure</span> |
|0..1 | |0..1 | ||
|Way in which the patient came into contact with the causative substance or the way in which the substance was administered. | |Way in which the patient came into contact with the causative substance or the way in which the substance was administered. | ||
| Regel 371: | Regel 407: | ||
{| | {| | ||
|- | |- | ||
| − | |[[Bestand: List2.png]]||[[#MannerOfExposureCodelist|MannerOfExposureCodelist]] | + | |[[Bestand: List2.png | link=#MannerOfExposureCodelist]]||[[#MannerOfExposureCodelist|MannerOfExposureCodelist]] |
|} | |} | ||
|-style="vertical-align:top; background-color: transparent; " | |-style="vertical-align:top; background-color: transparent; " | ||
| − | |style = "text-align:center" |[[Bestand: TS.png| 16px]] | + | |style = "text-align:center" |[[Bestand: TS.png| 16px | link=]] |
||NL-CM:8.2.17 | ||NL-CM:8.2.17 | ||
|style = "width: 7px; padding-left: 0px; padding-right: 0px; border-left: none; border-right: none;" | | |style = "width: 7px; padding-left: 0px; padding-right: 0px; border-left: none; border-right: none;" | | ||
|style = "width: 7px; padding-left: 0px; padding-right: 0px; border-left: none; border-right: 1px dotted silver;" | | |style = "width: 7px; padding-left: 0px; padding-right: 0px; border-left: none; border-right: 1px dotted silver;" | | ||
| − | |colspan ="4" style ="padding-left: 0px"|<span Title="NL: ReactieTijdstip">[[Bestand: arrowright.png | 10px]]ReactionTime</span> | + | |colspan ="4" style ="padding-left: 0px"|<span Id=11823 Title="NL: ReactieTijdstip">[[Bestand: arrowright.png | 10px | link=]]ReactionTime</span> |
|0..1 | |0..1 | ||
|Date and time at which the reaction took place. This may also be just the date or a partial date, in the event that the exact date is unknown. | |Date and time at which the reaction took place. This may also be just the date or a partial date, in the event that the exact date is unknown. | ||
| Regel 384: | Regel 420: | ||
| | | | ||
|-style="vertical-align:top; background-color: transparent; " | |-style="vertical-align:top; background-color: transparent; " | ||
| − | |style = "text-align:center" |[[Bestand: PQ.png| 16px]] | + | |style = "text-align:center" |[[Bestand: PQ.png| 16px | link=]] |
||NL-CM:8.2.16 | ||NL-CM:8.2.16 | ||
|style = "width: 7px; padding-left: 0px; padding-right: 0px; border-left: none; border-right: none;" | | |style = "width: 7px; padding-left: 0px; padding-right: 0px; border-left: none; border-right: none;" | | ||
|style = "width: 7px; padding-left: 0px; padding-right: 0px; border-left: none; border-right: 1px dotted silver;" | | |style = "width: 7px; padding-left: 0px; padding-right: 0px; border-left: none; border-right: 1px dotted silver;" | | ||
| − | |colspan ="4" style ="padding-left: 0px"|<span Title="NL: ReactieDuur">[[Bestand: arrowright.png | 10px]]ReactionDuration</span> | + | |colspan ="4" style ="padding-left: 0px"|<span Id=11817 Title="NL: ReactieDuur">[[Bestand: arrowright.png | 10px | link=]]ReactionDuration</span> |
|0..1 | |0..1 | ||
|Duration of the reaction. | |Duration of the reaction. | ||
| Regel 402: | Regel 438: | ||
{|class="wikitable" width="587px" style= "font-size: 9.5pt;" | {|class="wikitable" width="587px" style= "font-size: 9.5pt;" | ||
|-style=vertical-align:top; | |-style=vertical-align:top; | ||
| − | |colspan="3" style="background-color: #004080; width: 100%; color | + | |colspan="3" style="background-color: #004080; width: 100%; "|<font color=White><b>AllergieIntolerantie</b></font> |
|-style=vertical-align:top; | |-style=vertical-align:top; | ||
| style="width: 33%; "|VeroorzakendeStof | | style="width: 33%; "|VeroorzakendeStof | ||
| Regel 432: | Regel 468: | ||
| style="width: 35%; "|<noWiki>-</noWiki> | | style="width: 35%; "|<noWiki>-</noWiki> | ||
|-style=vertical-align:top; | |-style=vertical-align:top; | ||
| − | |colspan="3" style="background-color: #548DD4; width: 100%; color | + | |colspan="3" style="background-color: #548DD4; width: 100%; "|<font color=#FFFFFF><b>Reactie</b></font> |
|-style=vertical-align:top; | |-style=vertical-align:top; | ||
| style="width: 33%; "|Symptoom | | style="width: 33%; "|Symptoom | ||
| style="width: 32%; "|Misselijk en braken | | style="width: 32%; "|Misselijk en braken | ||
| − | | style="width: 35% | + | | style="width: 35%; "|Exantheem |
|-style=vertical-align:top; | |-style=vertical-align:top; | ||
| style="width: 33%; "|ReactieBeschrijving | | style="width: 33%; "|ReactieBeschrijving | ||
| Regel 948: | Regel 984: | ||
| + | ==This information model in other releases== | ||
| + | <ul> | ||
| + | <li>[[AllergyIntolerance-v1.0.2(2015EN) | Release 2015, (Version 1.0.2)]]</li> | ||
| + | <li>[[AllergyIntolerance-v3.2(2017EN) | Release 2017, (Version 3.2)]]</li> | ||
| + | </ul> | ||
==More on this information model== | ==More on this information model== | ||
| − | + | To exchange information based on health and care information models, additional, more technical specifications are required.<BR> | |
| + | Not every environment can handle the same technical specifications. For this reason, there are several types of technical specifications: | ||
| + | <ul> | ||
| + | <li>HL7® version 3 CDA compatible specifications, available through the Nictiz ART-DECOR® environment [http://decor.nictiz.nl/art-decor/decor-scenarios--zib2016bbr-?id=2.16.840.1.113883.2.4.3.11.60.6.4.2.8.2&effectiveDate=2016-05-01T00:00:00&language=en-US&scenariotree=false [[File:artdecor.jpg|16px|link=]]]</li> | ||
| + | <li>HL7® FHIR® compatible specifications, available through the Nictiz environment on the Simplifier FHIR [https://simplifier.net/NictizSTU3/~resources?text=zib&category=StructureDefinition [[File:fhir.png|link=]]]</li> | ||
| + | </ul> | ||
This information model is also available as [[Media:nl.zorg.AllergyIntolerance-v3.0(2016EN).pdf|pdf file]] [[File:PDF.png|link=]] or as [[Media:nl.zorg.AllergyIntolerance-v3.0(2016EN).xlsx|spreadsheet]] [[File:xlsx.png|link=]] | This information model is also available as [[Media:nl.zorg.AllergyIntolerance-v3.0(2016EN).pdf|pdf file]] [[File:PDF.png|link=]] or as [[Media:nl.zorg.AllergyIntolerance-v3.0(2016EN).xlsx|spreadsheet]] [[File:xlsx.png|link=]] | ||
==About this information== | ==About this information== | ||
The information in this wikipage is based on Release summer 2016 <BR> | The information in this wikipage is based on Release summer 2016 <BR> | ||
Conditions for use are located on the mainpage [[Bestand:list2.png|link=HCIM_Mainpage]]<BR> | Conditions for use are located on the mainpage [[Bestand:list2.png|link=HCIM_Mainpage]]<BR> | ||
| − | This page is generated on | + | This page is generated on 24/01/2018 23:28:56 <BR> |
----- | ----- | ||
<div style="text-align: right; direction: ltr; margin-left: 1em;" >[[Bestand: Back 16.png| link= HCIM_Release_2016(EN)]] [[HCIM_Release_2016(EN) |Back to HCIM list ]]</div> | <div style="text-align: right; direction: ltr; margin-left: 1em;" >[[Bestand: Back 16.png| link= HCIM_Release_2016(EN)]] [[HCIM_Release_2016(EN) |Back to HCIM list ]]</div> | ||
Versie van 25 jan 2018 om 00:12
Inhoud
- 1 General information
- 2 Metadata
- 3 Revision History
- 4 Concept
- 5 Purpose
- 6 Evidence Base
- 7 Information Model
- 8 Example Instances
- 9 Issues
- 10 References
- 11 Valuesets
- 11.1 AllergyCategoryCodelist
- 11.2 AllergyStatusCodelist
- 11.3 CausativeAgentAllergicAgentCodelist
- 11.4 CausativeAgentThesaurus122Codelist
- 11.5 CausativeSubstanceHPKCodelist
- 11.6 CausativeSubstanceSNKCodelist
- 11.7 CausativeSubstanceSSKCodelist
- 11.8 CriticalExtentCodelist
- 11.9 MannerOfExposureCodelist
- 11.10 ProbabilityCodelist
- 11.11 SeverityCodelist
- 11.12 SpecificSubstanceAllergicAgentCodelist
- 11.13 SpecificSubstanceHPKCodelist
- 11.14 SpecificSubstanceSNKCodelist
- 11.15 SpecificSubstanceSSKCodelist
- 11.16 SpecificSubstanceThesaurus122Codelist
- 11.17 SymptomCodelist
- 12 This information model in other releases
- 13 More on this information model
- 14 About this information
General information
Name: nl.zorg.AllergyIntolerance ![]()
Version: 3.0
HCIM Status:Final
Release: 2016
Release status: Published
Release date: 1-5-2016
Metadata
| DCM::CoderList | Kerngroep Registratie aan de Bron |
| DCM::ContactInformation.Address | * |
| DCM::ContactInformation.Name | * |
| DCM::ContactInformation.Telecom | * |
| DCM::ContentAuthorList | Projectgroep Generieke Overdrachtsgegevens & Kerngroep Registratie aan de Bron |
| DCM::CreationDate | 15-12-2014 |
| DCM::DeprecatedDate | |
| DCM::DescriptionLanguage | nl |
| DCM::EndorsingAuthority.Address | |
| DCM::EndorsingAuthority.Name | PM |
| DCM::EndorsingAuthority.Telecom | |
| DCM::Id | 2.16.840.1.113883.2.4.3.11.60.40.3.8.2 |
| DCM::KeywordList | Allergie, Overgevoeligheid |
| DCM::LifecycleStatus | Final |
| DCM::ModelerList | Kerngroep Registratie aan de Bron |
| DCM::Name | nl.zorg.AllergieIntolerantie |
| DCM::PublicationDate | 1-5-2016 |
| DCM::PublicationStatus | Published |
| DCM::ReviewerList | Projectgroep Generieke Overdrachtsgegevens & Kerngroep Registratie aan de Bron |
| DCM::RevisionDate | 1-5-2016 |
| DCM::Superseeds | nl.nfu.AllergieIntolerantie-v1.0.2 |
| DCM::Version | 3.0 |
| HCIM::PublicationLanguage | EN |
Revision History
Only available in Dutch
Publicatieversie 1.0 (01-04-2015)
| ZIB-109 | Onduidelijk wat wel/niet onderdeel uitmaakt van bouwsteen OverdrachtAlert; definities aanpassen |
| ZIB-111 | Wijzigingsverzoek OverdrachtAlert ReactieOmschrijvingCodelijst: Angst toevoegen en Bronchospasme vervangen in Kortademigheid |
| ZIB-151 | Aanpassingen in SNOMED CT codes en omschrijvingen voor codelijst ReactieOmschrijvingCodelijst n.a.v. review terminologie expert. |
| ZIB-308 | Prefix Overdracht weggehaald bij de generieke bouwstenen |
| ZIB-352 | Opsplitsen bouwsteen OverdrachtAlert |
| ZIB-353 | Tagged values DCM::CodeSystem aanpassen naar DCM::ValueSet incl. gekoppelde codelijst. |
Incl. algemene wijzigingsverzoeken:
| ZIB-94 | Aanpassen tekst van Disclaimer, Terms of Use & Copyrights |
| ZIB-154 | Consequenties opsplitsing Medicatie bouwstenen voor overige bouwstenen. |
| ZIB-200 | Naamgeving SNOMED CT in tagged values klinische bouwstenen gelijk getrokken. |
| ZIB-201 | Naamgeving OID: in tagged value notes van klinische bouwstenen gelijk getrokken. |
| ZIB-309 | EOI aangepast |
| ZIB-324 | Codelijsten Name en Description beginnen met een Hoofdletter |
| ZIB-326 | Tekstuele aanpassingen conform de kwaliteitsreview kerngroep 2015 |
Publicatieversie 1.0.1 (22-05-2015)
| ZIB-380 | Newline in codelijstnaam van SpecifiekeStofSNKCodelijst. |
| ZIB-373 | Codelijsten AllergieCategorieCodelijst en AllergieStatusCodelijst uit nl.nfu.AllergieIntolerantie-v1.0 hebben dezelfde OID. |
Publicatieversie 1.0.2 (16-07-2015)
| ZIB-417 | Onjuiste SNOMED CT code in SymptoomCodelijst. |
Publicatieversie 3.0 (01-05-2016)
| ZIB-427 | Code voor het concept 'MateVanKritiekZijn' toewijzen. |
| ZIB-453 | Wijziging naamgeving ZIB's en logo's door andere opzet van beheer |
.
Concept
An allergy or intolerance describes a patient’s tendency towards hypersensitivity to a certain substance, so that an unwanted physiological reaction is expected after exposure to the substance, while most people would not exhibit such a reaction to that amount. The observed physiological changes are usually the result of an immunological reaction.
The substances can be categorized as follows:
- Medicine
- Medicine category
- Ingredient/addition
- Nutrition
- Environmental factor
- Animal
- Plants
- Chemicals
- Inhaled allergenic
Purpose
Documenting and communicating allergies and intolerances is an important part of medical registration. It concerns the core of patient safety in general and medication safety in particular. In the execution of research, treatment and care, these patient characteristics constantly have to be taken into account.
In principle, allergies and intolerances are also disorders and also could be entered as a problem. Nevertheless, these are usually entered separately.
Allergies/Intolerances have a lot in common with warnings (Alert). An important difference is that with allergies and intolerances, a lot of detailed information is recorded on things such as the reactions to the causative substance. Furthermore, not every warning is a problem or medical condition. Every allergy/intolerance is, however, while not every allergy or intolerance implies a warning.
Evidence Base
For all allergies in the Netherlands, the codes available in the G standard are used to register and complete medicinal allergies in the work process of prescribers and pharmacists (in medication monitoring). This is outlined in the document “Allergies and unwanted substances IR V-2-3-1”.
This code is insufficient when it comes to reactions to exposure to food products, items (such as bandages and band-aids), plants and animals. For these items, the standard allows the use of free text or the use of SNOMED CT code. However, no validated value set is currently available for this purpose for SNOMED CT.
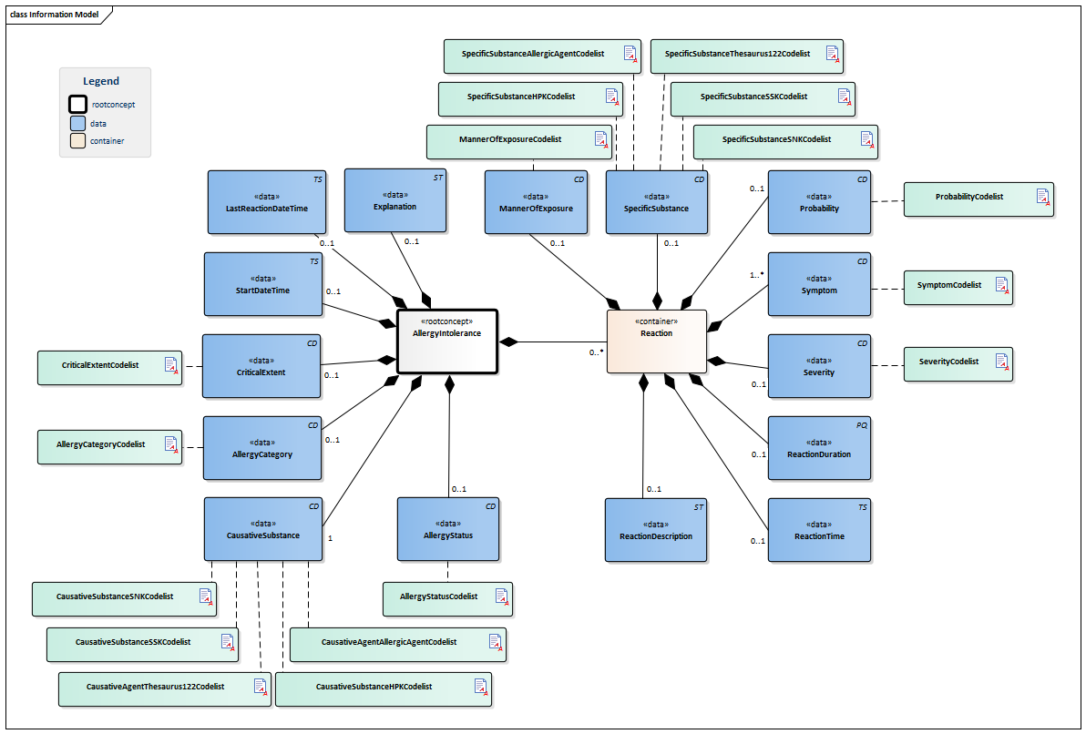
Information Model

| Type | Id | Concept | Card. | Definition | DefinitionCode | Reference | |||||||||||||||
| NL-CM:8.2.1 | Root concept of the AllergyIntolerance information model. This root concept contains all data elements of the AllergyIntolerance information model. | ||||||||||||||||||||
| NL-CM:8.2.2 | 1 | Substance, group of substances or environmental factor to which the patient is allergic or hypersensitive. |
| ||||||||||||||||||
| NL-CM:8.2.4 | 0..1 | Identifies the allergy category such as medication, food or environment. |
| ||||||||||||||||||
| NL-CM:8.2.5 | 0..1 | Statement on the status of the patient’s hypersensitivity. |
| ||||||||||||||||||
| NL-CM:8.2.6 | 0..1 | The date and time at which the allergy or undesired reaction was determined.
This can be an exact date and time, or a rough indication of the date (such as only the year, or the month and the year). |
|||||||||||||||||||
| NL-CM:8.2.7 | 0..1 | Critical extent is defined as “the potential severity of future reactions.”
This represents a clinical evaluation of the worst case scenario for a future reaction. It can be based on the severity of past reactions, the dose and manner of exposure which caused reactions in the past, and the life-threatening potential of the type of reaction. Critical extent is a property of the allergy, and not of the reaction itself. |
|
| |||||||||||||||||
| NL-CM:8.2.8 | 0..1 | Entry of the last time a hypersensitive reaction took place. | |||||||||||||||||||
| NL-CM:8.2.9 | 0..1 | Textual explanation of the hypersensitivity which cannot be entered in any of the other fields. | |||||||||||||||||||
| NL-CM:8.2.10 | 0..* | Container of the Reaction concept. This container contains all data elements of the Reaction concept. | |||||||||||||||||||
| NL-CM:8.2.11 | 1..* | The content specifications of the reaction that takes place when the patient is exposed to the causative substance. |
| ||||||||||||||||||
| NL-CM:8.2.12 | 0..1 | More specific indication of the substance that caused the reaction. This can be a specific substance from a group of substances to which the patient is allergic or hypersensitive. |
| ||||||||||||||||||
| NL-CM:8.2.18 | 0..1 | Indication of the probability that the substance described in the ‘SpecificSubstance' concept caused the reaction. |
|
| |||||||||||||||||
| NL-CM:8.2.13 | 0..1 | Textual description of the reaction as a whole. | |||||||||||||||||||
| NL-CM:8.2.14 | 0..1 | The severity of the reaction as a result of exposure to the causative substance. |
| ||||||||||||||||||
| NL-CM:8.2.15 | 0..1 | Way in which the patient came into contact with the causative substance or the way in which the substance was administered. |
| ||||||||||||||||||
| NL-CM:8.2.17 | 0..1 | Date and time at which the reaction took place. This may also be just the date or a partial date, in the event that the exact date is unknown. | |||||||||||||||||||
| NL-CM:8.2.16 | 0..1 | Duration of the reaction. | |||||||||||||||||||
Columns Concept and DefinitionCode: hover over the values for more information
For explanation of the symbols, please see the legend page
Example Instances
Only available in Dutch
| AllergieIntolerantie | ||
| VeroorzakendeStof | Bijengif | Penicilline |
| AllergieCategorie | Stof of product | Medicijn |
| AllergieStatus | Actief | Actief |
| MateVanKritiekZijn | Hoog | Hoog |
| BeginDatumTijd | 08-11-2008 | 1995 |
| LaatsteReactieDatumTijd | 15-11-2009 | 02-06-1998 |
| Toelichting | - | - |
| Reactie | ||
| Symptoom | Misselijk en braken | Exantheem |
| ReactieBeschrijving | - | - |
| Ernst | Ernstig | Matig ernstig |
| ReactieTijdstip | - | 02-06-1998 |
| ReactieDuur | - | - |
| WijzeVanBlootstelling | - | Oraal |
| SpecifiekeStof | - | Amoxicilline |
Issues
No known allergies
The question is whether to offer a code for "No known allergies (SNOMED CT 160244002)" and subdirectories in this information model that fall under this code, or to determine that, where applicable, the document should outline when the information model is to be applied.
Value set for the ‘Causative substance’ concept
Currently, no defined code list is yet available for allergenic substances other than medication. Entering SNOMED CT must therefore suffice to code allergenic substances for the time-being. The G standard is used to code medical products.
References
1. Z-INDEX. (2011) Allergieën en ongewenste middelen [Online] v. R V-2-3-1 Beschikbaar op: http://www.z-index.nl/g-standaard/beschrijvingen/functioneel/wijzigingen/mb/bewaking-op-allergie/IR%20Allergieen%20V%202-1-1.pdf [Geraadpleegd: 15 oktober 2014]
2. HL7 FHIR Resource AllergyIntolerance. [Online] Continuous Build. Beschikbaar op: http://hl7-fhir.github.io/allergyintolerance.html [Geraadpleegd: 12 maart 2014]
Valuesets
AllergyCategoryCodelist
| Valueset OID 2.16.840.1.113883.2.4.3.11.60.40.2.8.2.2 |
| Conceptname | Conceptcode | Codesystem name | Codesystem OID | Description |
| Propensity to adverse reactions to food | 418471000 | SNOMED CT | 2.16.840.1.113883.6.96 | Voeding |
| Propensity to adverse reactions to drug | 419511003 | SNOMED CT | 2.16.840.1.113883.6.96 | Medicijn |
| Environmental allergy | 426232007 | SNOMED CT | 2.16.840.1.113883.6.96 | Omgeving |
| Allergy to substance | 419199007 | SNOMED CT | 2.16.840.1.113883.6.96 | Stof of product |
| Other | OTH | NullFlavor | 2.16.840.1.113883.5.1008 | Anders |
AllergyStatusCodelist
| Valueset OID 2.16.840.1.113883.2.4.3.11.60.40.2.8.2.3 |
| Conceptname | Conceptcode | Codesystem name | Codesystem OID | Description |
| Active | active | ActStatus | 2.16.840.1.113883.5.14 | Actief |
| Completed | completed | ActStatus | 2.16.840.1.113883.5.14 | Niet meer aanwezig |
| Obsolete | obsolete | ActStatus | 2.16.840.1.113883.5.14 | Achterhaald |
| Nullified | nullified | ActStatus | 2.16.840.1.113883.5.14 | Foutief |
CausativeAgentAllergicAgentCodelist
| Valueset OID 2.16.840.1.113883.2.4.3.11.60.40.2.8.2.17 |
| Conceptname | Codesystem name | Codesystem OID |
| Alle waarden | SNOMED CT | 2.16.840.1.113883.6.96 |
CausativeAgentThesaurus122Codelist
| Valueset OID 2.16.840.1.113883.2.4.3.11.60.40.2.8.2.15 |
| Conceptname | Codesystem name | Codesystem OID |
| Alle waarden | G-standaard Ongewenste medicatiegroepen | 2.16.840.1.113883.2.4.4.1.902.122 |
CausativeSubstanceHPKCodelist
| Valueset OID 2.16.840.1.113883.2.4.3.11.60.40.2.8.2.19 |
| Conceptname | Codesystem name | Codesystem OID |
| Alle waarden | G-Standaard Handels Product Kode (HPK) | 2.16.840.1.113883.2.4.4.7 |
CausativeSubstanceSNKCodelist
| Valueset OID 2.16.840.1.113883.2.4.3.11.60.40.2.8.2.14 |
| Conceptname | Codesystem name | Codesystem OID |
| Alle waarden | G-standaard Stofnaamcode (SNK) | 2.16.840.1.113883.2.4.4.1.750 |
CausativeSubstanceSSKCodelist
| Valueset OID 2.16.840.1.113883.2.4.3.11.60.40.2.8.2.13 |
| Conceptname | Codesystem name | Codesystem OID |
| Alle waarden | G-standaard Stofnaamcode i.c.m. toedieningsweg (SSK) | 2.16.840.1.113883.2.4.4.1.725 |
CriticalExtentCodelist
| Valueset OID 2.16.840.1.113883.2.4.3.11.60.40.2.8.2.4 |
| Conceptname | Conceptcode | Codesystem name | Codesystem OID | Description |
| Low | 62482003 | SNOMED CT | 2.16.840.1.113883.6.96 | Laag |
| Medium | 255508009 | SNOMED CT | 2.16.840.1.113883.6.96 | Matig |
| High | 7554009 | SNOMED CT | 2.16.840.1.113883.6.96 | Hoog |
| Fatal | 399166001 | SNOMED CT | 2.16.840.1.113883.6.96 | Fataal |
MannerOfExposureCodelist
| Valueset OID 2.16.840.1.113883.2.4.3.11.60.40.2.8.2.12 |
| Conceptname | Codesystem name | Codesystem OID |
| SNOMED CT: <284009009 | route of administration value| | SNOMED CT | 2.16.840.1.113883.6.96 |
ProbabilityCodelist
| Valueset OID 2.16.840.1.113883.2.4.3.11.60.40.2.8.2.8 |
| Conceptname | Conceptcode | Codesystem name | Codesystem OID | Description |
| Definitely present | 410591008 | SNOMED CT | 2.16.840.1.113883.6.96 | Zeker |
| Probably present | 410592001 | SNOMED CT | 2.16.840.1.113883.6.96 | Waarschijnlijk |
| Known possible | 410590009 | SNOMED CT | 2.16.840.1.113883.6.96 | Mogelijk |
| Probably not present | 410593006 | SNOMED CT | 2.16.840.1.113883.6.96 | Onwaarschijnlijk |
| Definitely not present | 410594000 | SNOMED CT | 2.16.840.1.113883.6.96 | Zeker niet |
| Unknown | 261665006 | SNOMED CT | 2.16.840.1.113883.6.96 | Onbekend |
SeverityCodelist
| Valueset OID 2.16.840.1.113883.2.4.3.11.60.40.2.8.2.6 |
| Conceptname | Conceptcode | Codesystem name | Codesystem OID | Description |
| Mild | MILD | Severity Observation | 2.16.840.1.113883.2.4.15.20 | Mild |
| Moderate | MOD | Severity Observation | 2.16.840.1.113883.2.4.15.20 | Matig ernstig |
| Severe | SEV | Severity Observation | 2.16.840.1.113883.2.4.15.20 | Ernstig |
SpecificSubstanceAllergicAgentCodelist
| Valueset OID 2.16.840.1.113883.2.4.3.11.60.40.2.8.2.16 |
| Conceptname | Codesystem name | Codesystem OID |
| Alle waarden | SNOMED CT | 2.16.840.1.113883.6.96 |
SpecificSubstanceHPKCodelist
| Valueset OID 2.16.840.1.113883.2.4.3.11.60.40.2.8.2.18 |
| Conceptname | Codesystem name | Codesystem OID |
| Alle waarden | G-Standaard Handels Product Kode (HPK) | 2.16.840.1.113883.2.4.4.7 |
SpecificSubstanceSNKCodelist
| Valueset OID 2.16.840.1.113883.2.4.3.11.60.40.2.8.2.10 |
| Conceptname | Codesystem name | Codesystem OID |
| Alle waarden | G-standaard Stofnaamcode (SNK) | 2.16.840.1.113883.2.4.4.1.750 |
SpecificSubstanceSSKCodelist
| Valueset OID 2.16.840.1.113883.2.4.3.11.60.40.2.8.2.9 |
| Conceptname | Codesystem name | Codesystem OID |
| Alle waarden | G-standaard Stofnaamcode i.c.m. toedieningsweg (SSK) | 2.16.840.1.113883.2.4.4.1.725 |
SpecificSubstanceThesaurus122Codelist
| Valueset OID 2.16.840.1.113883.2.4.3.11.60.40.2.8.2.11 |
| Conceptname | Codesystem name | Codesystem OID |
| Alle waarden | G-standaard Ongewenste medicatiegroepen | 2.16.840.1.113883.2.4.4.1.902.122 |
SymptomCodelist
| Valueset OID 2.16.840.1.113883.2.4.3.11.60.40.2.8.2.5 |
| Conceptname | Conceptcode | Codesystem name | Codesystem OID | Description |
| Anaphylaxis | 39579001 | SNOMED CT | 2.16.840.1.113883.6.96 | Anafylaxie |
| Angioedema | 41291007 | SNOMED CT | 2.16.840.1.113883.6.96 | Angio-oedeem |
| Upper respiratory tract hypersensitivity reaction | 490008 | SNOMED CT | 2.16.840.1.113883.6.96 | Overgevoeligheidsreactie van de bovenste luchtwegen |
| Dyspnea | 267036007 | SNOMED CT | 2.16.840.1.113883.6.96 | Kortademigheid |
| Bronchospasm | 4386001 | SNOMED CT | 2.16.840.1.113883.6.96 | Bronchospasme |
| Urticaria (hives) | 126485001 | SNOMED CT | 2.16.840.1.113883.6.96 | Urticaria |
| Contact dermatitis | 40275004 | SNOMED CT | 2.16.840.1.113883.6.96 | Contactdermatitis |
| Itching of skin | 418363000 | SNOMED CT | 2.16.840.1.113883.6.96 | Jeuk |
| Eruption of skin | 271807003 | SNOMED CT | 2.16.840.1.113883.6.96 | Exantheem |
| Allergic conjunctivitis | 473460002 | SNOMED CT | 2.16.840.1.113883.6.96 | Allergische conjunctivitis |
| TEN - Toxic epidermal necrolysis | 23067006 | SNOMED CT | 2.16.840.1.113883.6.96 | Toxische epidermale necrolyse |
| Nausea and vomiting | 16932000 | SNOMED CT | 2.16.840.1.113883.6.96 | Misselijk en braken |
| Diarrhoea | 62315008 | SNOMED CT | 2.16.840.1.113883.6.96 | Diarree |
| Drug-induced erythema multiforme | 297942002 | SNOMED CT | 2.16.840.1.113883.6.96 | Door medicatie veroorzaakte erythema multiforme |
| Fever | 386661006 | SNOMED CT | 2.16.840.1.113883.6.96 | Koorts |
| Overig | OTH | NullFlavor | 2.16.840.1.113883.5.1008 | Overig |
This information model in other releases
More on this information model
To exchange information based on health and care information models, additional, more technical specifications are required.
Not every environment can handle the same technical specifications. For this reason, there are several types of technical specifications:
- HL7® version 3 CDA compatible specifications, available through the Nictiz ART-DECOR® environment

- HL7® FHIR® compatible specifications, available through the Nictiz environment on the Simplifier FHIR

This information model is also available as pdf file
or as spreadsheet
About this information
The information in this wikipage is based on Release summer 2016
Conditions for use are located on the mainpage ![]()
This page is generated on 24/01/2018 23:28:56