AllergyIntolerance-v3.0(2016EN)

Uit Zorginformatiebouwstenen
Ga naar: navigatie, zoeken


Attention!! This is not the most recent version of this information model. You can find the most recent version ''here''.

General information

Name: nl.zorg.AllergyIntolerance NL.png
Version: 3.0
HCIM Status:Final
Release: 2016
Release status: Published
Release date: 1-5-2016


Back 16.png Back to HCIM list

Metadata

DCM::CoderList Kerngroep Registratie aan de Bron
DCM::ContactInformation.Address *
DCM::ContactInformation.Name *
DCM::ContactInformation.Telecom *
DCM::ContentAuthorList Projectgroep Generieke Overdrachtsgegevens & Kerngroep Registratie aan de Bron
DCM::CreationDate 15-12-2014
DCM::DeprecatedDate
DCM::DescriptionLanguage nl
DCM::EndorsingAuthority.Address
DCM::EndorsingAuthority.Name PM
DCM::EndorsingAuthority.Telecom
DCM::Id 2.16.840.1.113883.2.4.3.11.60.40.3.8.2
DCM::KeywordList Allergie, Overgevoeligheid
DCM::LifecycleStatus Final
DCM::ModelerList Kerngroep Registratie aan de Bron
DCM::Name nl.zorg.AllergieIntolerantie
DCM::PublicationDate 1-5-2016
DCM::PublicationStatus Published
DCM::ReviewerList Projectgroep Generieke Overdrachtsgegevens & Kerngroep Registratie aan de Bron
DCM::RevisionDate 1-5-2016
DCM::Superseeds nl.nfu.AllergieIntolerantie-v1.0.2
DCM::Version 3.0
HCIM::PublicationLanguage EN

Revision History

Only available in Dutch

Publicatieversie 1.0 (01-04-2015)

ZIB-109 Onduidelijk wat wel/niet onderdeel uitmaakt van bouwsteen OverdrachtAlert; definities aanpassen
ZIB-111 Wijzigingsverzoek OverdrachtAlert ReactieOmschrijvingCodelijst: Angst toevoegen en Bronchospasme vervangen in Kortademigheid
ZIB-151 Aanpassingen in SNOMED CT codes en omschrijvingen voor codelijst ReactieOmschrijvingCodelijst n.a.v. review terminologie expert.
ZIB-308 Prefix Overdracht weggehaald bij de generieke bouwstenen
ZIB-352 Opsplitsen bouwsteen OverdrachtAlert
ZIB-353 Tagged values DCM::CodeSystem aanpassen naar DCM::ValueSet incl. gekoppelde codelijst.

Incl. algemene wijzigingsverzoeken:

ZIB-94 Aanpassen tekst van Disclaimer, Terms of Use & Copyrights
ZIB-154 Consequenties opsplitsing Medicatie bouwstenen voor overige bouwstenen.
ZIB-200 Naamgeving SNOMED CT in tagged values klinische bouwstenen gelijk getrokken.
ZIB-201 Naamgeving OID: in tagged value notes van klinische bouwstenen gelijk getrokken.
ZIB-309 EOI aangepast
ZIB-324 Codelijsten Name en Description beginnen met een Hoofdletter
ZIB-326 Tekstuele aanpassingen conform de kwaliteitsreview kerngroep 2015

Publicatieversie 1.0.1 (22-05-2015)

ZIB-380 Newline in codelijstnaam van SpecifiekeStofSNKCodelijst.
ZIB-373 Codelijsten AllergieCategorieCodelijst en AllergieStatusCodelijst uit nl.nfu.AllergieIntolerantie-v1.0 hebben dezelfde OID.

Publicatieversie 1.0.2 (16-07-2015)

ZIB-417 Onjuiste SNOMED CT code in SymptoomCodelijst.

Publicatieversie 3.0 (01-05-2016)

ZIB-427 Code voor het concept 'MateVanKritiekZijn' toewijzen.
ZIB-453 Wijziging naamgeving ZIB's en logo's door andere opzet van beheer

.

Concept

An allergy or intolerance describes a patient’s tendency towards hypersensitivity to a certain substance, so that an unwanted physiological reaction is expected after exposure to the substance, while most people would not exhibit such a reaction to that amount. The observed physiological changes are usually the result of an immunological reaction.
The substances can be categorized as follows:
- Medicine
- Medicine category
- Ingredient/addition
- Nutrition
- Environmental factor
- Animal
- Plants
- Chemicals
- Inhaled allergenic

Purpose

Documenting and communicating allergies and intolerances is an important part of medical registration. It concerns the core of patient safety in general and medication safety in particular. In the execution of research, treatment and care, these patient characteristics constantly have to be taken into account.
In principle, allergies and intolerances are also disorders and also could be entered as a problem. Nevertheless, these are usually entered separately.
Allergies/Intolerances have a lot in common with warnings (Alert). An important difference is that with allergies and intolerances, a lot of detailed information is recorded on things such as the reactions to the causative substance. Furthermore, not every warning is a problem or medical condition. Every allergy/intolerance is, however, while not every allergy or intolerance implies a warning.

Evidence Base

For all allergies in the Netherlands, the codes available in the G standard are used to register and complete medicinal allergies in the work process of prescribers and pharmacists (in medication monitoring). This is outlined in the document “Allergies and unwanted substances IR V-2-3-1”.

This code is insufficient when it comes to reactions to exposure to food products, items (such as bandages and band-aids), plants and animals. For these items, the standard allows the use of free text or the use of SNOMED CT code. However, no validated value set is currently available for this purpose for SNOMED CT.

Information Model


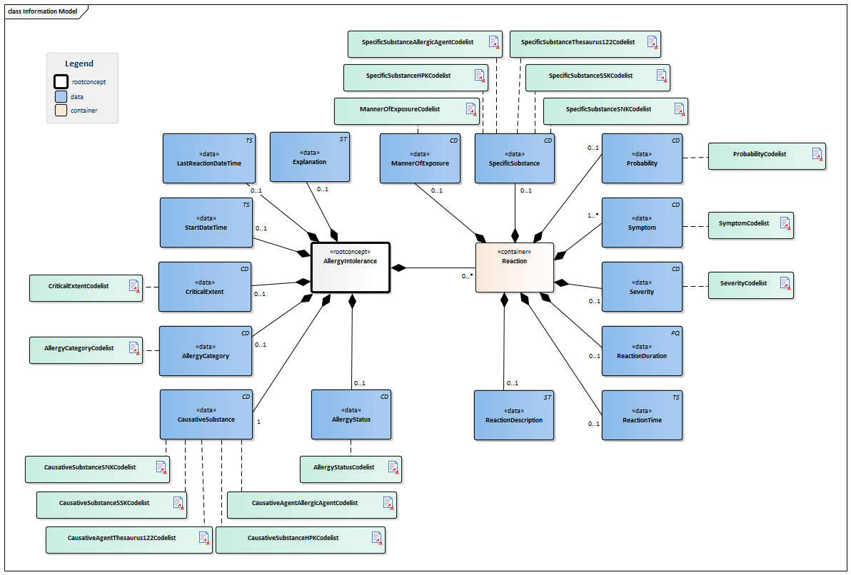
#ProbabilityCodelist#11831#11820#11824#11819#11816#11817#11836#AllergyStatusCodelist#AllergyCategoryCodelist#CriticalExtentCodelist#11823#11827#11813#11821#SymptomCodelist#SeverityCodelist#11814#11826#11835#11833#11815#11830#SpecificSubstanceSSKCodelist#SpecificSubstanceSNKCodelist#SpecificSubstanceThesaurus122Codelist#MannerOfExposureCodelist#CausativeSubstanceSSKCodelist#CausativeSubstanceSNKCodelist#CausativeAgentThesaurus122Codelist#SpecificSubstanceAllergicAgentCodelist#CausativeAgentAllergicAgentCodelist#SpecificSubstanceHPKCodelist#CausativeSubstanceHPKCodelistAllergyIntolerance-v3.0Model(2016EN).png


Type Id Concept Card. Definition DefinitionCode Reference
Block.png NL-CM:8.2.1 Arrowdown.pngAllergyIntolerance Root concept of the AllergyIntolerance information model. This root concept contains all data elements of the AllergyIntolerance information model.
CD.png NL-CM:8.2.2 Arrowright.pngCausativeSubstance 1 Substance, group of substances or environmental factor to which the patient is allergic or hypersensitive.
List2.png CausativeAgentAllergicAgentCodelist
List2.png CausativeAgentThesaurus122Codelist
List2.png CausativeSubstanceHPKCodelist
List2.png CausativeSubstanceSNKCodelist
List2.png CausativeSubstanceSSKCodelist
CD.png NL-CM:8.2.4 Arrowright.pngAllergyCategory 0..1 Identifies the allergy category such as medication, food or environment.
List2.png AllergyCategoryCodelist
CD.png NL-CM:8.2.5 Arrowright.pngAllergyStatus 0..1 Statement on the status of the patient’s hypersensitivity.
List2.png AllergyStatusCodelist
TS.png NL-CM:8.2.6 Arrowright.pngStartDateTime 0..1 The date and time at which the allergy or undesired reaction was determined.

This can be an exact date and time, or a rough indication of the date (such as only the year, or the month and the year).

CD.png NL-CM:8.2.7 Arrowright.pngCriticalExtent 0..1 Critical extent is defined as “the potential severity of future reactions.”

This represents a clinical evaluation of the worst case scenario for a future reaction. It can be based on the severity of past reactions, the dose and manner of exposure which caused reactions in the past, and the life-threatening potential of the type of reaction. Critical extent is a property of the allergy, and not of the reaction itself.

246112005 Severity
List2.png CriticalExtentCodelist
TS.png NL-CM:8.2.8 Arrowright.pngLastReactionDateTime 0..1 Entry of the last time a hypersensitive reaction took place.
ST.png NL-CM:8.2.9 Arrowright.pngExplanation 0..1 Textual explanation of the hypersensitivity which cannot be entered in any of the other fields.
Folder.png NL-CM:8.2.10 Arrowdown.pngReaction 0..* Container of the Reaction concept. This container contains all data elements of the Reaction concept.
CD.png NL-CM:8.2.11 Arrowright.pngSymptom 1..* The content specifications of the reaction that takes place when the patient is exposed to the causative substance.
List2.png SymptomCodelist
CD.png NL-CM:8.2.12 Arrowright.pngSpecificSubstance 0..1 More specific indication of the substance that caused the reaction. This can be a specific substance from a group of substances to which the patient is allergic or hypersensitive.
List2.png SpecificSubstanceAllergicAgentCodelist
List2.png SpecificSubstanceHPKCodelist
List2.png SpecificSubstanceSNKCodelist
List2.png SpecificSubstanceSSKCodelist
List2.png SpecificSubstanceThesaurus122Codelist
CD.png NL-CM:8.2.18 Arrowright.pngProbability 0..1 Indication of the probability that the substance described in the ‘SpecificSubstance' concept caused the reaction.
408729009 Finding context
List2.png ProbabilityCodelist
ST.png NL-CM:8.2.13 Arrowright.pngReactionDescription 0..1 Textual description of the reaction as a whole.
CD.png NL-CM:8.2.14 Arrowright.pngSeverity 0..1 The severity of the reaction as a result of exposure to the causative substance.
List2.png SeverityCodelist
CD.png NL-CM:8.2.15 Arrowright.pngMannerOfExposure 0..1 Way in which the patient came into contact with the causative substance or the way in which the substance was administered.
List2.png MannerOfExposureCodelist
TS.png NL-CM:8.2.17 Arrowright.pngReactionTime 0..1 Date and time at which the reaction took place. This may also be just the date or a partial date, in the event that the exact date is unknown.
PQ.png NL-CM:8.2.16 Arrowright.pngReactionDuration 0..1 Duration of the reaction.

Columns Concept and DefinitionCode: hover over the values for more information
For explanation of the symbols, please see the legend page List2.png

Example Instances

Only available in Dutch

AllergieIntolerantie
VeroorzakendeStof Bijengif Penicilline
AllergieCategorie Stof of product Medicijn
AllergieStatus Actief Actief
MateVanKritiekZijn Hoog Hoog
BeginDatumTijd 08-11-2008 1995
LaatsteReactieDatumTijd 15-11-2009 02-06-1998
Toelichting - -
Reactie
Symptoom Misselijk en braken Exantheem
ReactieBeschrijving - -
Ernst Ernstig Matig ernstig
ReactieTijdstip - 02-06-1998
ReactieDuur - -
WijzeVanBlootstelling - Oraal
SpecifiekeStof - Amoxicilline

Issues

No known allergies The question is whether to offer a code for "No known allergies (SNOMED CT 160244002)" and subdirectories in this information model that fall under this code, or to determine that, where applicable, the document should outline when the information model is to be applied.
Value set for the ‘Causative substance’ concept Currently, no defined code list is yet available for allergenic substances other than medication. Entering SNOMED CT must therefore suffice to code allergenic substances for the time-being. The G standard is used to code medical products.

References

1. Z-INDEX. (2011) Allergieën en ongewenste middelen [Online] v. R V-2-3-1 Beschikbaar op: http://www.z-index.nl/g-standaard/beschrijvingen/functioneel/wijzigingen/mb/bewaking-op-allergie/IR%20Allergieen%20V%202-1-1.pdf [Geraadpleegd: 15 oktober 2014]

2. HL7 FHIR Resource AllergyIntolerance. [Online] Continuous Build. Beschikbaar op: http://hl7-fhir.github.io/allergyintolerance.html [Geraadpleegd: 12 maart 2014]

Valuesets

AllergyCategoryCodelist

Valueset OID: 2.16.840.1.113883.2.4.3.11.60.40.2.8.2.2 Binding:
Conceptname Conceptcode Codesystem name Codesystem OID Description
Propensity to adverse reactions to food 418471000 SNOMED CT 2.16.840.1.113883.6.96 Voeding
Propensity to adverse reactions to drug 419511003 SNOMED CT 2.16.840.1.113883.6.96 Medicijn
Environmental allergy 426232007 SNOMED CT 2.16.840.1.113883.6.96 Omgeving
Allergy to substance 419199007 SNOMED CT 2.16.840.1.113883.6.96 Stof of product
Other OTH NullFlavor 2.16.840.1.113883.5.1008 Anders

AllergyStatusCodelist

Valueset OID: 2.16.840.1.113883.2.4.3.11.60.40.2.8.2.3 Binding:
Conceptname Conceptcode Codesystem name Codesystem OID Description
Active active ActStatus 2.16.840.1.113883.5.14 Actief
Completed completed ActStatus 2.16.840.1.113883.5.14 Niet meer aanwezig
Obsolete obsolete ActStatus 2.16.840.1.113883.5.14 Achterhaald
Nullified nullified ActStatus 2.16.840.1.113883.5.14 Foutief

CausativeAgentAllergicAgentCodelist

Valueset OID: 2.16.840.1.113883.2.4.3.11.60.40.2.8.2.17 Binding:
Conceptname Codesystem name Codesystem OID
Alle waarden SNOMED CT 2.16.840.1.113883.6.96

CausativeAgentThesaurus122Codelist

Valueset OID: 2.16.840.1.113883.2.4.3.11.60.40.2.8.2.15 Binding:
Conceptname Codesystem name Codesystem OID
Alle waarden G-standaard Ongewenste medicatiegroepen 2.16.840.1.113883.2.4.4.1.902.122

CausativeSubstanceHPKCodelist

Valueset OID: 2.16.840.1.113883.2.4.3.11.60.40.2.8.2.19 Binding:
Conceptname Codesystem name Codesystem OID
Alle waarden G-Standaard Handels Product Kode (HPK) 2.16.840.1.113883.2.4.4.7

CausativeSubstanceSNKCodelist

Valueset OID: 2.16.840.1.113883.2.4.3.11.60.40.2.8.2.14 Binding:
Conceptname Codesystem name Codesystem OID
Alle waarden G-standaard Stofnaamcode (SNK) 2.16.840.1.113883.2.4.4.1.750

CausativeSubstanceSSKCodelist

Valueset OID: 2.16.840.1.113883.2.4.3.11.60.40.2.8.2.13 Binding:
Conceptname Codesystem name Codesystem OID
Alle waarden G-standaard Stofnaamcode i.c.m. toedieningsweg (SSK) 2.16.840.1.113883.2.4.4.1.725

CriticalExtentCodelist

Valueset OID: 2.16.840.1.113883.2.4.3.11.60.40.2.8.2.4 Binding:
Conceptname Conceptcode Codesystem name Codesystem OID Description
Low 62482003 SNOMED CT 2.16.840.1.113883.6.96 Laag
Medium 255508009 SNOMED CT 2.16.840.1.113883.6.96 Matig
High 7554009 SNOMED CT 2.16.840.1.113883.6.96 Hoog
Fatal 399166001 SNOMED CT 2.16.840.1.113883.6.96 Fataal

MannerOfExposureCodelist

Valueset OID: 2.16.840.1.113883.2.4.3.11.60.40.2.8.2.12 Binding:
Conceptname Codesystem name Codesystem OID
SNOMED CT: <284009009|route of administration value| SNOMED CT 2.16.840.1.113883.6.96

ProbabilityCodelist

Valueset OID: 2.16.840.1.113883.2.4.3.11.60.40.2.8.2.8 Binding:
Conceptname Conceptcode Codesystem name Codesystem OID Description
Definitely present 410591008 SNOMED CT 2.16.840.1.113883.6.96 Zeker
Probably present 410592001 SNOMED CT 2.16.840.1.113883.6.96 Waarschijnlijk
Known possible 410590009 SNOMED CT 2.16.840.1.113883.6.96 Mogelijk
Probably not present 410593006 SNOMED CT 2.16.840.1.113883.6.96 Onwaarschijnlijk
Definitely not present 410594000 SNOMED CT 2.16.840.1.113883.6.96 Zeker niet
Unknown 261665006 SNOMED CT 2.16.840.1.113883.6.96 Onbekend

SeverityCodelist

Valueset OID: 2.16.840.1.113883.2.4.3.11.60.40.2.8.2.6 Binding:
Conceptname Conceptcode Codesystem name Codesystem OID Description
Mild MILD Severity Observation 2.16.840.1.113883.2.4.15.20 Mild
Moderate MOD Severity Observation 2.16.840.1.113883.2.4.15.20 Matig ernstig
Severe SEV Severity Observation 2.16.840.1.113883.2.4.15.20 Ernstig

SpecificSubstanceAllergicAgentCodelist

Valueset OID: 2.16.840.1.113883.2.4.3.11.60.40.2.8.2.16 Binding:
Conceptname Codesystem name Codesystem OID
Alle waarden SNOMED CT 2.16.840.1.113883.6.96

SpecificSubstanceHPKCodelist

Valueset OID: 2.16.840.1.113883.2.4.3.11.60.40.2.8.2.18 Binding:
Conceptname Codesystem name Codesystem OID
Alle waarden G-Standaard Handels Product Kode (HPK) 2.16.840.1.113883.2.4.4.7

SpecificSubstanceSNKCodelist

Valueset OID: 2.16.840.1.113883.2.4.3.11.60.40.2.8.2.10 Binding:
Conceptname Codesystem name Codesystem OID
Alle waarden G-standaard Stofnaamcode (SNK) 2.16.840.1.113883.2.4.4.1.750

SpecificSubstanceSSKCodelist

Valueset OID: 2.16.840.1.113883.2.4.3.11.60.40.2.8.2.9 Binding:
Conceptname Codesystem name Codesystem OID
Alle waarden G-standaard Stofnaamcode i.c.m. toedieningsweg (SSK) 2.16.840.1.113883.2.4.4.1.725

SpecificSubstanceThesaurus122Codelist

Valueset OID: 2.16.840.1.113883.2.4.3.11.60.40.2.8.2.11 Binding:
Conceptname Codesystem name Codesystem OID
Alle waarden G-standaard Ongewenste medicatiegroepen 2.16.840.1.113883.2.4.4.1.902.122

SymptomCodelist

Valueset OID: 2.16.840.1.113883.2.4.3.11.60.40.2.8.2.5 Binding:
Conceptname Conceptcode Codesystem name Codesystem OID Description
Anaphylaxis 39579001 SNOMED CT 2.16.840.1.113883.6.96 Anafylaxie
Angioedema 41291007 SNOMED CT 2.16.840.1.113883.6.96 Angio-oedeem
Upper respiratory tract hypersensitivity reaction 490008 SNOMED CT 2.16.840.1.113883.6.96 Overgevoeligheidsreactie van de bovenste luchtwegen
Dyspnea 267036007 SNOMED CT 2.16.840.1.113883.6.96 Kortademigheid
Bronchospasm 4386001 SNOMED CT 2.16.840.1.113883.6.96 Bronchospasme
Urticaria (hives) 126485001 SNOMED CT 2.16.840.1.113883.6.96 Urticaria
Contact dermatitis 40275004 SNOMED CT 2.16.840.1.113883.6.96 Contactdermatitis
Itching of skin 418363000 SNOMED CT 2.16.840.1.113883.6.96 Jeuk
Eruption of skin 271807003 SNOMED CT 2.16.840.1.113883.6.96 Exantheem
Allergic conjunctivitis 473460002 SNOMED CT 2.16.840.1.113883.6.96 Allergische conjunctivitis
TEN - Toxic epidermal necrolysis 23067006 SNOMED CT 2.16.840.1.113883.6.96 Toxische epidermale necrolyse
Nausea and vomiting 16932000 SNOMED CT 2.16.840.1.113883.6.96 Misselijk en braken
Diarrhoea 62315008 SNOMED CT 2.16.840.1.113883.6.96 Diarree
Drug-induced erythema multiforme 297942002 SNOMED CT 2.16.840.1.113883.6.96 Door medicatie veroorzaakte erythema multiforme
Fever 386661006 SNOMED CT 2.16.840.1.113883.6.96 Koorts
Overig OTH NullFlavor 2.16.840.1.113883.5.1008 Overig

This information model in other releases

Information model references

This information model refers to

--

This information model is used in

--

Technical specifications in HL7v3 CDA and HL7 FHIR

To exchange information based on health and care information models, additional, more technical specifications are required.
Not every environment can handle the same technical specifications. For this reason, there are several types of technical specifications:

  • HL7® version 3 CDA compatible specifications, available through the Nictiz ART-DECOR® environment Artdecor.jpg
  • HL7® FHIR® compatible specifications, available through the Nictiz environment on the Simplifier FHIR Fhir.png

Downloads

This information model is also available as pdf file PDF.png or as spreadsheet Xlsx.png

About this information

The information in this wikipage is based on Release summer 2016
Conditions for use are located on the mainpage List2.png
This page is generated on 21/12/2018 15:38:03 with ZibExtraction v. 3.0.6929.24609


Back 16.png Back to HCIM list