AddressInformation-v1.0(2017EN)
Inhoud
General information
Name: nl.zorg.part.AddressInformation ![]()
Version: 1.0
HCIM Status:Final
Publication: 2017
Release status: Prepublished
Publication date: 04-09-2017
Metadata
| DCM::CoderList | Kerngroep Registratie aan de Bron |
| DCM::ContactInformation.Address | * |
| DCM::ContactInformation.Name | * |
| DCM::ContactInformation.Telecom | * |
| DCM::ContentAuthorList | Projectgroep Generieke Overdrachtsgegevens & Kerngroep Registratie aan de Bron |
| DCM::CreationDate | 3-7-2017 |
| DCM::DeprecatedDate | |
| DCM::DescriptionLanguage | nl |
| DCM::EndorsingAuthority.Address | |
| DCM::EndorsingAuthority.Name | PM |
| DCM::EndorsingAuthority.Telecom | |
| DCM::Id | 2.16.840.1.113883.2.4.3.11.60.40.3.20.5 |
| DCM::KeywordList | |
| DCM::LifecycleStatus | Final |
| DCM::ModelerList | Kerngroep Registratie aan de Bron |
| DCM::Name | nl.zorg.part.Adresgegevens |
| DCM::PublicationDate | 04-09-2017 |
| DCM::PublicationStatus | Prepublished |
| DCM::ReviewerList | Projectgroep Generieke Overdrachtsgegevens & Kerngroep Registratie aan de Bron |
| DCM::RevisionDate | 04-09-2017 |
| DCM::Superseeds | |
| DCM::Version | 1.0 |
| HCIM::PublicationLanguage | EN |
Revision History
Only available in Dutch
Publicatieversie 1.0 (04-09-2017) .
Concept
Address information includes data where a person resides (temporarily, permanently) or where a building is located.
This is a partial information model.
Purpose
Address information is used for visiting a person or organization and for addressing of mail.
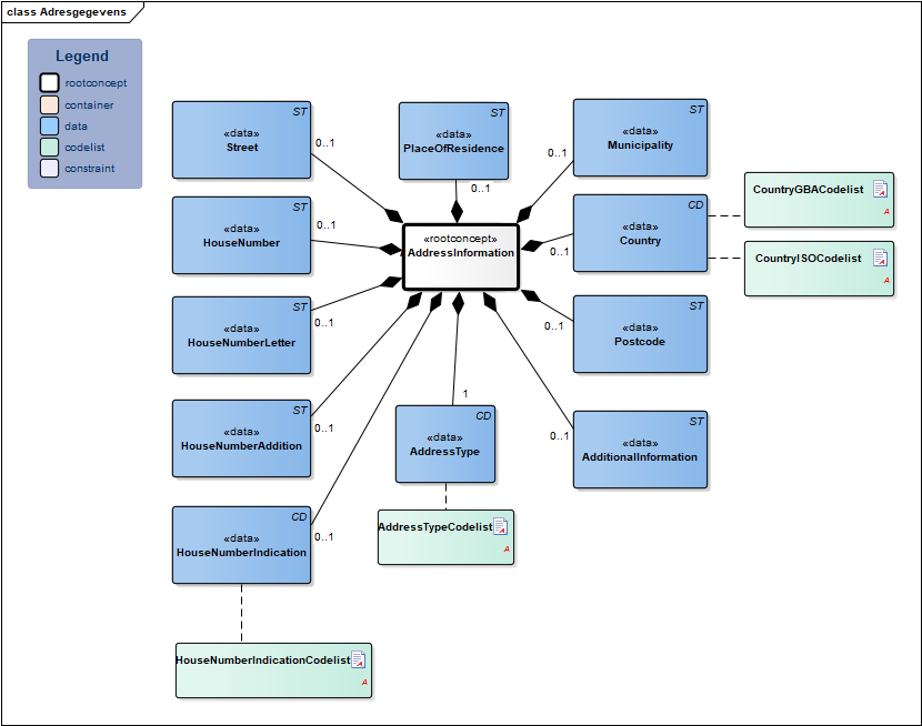
Information Model
| Type | Id | Concept | Card. | Definition | DefinitionCode | Reference | |||||||||
| NL-CM:20.5.1 | Root concept of the AddressInformation partial information model. This root concept contains all data elements of the AddressInformation partial information model. | ||||||||||||||
| NL-CM:20.5.2 | 0..1 | Street name of the address. | |||||||||||||
| NL-CM:20.5.12 | 0..1 | House number of the address. | |||||||||||||
| NL-CM:20.5.11 | 0..1 | A letter following the house number as assigned by the municipal authorities. | |||||||||||||
| NL-CM:20.5.10 | 0..1 | The letters or signs needed to locate the mailbox, in addition to the house number and letter. | |||||||||||||
| NL-CM:20.5.9 | 0..1 | The indication used for addresses which do not consist of the usual street name and house number. |
| ||||||||||||
| NL-CM:20.5.6 | 0..1 | Postcode of the address.
In Dutch addresses, preferably use the postcode from the Postcode table (OID: 2.16.840.1.113883.2.4.4.15). |
|||||||||||||
| NL-CM:20.5.3 | 0..1 | A geographically determined area which forms part of the municipal area.
For Dutch places of residence, preferably use the name from the GBA, table 33 (OID: 2.16.840.1.113883.2.4.6.14). |
|||||||||||||
| NL-CM:20.5.4 | 0..1 | Municipality of residence.
For Dutch municipalities, preferably use the name from the GBA, table 33 (OID: 2.16.840.1.113883.2.4.6.14). |
|||||||||||||
| NL-CM:20.5.5 | 0..1 | Country in which the address is located. |
| ||||||||||||
| NL-CM:20.5.7 | 0..1 | Extra information such as the building name, building number, entrance, route number. | |||||||||||||
| NL-CM:20.5.8 | 1 | The type of address in question, such as a home address or mailing address. |
| ||||||||||||
Columns Concept and DefinitionCode: hover over the values for more information
For explanation of the symbols, please see the legend page
Example Instances
Only available in Dutch
| Adresgegevens | |
| Straat | 1e Jacob van Campenstr |
| Huisnummer | 15 |
| Woonplaats | Hoogmade |
| Gemeente | Kaag en Braassem |
| Postcode | 1012 NX |
| AdresSoort | Woon-/verblijfadres |
| Land | Nederland |
| Adresgegevens | |
| Straat | Stationsstraat |
| Huisnummer | 11 |
| Woonplaats | Alphen aan den Rijn |
| Gemeente | |
| Postcode | 2406 AB |
| AdresSoort | Officieel adres |
| Land |
Valuesets
AddressTypeCodelist
| Valueset OID 2.16.840.1.113883.2.4.3.11.60.40.2.20.5.3 |
| Conceptname | Conceptcode | Codesystem name | Codesystem OID | Description |
| Postal Addres | PST | AddressUse | 2.16.840.1.113883.5.1119 | Postadres |
| Primary Home | HP | AddressUse | 2.16.840.1.113883.5.1119 | Officieel adres |
| Visit Address | PHYS | AddressUse | 2.16.840.1.113883.5.1119 | Woon-/verblijfadres |
| Tempory Address | TMP | AddressUse | 2.16.840.1.113883.5.1119 | Tijdelijk adres |
| Work Place | WP | AddressUse | 2.16.840.1.113883.5.1119 | Werkadres |
| Vacation Home | HV | AddressUse | 2.16.840.1.113883.5.1119 | Vakantie adres |
CountryGBACodelist
| Valueset OID 2.16.840.1.113883.2.4.3.11.60.40.2.20.5.1 |
| Conceptname | Codesystem name | Codesystem OID |
| Alle waarden | GBA Tabel 34 (Landentabel) | 2.16.840.1.113883.2.4.4.16.34 |
CountryISOCodelist
| Valueset OID 2.16.840.1.113883.2.4.3.11.60.40.2.20.5.2 |
| Conceptname | Codesystem name | Codesystem OID |
| Alle waarden | ISO 3166-1 (alpha-2) | 1.0.3166.1.2.2 |
HouseNumberIndicationCodelist
| Valueset OID 2.16.840.1.113883.2.4.3.11.60.40.2.20.5.4 |
| Conceptname | Conceptcode | Codesystem name | Codesystem OID | Description |
| Tegenover | to | AanduidingBijHuisnummer | 2.16.840.1.113883.2.4.3.11.60.101.5.3 | Tegenover |
| Bij | by | AanduidingBijHuisnummer | 2.16.840.1.113883.2.4.3.11.60.101.5.3 | Bij |
More on this information model
More technical information and HL7/XML documentation you can find on the Nictiz Art-Decor page about this information model[1]
This information model is also available as pdf file
or as spreadsheet
About this information
The information in this wikipage is based on Prerelease 2017 #1
Conditions for use are located on the mainpage ![]()
This page is generated on 21/09/2017 13:44:10
