AddressInformation-v1.0(2017EN)
Inhoud
General information
Name: nl.zorg.part.AddressInformation ![]()
Version: 1.0
HCIM Status:Final
Release: 2017
Release status: Published
Release date: 31-12-2017
Metadata
| DCM::CoderList | Kerngroep Registratie aan de Bron |
| DCM::ContactInformation.Address | * |
| DCM::ContactInformation.Name | * |
| DCM::ContactInformation.Telecom | * |
| DCM::ContentAuthorList | Projectgroep Generieke Overdrachtsgegevens & Kerngroep Registratie aan de Bron |
| DCM::CreationDate | 3-7-2017 |
| DCM::DeprecatedDate | |
| DCM::DescriptionLanguage | nl |
| DCM::EndorsingAuthority.Address | |
| DCM::EndorsingAuthority.Name | PM |
| DCM::EndorsingAuthority.Telecom | |
| DCM::Id | 2.16.840.1.113883.2.4.3.11.60.40.3.20.5 |
| DCM::KeywordList | |
| DCM::LifecycleStatus | Final |
| DCM::ModelerList | Kerngroep Registratie aan de Bron |
| DCM::Name | nl.zorg.part.Adresgegevens |
| DCM::PublicationDate | 31-12-2017 |
| DCM::PublicationStatus | Published |
| DCM::ReviewerList | Projectgroep Generieke Overdrachtsgegevens & Kerngroep Registratie aan de Bron |
| DCM::RevisionDate | 31-12-2017 |
| DCM::Superseeds | |
| DCM::Version | 1.0 |
| HCIM::PublicationLanguage | EN |
Revision History
Only available in Dutch
Publicatieversie 1.0 (04-09-2017) .
Concept
Address information includes data where a person resides (temporarily, permanently) or where a building is located.
This is a partial information model.
Purpose
Address information is used for visiting a person or organization and for addressing of mail.
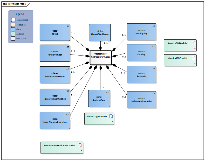
Information Model

| Type | Id | Concept | Card. | Definition | DefinitionCode | Reference | |||||||||
| NL-CM:20.5.1 | Root concept of the AddressInformation partial information model. This root concept contains all data elements of the AddressInformation partial information model. | ||||||||||||||
| NL-CM:20.5.2 | 0..1 | Street name of the address. | |||||||||||||
| NL-CM:20.5.12 | 0..1 | House number of the address. | |||||||||||||
| NL-CM:20.5.11 | 0..1 | A letter following the house number as assigned by the municipal authorities. | |||||||||||||
| NL-CM:20.5.10 | 0..1 | The letters or signs needed to locate the mailbox, in addition to the house number and letter. | |||||||||||||
| NL-CM:20.5.9 | 0..1 | The indication used for addresses which do not consist of the usual street name and house number. |
| ||||||||||||
| NL-CM:20.5.6 | 0..1 | Postcode of the address.
In Dutch addresses, preferably use the postcode from the Postcode table (OID: 2.16.840.1.113883.2.4.4.15). |
|||||||||||||
| NL-CM:20.5.3 | 0..1 | A geographically determined area which forms part of the municipal area.
For Dutch places of residence, preferably use the name from the GBA, table 33 (OID: 2.16.840.1.113883.2.4.6.14). |
|||||||||||||
| NL-CM:20.5.4 | 0..1 | Municipality of residence.
For Dutch municipalities, preferably use the name from the GBA, table 33 (OID: 2.16.840.1.113883.2.4.6.14). |
|||||||||||||
| NL-CM:20.5.5 | 0..1 | Country in which the address is located. |
| ||||||||||||
| NL-CM:20.5.7 | 0..1 | Extra information such as the building name, building number, entrance, route number. | |||||||||||||
| NL-CM:20.5.8 | 1 | The type of address in question, such as a home address or mailing address. |
| ||||||||||||
Columns Concept and DefinitionCode: hover over the values for more information
For explanation of the symbols, please see the legend page
Example Instances
Only available in Dutch
| Adresgegevens | |
| Straat | 1e Jacob van Campenstr |
| Huisnummer | 15 |
| Woonplaats | Hoogmade |
| Gemeente | Kaag en Braassem |
| Postcode | 1012 NX |
| AdresSoort | Woon-/verblijfadres |
| Land | Nederland |
| Adresgegevens | |
| Straat | Stationsstraat |
| Huisnummer | 11 |
| Woonplaats | Alphen aan den Rijn |
| Gemeente | |
| Postcode | 2406 AB |
| AdresSoort | Officieel adres |
| Land |
Valuesets
AddressTypeCodelist
| Valueset OID: 2.16.840.1.113883.2.4.3.11.60.40.2.20.5.3 | Binding: |
| Conceptname | Conceptcode | Codesystem name | Codesystem OID | Description |
| Postal Addres | PST | AddressUse | 2.16.840.1.113883.5.1119 | Postadres |
| Primary Home | HP | AddressUse | 2.16.840.1.113883.5.1119 | Officieel adres |
| Visit Address | PHYS | AddressUse | 2.16.840.1.113883.5.1119 | Woon-/verblijfadres |
| Tempory Address | TMP | AddressUse | 2.16.840.1.113883.5.1119 | Tijdelijk adres |
| Work Place | WP | AddressUse | 2.16.840.1.113883.5.1119 | Werkadres |
| Vacation Home | HV | AddressUse | 2.16.840.1.113883.5.1119 | Vakantie adres |
CountryGBACodelist
| Valueset OID: 2.16.840.1.113883.2.4.3.11.60.40.2.20.5.1 | Binding: |
| Conceptname | Codesystem name | Codesystem OID |
| Alle waarden | GBA Tabel 34 (Landentabel) | 2.16.840.1.113883.2.4.4.16.34 |
CountryISOCodelist
| Valueset OID: 2.16.840.1.113883.2.4.3.11.60.40.2.20.5.2 | Binding: |
| Conceptname | Codesystem name | Codesystem OID |
| Alle waarden | ISO 3166-1 (alpha-2) | 1.0.3166.1.2.2 |
HouseNumberIndicationCodelist
| Valueset OID: 2.16.840.1.113883.2.4.3.11.60.40.2.20.5.4 | Binding: |
| Conceptname | Conceptcode | Codesystem name | Codesystem OID | Description |
| Tegenover | to | AanduidingBijHuisnummer | 2.16.840.1.113883.2.4.3.11.60.101.5.3 | Tegenover |
| Bij | by | AanduidingBijHuisnummer | 2.16.840.1.113883.2.4.3.11.60.101.5.3 | Bij |
This information model in other releases
- Prerelease 2018-2, (Version 1.0)
- Prerelease 2019-2, (Version 1.1)
- Release 2020, (Version 1.1)
- Prerelease 2021-2, (Version 1.1)
- Prerelease 2022-1, (Version 1.1)
- Prerelease 2023-1, (Version 1.1)
- Prerelease 2024-1, (Versie 1.2)
- Release 2024, (Version 1.2)
Information model references
This information model refers to
- --
This information model is used in
Technical specifications in HL7v3 CDA and HL7 FHIR
To exchange information based on health and care information models, additional, more technical specifications are required.
Not every environment can handle the same technical specifications. For this reason, there are several types of technical specifications:
- HL7® version 3 CDA compatible specifications, available through the Nictiz ART-DECOR® environment

- HL7® FHIR® compatible specifications, available through the Nictiz environment on the Simplifier FHIR

Downloads
This information model is also available as pdf file
or as spreadsheet
About this information
The information in this wikipage is based on Release 2017
Conditions for use are located on the mainpage ![]()
This page is generated on 21/12/2018 14:05:12 with ZibExtraction v. 3.0.6929.24609