General information
Name: nl.zorg.Mobility 
Version: 3.0
HCIM Status:Final
Publication: 2016
Release status: Published
Publication date: 1-5-2016
Metadata
| DCM::CoderList |
Werkgroep RadB Verpleegkundige Gegevens
|
| DCM::ContactInformation.Address |
*
|
| DCM::ContactInformation.Name |
*
|
| DCM::ContactInformation.Telecom |
*
|
| DCM::ContentAuthorList |
Werkgroep RadB Verpleegkundige Gegevens
|
| DCM::CreationDate |
11-2-2014
|
| DCM::DeprecatedDate |
|
| DCM::DescriptionLanguage |
nl
|
| DCM::EndorsingAuthority.Address |
|
| DCM::EndorsingAuthority.Name |
PM
|
| DCM::EndorsingAuthority.Telecom |
|
| DCM::Id |
2.16.840.1.113883.2.4.3.11.60.40.3.4.3
|
| DCM::KeywordList |
Mobiliteit, lopen, houding veranderen, houding handhaven, uitvoeren transfer
|
| DCM::LifecycleStatus |
Final
|
| DCM::ModelerList |
Werkgroep RadB Verpleegkundige Gegevens
|
| DCM::Name |
nl.zorg.Mobiliteit
|
| DCM::PublicationDate |
1-5-2016
|
| DCM::PublicationStatus |
Published
|
| DCM::ReviewerList |
Projectgroep RadB Verpleegkundige Gegevens & Kerngroep Registratie aan de Bron
|
| DCM::RevisionDate |
8-9-2015
|
| DCM::Superseeds |
nl.nfu.Mobiliteit-v1.0
|
| DCM::Version |
3.0
|
| HCIM::PublicationLanguage |
EN
|
Revision History
Only available in Dutch
Publicatieversie 1.0 (01-07-2015)
Publicatieversie 3.0 (01-05-2016)
| ZIB-453
|
Wijziging naamgeving ZIB's en logo's door andere opzet van beheer
|
Concept
Mobility describes the abilities and any limitations in all aspects of mobility, such as changing position, walking and moving forward, in some cases with the help of an aid.
Purpose
The abilities and any limitations to mobility are documented:
- to be able to take this into account when in contact with the patient and when providing care to the patient;
- so as to monitor mobility in the event that mobility limitations are the subject of treatment;
- to be able to warrant the continuity of care in transfers.
Evidence Base
The definitions of the concepts were (partially) taken from the ICF definitions.
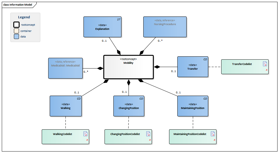
Information Model
| Type |
Id |
Concept |
Card. |
Definition |
DefinitionCode |
Reference
|
|
NL-CM:4.3.1
|
Mobility
|
|
Root concept of the Mobility information model. This concept contains all data elements of the Mobility information model.
|
| 301438001 Ability to mobilise
|
|
|
|
NL-CM:4.3.3
|
|
Walking
|
0..1
|
Walking is moving forward over a surface on foot, step by step, always with one foot on the ground, such as in walking, strolling, forwards, backwards, or sideways.
|
|
|
|
NL-CM:4.3.4
|
|
MedicalAid:MedicalAid
|
0..*
|
Description of medical aids that can be used for limitations in mobility.
|
|
|
|
NL-CM:4.3.5
|
|
Transfer
|
0..1
|
A transfer is moving from one surface to another without changing the body’s position, such as sliding across a couch or moving from the bed to a chair.
|
| d420 Uitvoeren van transfers
|
| 364666007 Ability to transfer
|
|
|
|
NL-CM:4.3.8
|
|
ChangingPosition
|
0..1
|
Changing position entails the body going from one position to another and going from one location to the next, such as getting out of a chair and into bed, or kneeling or crouching and getting back up.
|
| d410 Veranderen van basale lichaamshouding
|
| 282869009 Ability to change position
|
|
|
|
NL-CM:4.3.12
|
|
MaintainingPosition
|
0..1
|
Maintaining position is staying in the same position, such as sitting in a chair or standing, when required.
|
| d415 Handhaven van lichaamshouding
|
| 249868004 Ability to maintain position
|
|
|
|
NL-CM:4.3.16
|
|
Explanation
|
0..1
|
An explanation of the patient’s mobility.
|
| 48767-8 Annotation comment
|
|
|
|
NL-CM:4.3.17
|
|
NursingProcedure
|
0..*
|
The nursing procedures needed to help the patient with their limited mobility.
|
|
|
Columns Concept and DefinitionCode: hover over the values for more information
For explanation of the symbols, please see the legend page
Example Instances
Only available in Dutch
| Mobiliteit
|
| Lopen
|
Matige beperking (25-49%)
|
| HoudingVeranderen
|
Matige beperking (25-49%)
|
| HoudingHandhaven
|
Lichte beperking (5-24%)
|
| UitvoerenTransfer
|
Lichte beperking (5-24%)
|
| Toelichting
|
Rollator is eigen bezit.
|
| VerpleegkundigeActie
|
| Activiteit
|
Ondersteunen met opstaan en lopen.
|
| Hulpmiddel
|
| ProductType
|
Rollator
|
References
1. International Classification of Functioning Disability and Health (ICF) [Online] Beschikbaar op:http:/www.rivm.nl/who-fic/icf.htm [Geraadpleegd: 13 februari 2015]
Valuesets
ChangingPositionCodelist
| Valueset OID 2.16.840.1.113883.2.4.3.11.60.40.2.4.3.1
|
| Conceptname
|
Conceptcode
|
Codesystem name |
Codesystem OID
|
Description
|
| Geen beperking
|
d410.0
|
ICF
|
2.16.840.1.113883.6.254
|
Beperking 0-4%
|
| Lichte beperking
|
d410.1
|
ICF
|
2.16.840.1.113883.6.254
|
Beperking 5-24%
|
| Matige beperking
|
d410.2
|
ICF
|
2.16.840.1.113883.6.254
|
Beperking 25-49%
|
| Ernstige beperking
|
d410.3
|
ICF
|
2.16.840.1.113883.6.254
|
Beperking 50-95%
|
| Volledige beperking
|
d410.4
|
ICF
|
2.16.840.1.113883.6.254
|
Beperking 96-100%
|
MaintainingPositionCodelist
| Valueset OID 2.16.840.1.113883.2.4.3.11.60.40.2.4.3.4
|
| Conceptname
|
Conceptcode
|
Codesystem name |
Codesystem OID
|
Description
|
| Geen beperking
|
d415.0
|
ICF
|
2.16.840.1.113883.6.254
|
Beperking 0-4%
|
| Lichte beperking
|
d415.1
|
ICF
|
2.16.840.1.113883.6.254
|
Beperking 5-24%
|
| Matige beperking
|
d415.2
|
ICF
|
2.16.840.1.113883.6.254
|
Beperking 25-49%
|
| Ernstige beperking
|
d415.3
|
ICF
|
2.16.840.1.113883.6.254
|
Beperking 50-95%
|
| Volledige beperking
|
d415.4
|
ICF
|
2.16.840.1.113883.6.254
|
Beperking 96-100%
|
TransferCodelist
| Valueset OID 2.16.840.1.113883.2.4.3.11.60.40.2.4.3.7
|
| Conceptname
|
Conceptcode
|
Codesystem name |
Codesystem OID
|
Description
|
| Geen beperking
|
d420.0
|
ICF
|
2.16.840.1.113883.6.254
|
Beperking 0-4%
|
| Lichte beperking
|
d420.1
|
ICF
|
2.16.840.1.113883.6.254
|
Beperking 5-24%
|
| Matige beperking
|
d420.2
|
ICF
|
2.16.840.1.113883.6.254
|
Beperking 25-49%
|
| Ernstige beperking
|
d420.3
|
ICF
|
2.16.840.1.113883.6.254
|
Beperking 50-95%
|
| Volledige beperking
|
d420.4
|
ICF
|
2.16.840.1.113883.6.254
|
Beperking 96-100%
|
WalkingCodelist
| Valueset OID 2.16.840.1.113883.2.4.3.11.60.40.2.4.3.9
|
| Conceptname
|
Conceptcode
|
Codesystem name |
Codesystem OID
|
Description
|
| Geen beperking
|
d450.0
|
ICF
|
2.16.840.1.113883.6.254
|
Beperking 0-4%
|
| Lichte beperking
|
d450.1
|
ICF
|
2.16.840.1.113883.6.254
|
Beperking 5-24%
|
| Matige beperking
|
d450.2
|
ICF
|
2.16.840.1.113883.6.254
|
Beperking 25-49%
|
| Ernstige beperking
|
d450.3
|
ICF
|
2.16.840.1.113883.6.254
|
Beperking 50-95%
|
| Volledige beperking
|
d450.4
|
ICF
|
2.16.840.1.113883.6.254
|
Beperking 96-100%
|
More on this information model
More technical information and HL7/XML documentation you can find on the Nictiz Art-Decor page about this information model[1]
This information model is also available as pdf file
or as spreadsheet
About this information
The information in this wikipage is based on Release summer 2016
Conditions for use are located on the mainpage 
This page is generated on 28/09/2017 01:09:42