Mobility-v3.0(2016EN)

Uit Zorginformatiebouwstenen
Ga naar: navigatie, zoeken


Attention!! This is not the most recent version of this information model. You can find the most recent version here.

General information

Name: nl.zorg.Mobility NL.png
Version: 3.0
HCIM Status:Final
Release: 2016
Release status: Published
Release date: 1-5-2016


Back 16.png Back to HCIM list

Metadata

DCM::CoderList Werkgroep RadB Verpleegkundige Gegevens
DCM::ContactInformation.Address *
DCM::ContactInformation.Name *
DCM::ContactInformation.Telecom *
DCM::ContentAuthorList Werkgroep RadB Verpleegkundige Gegevens
DCM::CreationDate 11-2-2014
DCM::DeprecatedDate
DCM::DescriptionLanguage nl
DCM::EndorsingAuthority.Address
DCM::EndorsingAuthority.Name PM
DCM::EndorsingAuthority.Telecom
DCM::Id 2.16.840.1.113883.2.4.3.11.60.40.3.4.3
DCM::KeywordList Mobiliteit, lopen, houding veranderen, houding handhaven, uitvoeren transfer
DCM::LifecycleStatus Final
DCM::ModelerList Werkgroep RadB Verpleegkundige Gegevens
DCM::Name nl.zorg.Mobiliteit
DCM::PublicationDate 1-5-2016
DCM::PublicationStatus Published
DCM::ReviewerList Projectgroep RadB Verpleegkundige Gegevens & Kerngroep Registratie aan de Bron
DCM::RevisionDate 8-9-2015
DCM::Superseeds nl.nfu.Mobiliteit-v1.0
DCM::Version 3.0
HCIM::PublicationLanguage EN

Revision History

Only available in Dutch

Publicatieversie 1.0 (01-07-2015)

Publicatieversie 3.0 (01-05-2016)

ZIB-453 Wijziging naamgeving ZIB's en logo's door andere opzet van beheer

Concept

Mobility describes the abilities and any limitations in all aspects of mobility, such as changing position, walking and moving forward, in some cases with the help of an aid.

Purpose

The abilities and any limitations to mobility are documented:

  • to be able to take this into account when in contact with the patient and when providing care to the patient;
  • so as to monitor mobility in the event that mobility limitations are the subject of treatment;
  • to be able to warrant the continuity of care in transfers.

Evidence Base

The definitions of the concepts were (partially) taken from the ICF definitions.

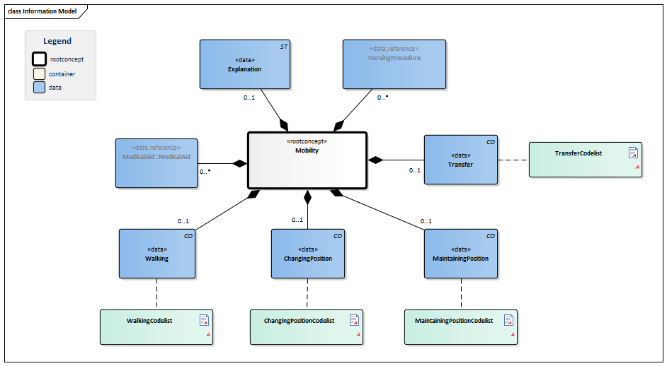
Information Model


#WalkingCodelist#TransferCodelist#MaintainingPositionCodelistNursingIntervention-v3.0(2016EN)#10931#10928#10924#ChangingPositionCodelistMedicalDevice-v3.0(2016EN)#10929#10919#10927Mobility-v3.0Model(2016EN).png


Type Id Concept Card. Definition DefinitionCode Reference
Block.png NL-CM:4.3.1 Arrowdown.pngMobility Root concept of the Mobility information model. This concept contains all data elements of the Mobility information model.
301438001 Ability to mobilise
CO.png NL-CM:4.3.3 Arrowright.pngWalking 0..1 Walking is moving forward over a surface on foot, step by step, always with one foot on the ground, such as in walking, strolling, forwards, backwards, or sideways.
d450 Lopen
List2.png WalkingCodelist
Verwijzing.png NL-CM:4.3.4 Arrowright.pngMedicalAid::MedicalAid 0..* Description of medical aids that can be used for limitations in mobility.
183135000 Mobility aid
Block.png MedicalDevice
CO.png NL-CM:4.3.5 Arrowright.pngTransfer 0..1 A transfer is moving from one surface to another without changing the body’s position, such as sliding across a couch or moving from the bed to a chair.
d420 Uitvoeren van transfers
364666007 Ability to transfer
List2.png TransferCodelist
CO.png NL-CM:4.3.8 Arrowright.pngChangingPosition 0..1 Changing position entails the body going from one position to another and going from one location to the next, such as getting out of a chair and into bed, or kneeling or crouching and getting back up.
d410 Veranderen van basale lichaamshouding
282869009 Ability to change position
List2.png ChangingPositionCodelist
CO.png NL-CM:4.3.12 Arrowright.pngMaintainingPosition 0..1 Maintaining position is staying in the same position, such as sitting in a chair or standing, when required.
d415 Handhaven van lichaamshouding
249868004 Ability to maintain position
List2.png MaintainingPositionCodelist
ST.png NL-CM:4.3.16 Arrowright.pngExplanation 0..1 An explanation of the patient’s mobility.
48767-8 Annotation comment
Verwijzing.png NL-CM:4.3.17 Arrowright.pngNursingProcedure 0..* The nursing procedures needed to help the patient with their limited mobility.
Block.png NursingIntervention

Columns Concept and DefinitionCode: hover over the values for more information
For explanation of the symbols, please see the legend page List2.png

Example Instances

Only available in Dutch

Mobiliteit
Lopen Matige beperking (25-49%)
HoudingVeranderen Matige beperking (25-49%)
HoudingHandhaven Lichte beperking (5-24%)
UitvoerenTransfer Lichte beperking (5-24%)
Toelichting Rollator is eigen bezit.
VerpleegkundigeActie
Activiteit Ondersteunen met opstaan en lopen.
Hulpmiddel
ProductType Rollator

References

1. International Classification of Functioning Disability and Health (ICF) [Online] Beschikbaar op:http:/www.rivm.nl/who-fic/icf.htm [Geraadpleegd: 13 februari 2015]

Valuesets

ChangingPositionCodelist

Valueset OID: 2.16.840.1.113883.2.4.3.11.60.40.2.4.3.1 Binding:
Conceptname Conceptcode Codesystem name Codesystem OID Description
Geen beperking d410.0 ICF 2.16.840.1.113883.6.254 Beperking 0-4%
Lichte beperking d410.1 ICF 2.16.840.1.113883.6.254 Beperking 5-24%
Matige beperking d410.2 ICF 2.16.840.1.113883.6.254 Beperking 25-49%
Ernstige beperking d410.3 ICF 2.16.840.1.113883.6.254 Beperking 50-95%
Volledige beperking d410.4 ICF 2.16.840.1.113883.6.254 Beperking 96-100%

MaintainingPositionCodelist

Valueset OID: 2.16.840.1.113883.2.4.3.11.60.40.2.4.3.4 Binding:
Conceptname Conceptcode Codesystem name Codesystem OID Description
Geen beperking d415.0 ICF 2.16.840.1.113883.6.254 Beperking 0-4%
Lichte beperking d415.1 ICF 2.16.840.1.113883.6.254 Beperking 5-24%
Matige beperking d415.2 ICF 2.16.840.1.113883.6.254 Beperking 25-49%
Ernstige beperking d415.3 ICF 2.16.840.1.113883.6.254 Beperking 50-95%
Volledige beperking d415.4 ICF 2.16.840.1.113883.6.254 Beperking 96-100%

TransferCodelist

Valueset OID: 2.16.840.1.113883.2.4.3.11.60.40.2.4.3.7 Binding:
Conceptname Conceptcode Codesystem name Codesystem OID Description
Geen beperking d420.0 ICF 2.16.840.1.113883.6.254 Beperking 0-4%
Lichte beperking d420.1 ICF 2.16.840.1.113883.6.254 Beperking 5-24%
Matige beperking d420.2 ICF 2.16.840.1.113883.6.254 Beperking 25-49%
Ernstige beperking d420.3 ICF 2.16.840.1.113883.6.254 Beperking 50-95%
Volledige beperking d420.4 ICF 2.16.840.1.113883.6.254 Beperking 96-100%

WalkingCodelist

Valueset OID: 2.16.840.1.113883.2.4.3.11.60.40.2.4.3.9 Binding:
Conceptname Conceptcode Codesystem name Codesystem OID Description
Geen beperking d450.0 ICF 2.16.840.1.113883.6.254 Beperking 0-4%
Lichte beperking d450.1 ICF 2.16.840.1.113883.6.254 Beperking 5-24%
Matige beperking d450.2 ICF 2.16.840.1.113883.6.254 Beperking 25-49%
Ernstige beperking d450.3 ICF 2.16.840.1.113883.6.254 Beperking 50-95%
Volledige beperking d450.4 ICF 2.16.840.1.113883.6.254 Beperking 96-100%

This information model in other releases

Information model references

This information model refers to

This information model is used in

--

Technical specifications in HL7v3 CDA and HL7 FHIR

To exchange information based on health and care information models, additional, more technical specifications are required.
Not every environment can handle the same technical specifications. For this reason, there are several types of technical specifications:

  • HL7® version 3 CDA compatible specifications, available through the Nictiz ART-DECOR® environment Artdecor.jpg
  • HL7® FHIR® compatible specifications, available through the Nictiz environment on the Simplifier FHIR Fhir.png

Downloads

This information model is also available as pdf file PDF.png or as spreadsheet Xlsx.png

About this information

The information in this wikipage is based on Release summer 2016
Conditions for use are located on the mainpage List2.png
This page is generated on 21/12/2018 16:27:59 with ZibExtraction v. 3.0.6929.24609


Back 16.png Back to HCIM list