AbilityToPerformMouthcareActivities-v3.0(2016EN)
Inhoud
- 1 General information
- 2 Metadata
- 3 Revision History
- 4 Concept
- 5 Purpose
- 6 Evidence Base
- 7 Information Model
- 8 Example Instances
- 9 References
- 10 Valuesets
- 11 This information model in other releases
- 12 Information model references
- 13 Technical specifications in HL7v3 CDA and HL7 FHIR
- 14 Downloads
- 15 About this information
General information
Name: nl.zorg.AbilityToPerformMouthcareActivities ![]()
Version: 3.0
HCIM Status:Final
Release: 2016
Release status: Published
Release date: 1-5-2016
Metadata
| DCM::CoderList | Werkgroep RadB Verpleegkundige Gegevens |
| DCM::ContactInformation.Address | * |
| DCM::ContactInformation.Name | * |
| DCM::ContactInformation.Telecom | * |
| DCM::ContentAuthorList | Werkgroep RadB Verpleegkundige Gegevens |
| DCM::CreationDate | 2-4-2014 |
| DCM::DeprecatedDate | |
| DCM::DescriptionLanguage | nl |
| DCM::EndorsingAuthority.Address | |
| DCM::EndorsingAuthority.Name | PM |
| DCM::EndorsingAuthority.Telecom | |
| DCM::Id | 2.16.840.1.113883.2.4.3.11.60.40.3.4.13 |
| DCM::KeywordList | Mondverzorging, ADL, beperking, tandverzorging |
| DCM::LifecycleStatus | Final |
| DCM::ModelerList | Werkgroep RadB Verpleegkundige Gegevens |
| DCM::Name | nl.zorg.VermogenTotMondverzorging |
| DCM::PublicationDate | 1-5-2016 |
| DCM::PublicationStatus | Published |
| DCM::ReviewerList | Projectgroep RadB Verpleegkundige Gegevens & Kerngroep Registratie aan de Bron |
| DCM::RevisionDate | 8-9-2015 |
| DCM::Superseeds | nl.nfu.VermogenTotMondverzorging-v1.0 |
| DCM::Version | 3.0 |
| HCIM::PublicationLanguage | EN |
Revision History
Only available in Dutch
Publicatieversie 1.0 (01-07-2015)
Publicatieversie 3.0 (01-05-2016)
| ZIB-453 | Wijziging naamgeving ZIB's en logo's door andere opzet van beheer |
Concept
The ability to keep up one’s own dental hygiene is part of self-care. This includes brushing teeth twice a day with fluoride toothpaste and/or cleaning (partial) dentures, cleaning jaws without teeth (edentulous jaws) and taking care of the mucous membrane of the mouth.
Limitations in this ability indicate a reduced ability to cope for oneself.
This activity and activities such as those including eating, getting dressed and bathing are also known as activities of daily living (ADL). These are the activities people go through in daily life. The extent to which a person is able to do all these activities by themselves is a measure for their total ability to do things independently.
(Source: Instruction card for oral hygiene, 2011)
Purpose
Problems with oral health can lead to malnutrition or disease: if the patient has difficulty eating, insufficient nutrients are absorbed. A bad set of teeth can also have negative social consequences, such as no longer being able to talk properly, having bad breath or a patient being embarrassed because of their appearance.
Information on limitations in a patient’s ability to keep up their own dental hygiene is important in determining the nature and intensity of the care the patient needs. In a transfer situation, it offers the receiving organization the ability to anticipate the intensity of the care to be given to the patient, enabling continuity in healthcare for the patient.
If policy has been implemented to improve a patient’s ability to do things independently, the entered extent of independence helps to evaluate the efficiency of the treatment.
Evidence Base
The definitions of the concepts were (partially) taken from the ICF definitions.
In addition to this information model, there are more tools for entering the extent of independence, such as the BarthelIndex. The BarthelIndex is mainly used for patients who have had a stroke.
This information model evaluates the ability to keep up their own dental hygiene on a five-point scale. In the BarthelIndex, this falls under the aspect of Grooming. In this tool, the ability is scored on a scale with fewer points.
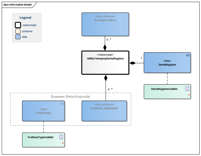
Information Model

| Type | Id | Concept | Card. | Definition | DefinitionCode | Reference | ||||||||
| NL-CM:4.13.1 | Root concept of the AbilityToKeepUpDentalHygiene information model. This root concept contains all data elements of the AbilityToKeepUpDentalHygiene information model. | |||||||||||||
| NL-CM:4.13.3 | 1 | Keeping up dental hygiene by brushing teeth, flossing, using interdental brushes and cleaning dental prostheses or orthoses. |
|
| ||||||||||
| NL-CM:4.13.4 | 0..* | Information on the dental aids used by the patient. |
| |||||||||||
| NL-CM:10.1.3 | A specification of the type of medical aids used by the patient, such as a prosthesis or orthesis. |
| ||||||||||||
| NL-CM:4.13.2 | 0..* | The nursing procedures needed to help the patient with their dental hygiene. |
| |||||||||||
Columns Concept and DefinitionCode: hover over the values for more information
For explanation of the symbols, please see the legend page
Example Instances
Only available in Dutch
| VermogenTotMondverzorging | |
| VerzorgenTanden | Lichte beperking (5-24%) |
| Prothese | |
| ProductType | Gebitsprothese |
| VerpleegkundigeActie | |
| Activiteit | 2 maal daags gebitsprothese poetsen. |
References
1. International Classification of Functioning Disability and Health (ICF) [Online] Beschikbaar op:http:/www.rivm.nl/who-fic/icf.htm [Geraadpleegd: 13 februari 2015]
2. Instructiekaart Mondverzorging. (2011) [Online] Beschikbaar op:https://www.tno.nl/media/1905/instructiekaarten_instructiefilm_mondverzorging_verpleeghuisbewoners.pdf [Geraadpleegd: 13 februari 2015]
3. Richtlijn Mondverzorging. [Online] Beschikbaar op:http://www.verenso.nl/assets/Uploads/Downloads/Richtlijnen/Richtlijnmondzorg.pdf[Geraadpleegd: 13 februari 2015]
Valuesets
DentalHygieneCodelist
| Valueset OID: 2.16.840.1.113883.2.4.3.11.60.40.2.4.13.1 | Binding: |
| Conceptname | Conceptcode | Codesystem name | Codesystem OID | Description |
| Geen beperking | d5201.0 | ICF | 2.16.840.1.113883.6.254 | Beperking 0-4% |
| Lichte beperking | d5201.1 | ICF | 2.16.840.1.113883.6.254 | Beperking 5-24% |
| Matige beperking | d5201.2 | ICF | 2.16.840.1.113883.6.254 | Beperking 25-49% |
| Ernstige beperking | d5201.3 | ICF | 2.16.840.1.113883.6.254 | Beperking 50-95% |
| Volledige beperking | d5201.4 | ICF | 2.16.840.1.113883.6.254 | Beperking 96-100% |
ProthesisTypeCodelist
| Valueset OID: 2.16.840.1.113883.2.4.3.11.60.40.2.4.13.2 | Binding: |
| Conceptname | Conceptcode | Codesystem name | Codesystem OID | Description |
| Dental prosthesis, device | 27606000 | SNOMED CT | 2.16.840.1.113883.6.96 | Gebitsprothese |
| Orthodontic bracket | 261345007 | SNOMED CT | 2.16.840.1.113883.6.96 | Orthothese |
This information model in other releases
- Release 2015, (Version 1.0)
- Release 2017, (Version 3.1)
- Prerelease 2018-2, (Version 3.1)
- Prerelease 2019-2, (Version 3.1)
- Release 2020, (Version 3.1)
- Prerelease 2021-2, (Version 3.1)
- Prerelease 2022-1, (Version 3.1)
- Prerelease 2023-1, (Version 3.1)
- Prerelease 2024-1, (Versie 3.1)
- Release 2024, (Version 3.1)
Information model references
This information model refers to
This information model is used in
- --
Technical specifications in HL7v3 CDA and HL7 FHIR
To exchange information based on health and care information models, additional, more technical specifications are required.
Not every environment can handle the same technical specifications. For this reason, there are several types of technical specifications:
- HL7® version 3 CDA compatible specifications, available through the Nictiz ART-DECOR® environment

- HL7® FHIR® compatible specifications, available through the Nictiz environment on the Simplifier FHIR

Downloads
This information model is also available as pdf file
or as spreadsheet
About this information
The information in this wikipage is based on Release summer 2016
Conditions for use are located on the mainpage ![]()
This page is generated on 21/12/2018 16:28:59 with ZibExtraction v. 3.0.6929.24609