AdvanceDirective-v3.1(2018EN)
Inhoud
- 1 General information
- 2 Metadata
- 3 Revision History
- 4 Concept
- 5 Purpose
- 6 Evidence Base
- 7 Information Model
- 8 Example Instances
- 9 References
- 10 Valuesets
- 11 This information model in other releases
- 12 Information model references
- 13 Technical specifications in HL7v3 CDA and HL7 FHIR
- 14 Downloads
- 15 About this information
General information
Name: nl.zorg.AdvanceDirective ![]()
Version: 3.1
HCIM Status:Final
Release: 2018
Release status: Prepublished
Release date: 26-02-2019
Metadata
| DCM::CoderList | Kerngroep Registratie aan de Bron |
| DCM::ContactInformation.Address | * |
| DCM::ContactInformation.Name | * |
| DCM::ContactInformation.Telecom | * |
| DCM::ContentAuthorList | Projectgroep Generieke Overdrachtsgegevens & Kerngroep Registratie aan de Bron |
| DCM::CreationDate | 25-10-2012 |
| DCM::DeprecatedDate | |
| DCM::DescriptionLanguage | nl |
| DCM::EndorsingAuthority.Address | |
| DCM::EndorsingAuthority.Name | PM |
| DCM::EndorsingAuthority.Telecom | |
| DCM::Id | 2.16.840.1.113883.2.4.3.11.60.40.3.7.15 |
| DCM::KeywordList | wilsverklaring |
| DCM::LifecycleStatus | Final |
| DCM::ModelerList | Kerngroep Registratie aan de Bron |
| DCM::Name | nl.zorg.Wilsverklaring |
| DCM::PublicationDate | 26-02-2019 |
| DCM::PublicationStatus | Prepublished |
| DCM::ReviewerList | Projectgroep Generieke Overdrachtsgegevens & Kerngroep Registratie aan de Bron |
| DCM::RevisionDate | 31-12-2017 |
| DCM::Superseeds | nl.zorg.Wilsverklaring-v3.0 |
| DCM::Version | 3.1 |
| HCIM::PublicationLanguage | EN |
Revision History
Only available in Dutch
Publicatieversie 1.0 (01-04-2015)
| ZIB-91 | Opsplitsen OverdrachtBehandelAanwijzing in OverdrachtWilsverklaring en OverdrachtBehandelAanwijzing, incl. uitbreiding WilsverklaringTypeCodelijst. |
| ZIB-213 | In klinische bouwsteen OverdrachtBehandelAanwijzing de waarde van DCM::Name aanpassen van <<DCM>> nl.nfu. ... naar nl.nfu. .... |
| ZIB-214 | De naam van gekoppelde waardenlijst TypeWilsverklaringTypeCodelijst is onjuist in de bouwsteen OverdrachtBehandelAanwijzing, dit zou WilsverklaringTypeCodelijst moeten zijn. |
| ZIB-308 | Prefix Overdracht weggehaald bij de generieke bouwstenen |
| ZIB-356 | Concept WilsverklaringDatum toevoegen |
Incl. algemene wijzigingsverzoeken:
| ZIB-94 | Aanpassen tekst van Disclaimer, Terms of Use & Copyrights |
| ZIB-154 | Consequenties opsplitsing Medicatie bouwstenen voor overige bouwstenen. |
| ZIB-200 | Naamgeving SNOMED CT in tagged values klinische bouwstenen gelijk getrokken. |
| ZIB-201 | Naamgeving OID: in tagged value notes van klinische bouwstenen gelijk getrokken. |
| ZIB-309 | EOI aangepast |
| ZIB-324 | Codelijsten Name en Description beginnen met een Hoofdletter |
| ZIB-326 | Tekstuele aanpassingen conform de kwaliteitsreview kerngroep 2015 |
Publicatieversie 3.0 (01-05-2016)
| ZIB-453 | Wijziging naamgeving ZIB's en logo's door andere opzet van beheer |
Publicatieversie 3.1 (04-09-2017)
| ZIB-564 | Aanpassing/harmonisatie Engelse conceptnamen |
| ZIB-574 | Alleen verwijzen naar het rootconcept van de ZIB. |
Concept
A living will is a verbal or written description of the patient’s wishes with regard to future medical action or end of their life. A living will is mainly used for situations in which the patient is no longer able to speak about these decisions with their healthcare provider.
Purpose
A good overview of the patient’s wishes is important. A healthcare provider can use the living will to discuss the existing wishes with the persons involved and to incorporate these wishes in their own policy. A concise, orderly list is of particular importance in acute care situations.
Evidence Base
The list with types of living wills was developed in close consultation with the Dutch Patient and Consumer Federation (NPCF), the Dutch Association for Voluntary End of Life (NVVE) and the Dutch Patient Organization (NPV).
The list of types matches the living wills for which the various associations offer examples on their websites.
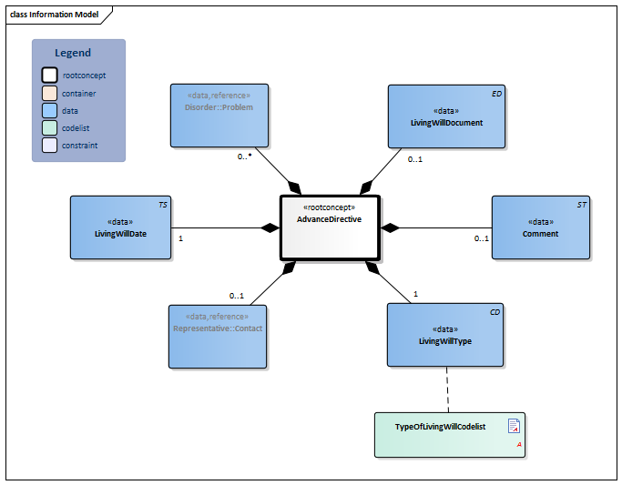
Information Model

| Type | Id | Concept | Card. | Definition | DefinitionCode | Reference | |||||||
| NL-CM:7.15.1 | Root concept of the LivingWill information model. This concept contains all data elements of the LivingWill information model. | ||||||||||||
| NL-CM:7.15.2 | 1 | List of the different types of living wills. |
| ||||||||||
| NL-CM:7.15.7 | 1 | The date on which the living will was recorded. | |||||||||||
| NL-CM:7.15.4 | 0..* | The problem or disorder to which the living will applies. |
| ||||||||||
| NL-CM:7.15.3 | 0..1 | The person who is the legal representative or is appointed as the authorized representative in the signed authorization. |
| ||||||||||
| NL-CM:7.15.5 | 0..1 | Scanned source document with the living will and the patient's signature, such as a PDF. | |||||||||||
| NL-CM:7.15.6 | 0..1 | Comment on the living will: the form, such as a medallion, tattoo, etc., or where the living will can be found. |
|
||||||||||
Columns Concept and DefinitionCode: hover over the values for more information
For explanation of the symbols, please see the legend page
Example Instances
Only available in Dutch
| Wilsverklaring | |
| WilsverklaringType | Niet reanimeren verklaring |
| Datum | 15-08-2011 |
| Aandoening | ALS |
| Toelichting | Niet-reanimerenpenning |
| Vertegenwoordiger | |
| Initialen | J.P.M. |
| Geslachtsnaam | Pietersen |
| Rol | Wettelijk vertegenwoordiger |
| TelefoonEmail | |
| Telefoonnummer | +31611234567 |
| NummerSoort | Mobiel telefoonnummer |
References
1. NPCF - Wilsverklaring opstellen [Online] Beschikbaar op: http://www.npcf.nl/index.php?option=com_content&view=article&id=237%3Awilsverklaring-opstellen&catid=2%3Anieuws&Itemid=14 [Geraadpleegd: 23 februari 2015].
2. Wilsverklaringen van de NVVE [Online] Beschikbaar op: https://www.nvve.nl/onze-diensten/wilsverklaringen-van-de-nvve/ [Geraadpleegd: 23 februari 2015].
3. NPV - Levenswensverklaring [Online] Beschikbaar op: http://www.npvzorg.nl/npvlevenswensverklaring/ [Geraadpleegd: 23 februari 2015].
Valuesets
TypeOfLivingWillCodelist
| Valueset OID: 2.16.840.1.113883.2.4.3.11.60.40.2.7.15.1 | Binding: Extensible |
| Conceptname | Conceptcode | Codesystem name | Codesystem OID | Description |
| Niet reanimeren verklaring | NR | WilsverklaringType | 2.16.840.1.113883.2.4.3.11.60.40.4.14.1 | Niet reanimeren verklaring |
| Volmacht | VOL | WilsverklaringType | 2.16.840.1.113883.2.4.3.11.60.40.4.14.1 | Volmacht |
| Behandelverbod | VERB | WilsverklaringType | 2.16.840.1.113883.2.4.3.11.60.40.4.14.1 | Behandelverbod |
| Behandelverbod met aanvulling Voltooid Leven | VERBVL | WilsverklaringType | 2.16.840.1.113883.2.4.3.11.60.40.4.14.1 | Behandelverbod met aanvulling Voltooid Leven |
| Mondelinge afspraak | MON | WilsverklaringType | 2.16.840.1.113883.2.4.3.11.60.40.4.14.1 | Mondelinge afspraak |
| Euthanasieverzoek | EU | WilsverklaringType | 2.16.840.1.113883.2.4.3.11.60.40.4.14.1 | Euthanasieverzoek |
| Euthanasieverzoek met aanvulling Dementie | EUD | WilsverklaringType | 2.16.840.1.113883.2.4.3.11.60.40.4.14.1 | Euthanasieverzoek met aanvulling Dementie |
| Levenswensverklaring | LW | WilsverklaringType | 2.16.840.1.113883.2.4.3.11.60.40.4.14.1 | Levenswensverklaring |
| Verklaring donorschap | DO | WilsverklaringType | 2.16.840.1.113883.2.4.3.11.60.40.4.14.1 | Verklaring donorschap |
| Other | OTH | NullFlavor | 2.16.840.1.113883.5.1008 | Anders |
This information model in other releases
- Release 2015, (Version 1.0)
- Release 2016, (Version 3.0)
- Release 2017, (Version 3.1)
- Prerelease 2019-2, (Version 3.1)
- Release 2020, (Version 3.1.1)
- Prerelease 2021-2, (Version 4.0)
- Prerelease 2022-1, (Version 4.1)
- Prerelease 2023-1, (Version 4.2)
- Prerelease 2024-1, (Versie 4.3)
- Release 2024, (Version 5.0)
Information model references
This information model refers to
This information model is used in
Technical specifications in HL7v3 CDA and HL7 FHIR
To exchange information based on health and care information models, additional, more technical specifications are required.
Not every environment can handle the same technical specifications. For this reason, there are several types of technical specifications:
- HL7® version 3 CDA compatible specifications, available through the Nictiz ART-DECOR® environment

- HL7® FHIR® compatible specifications, available through the Nictiz environment on the Simplifier FHIR

Downloads
This information model is also available as pdf file
or as spreadsheet
About this information
The information in this wikipage is based on Prerelease 2018-2
SNOMED CT and LOINC codes are based on:
- SNOMED Clinical Terms version: 20180731 [R] (July 2018 Release)
- LOINC version 2.64
Conditions for use are located on the mainpage ![]()
This page is generated on 12/03/2019 17:31:54 with ZibExtraction v. 3.0.7010.25883