Alert-v4.1(2020EN)
Inhoud
- 1 General information
- 2 Metadata
- 3 Revision History
- 4 Concept
- 5 Purpose
- 6 Information Model
- 7 Example Instances
- 8 Instructions
- 9 Valuesets
- 10 This information model in other releases
- 11 Information model references
- 12 Technical specifications in HL7v3 CDA and HL7 FHIR
- 13 Downloads
- 14 About this information
General information
Name: nl.zorg.Alert ![]()
Version: 4.1
HCIM Status:Final
Release: 2020
Release status: Published
Release date: 01-09-2020
Metadata
| DCM::CoderList | Kerngroep Registratie aan de Bron |
| DCM::ContactInformation.Address | * |
| DCM::ContactInformation.Name | * |
| DCM::ContactInformation.Telecom | * |
| DCM::ContentAuthorList | Projectgroep Generieke Overdrachtsgegevens & Kerngroep Registratie aan de Bron |
| DCM::CreationDate | 15-12-2014 |
| DCM::DeprecatedDate | |
| DCM::DescriptionLanguage | nl |
| DCM::EndorsingAuthority.Address | |
| DCM::EndorsingAuthority.Name | PM |
| DCM::EndorsingAuthority.Telecom | |
| DCM::Id | 2.16.840.1.113883.2.4.3.11.60.40.3.8.3 |
| DCM::KeywordList | alerts, alert, waarschuwing |
| DCM::LifecycleStatus | Final |
| DCM::ModelerList | Kerngroep Registratie aan de Bron |
| DCM::Name | nl.zorg.Alert |
| DCM::PublicationDate | 01-09-2020 |
| DCM::PublicationStatus | Published |
| DCM::ReviewerList | Projectgroep Generieke Overdrachtsgegevens & Kerngroep Registratie aan de Bron |
| DCM::RevisionDate | 29-07-2020 |
| DCM::Supersedes | nl.zorg.Alert-v4.0 |
| DCM::Version | 4.1 |
| HCIM::PublicationLanguage | EN |
Revision History
Only available in Dutch
Publicatieversie 1.0 (01-04-2015)
| ZIB-109 | Onduidelijk wat wel/niet onderdeel uitmaakt van bouwsteen OverdrachtAlert; definities aanpassen |
| ZIB-132 | Aanpassingen in SNOMED CT codes en omschrijvingen voor codelijst AlertTypeCodelijst n.a.v. review terminologie expert. |
| ZIB-203 | In de klinische bouwsteen OverdrachtAlert DCM::ValueSet SNOMED CT aangepast van concept AlertOmschrijving naar tagged value DCM::ContentExpression. |
| ZIB-204 | In de klinische bouwsteen OverdrachtAlert DCM::ValueSet G-Standaard aangepast van concept AlertOmschrijving. |
| ZIB-306 | Aanpassen modellering keuzebox, boundary en cardinaliteit |
| ZIB-308 | Prefix Overdracht weggehaald bij de generieke bouwstenen |
| ZIB-352 | Opsplitsen bouwsteen OverdrachtAlert |
Incl. algemene wijzigingsverzoeken:
| ZIB-94 | Aanpassen tekst van Disclaimer, Terms of Use & Copyrights |
| ZIB-154 | Consequenties opsplitsing Medicatie bouwstenen voor overige bouwstenen. |
| ZIB-200 | Naamgeving SNOMED CT in tagged values klinische bouwstenen gelijk getrokken. |
| ZIB-201 | Naamgeving OID: in tagged value notes van klinische bouwstenen gelijk getrokken. |
| ZIB-309 | EOI aangepast |
| ZIB-324 | Codelijsten Name en Description beginnen met een Hoofdletter |
| ZIB-326 | Tekstuele aanpassingen conform de kwaliteitsreview kerngroep 2015 |
Publicatieversie 3.0 (01-05-2016)
| ZIB-438 | Geen informatie |
| ZIB-453 | Wijziging naamgeving ZIB's en logo's door andere opzet van beheer |
| ZIB-574 | Alleen verwijzen naar het rootconcept van de ZIB. |
Publicatieversie 3.1 (04-09-2017)
| ZIB-546 | Toevoegen ' Melding kindermishandeling' aan het waardenlijst AlertnaamCodelijst |
Publicatieversie 3.2 (31-12-2017)
| ZIB-593 | Herzie Alert codelijsten |
Publicatieversie 3.3 (26-02-2019)
| ZIB-682 | toelichting toevoegen aan alert |
Publicatieversie 3.4 (06-07-2019)
| ZIB-813 | AlertNaamCodelijst uitbreiden met dragerschap van multiresistente bacteriën |
Publicatieversie 4.0 (31-01-2020)
| ZIB-905 | Typo: vasrgelegd bij Alert |
| ZIB-526 | Toevoegen EindDatum bij zibs die ook BeginDatum kennen |
Publicatieversie 4.1 (01-09-2020)
| ZIB-1160 | Typo in wiki zib Alert 4.0 |
| ZIB-1209 | Tekstueel en in voorbeelden aanpassen zib Alert vanwege de nieuwe zib CI |
Concept
An alert describes a clinical or administrative fact brought to the attention of the users of the clinical systems to be taken into account when shaping diagnostic and therapeutic policy or in dealing with the patient, usually because of a safety risk.
Disorders that describe the body’s sensitivity to a substance which results in a specific physiological reaction after being exposed to that substance are referred to as allergies. These are described in a separate information model.
Warnings for non-allergic disorders can concern:
- A disorder, condition or diagnosis which can be considered as a contraindication for undergoing a certain type of therapy, such as pregnancy or long QT syndrome;
- Impaired functioning of an organ system (heart failure, impaired liver or kidney function, weakened immune system);
- Risk of spreading certain microorganisms (multi-resistant bacteria, tubercle bacilli, HIV, HBV, Ebola virus);
- Other risks
Purpose
Documenting and entering disorders or conditions that require attention is an important part of medical registration. It concerns the core of patient safety. In the execution of research and treatment, these patient characteristics - which are marked as a warning - constantly have to be taken into account. They provide information that is important for the patient’s condition and the options a healthcare provider has for therapy. Disorders that are registered or transferred as an Alert can also be described as a Problem. The difference is in the fact that the healthcare provider considers the problem as an Alert = warning. In many cases, transfer will be subject to strict privacy rules, as the warning will not always elicit an adequate reaction in the informed environment.
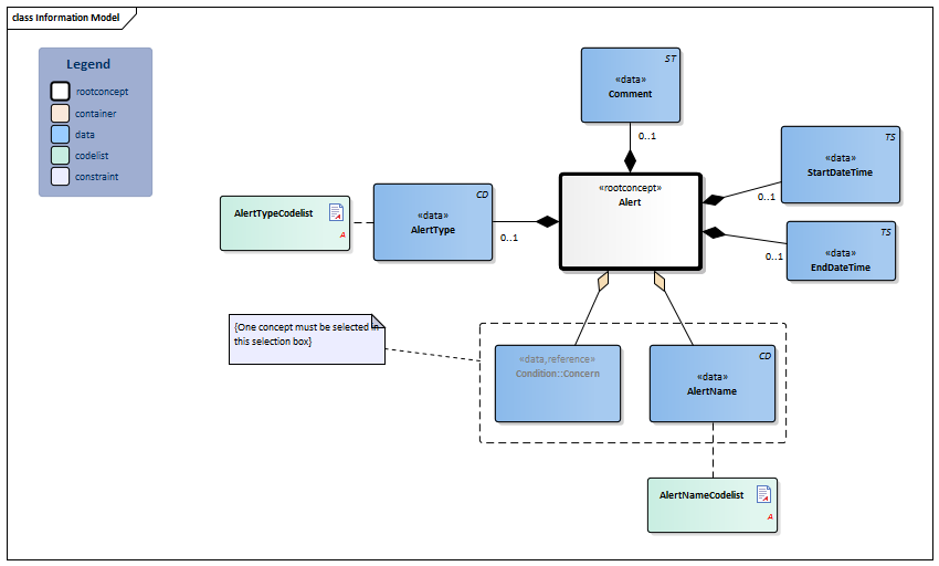
Information Model

| Type | Id | Concept | Card. | Definition | DefinitionCode | Reference | |||||||
| NL-CM:8.3.1 | Root concept of the Alert information model. This root concept contains all data elements of the Alert information model. | ||||||||||||
| NL-CM:8.3.8 | 0..1 | The date and time at which the described condition was retracted as a warning.
This can be an exact date and time, or a rough indication of the date (such as only the year, or the month and the year). |
|||||||||||
| NL-CM:8.3.3 | (0..1) | The patient’s health problem or condition that is the subject of the alert. This could involve a patient’s problem, condition or diagnosis that is seen as a contraindication in prescribing medication or which has to be taken into account when shaping diagnostic and therapeutic policy. This can be in the patient’s own interest, or it can involve a problem or disorder that can make the patient a risk to their surroundings, such as an infection hazard. These are references to conditions included on the patient’s problem list. |
| ||||||||||
| NL-CM:8.3.4 | (0..1) | A warning, other than a condition or problem. For example, a patient can be given an ‘Aggressive patient' alert.
The warning can be entered in code (there are codes for frequently used alerts), but seeing the dynamic nature of the warnings cf. SARS and Ebola, these alerts will often be entered as free text. |
| ||||||||||
| NL-CM:8.3.5 | 0..1 | The date and time at which the described condition was entered as a warning.
This can be an exact date and time, or a rough indication of the date (such as only the year, or the month and the year). |
|||||||||||
| NL-CM:8.3.6 | 0..1 | Indicates the type of alert, meaning a rough description of the cause or origin of the warning. |
| ||||||||||
| NL-CM:8.3.7 | 0..1 | Explanatory comments to the alert that can not be expressed in any of the other elements. |
|
||||||||||
Columns Concept and DefinitionCode: hover over the values for more information
For explanation of the symbols, please see the legend page
Example Instances
Only available in Dutch
| AlertType | BegindatumTijd | EinddatumTijd | Conditie |
| Probleemnaam | |||
| Conditie | 15-9-2012 | 30-12-2012 | Zwanger |
| AlertType | BegindatumTijd | EinddatumTijd | Alertnaam |
| Waarschuwing | 01-06-2010 | --- | Drager MRSA |
Instructions
If there is a contraindication which is also important for medication safety, it should also be registered via the g-standard (Thesaurus 40). See further HCIM MedicationContraIndication.
Valuesets
AlertNameCodelist
| Valueset OID: 2.16.840.1.113883.2.4.3.11.60.40.2.8.3.2 | Binding: Extensible |
| Conceptname | Conceptcode | Codesystem name | Codesystem OID | Description |
| Infectious disease carrier | 66598005 | SNOMED CT | 2.16.840.1.113883.6.96 | Drager van besmettelijke ziekte |
| Carbapenemase producing Enterobacteriaceae carrier | 715881003 | SNOMED CT | 2.16.840.1.113883.6.96 | Drager Enterobacteriaceae – CPE |
| Carrier of carbapenem susceptible multidrug resistant Enterobacteriaceae | 97961000146102 | SNOMED CT | 2.16.840.1.113883.6.96 | Drager Enterobacteriaceae – BRMO excl. CPE |
| Carrier of multidrug resistant Stenotrophomonas maltophilia | 97981000146105 | SNOMED CT | 2.16.840.1.113883.6.96 | Drager Stenotrophomonas maltophilia – BRMO |
| Carrier of multidrug resistant Acinetobacter | 97971000146108 | SNOMED CT | 2.16.840.1.113883.6.96 | Drager Acinetobacter spp – BRMO |
| Carrier of multidrug resistant Pseudomonas aeruginosa | 98001000146104 | SNOMED CT | 2.16.840.1.113883.6.96 | Drager Pseudomonas aeruginosa – BRMO |
| Carrier of vancomycin resistant enterococcus | 431109006 | SNOMED CT | 2.16.840.1.113883.6.96 | Drager Enterococcus faecium – VRE |
| Carrier of multidrug resistant Streptococcus pneumoniae | 97991000146107 | SNOMED CT | 2.16.840.1.113883.6.96 | Drager Streptococcus pneumoniae – PRP |
| Methicillin resistant staphylococcus aureus carrier | 432415000 | SNOMED CT | 2.16.840.1.113883.6.96 | Drager MRSA |
| Human immunodeficiency virus carrier | 699433000 | SNOMED CT | 2.16.840.1.113883.6.96 | Drager HIV |
| Victim of child abuse | 397940009 | SNOMED CT | 2.16.840.1.113883.6.96 | Kindermishandeling |
| Other | OTH | NullFlavor | 2.16.840.1.113883.5.1008 | Anders |
AlertTypeCodelist
| Valueset OID: 2.16.840.1.113883.2.4.3.11.60.40.2.8.3.1 | Binding: Required |
| Conceptname | Conceptcode | Codesystem name | Codesystem OID | Description |
| Condition | 75323-6 | LOINC | 2.16.840.1.113883.6.1 | conditie |
| Alert | 74018-3 | LOINC | 2.16.840.1.113883.6.1 | waarschuwing |
This information model in other releases
- Release 2015, (Version 1.0)
- Release 2016, (Version 3.0)
- Release 2017, (Version 3.2)
- Prerelease 2018-2, (Version 3.3)
- Prerelease 2019-2, (Version 4.0)
- Prerelease 2021-2, (Version 4.1)
- Prerelease 2022-1, (Version 4.1)
- Prerelease 2023-1, (Version 4.1)
- Prerelease 2024-1, (Versie 4.2)
- Release 2024, (Version 5.0)
Information model references
This information model refers to
This information model is used in
- --
Technical specifications in HL7v3 CDA and HL7 FHIR
To exchange information based on health and care information models, additional, more technical specifications are required.
Not every environment can handle the same technical specifications. For this reason, there are several types of technical specifications:
- HL7® version 3 CDA compatible specifications, available through the Nictiz ART-DECOR® environment

- HL7® FHIR® compatible specifications, available through the Nictiz environment on the Simplifier FHIR

Downloads
This information model is also available as pdf file
or as spreadsheet
About this information
The information in this wikipage is based on Release 2020
SNOMED CT and LOINC codes are based on:
- SNOMED Clinical Terms version: 20200731 [R] (July 2020 Release)
- LOINC version 2.67
Conditions for use are located on the mainpage ![]()
This page is generated on 29/09/2020 21:31:17 with ZibExtraction v. 4.0.7577.31095