Alert-v4.1(2021NL)
Inhoud
Algemeen
Naam: nl.zorg.Alert ![]()
Versie: 4.1
ZIB Status:Final
Publicatie: 2021
Publicatie status: Prepublished
Publicatie datum: 01-12-2021
Metadata
| DCM::CoderList | Kerngroep Registratie aan de Bron |
| DCM::ContactInformation.Address | * |
| DCM::ContactInformation.Name | * |
| DCM::ContactInformation.Telecom | * |
| DCM::ContentAuthorList | Projectgroep Generieke Overdrachtsgegevens & Kerngroep Registratie aan de Bron |
| DCM::CreationDate | 15-12-2014 |
| DCM::DeprecatedDate | |
| DCM::DescriptionLanguage | nl |
| DCM::EndorsingAuthority.Address | |
| DCM::EndorsingAuthority.Name | PM |
| DCM::EndorsingAuthority.Telecom | |
| DCM::Id | 2.16.840.1.113883.2.4.3.11.60.40.3.8.3 |
| DCM::KeywordList | alerts, alert, waarschuwing |
| DCM::LifecycleStatus | Final |
| DCM::ModelerList | Kerngroep Registratie aan de Bron |
| DCM::Name | nl.zorg.Alert |
| DCM::PublicationDate | 01-12-2021 |
| DCM::PublicationStatus | Prepublished |
| DCM::ReviewerList | Projectgroep Generieke Overdrachtsgegevens & Kerngroep Registratie aan de Bron |
| DCM::RevisionDate | 29-07-2020 |
| DCM::Supersedes | nl.zorg.Alert-v4.0 |
| DCM::Version | 4.1 |
| HCIM::PublicationLanguage | NL |
Revision History
Publicatieversie 1.0 (01-04-2015)
| ZIB-109 | Onduidelijk wat wel/niet onderdeel uitmaakt van bouwsteen OverdrachtAlert; definities aanpassen |
| ZIB-132 | Aanpassingen in SNOMED CT codes en omschrijvingen voor codelijst AlertTypeCodelijst n.a.v. review terminologie expert. |
| ZIB-203 | In de klinische bouwsteen OverdrachtAlert DCM::ValueSet SNOMED CT aangepast van concept AlertOmschrijving naar tagged value DCM::ContentExpression. |
| ZIB-204 | In de klinische bouwsteen OverdrachtAlert DCM::ValueSet G-Standaard aangepast van concept AlertOmschrijving. |
| ZIB-306 | Aanpassen modellering keuzebox, boundary en cardinaliteit |
| ZIB-308 | Prefix Overdracht weggehaald bij de generieke bouwstenen |
| ZIB-352 | Opsplitsen bouwsteen OverdrachtAlert |
Incl. algemene wijzigingsverzoeken:
| ZIB-94 | Aanpassen tekst van Disclaimer, Terms of Use & Copyrights |
| ZIB-154 | Consequenties opsplitsing Medicatie bouwstenen voor overige bouwstenen. |
| ZIB-200 | Naamgeving SNOMED CT in tagged values klinische bouwstenen gelijk getrokken. |
| ZIB-201 | Naamgeving OID: in tagged value notes van klinische bouwstenen gelijk getrokken. |
| ZIB-309 | EOI aangepast |
| ZIB-324 | Codelijsten Name en Description beginnen met een Hoofdletter |
| ZIB-326 | Tekstuele aanpassingen conform de kwaliteitsreview kerngroep 2015 |
Publicatieversie 3.0 (01-05-2016)
| ZIB-438 | Geen informatie |
| ZIB-453 | Wijziging naamgeving ZIB's en logo's door andere opzet van beheer |
| ZIB-574 | Alleen verwijzen naar het rootconcept van de ZIB. |
Publicatieversie 3.1 (04-09-2017)
| ZIB-546 | Toevoegen ' Melding kindermishandeling' aan het waardenlijst AlertnaamCodelijst |
Publicatieversie 3.2 (31-12-2017)
| ZIB-593 | Herzie Alert codelijsten |
Publicatieversie 3.3 (26-02-2019)
| ZIB-682 | toelichting toevoegen aan alert |
Publicatieversie 3.4 (06-07-2019)
| ZIB-813 | AlertNaamCodelijst uitbreiden met dragerschap van multiresistente bacteriën |
Publicatieversie 4.0 (31-01-2020)
| ZIB-905 | Typo: vasrgelegd bij Alert |
| ZIB-526 | Toevoegen EindDatum bij zibs die ook BeginDatum kennen |
Publicatieversie 4.1 (01-09-2020)
| ZIB-1160 | Typo in wiki zib Alert 4.0 |
| ZIB-1209 | Tekstueel en in voorbeelden aanpassen zib Alert vanwege de nieuwe zib CI |
Concept
Een alert beschrijft een klinisch of administratief feit dat onder de aandacht van de gebruikers van de klinische systemen wordt gebracht, om er bij het vormen van diagnostisch en therapeutisch beleid of bij de omgang met de patiënt rekening mee te houden, meestal wegens een veiligheidsrisico.
Aandoeningen, die de overgevoeligheid van het lichaam voor een stof beschrijven, zich uitend in een specifieke fysiologische reactie na blootstelling, worden allergieën genoemd. Deze worden in een aparte bouwsteen beschreven
Waarschuwingen voor niet allergische aandoeningen kunnen betreffen:
- Een aandoening, conditie of diagnose die beschouwd kan worden als contra-indicatie voor het ondergaan van een bepaalde therapie, zoals zwangerschap of een verlengd QT-syndroom;
- Verminderde functie van een orgaansysteem (hartfalen, verminder lever- of nierfunctie, verminderde afweer);
- Kans op verspreiding van bepaalde micro-organismen (multiresistente bacterie, tuberkelbacterie, HIV, HBV, Ebola virus);
- Andere risico’s.
Purpose
Het vastleggen en doorgeven van aandoeningen of condities die aandacht behoeven, is een belangrijk onderdeel van de medische registratie. Het raakt de kern van patiëntveiligheid. In de uitvoering van onderzoek en behandeling moet veelal continu rekening worden gehouden met deze, als waarschuwing gemarkeerde, patiëntkenmerken. Ze verschaffen informatie die belangrijk is in relatie met de conditie van de patiënt en de opties die een zorgverlener heeft voor therapie. Aandoeningen die als Alert worden geregistreerd of overgedragen, kunnen ook als Probleem worden beschreven. Het verschil is hierin gelegen, dat de zorgverlener het probleem heeft aangemerkt als Alert = waarschuwing. In veel gevallen zal overdracht onderworpen zijn aan sterke privacy regels, aangezien de waarschuwing niet altijd een adequate reactie van de geïnformeerde omgeving kan uitlokken.
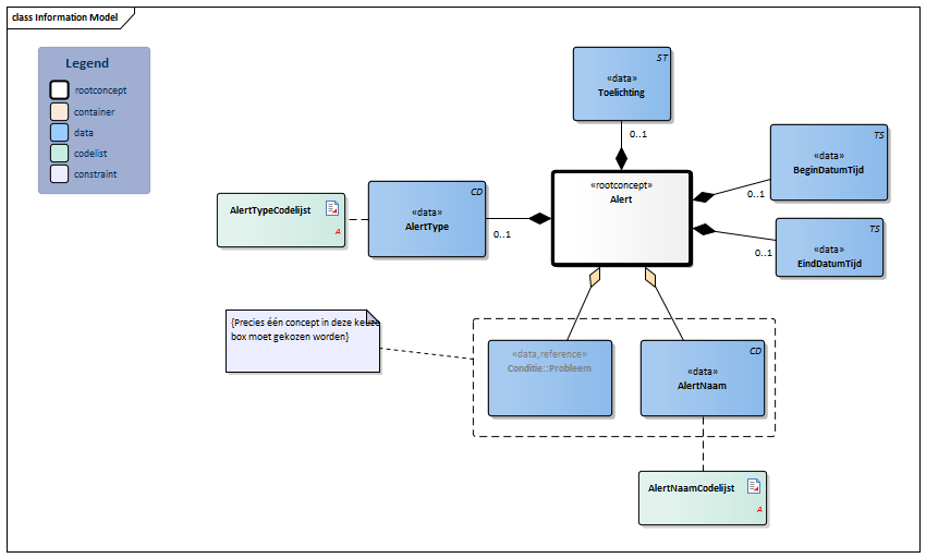
Information Model

| Type | Id | Concept | Card. | Definitie | DefinitieCode | Verwijzing | |||||||
| NL-CM:8.3.1 | Rootconcept van de bouwsteen Alert. Dit rootconcept bevat alle gegevenselementen van de bouwsteen Alert. | ||||||||||||
| NL-CM:8.3.8 | 0..1 | De datum en tijd waarop de beschreven toestand als waarschuwing is ingetrokken.
Dit kan een exacte datum en tijd zijn maar ook een globale aanduiding van de datum (bijvoorbeeld alleen jaar of jaar en maand). |
|||||||||||
| NL-CM:8.3.3 | (0..1) | Een gezondheidsprobleem of toestand van de patiënt die de reden is van het alert. Het kan hierbij gaan om een probleem,toestand of diagnose van de patiënt die geldt als contra-indicatie bij het voorschrijven van medicatie of waarmee rekening moet worden gehouden bij het vormen van diagnostisch en therapeutisch beleid. Dit kan zijn in het belang van de patiënt zelf, maar het kan ook gaan om een probleem of aandoening waardoor de patiënt een risico vormt voor zijn omgeving, bijvoorbeeld besmettingsgevaar. Het betreft hier verwijzigingen naar condities die vermeld staan op de probleemlijst van de patiënt. |
| ||||||||||
| NL-CM:8.3.4 | (0..1) | Een waarschuwing, anders dan een conditie of probleem. Zo kan bijvoorbeeld als alert 'Agressieve patient' meegegeven worden.
De waarschuwing kan als een gecodeerd gegeven worden vastgelegd (voor veelvoorkomende alerts zijn codes voorzien), maar gezien het dynamische karakter van de waarschuwingen cf. Sars en Ebola, zullen deze alerts vaak als vrije tekst doorgegeven worden. |
| ||||||||||
| NL-CM:8.3.5 | 0..1 | De datum en tijd waarop de beschreven toestand als waarschuwing is aangemerkt.
Dit kan een exacte datum en tijd zijn maar ook een globale aanduiding van de datum (bijvoorbeeld alleen jaar of jaar en maand). |
|||||||||||
| NL-CM:8.3.6 | 0..1 | Geeft het type alert aan, dat wil zeggen een grove indeling van de oorzaak of oorsprong waaruit de waarschuwing voort komt. |
| ||||||||||
| NL-CM:8.3.7 | 0..1 | Toelichtende opmerking bij de alert die niet in een van de andere elementen uitgedrukt kan worden. |
|
||||||||||
Kolommen Concept en DefinitieCode: houdt de muis boven de waarde voor meer informatie
Voor uitleg over de gebruikte symbolen, zie de legenda pagina
Example Instances
| AlertType | BegindatumTijd | EinddatumTijd | Conditie |
| Probleemnaam | |||
| Conditie | 15-9-2012 | 30-12-2012 | Zwanger |
| AlertType | BegindatumTijd | EinddatumTijd | Alertnaam |
| Waarschuwing | 01-06-2010 | --- | Drager MRSA |
Instructions
Indien sprake is van een contra-indicatie die tevens van belang is voor de medicatieveiligheid dient deze ook via de g-standaard (Thesaurus 40) te worden vastgelegd. Zie hiervoor de bouwsteen MedicatieContraIndicatie
Valuesets
AlertNaamCodelijst
| Valueset OID: 2.16.840.1.113883.2.4.3.11.60.40.2.8.3.2 | Binding: Extensible |
| Conceptnaam | Conceptcode | Codestelselnaam | Codesysteem OID | Omschrijving |
| Drager van infectie | 66598005 | SNOMED CT | 2.16.840.1.113883.6.96 | Drager van besmettelijke ziekte |
| Drager van carbapenemresistente Enterobacteriaceae | 715881003 | SNOMED CT | 2.16.840.1.113883.6.96 | Drager Enterobacteriaceae – CPE |
| Drager van carbapenemgevoelige multiresistente Enterobacteriaceae | 97961000146102 | SNOMED CT | 2.16.840.1.113883.6.96 | Drager Enterobacteriaceae – BRMO excl. CPE |
| Drager van multiresistente Stenotrophomonas maltophilia | 97981000146105 | SNOMED CT | 2.16.840.1.113883.6.96 | Drager Stenotrophomonas maltophilia – BRMO |
| Drager van multiresistente Acinetobacter | 97971000146108 | SNOMED CT | 2.16.840.1.113883.6.96 | Drager Acinetobacter spp – BRMO |
| Drager van multiresistente Pseudomonas aeruginosa | 98001000146104 | SNOMED CT | 2.16.840.1.113883.6.96 | Drager Pseudomonas aeruginosa – BRMO |
| Drager van vancomycineresistente enterokok | 431109006 | SNOMED CT | 2.16.840.1.113883.6.96 | Drager Enterococcus faecium – VRE |
| Drager van multiresistente Streptococcus pneumoniae | 97991000146107 | SNOMED CT | 2.16.840.1.113883.6.96 | Drager Streptococcus pneumoniae – PRP |
| Drager van meticillineresistente Staphylococcus aureus | 432415000 | SNOMED CT | 2.16.840.1.113883.6.96 | Drager MRSA |
| Drager van humaan immunodeficiëntievirus | 699433000 | SNOMED CT | 2.16.840.1.113883.6.96 | Drager HIV |
| Slachtoffer van kindermishandeling | 397940009 | SNOMED CT | 2.16.840.1.113883.6.96 | Kindermishandeling |
| Other | OTH | NullFlavor | 2.16.840.1.113883.5.1008 | Anders |
AlertTypeCodelijst
| Valueset OID: 2.16.840.1.113883.2.4.3.11.60.40.2.8.3.1 | Binding: Required |
| Conceptnaam | Conceptcode | Codestelselnaam | Codesysteem OID | Omschrijving |
| Condition | 75323-6 | LOINC | 2.16.840.1.113883.6.1 | conditie |
| Alert [type] in ^patiënt | 74018-3 | LOINC | 2.16.840.1.113883.6.1 | waarschuwing |
Deze bouwsteen in overige publicaties
- Publicatie 2015, (Versie 1.0)
- Publicatie 2016, (Versie 3.0)
- Publicatie 2017, (Versie 3.2)
- Pre-publicatie 2018-2, (Versie 3.3)
- Pre-publicatie 2019-2, (Versie 4.0)
- Publicatie 2020, (Versie 4.1)
- Pre-publicatie 2022-1, (Versie 4.1)
- Pre-publicatie 2023-1, (Versie 4.1)
- Pre-Publicatie 2024-1, (Versie 4.2)
- Publicatie 2024, (Versie 5.0)
Bouwsteen verwijzingen
Deze bouwsteen verwijst naar
Deze bouwsteen wordt gebruikt in
- --
Technische specificaties in HL7v3 CDA en HL7 FHIR
Om informatie op basis van zorginformatiebouwstenen uit te wisselen zijn aanvullende, meer technische specificaties nodig.
Niet iedere omgeving kan met dezelfde technische specificaties overweg. Om deze reden zijn er meerdere typen technische specificaties:
- HL7® versie 3 CDA compatibele specificaties, beschikbaar via de Nictiz ART-DECOR® omgeving

- HL7® FHIR® compatibele specificaties, beschikbaar via de Nictiz-omgeving op de Simplifier FHIR Registry

Downloads
De bouwsteen is ook beschikbaar als pdf bestand
of als spreadsheet
Over deze informatie
De informatie in deze wiki pagina is gebaseerd op de Pre-publicatie 2021-2
SNOMED CT en LOINC codes zijn gebaseeerd op:
- SNOMED Clinical Terms version: 20210731 [R] (July 2021 Release)
- LOINC version 2.67
De voorwaarden van gebruik staan op de beginpagina ![]()
Deze pagina is gegenereerd op 29/11/2021 21:59:44 met ZibExtraction v. 6.3.8000.1177