Let op!! Dit is niet de meeste recente versie van deze bouwsteen. Deze is
''hier'' te vinden.
Algemeen
Naam: nl.zorg.AllergieIntolerantie 
Versie: 3.2
ZIB Status:Final
Publicatie: 2017
Publicatie status: Published
Publicatie datum: 31-12-2017
Metadata
| DCM::CoderList |
Kerngroep Registratie aan de Bron
|
| DCM::ContactInformation.Address |
*
|
| DCM::ContactInformation.Name |
*
|
| DCM::ContactInformation.Telecom |
*
|
| DCM::ContentAuthorList |
Projectgroep Generieke Overdrachtsgegevens & Kerngroep Registratie aan de Bron
|
| DCM::CreationDate |
15-12-2014
|
| DCM::DeprecatedDate |
|
| DCM::DescriptionLanguage |
nl
|
| DCM::EndorsingAuthority.Address |
|
| DCM::EndorsingAuthority.Name |
PM
|
| DCM::EndorsingAuthority.Telecom |
|
| DCM::Id |
2.16.840.1.113883.2.4.3.11.60.40.3.8.2
|
| DCM::KeywordList |
Allergie, Overgevoeligheid
|
| DCM::LifecycleStatus |
Final
|
| DCM::ModelerList |
Kerngroep Registratie aan de Bron
|
| DCM::Name |
nl.zorg.AllergieIntolerantie
|
| DCM::PublicationDate |
31-12-2017
|
| DCM::PublicationStatus |
Published
|
| DCM::ReviewerList |
Projectgroep Generieke Overdrachtsgegevens & Kerngroep Registratie aan de Bron
|
| DCM::RevisionDate |
31-12-2017
|
| DCM::Superseeds |
nl.zorg.AllergieIntolerantie-v3.1
|
| DCM::Version |
3.2
|
| HCIM::PublicationLanguage |
NL
|
Revision History
'
Publicatieversie 1.0 (01-04-2015)
| ZIB-109
|
Onduidelijk wat wel/niet onderdeel uitmaakt van bouwsteen OverdrachtAlert; definities aanpassen
|
| ZIB-111
|
Wijzigingsverzoek OverdrachtAlert ReactieOmschrijvingCodelijst: Angst toevoegen en Bronchospasme vervangen in Kortademigheid
|
| ZIB-151
|
Aanpassingen in SNOMED CT codes en omschrijvingen voor codelijst ReactieOmschrijvingCodelijst n.a.v. review terminologie expert.
|
| ZIB-308
|
Prefix Overdracht weggehaald bij de generieke bouwstenen
|
| ZIB-352
|
Opsplitsen bouwsteen OverdrachtAlert
|
| ZIB-353
|
Tagged values DCM::CodeSystem aanpassen naar DCM::ValueSet incl. gekoppelde codelijst.
|
Incl. algemene wijzigingsverzoeken:
| ZIB-94
|
Aanpassen tekst van Disclaimer, Terms of Use & Copyrights
|
| ZIB-154
|
Consequenties opsplitsing Medicatie bouwstenen voor overige bouwstenen.
|
| ZIB-200
|
Naamgeving SNOMED CT in tagged values klinische bouwstenen gelijk getrokken.
|
| ZIB-201
|
Naamgeving OID: in tagged value notes van klinische bouwstenen gelijk getrokken.
|
| ZIB-309
|
EOI aangepast
|
| ZIB-324
|
Codelijsten Name en Description beginnen met een Hoofdletter
|
| ZIB-326
|
Tekstuele aanpassingen conform de kwaliteitsreview kerngroep 2015
|
Publicatieversie 1.0.1 (22-05-2015)
| ZIB-380
|
Newline in codelijstnaam van SpecifiekeStofSNKCodelijst.
|
| ZIB-373
|
Codelijsten AllergieCategorieCodelijst en AllergieStatusCodelijst uit nl.nfu.AllergieIntolerantie-v1.0 hebben dezelfde OID.
|
Publicatieversie 1.0.2 (16-07-2015)
| ZIB-417
|
Onjuiste SNOMED CT code in SymptoomCodelijst.
|
Publicatieversie 3.0 (01-05-2016)
| ZIB-425
|
Code voor het concept 'Waarschijnlijkheid' toewijzen.
|
| ZIB-453
|
Wijziging naamgeving ZIB's en logo's door andere opzet van beheer
|
Publicatieversie 3.1 (04-09-2017)
| ZIB-426
|
Code voor het concept 'ReactieDuur' toewijzen.
|
| ZIB-427
|
Code voor het concept 'MateVanKritiekZijn' toewijzen.
|
| ZIB-482
|
Geen informatie
|
| ZIB-487
|
AllergieIntolerantie.Waarschijnlijkheid "Zeker niet" uitleg gevraagd
|
| ZIB-499
|
Geen informatie
|
| ZIB-500
|
Heroverweeg WaarschijnlijkheidCodelijst
|
| ZIB-564
|
Aanpassing/harmonisatie Engelse conceptnamen
|
Publicatieversie 3.2 (31-12-2017)
| ZIB-610
|
SpecifiekeStofAllergeneStoffenCodelijst beperken
|
Concept
Een allergie of intolerantie beschrijft de geneigdheid tot overgevoeligheid van een patiënt voor een stof, zodat na blootstelling een ongewenste fysiologische reactie verwacht wordt, terwijl bij de meeste mensen bij die hoeveelheid geen reactie zou optreden. De waargenomen fysiologische veranderingen zijn meestal het resultaat van een immunologische reactie.
De stoffen kunnen als volgt worden ingedeeld:
- Geneesmiddel
- Geneesmiddelgroep
- Ingrediënt/toevoeging
- Voeding
- Omgevingsfactor
- Dier
- Planten
- Chemicaliën
- Inhalatieallergenen
Purpose
Het vastleggen en doorgeven van allergieën en intoleranties, is een belangrijk onderdeel van de medische registratie. Het raakt de kern van patiëntveiligheid in het algemeen en medicatieveiligheid in het bijzonder. In de uitvoering van onderzoek, behandeling en verzorging moet veelal continu rekening worden gehouden met deze patiëntkenmerken.
Allergieën en intoleranties zijn in principe ook aandoeningen en zouden ook als probleem vastegelegd kunnen worden. Het is niettemin gebruikelijk deze separaat vast te leggen.
Allergieën/Intoleraties hebben veel gemeen met waarschuwingen (Alert). Belangrijk verschil is dat bij allergieën en intoleranties veel getailleerdere informatie wordt vast gelegd o.a over de reacties op de veroorzakende stof. Daarnaast is niet iedere waarschuwing een probleem of medische conditie. Bij allergie/intolerantie is dit wel het geval, terwijl niet iedere allergie of intolerentie een waarschuwing inhoudt.
Evidence Base
Om geneesmiddelallergieën in het werkproces van voorschrijvers en apothekers te kunnen registreren en afhandelen (in de medicatiebewaking) wordt in Nederland voor allergieën gebruik gemaakt van de beschikbare coderingen in de G-standaard. Dit is beschreven in het document “Allergieën en ongewenste middelen IR V-2-3-1”.
Deze codering is niet toereikend waar het gaat om reacties bij blootstelling aan voedingsmiddelen, artikelen (zoals verbandmiddelen en pleisters), planten en dieren. Voor deze items staat de standaard het gebruik van vrije tekst toe of van SNOMED CT codering. Voor SNOMED CT is echter voor dit doel op dit moment geen gevalideerde valueset beschikbaar.
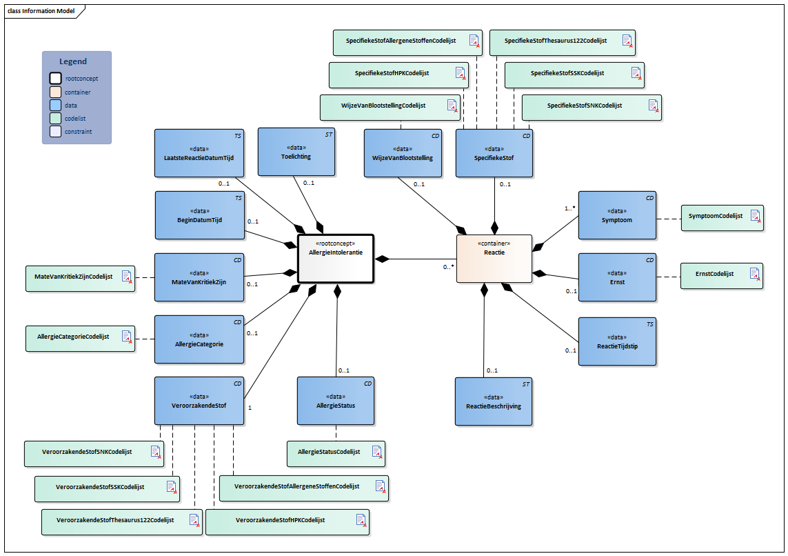
Information Model
Kolommen Concept en DefinitieCode: houdt de muis boven de waarde voor meer informatie
Voor uitleg over de gebruikte symbolen, zie de legenda pagina
Example Instances
| AllergieIntolerantie
|
| VeroorzakendeStof
|
Bijengif
|
Penicilline
|
| AllergieCategorie
|
Stof of product
|
Medicijn
|
| AllergieStatus
|
Actief
|
Actief
|
| MateVanKritiekZijn
|
Ernstig
|
Ernstig
|
| BeginDatumTijd
|
08-11-2008
|
1995
|
| LaatsteReactieDatumTijd
|
15-11-2009
|
02-06-1998
|
| Toelichting
|
-
|
-
|
| Reactie
|
| Symptoom
|
Misselijk en braken
|
Exantheem
|
| ReactieBeschrijving
|
-
|
-
|
| Ernst
|
Ernstig
|
Matig ernstig
|
| ReactieTijdstip
|
-
|
02-06-1998
|
| ReactieDuur
|
-
|
-
|
| WijzeVanBlootstelling
|
-
|
Oraal
|
| SpecifiekeStof
|
-
|
Amoxicilline
|
Issues
Geen bekende allergieën
De vraag is of we in deze bouwsteen een code voor "No known allergies (SNOMED CT 160244002)" en kinderen hiervan aanbieden of dat we stellen dat, waar van toepassing, dat geregeld moet worden in het document waar de bouwsteen wordt toegepast .
Valueset voor het concept 'Veroorzakende Stof'
Er is momenteel nog geen afgebakende codelijst beschikbaar voor allergene stoffen anders dan medicatie. Daarom is volstaan met het noemen van SNOMED CT voor de codering van allergene stoffen. Voor de codering van medicatieproducten wordt de G-standaard gebruikt.
References
1. Z-INDEX. (2011) Allergieën en ongewenste middelen [Online] v. R V-2-3-1 Beschikbaar op: http://www.z-index.nl/g-standaard/beschrijvingen/functioneel/wijzigingen/mb/bewaking-op-allergie/IR%20Allergieen%20V%202-1-1.pdf [Geraadpleegd: 15 oktober 2014]
2. HL7 FHIR Resource AllergyIntolerance. [Online] Continuous Build. Beschikbaar op: http://hl7-fhir.github.io/allergyintolerance.html [Geraadpleegd: 12 maart 2014]
Valuesets
AllergieCategorieCodelijst
| Valueset OID: 2.16.840.1.113883.2.4.3.11.60.40.2.8.2.2
|
Binding:
|
| Conceptnaam
|
Conceptcode
|
Codestelselnaam |
Codesysteem OID
|
Omschrijving
|
| Propensity to adverse reactions to food
|
418471000
|
SNOMED CT
|
2.16.840.1.113883.6.96
|
Voeding
|
| Propensity to adverse reactions to drug
|
419511003
|
SNOMED CT
|
2.16.840.1.113883.6.96
|
Medicijn
|
| Environmental allergy
|
426232007
|
SNOMED CT
|
2.16.840.1.113883.6.96
|
Omgeving
|
| Allergy to substance
|
419199007
|
SNOMED CT
|
2.16.840.1.113883.6.96
|
Stof of product
|
| Other
|
OTH
|
NullFlavor
|
2.16.840.1.113883.5.1008
|
Anders
|
AllergieStatusCodelijst
| Valueset OID: 2.16.840.1.113883.2.4.3.11.60.40.2.8.2.3
|
Binding:
|
| Conceptnaam
|
Conceptcode
|
Codestelselnaam |
Codesysteem OID
|
Omschrijving
|
| Active
|
active
|
ActStatus
|
2.16.840.1.113883.5.14
|
Actief
|
| Completed
|
completed
|
ActStatus
|
2.16.840.1.113883.5.14
|
Niet meer aanwezig
|
| Obsolete
|
obsolete
|
ActStatus
|
2.16.840.1.113883.5.14
|
Achterhaald
|
| Nullified
|
nullified
|
ActStatus
|
2.16.840.1.113883.5.14
|
Foutief
|
ErnstCodelijst
| Valueset OID: 2.16.840.1.113883.2.4.3.11.60.40.2.8.2.6
|
Binding:
|
| Conceptnaam
|
Conceptcode
|
Codestelselnaam |
Codesysteem OID
|
Omschrijving
|
| Mild
|
255604002
|
SNOMED CT
|
2.16.840.1.113883.6.96
|
Licht
|
| Moderate
|
6736007
|
SNOMED CT
|
2.16.840.1.113883.6.96
|
Matig
|
| Severe
|
24484000
|
SNOMED CT
|
2.16.840.1.113883.6.96
|
Ernstig
|
MateVanKritiekZijnCodelijst
| Valueset OID: 2.16.840.1.113883.2.4.3.11.60.40.2.8.2.4
|
Binding:
|
| Conceptnaam
|
Conceptcode
|
Codestelselnaam |
Codesysteem OID
|
Omschrijving
|
| Mild
|
255604002
|
SNOMED CT
|
2.16.840.1.113883.6.96
|
Licht
|
| Moderate
|
6736007
|
SNOMED CT
|
2.16.840.1.113883.6.96
|
Matig
|
| Severe
|
24484000
|
SNOMED CT
|
2.16.840.1.113883.6.96
|
Ernstig
|
| Fatal
|
399166001
|
SNOMED CT
|
2.16.840.1.113883.6.96
|
Fataal
|
SpecifiekeStofAllergeneStoffenCodelijst
| Valueset OID: 2.16.840.1.113883.2.4.3.11.60.40.2.8.2.16
|
Binding:
|
| Conceptnaam
|
Codestelselnaam |
Codesysteem OID
|
| SNOMED CT: ^42931000146101| Dutch non-drug allergen simple reference set (foundation metadata concept)|
|
SNOMED CT
|
2.16.840.1.113883.6.96
|
SpecifiekeStofHPKCodelijst
| Valueset OID: 2.16.840.1.113883.2.4.3.11.60.40.2.8.2.18
|
Binding:
|
| Conceptnaam
|
Codestelselnaam |
Codesysteem OID
|
| Alle waarden
|
G-Standaard Handels Product Kode (HPK)
|
2.16.840.1.113883.2.4.4.7
|
SpecifiekeStofSNKCodelijst
| Valueset OID: 2.16.840.1.113883.2.4.3.11.60.40.2.8.2.10
|
Binding:
|
| Conceptnaam
|
Codestelselnaam |
Codesysteem OID
|
| Alle waarden
|
G-standaard Stofnaamcode (SNK)
|
2.16.840.1.113883.2.4.4.1.750
|
SpecifiekeStofSSKCodelijst
| Valueset OID: 2.16.840.1.113883.2.4.3.11.60.40.2.8.2.9
|
Binding:
|
| Conceptnaam
|
Codestelselnaam |
Codesysteem OID
|
| Alle waarden
|
G-standaard Stofnaamcode i.c.m. toedieningsweg (SSK)
|
2.16.840.1.113883.2.4.4.1.725
|
SpecifiekeStofThesaurus122Codelijst
| Valueset OID: 2.16.840.1.113883.2.4.3.11.60.40.2.8.2.11
|
Binding:
|
| Conceptnaam
|
Codestelselnaam |
Codesysteem OID
|
| Alle waarden
|
G-standaard Ongewenste medicatiegroepen
|
2.16.840.1.113883.2.4.4.1.902.122
|
SymptoomCodelijst
| Valueset OID: 2.16.840.1.113883.2.4.3.11.60.40.2.8.2.5
|
Binding:
|
| Conceptnaam
|
Conceptcode
|
Codestelselnaam |
Codesysteem OID
|
Omschrijving
|
| Anaphylaxis
|
39579001
|
SNOMED CT
|
2.16.840.1.113883.6.96
|
Anafylaxie
|
| Angioedema
|
41291007
|
SNOMED CT
|
2.16.840.1.113883.6.96
|
Angio-oedeem
|
| Upper respiratory tract hypersensitivity reaction
|
490008
|
SNOMED CT
|
2.16.840.1.113883.6.96
|
Overgevoeligheidsreactie van de bovenste luchtwegen
|
| Dyspnea
|
267036007
|
SNOMED CT
|
2.16.840.1.113883.6.96
|
Kortademigheid
|
| Bronchospasm
|
4386001
|
SNOMED CT
|
2.16.840.1.113883.6.96
|
Bronchospasme
|
| Urticaria (hives)
|
126485001
|
SNOMED CT
|
2.16.840.1.113883.6.96
|
Urticaria
|
| Contact dermatitis
|
40275004
|
SNOMED CT
|
2.16.840.1.113883.6.96
|
Contactdermatitis
|
| Itching of skin
|
418363000
|
SNOMED CT
|
2.16.840.1.113883.6.96
|
Jeuk
|
| Eruption of skin
|
271807003
|
SNOMED CT
|
2.16.840.1.113883.6.96
|
Exantheem
|
| Allergic conjunctivitis
|
473460002
|
SNOMED CT
|
2.16.840.1.113883.6.96
|
Allergische conjunctivitis
|
| TEN - Toxic epidermal necrolysis
|
23067006
|
SNOMED CT
|
2.16.840.1.113883.6.96
|
Toxische epidermale necrolyse
|
| Nausea and vomiting
|
16932000
|
SNOMED CT
|
2.16.840.1.113883.6.96
|
Misselijk en braken
|
| Diarrhoea
|
62315008
|
SNOMED CT
|
2.16.840.1.113883.6.96
|
Diarree
|
| Drug-induced erythema multiforme
|
297942002
|
SNOMED CT
|
2.16.840.1.113883.6.96
|
Door medicatie veroorzaakte erythema multiforme
|
| Fever
|
386661006
|
SNOMED CT
|
2.16.840.1.113883.6.96
|
Koorts
|
| Overig
|
OTH
|
NullFlavor
|
2.16.840.1.113883.5.1008
|
Overig
|
VeroorzakendeStofAllergeneStoffenCodelijst
| Valueset OID: 2.16.840.1.113883.2.4.3.11.60.40.2.8.2.17
|
Binding:
|
| Conceptnaam
|
Codestelselnaam |
Codesysteem OID
|
| Alle waarden
|
SNOMED CT
|
2.16.840.1.113883.6.96
|
VeroorzakendeStofHPKCodelijst
| Valueset OID: 2.16.840.1.113883.2.4.3.11.60.40.2.8.2.19
|
Binding:
|
| Conceptnaam
|
Codestelselnaam |
Codesysteem OID
|
| Alle waarden
|
G-Standaard Handels Product Kode (HPK)
|
2.16.840.1.113883.2.4.4.7
|
VeroorzakendeStofSNKCodelijst
| Valueset OID: 2.16.840.1.113883.2.4.3.11.60.40.2.8.2.14
|
Binding:
|
| Conceptnaam
|
Codestelselnaam |
Codesysteem OID
|
| Alle waarden
|
G-standaard Stofnaamcode (SNK)
|
2.16.840.1.113883.2.4.4.1.750
|
VeroorzakendeStofSSKCodelijst
| Valueset OID: 2.16.840.1.113883.2.4.3.11.60.40.2.8.2.13
|
Binding:
|
| Conceptnaam
|
Codestelselnaam |
Codesysteem OID
|
| Alle waarden
|
G-standaard Stofnaamcode i.c.m. toedieningsweg (SSK)
|
2.16.840.1.113883.2.4.4.1.725
|
VeroorzakendeStofThesaurus122Codelijst
| Valueset OID: 2.16.840.1.113883.2.4.3.11.60.40.2.8.2.15
|
Binding:
|
| Conceptnaam
|
Codestelselnaam |
Codesysteem OID
|
| Alle waarden
|
G-standaard Ongewenste medicatiegroepen
|
2.16.840.1.113883.2.4.4.1.902.122
|
WijzeVanBlootstellingCodelijst
| Valueset OID: 2.16.840.1.113883.2.4.3.11.60.40.2.8.2.12
|
Binding:
|
| Conceptnaam
|
Codestelselnaam |
Codesysteem OID
|
| SNOMED CT: <284009009|route of administration value|
|
SNOMED CT
|
2.16.840.1.113883.6.96
|
Deze bouwsteen in overige publicaties
Bouwsteen verwijzingen
Deze bouwsteen verwijst naar
- --
Deze bouwsteen wordt gebruikt in
- --
Technische specificaties in HL7v3 CDA en HL7 FHIR
Om informatie op basis van zorginformatiebouwstenen uit te wisselen zijn aanvullende, meer technische specificaties nodig.
Niet iedere omgeving kan met dezelfde technische specificaties overweg. Om deze reden zijn er meerdere typen technische specificaties:
- HL7® versie 3 CDA compatibele specificaties, beschikbaar via de Nictiz ART-DECOR® omgeving

- HL7® FHIR® compatibele specificaties, beschikbaar via de Nictiz-omgeving op de Simplifier FHIR Registry

Downloads
De bouwsteen is ook beschikbaar als pdf bestand
of als spreadsheet
Over deze informatie
De informatie in deze wiki pagina is gebaseerd op de Publicatie 2017
De voorwaarden van gebruik staan op de beginpagina 
Deze pagina is gegenereerd op 21/12/2018 13:46:47 met ZibExtraction v. 3.0.6929.24609