BarthelADLIndex-v3.1(2017EN)

Uit Zorginformatiebouwstenen
Ga naar: navigatie, zoeken


Attention!! This is not the most recent version of this information model. You can find the most recent version here.

General information

Name: nl.zorg.BarthelADLIndex NL.png
Version: 3.1
HCIM Status:Final
Release: 2017
Release status: Published
Release date: 31-12-2017


Back 16.png Back to HCIM list

Metadata

DCM::CoderList Kerngroep Registratie aan de Bron
DCM::ContactInformation.Address *
DCM::ContactInformation.Name *
DCM::ContactInformation.Telecom *
DCM::ContentAuthorList Projectgroep Generieke Overdrachtsgegevens & Kerngroep Registratie aan de Bron
DCM::CreationDate 2-2-2013
DCM::DeprecatedDate
DCM::DescriptionLanguage nl
DCM::EndorsingAuthority.Address
DCM::EndorsingAuthority.Name PM
DCM::EndorsingAuthority.Telecom
DCM::Id 2.16.840.1.113883.2.4.3.11.60.40.3.4.2
DCM::KeywordList score, index, ADL, afhankelijkheid, barthel
DCM::LifecycleStatus Final
DCM::ModelerList Kerngroep Registratie aan de Bron
DCM::Name nl.zorg.BarthelIndex
DCM::PublicationDate 31-12-2017
DCM::PublicationStatus Published
DCM::ReviewerList Projectgroep Generieke Overdrachtsgegevens & Kerngroep Registratie aan de Bron
DCM::RevisionDate 31-12-2017
DCM::Superseeds nl.zorg.BarthelIndex-v3.0
DCM::Version 3.1
HCIM::PublicationLanguage EN

Revision History

Only available in Dutch

Publicatieversie 1.0 (15-02-2013) -

Publicatieversie 1.1 (01-07-2013) -

Publicatieversie 1.2 (01-04-2015)

ZIB-166 Codelijsten uit de bouwsteen OverdrachtBarthelIndex codes en value op elkaar afstemmen.
ZIB-168 OverdrachtBartelIndex: Onafhankelijk moet zijn Afhankelijk
ZIB-208 In de klinische bouwsteen OverdrachtBarthelIndex komt de naamgeving van de tagged value DCM::ValueSet TrappenLopenCodelijst niet overeen met de naam van de valueset.
ZIB-209 In de klinische bouwsteen OverdrachtBarthelIndex komt de naamgeving van de tagged value DCM::ValueSet BadenDoucheCodelijst niet overeen met de naam van de valueset.
ZIB-210 In klinische bouwsteen OverdrachtBarthelIndex de waarde van DCM::Name aanpassen van OverdrachtBarthelIndex naar nl.nfu.OverdrachtBarthelIndex.
ZIB-211 Voor waardelijsten met codes uit codesystem NL-CM-CS in klinische bouwsteen nl.nfu.OverdrachtBarthelIndex eigen codesystems aangemaakt, incl. OID.
ZIB-212 Naamgeving concept BadenDouche aangepat naar BadenDouchen.
ZIB-308 Prefix Overdracht weggehaald bij de generieke bouwstenen

Incl. algemene wijzigingsverzoeken:

ZIB-94 Aanpassen tekst van Disclaimer, Terms of Use & Copyrights
ZIB-154 Consequenties opsplitsing Medicatie bouwstenen voor overige bouwstenen.
ZIB-200 Naamgeving SNOMED CT in tagged values klinische bouwstenen gelijk getrokken.
ZIB-201 Naamgeving OID: in tagged value notes van klinische bouwstenen gelijk getrokken.
ZIB-309 EOI aangepast
ZIB-324 Codelijsten Name en Description beginnen met een Hoofdletter
ZIB-326 Tekstuele aanpassingen conform de kwaliteitsreview kerngroep 2015

Publicatieversie 1.2.1 (22-05-2015)

ZIB-375 Inconsistent gebruik van naamgeving Transfer(s)Codelijst.

Publicatieversie 3.0 (01-05-2016)

ZIB-453 Wijziging naamgeving ZIB's en logo's door andere opzet van beheer

Publicatieversie 3.1 (04-09-2017)

ZIB-564 Aanpassing/harmonisatie Engelse conceptnamen

.

Concept

The Barthel ADL index is a validated scale used to measure and track patients’ activities of daily living (ADL) and indirectly, the extent to which they are dependent on help.
The list comprises 10 variables: bowels, bladder, grooming, toilet use, feeding, transfers (from chair to bed and vice versa), mobility, dressing, climbing stairs and bathing, which are all given a score.
The total score is the sum of the scores of the 10 variables.

Purpose

Gaining insight into the dependence on healthcare for carrying out general daily activities by means of a validated score. This is done in order to adjust the care to meet the needs of the patient if necessary.

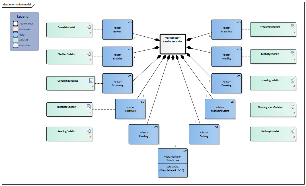
Information Model


#FeedingCodelist#ToiletUseCodelist#GroomingCodelist#BowelsCodelist#BladderCodelist#BathingCodelist#ClimbingstairsCodelist#DressingCodelist#MobilityCodelist#TransfersCodelist#9238#9237#9236#9235#9234#9233#9232#9231#9229#9230#9239#9228BarthelADLIndex-v3.1Model(2017EN).png


Type Id Concept Card. Definition DefinitionCode Reference
Block.png NL-CM:4.2.1 Arrowdown.pngBarthelADLIndex Root concept of the BarthelADLIndex information model. This root concept contains all data elements of the BarthelADLIndex information model.
273302005 Barthel index (assessment scale)
CO.png NL-CM:4.2.4 Arrowright.pngBowels 1 The bowel function describes the extent of fecal incontinence.

The measurement takes the condition as measured in the preceding week. In this scale, the following interpretations are used:

  • Incontinent: incontinent or enema required.
  • Accident: max. 1 accident per week.
  • Continent: continent for the entire week.
List2.png BowelsCodelist
CO.png NL-CM:4.2.3 Arrowright.pngBladder 1 The bladder function describes the extent of urinary incontinence.

The measurement takes the condition as measured in the preceding week. In this scale, the following interpretations are used:

  • Incontinent: incontinent or catheter required.
  • Accident: max. 1 accident per 24 hours.
  • Continent: continent for the entire week or patients who can attend to their own catheter.
List2.png BladderCodelist
CO.png NL-CM:4.2.5 Arrowright.pngGrooming 1 Grooming indicates the extent to which a patient is capable of maintaining their hygiene and appearance. This refers to personal hygiene such as brushing teeth, brushing hair, shaving and washing.

The measurement takes the condition as measured in the preceding 24-48 hours. In this scale, the following interpretations are used:

  • Dependent: not capable of grooming independently.
  • Independent: capable of brushing teeth, brushing hair, shaving and washing independently.
List2.png GroomingCodelist
CO.png NL-CM:4.2.6 Arrowright.pngToiletUse 1 Toilet use indicates the extent to which a patient is capable of using the toilet independently.

In this scale, the following interpretations are used:

  • Dependent: dependent.
  • Help: needs some help but can do certain things themselves, like wiping.
  • Independent: capable of using the toilet, sufficiently undressing, cleaning, getting dressed and leaving.
List2.png ToiletUseCodelist
CO.png NL-CM:4.2.7 Arrowright.pngFeeding 1 Feeding indicates the extent to which a patient is capable of eating independently.

In this scale, the following interpretations are used:

  • Not independent: not capable of eating independently.
  • Help: food is puréed; patient does feed themselves, but needs help cutting food, spreading butter, et cetera.
  • Independent: capable of eating normal food (including hard food). The food can be cooked and served by others, but is not to be puréed.
List2.png FeedingCodelist
CO.png NL-CM:4.2.8 Arrowright.pngTransfers 1 Transfers indicates the extent to which a patient is capable of independently getting from a chair to the bed and vice versa.

In this scale, the following interpretations are used:

  • Not independent: not capable of sitting up; the use of a patient hoist is required.
  • Major help: help from a strong, trained individual or 2 regular individuals, but the patient can sit up by themselves.
  • Minor help: a person to supervise or provide some help, either verbally or physically.
  • Independent: does not need help.
List2.png TransfersCodelist
CO.png NL-CM:4.2.9 Arrowright.pngMobility 1 Mobility indicates the extent to which a patient is capable of moving independently.

In this scale, the following interpretations are used:

  • Dependent: cannot move themselves.
  • Independent with wheelchair: uses a wheelchair, with the ability to go around corners or open doors without help.
  • Assisted walking: help from one person, for example verbally or physically.
  • Independent: can move within the home or department; aids may be used.
List2.png MobilityCodelist
CO.png NL-CM:4.2.10 Arrowright.pngDressing 1 Dressing indicates the extent to which a patient is capable of dressing and undressing themselves independently.

In this scale, the following interpretations are used:

  • Dependent: dependent.
  • Help: needs help but can do about half themselves, such as only needing help with buttons and/or zippers.
  • Independent: capable of selecting and putting on clothes.
List2.png DressingCodelist
CO.png NL-CM:4.2.11 Arrowright.pngManagingStairs 1 Managing stairs indicates the extent to which a patient is capable of going up and down stairs independently.

In this scale, the following interpretations are used:

  • Dependent: not capable of going up and down stairs.
  • Help: needs help, for example verbally, physically or in the form of an aid.
  • Independent: capable of going up and down stairs independently, and if necessary can carry their own aid.
List2.png ClimbingstairsCodelist
CO.png NL-CM:4.2.12 Arrowright.pngBathing 1 Bathing indicates the extent to which a patient is capable of independently taking a bath or shower.

In this scale, the following interpretations are used:

  • Dependent: not capable of bathing independently.
  • Independent: capable of getting in and out of the bath or shower and bathing without help or supervision.
List2.png BathingCodelist
INT.png NL-CM:4.2.2 Arrowright.pngTotalScore 1 The Barthel ADL index is the sum of the scores of the individual variables.

The interpretation of this total score is 0-9 for serious dependence, 10-19 for slight dependence and 20 for independence. Twenty is the maximum score.

Columns Concept and DefinitionCode: hover over the values for more information
For explanation of the symbols, please see the legend page List2.png

Example Instances

Only available in Dutch

BarthelIndex
Blaas 1
Darm 2
UiterlijkeVerzorging 1
Toiletgebruik 2
Eten 2
Transfers 1
Mobiliteit 1
AanUitkleden 1
TrappenLopen 2
BadenDouchen 1
TotaalScore 14

References

1. Barthel Index [Online] Beschikbaar op: http://www.zorginformatiemodel.nl/1_documentatie/Doc_Obs_Barthel_Index_R01_V1_3.pdf [Geraadpleegd: 23 februari 2015].

2. Barthel Index [Online] Beschikbaar op: http://www.openehr.org/knowledge/ [Geraadpleegd: 18 februari 2013].

3. GOOSSEN, W.T.F. et al. (2004) Specificaties CVA keteninformatiesysteem. Versie 1.1. Leidschendam, Nictiz.

4. HAAN DE, R. et al. (1993) Klinimetrische evaluatie van de Barthel-index, een maat voor beperkingen in het dagelijks functioneren. Nederlands Tijdschrift voor Geneeskunde. 37 (18), p. 917-921.

5. MAHONY, F.I. et al. (1965) Functional Evaluation: The Barthel Index. Maryland State Medical Journal. 1965 (14), p .61-65.

6. PEPPEN VAN, R.P.S. et al. (2004) Richtlijn Beroerte. Amersfoort, Koninklijk Nederlands Genootschap voor Fysiotherapie (KNGF).

Valuesets

BathingCodelist

Valueset OID: 2.16.840.1.113883.2.4.3.11.60.40.2.4.2.10 Binding:
Conceptname Conceptcode Conceptvalue Codesystem name Codesystem OID Description
Afhankelijk BATH0 0 BarthelBadenDouchen 2.16.840.1.113883.2.4.3.11.60.40.4.1.10 Afhankelijk
Onafhankelijk BATH1 1 BarthelBadenDouchen 2.16.840.1.113883.2.4.3.11.60.40.4.1.10 Onafhankelijk

BladderCodelist

Valueset OID: 2.16.840.1.113883.2.4.3.11.60.40.2.4.2.2 Binding:
Conceptname Conceptcode Conceptvalue Codesystem name Codesystem OID Description
Incontinent URIN0 0 BarthelBlaas 2.16.840.1.113883.2.4.3.11.60.40.4.1.2 Incontinent of katheter
Ongelukje URIN1 1 BarthelBlaas 2.16.840.1.113883.2.4.3.11.60.40.4.1.2 Af en toe een ongelukje (max. 1 keer per 24 uur)
Continent URIN2 2 BarthelBlaas 2.16.840.1.113883.2.4.3.11.60.40.4.1.2 Continent (gedurende meer dan 7 dagen)

BowelsCodelist

Valueset OID: 2.16.840.1.113883.2.4.3.11.60.40.2.4.2.1 Binding:
Conceptname Conceptcode Conceptvalue Codesystem name Codesystem OID Description
Incontinent FECAL0 0 BarthelDarm 2.16.840.1.113883.2.4.3.11.60.40.4.1.1 Incontinent
Ongelukje FECAL1 1 BarthelDarm 2.16.840.1.113883.2.4.3.11.60.40.4.1.1 Af en toe een ongelukje
Continent FECAL2 2 BarthelDarm 2.16.840.1.113883.2.4.3.11.60.40.4.1.1 Continent

ClimbingstairsCodelist

Valueset OID: 2.16.840.1.113883.2.4.3.11.60.40.2.4.2.9 Binding:
Conceptname Conceptcode Conceptvalue Codesystem name Codesystem OID Description
Afhankelijk CLIMB0 0 BarthelTrappenLopen 2.16.840.1.113883.2.4.3.11.60.40.4.1.9 Niet in staat
Hulp CLIMB1 1 BarthelTrappenLopen 2.16.840.1.113883.2.4.3.11.60.40.4.1.9 Heeft hulp nodig (woorden, lichamelijk of hulpmiddel)
Onafhankelijk CLIMB2 2 BarthelTrappenLopen 2.16.840.1.113883.2.4.3.11.60.40.4.1.9 Onafhankelijk naar boven en naar beneden

DressingCodelist

Valueset OID: 2.16.840.1.113883.2.4.3.11.60.40.2.4.2.8 Binding:
Conceptname Conceptcode Conceptvalue Codesystem name Codesystem OID Description
Afhankelijk DRESS0 0 BarthelAanUitkleden 2.16.840.1.113883.2.4.3.11.60.40.4.1.8 Afhankelijk
Hulp DRESS1 1 BarthelAanUitkleden 2.16.840.1.113883.2.4.3.11.60.40.4.1.8 Heeft hulp nodig maar kan ongeveer de helft zelf
Onafhankelijk DRESS2 2 BarthelAanUitkleden 2.16.840.1.113883.2.4.3.11.60.40.4.1.8 Onafhankelijk

FeedingCodelist

Valueset OID: 2.16.840.1.113883.2.4.3.11.60.40.2.4.2.5 Binding:
Conceptname Conceptcode Conceptvalue Codesystem name Codesystem OID Description
Niet zelfstandig FEED0 0 BarthelEten 2.16.840.1.113883.2.4.3.11.60.40.4.1.5 Niet in staat (niet zelfstandig)
Hulp FEED1 1 BarthelEten 2.16.840.1.113883.2.4.3.11.60.40.4.1.5 Heeft hulp nodig bij snijden, smeren van boter, enz.
Onafhankelijk FEED2 2 BarthelEten 2.16.840.1.113883.2.4.3.11.60.40.4.1.5 Onafhankelijk

GroomingCodelist

Valueset OID: 2.16.840.1.113883.2.4.3.11.60.40.2.4.2.3 Binding:
Conceptname Conceptcode Conceptvalue Codesystem name Codesystem OID Description
Hulp GROOM0 0 BarthelUiterlijkeVerzorging 2.16.840.1.113883.2.4.3.11.60.40.4.1.3 Heeft hulp nodig
Onafhankelijk GROOM1 1 BarthelUiterlijkeVerzorging 2.16.840.1.113883.2.4.3.11.60.40.4.1.3 Onafhankelijk (gezicht, haar, tanden, scheren)

MobilityCodelist

Valueset OID: 2.16.840.1.113883.2.4.3.11.60.40.2.4.2.7 Binding:
Conceptname Conceptcode Conceptvalue Codesystem name Codesystem OID Description
Afhankelijk MOBIL0 0 BarthelMobiliteit 2.16.840.1.113883.2.4.3.11.60.40.4.1.7 Kan zich niet verplaatsen
Onafhankelijk met rolstoel MOBIL1 1 BarthelMobiliteit 2.16.840.1.113883.2.4.3.11.60.40.4.1.7 Onafhankelijk, maar maakt gebruik van rolstoel, incl. het zonder hulp nemen van hoeken en deuren.
Loopt met hulp MOBIL2 2 BarthelMobiliteit 2.16.840.1.113883.2.4.3.11.60.40.4.1.7 Loopt met hulp van 1 persoon (hulp van woorden of lichamelijk)
Onafhankelijk MOBIL3 3 BarthelMobiliteit 2.16.840.1.113883.2.4.3.11.60.40.4.1.7 Onafhankelijk

ToiletUseCodelist

Valueset OID: 2.16.840.1.113883.2.4.3.11.60.40.2.4.2.4 Binding:
Conceptname Conceptcode Conceptvalue Codesystem name Codesystem OID Description
Afhankelijk TOIL0 0 BarthelToiletgebruik 2.16.840.1.113883.2.4.3.11.60.40.4.1.4 Afhankelijk
Hulp TOIL1 1 BarthelToiletgebruik 2.16.840.1.113883.2.4.3.11.60.40.4.1.4 Heeft enige hulp nodig maar kan sommige dingen zelf
Onafhankelijk TOIL2 2 BarthelToiletgebruik 2.16.840.1.113883.2.4.3.11.60.40.4.1.4 Onafhankelijk (op en af, uit- en aankleden, afvegen)

TransfersCodelist

Valueset OID: 2.16.840.1.113883.2.4.3.11.60.40.2.4.2.6 Binding:
Conceptname Conceptcode Conceptvalue Codesystem name Codesystem OID Description
Niet zelfstandig TRANS0 0 BarthelTransfer 2.16.840.1.113883.2.4.3.11.60.40.4.1.6 Niet in staat (niet zelfstandig)
Veel hulp TRANS1 1 BarthelTransfer 2.16.840.1.113883.2.4.3.11.60.40.4.1.6 Veel hulp (1-2 mensen lichamelijk)
Weinig hulp TRANS2 2 BarthelTransfer 2.16.840.1.113883.2.4.3.11.60.40.4.1.6 Weinig hulp (met hulp van woorden of lichamelijk)
Onafhankelijk TRANS3 3 BarthelTransfer 2.16.840.1.113883.2.4.3.11.60.40.4.1.6 Onafhankelijk

This information model in other releases

Information model references

This information model refers to

--

This information model is used in

--

Technical specifications in HL7v3 CDA and HL7 FHIR

To exchange information based on health and care information models, additional, more technical specifications are required.
Not every environment can handle the same technical specifications. For this reason, there are several types of technical specifications:

  • HL7® version 3 CDA compatible specifications, available through the Nictiz ART-DECOR® environment Artdecor.jpg
  • HL7® FHIR® compatible specifications, available through the Nictiz environment on the Simplifier FHIR Fhir.png

Downloads

This information model is also available as pdf file PDF.png or as spreadsheet Xlsx.png

About this information

The information in this wikipage is based on Release 2017
Conditions for use are located on the mainpage List2.png
This page is generated on 21/12/2018 14:08:51 with ZibExtraction v. 3.0.6929.24609


Back 16.png Back to HCIM list