BasicElements-v1.0.1(2019EN)
Inhoud
- 1 General information
- 2 Metadata
- 3 Revision History
- 4 Concept
- 5 Purpose
- 6 Information Model
- 7 Example Instances
- 8 Assigning authorities
- 9 This information model in other releases
- 10 Information model references
- 11 Technical specifications in HL7v3 CDA and HL7 FHIR
- 12 Downloads
- 13 About this information
General information
Name: nl.zorg.part.BasicElements ![]()
Version: 1.0.1
HCIM Status:Final
Release: 2019
Release status: Prepublished
Release date: 31-01-2020
Metadata
| DCM::CoderList | |
| DCM::ContactInformation.Address | |
| DCM::ContactInformation.Name | |
| DCM::ContactInformation.Telecom | |
| DCM::ContentAuthorList | |
| DCM::CreationDate | 20-6-2017 |
| DCM::DeprecatedDate | |
| DCM::DescriptionLanguage | nl |
| DCM::EndorsingAuthority.Address | |
| DCM::EndorsingAuthority.Name | |
| DCM::EndorsingAuthority.Telecom | |
| DCM::Id | 2.16.840.1.113883.2.4.3.11.60.40.3.0.0 |
| DCM::KeywordList | |
| DCM::LifecycleStatus | Final |
| DCM::ModelerList | |
| DCM::Name | nl.zorg.part.BasisElementen |
| DCM::PublicationDate | 31-01-2020 |
| DCM::PublicationStatus | Prepublished |
| DCM::ReviewerList | |
| DCM::RevisionDate | 11-10-2018 |
| DCM::Supersedes | nl.zorg.part.BasisElementen-v1.0 |
| DCM::Version | 1.0.1 |
| HCIM::PublicationLanguage | EN |
Revision History
Only available in Dutch
Publicatieversie 1.0 (04-09-2017)
Publicatieversie 1.01 (26-02-2019)
| ZIB-736 | Tikfout in omschrijving Identificatienummer |
Concept
All HCIM's implicitly contain a number of basic elements. These are usually not included in the information models of the individual building blocks, but are supposed to be present.
These are concepts that are of a more technical nature, often have little or no clinical relevance, but are necessary for the sake of clarity and readability of the information. In those cases where these elements are of clinical significance, they will usually be explicit in the information models. An example of this is an AGB number as an identification number for a health professional.
Purpose
The basic elements of a HCIM make the information that is contained by an instance of an HCIM identifiable and traceable. These are elements that are important for e.g. auditing purposes.
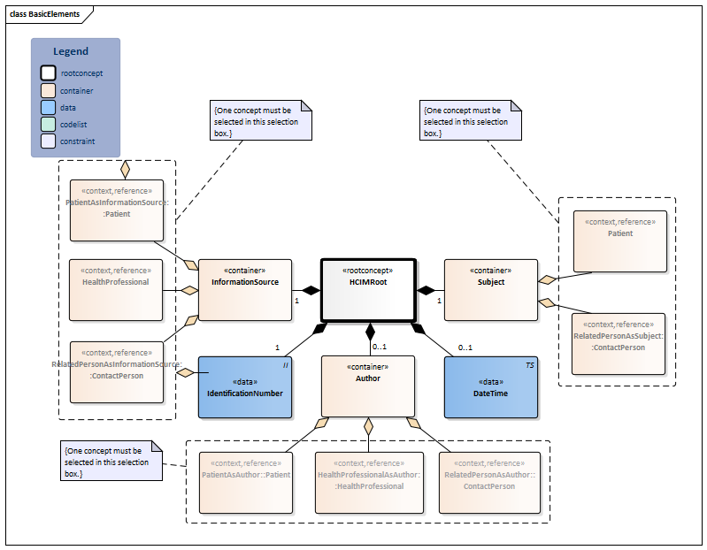
Information Model

| Type | Id | Concept | Card. | Definition | DefinitionCode | Reference | ||||||||
| NL-CM:0.0.1 | Rootconcept of the information model in question | |||||||||||||
| NL-CM:0.0.6 | 1 | Globally unique number that identifies the instantiation of the information model. The number is composed of an identification of the issuer organization and a unique number assigned by this organization |
|
| ||||||||||
| NL-CM:0.0.2 | 1 | The person who provided the information and ensures the correctness of it.
This is not always a healthprofessional, but it may also be the patient or another person, such as a parent, caretaker or guardian. The source of information does not have to be the author of the information, who in that case is only instrumental in capturing the information. |
|
|||||||||||
| NL-CM:0.0.3 | (0..1) | The patient as source of the information |
| |||||||||||
| NL-CM:0.0.4 | (0..1) | The health professional as source of the information |
| |||||||||||
| NL-CM:0.0.5 | (0..1) | The related person (parent, caregiver, ...) as source of the information |
| |||||||||||
| NL-CM:0.0.7 | 0..1 | The person who has recorded the information. Depending on the information system in which the data is recorded, this may be the patient, healthcare provider or other person. | ||||||||||||
| NL-CM:0.0.8 | (0..1) | The patient as author of the information |
| |||||||||||
| NL-CM:0.0.9 | (0..1) | The health professional as author of the information |
| |||||||||||
| NL-CM:0.0.10 | (0..1) | The related person (parent, caregiver, ...) as author of the information |
| |||||||||||
| NL-CM:0.0.11 | 1 | The person to whom the information relates. Often this will be the patient, but especially in the case of small children as patients it may be information about the parent or caregiver. Especially in the nurse transfers, for example, Competence and involvement of caregivers carries a role. |
|
|||||||||||
| NL-CM:0.0.12 | (0..1) | The patient as subject of the information |
| |||||||||||
| NL-CM:0.0.13 | (0..1) | The related person (parent, caregiver, ...) as subject of the information |
| |||||||||||
| NL-CM:0.0.14 | 0..1 | Date and if relevant the time the event to which the information relates took place .
This is the medically relevant date and time. |
|
|||||||||||
Columns Concept and DefinitionCode: hover over the values for more information
For explanation of the symbols, please see the legend page
Example Instances
Only available in Dutch
| Basis Elementen | |
| Identificatienummer | 01229993999444 |
| Datum | 16-05-2016 |
| Onderwerp: Patiënt | |
| Naamgegevens | |
| PatiëntIdentificatienummer | 111222333 |
| Achternaam | Putten |
| Voorvoegsels | van |
| AchternaamPartner | Giessen |
| VoorvoegselsPartner | van der |
| Voornamen | Johanna Petronella Maria |
| Geslacht | Vrouw |
| Geboortedatum | 28-04-1934 |
| Adresgegevens* | |
| Straat | 1e Jacob van Campenstr |
| Huisnummer | 15 |
| Woonplaats | Hoogmade |
| Gemeente | Kaag en Braassem |
| Postcode | 1012 NX |
| AdresSoort | Woon-/verblijfadres |
| Land | Nederland |
| Informatiebron: Contactpersoon | |
| Rol | Eerste contactpersoon |
| Relatie | Dochter |
| Naam | |
| Geslachtsnaam | van Putten |
| Voornamen | F.P. |
| Auteur: Zorgverlener | |
| ZorgverlenerIdentificatieNummer | 21870932 |
| ZorgverlenerRol | Hoofdbehandelaar |
| Specialisme | Neuroloog |
| ZorgverlenerNaam | |
| Initialen | J.H.R. |
| Geslachtsnaam | Peters |
| Adres | |
| Straat | Simon Smitweg |
| Huisnummer | 1 |
| Woonplaats | Leiderdorp |
| Postcode | 2353 GA |
| AdresSoort | Werkadres |
| Land | Nederland |
Assigning authorities
The identifying numbers are issued by the following authorities
AssigningAuthority
| Identifying number | ID system OID |
| AssigningAuthority | OID: AssigningAuthorityOID |
This information model in other releases
- Release 2015, (Version 1.0)
- Release 2016, (Version 1.0)
- Release 2017, (Version 1.0)
- Release 2018, (Version 1.0.1)
Information model references
This information model refers to
This information model is used in
- --
Technical specifications in HL7v3 CDA and HL7 FHIR
To exchange information based on health and care information models, additional, more technical specifications are required.
Not every environment can handle the same technical specifications. For this reason, there are several types of technical specifications:
- HL7® version 3 CDA compatible specifications, available through the Nictiz ART-DECOR® environment

- HL7® FHIR® compatible specifications, available through the Nictiz environment on the Simplifier FHIR

Downloads
This information model is also available as pdf file
or as spreadsheet
About this information
The information in this wikipage is based on Prerelease 2019-2
SNOMED CT and LOINC codes are based on:
- SNOMED Clinical Terms version: 20190731 [R] (July 2019 Release)
- LOINC version 2.64
Conditions for use are located on the mainpage ![]()
This page is generated on 03/02/2020 01:32:22 with ZibExtraction v. 4.0.7338.2051