BehandelAanwijzing-v3.0(2016NL)
Inhoud
Algemeen
Naam: nl.zorg.BehandelAanwijzing ![]()
Versie: 3.0
ZIB Status:Final
Publicatie: 2016
Publicatie status: Published
Publicatie datum: 1-5-2016
Metadata
| DCM::CoderList | Kerngroep Registratie aan de Bron |
| DCM::ContactInformation.Address | * |
| DCM::ContactInformation.Name | * |
| DCM::ContactInformation.Telecom | * |
| DCM::ContentAuthorList | Projectgroep Generieke Overdrachtsgegevens & Kerngroep Registratie aan de Bron |
| DCM::CreationDate | 25-10-2012 |
| DCM::DeprecatedDate | |
| DCM::DescriptionLanguage | nl |
| DCM::EndorsingAuthority.Address | |
| DCM::EndorsingAuthority.Name | PM |
| DCM::EndorsingAuthority.Telecom | |
| DCM::Id | 2.16.840.1.113883.2.4.3.11.60.40.3.2.1 |
| DCM::KeywordList | advance directives, behandel aanwijzing, wilsverklaring, behandelbeperking |
| DCM::LifecycleStatus | Final |
| DCM::ModelerList | Kerngroep Registratie aan de Bron |
| DCM::Name | nl.zorg.BehandelAanwijzing |
| DCM::PublicationDate | 1-5-2016 |
| DCM::PublicationStatus | Published |
| DCM::ReviewerList | Projectgroep Generieke Overdrachtsgegevens & Kerngroep Registratie aan de Bron |
| DCM::RevisionDate | 22-5-2015 |
| DCM::Superseeds | nl.nfu.BehandelAanwijzing-v1.0.1 |
| DCM::Version | 3.0 |
| HCIM::PublicationLanguage | NL |
Revision History
'
Publicatieversie 1.0 (01-04-2015)
| ZIB-82 | OverdrachtBehandelAanwijzing v1.1 |
| ZIB-91 | Opsplitsen OverdrachtBehandelAanwijzing in OverdrachtWilsverklaring en OverdrachtBehandelAanwijzing, incl. uitbreiding WilsverklaringTypeCodelijst. |
| ZIB-133 | Aanpassingen in SNOMED CT codes en omschrijvingen voor codelijst BehandelingCodelijst n.a.v. review terminologie expert. |
| ZIB-134 | Aanpassingen in SNOMED CT codes en omschrijvingen voor codelijst GeverifieerdBijCodelijst n.a.v. review terminologie expert. |
| ZIB-213 | In klinische bouwsteen OverdrachtBehandelAanwijzing de waarde van DCM::Name aanpassen van <<DCM>> nl.nfu. ... naar nl.nfu. .... |
| ZIB-215 | De naam van gekoppelde waardenlijst BehandelingToegestaan is onjuist in de bouwsteen OverdrachtBehandelAanwijzing, dit zou BehandelingToegestaanCodelijst moeten zijn. |
| ZIB-308 | Prefix Overdracht weggehaald bij de generieke bouwstenen |
Incl. algemene wijzigingsverzoeken:
| ZIB-94 | Aanpassen tekst van Disclaimer, Terms of Use & Copyrights |
| ZIB-154 | Consequenties opsplitsing Medicatie bouwstenen voor overige bouwstenen. |
| ZIB-200 | Naamgeving SNOMED CT in tagged values klinische bouwstenen gelijk getrokken. |
| ZIB-201 | Naamgeving OID: in tagged value notes van klinische bouwstenen gelijk getrokken. |
| ZIB-309 | EOI aangepast |
| ZIB-324 | Codelijsten Name en Description beginnen met een Hoofdletter |
| ZIB-326 | Tekstuele aanpassingen conform de kwaliteitsreview kerngroep 2015 |
Publicatieversie 1.0.1 (22-05-2015)
| ZIB-386 | De GeverifeerdBijCodelijst heeft geen "OID: " aanduiding in de onderliggende codelijst. |
Publicatieversie 3.0 (01-05-2016)
.
Concept
Een behandelaanwijzing bevat een afgesproken beperking in de behandeling gebaseerd op de mondelinge of schriftelijke wilsverklaring van de patiënt.
Purpose
Een goed overzicht behandelaanwijzingen gebaseerd op de wensen van de patiënt of diens gevolmachtigde over (on)gewenste behandelingen is belangrijk bij de zorg voor de patiënt. Vooral in de acute situatie is een beknopte en overzichtelijke lijst van belang. Door de grote verscheidenheid van ziektebeelden gaat het niet alleen om een reanimatie setting maar ook om situaties waar ten gevolge van een bestaand ziektebeeld de conditie van de patiënt zeer snel achteruit gaat.
Een zorgverlener die deze gegevens raadpleegt kan deze bestaande behandelaanwijzingen met de patiënt, zijn familie of gevolmachtigde bespreken en eventueel in het beleid opnemen.
Evidence Base
Toelichting bij BehandelingCodelijst:
Bij het overleg over beperkingen in het therapeutisch beleid voor patiënten met chronische neurologische of longaandoeningen, wordt beademing soms als aparte restrictie opgenomen. Het item ‘Beademen’ dient los gezien te worden van de beslissingen rond reanimeren.
Information Model

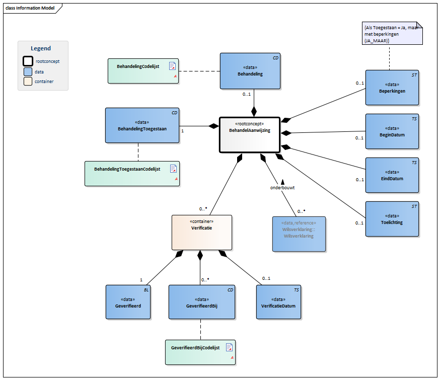
| Type | Id | Concept | Card. | Definitie | DefinitieCode | Verwijzing | ||||||||
| NL-CM:2.1.1 | Rootconcept van de bouwsteen BehandelAanwijzing. Dit concept bevat alle gegevenselementen van de bouwsteen BehandelAanwijzing.
|
|||||||||||||
| NL-CM:2.1.8 | 0..* | Container van het concept Verificatie. Deze container bevat alle gegevenselementen van het concept Verificatie. | ||||||||||||
| NL-CM:2.1.9 | 1 | Indicatie van het feit dat de behandelaanwijzing geverifieerd is met de patiënt, zijn familie en/of gevolmachtigde. | ||||||||||||
| NL-CM:2.1.11 | 0..* | De persoon met wie de behandelaanwijzing is besproken en geverifieerd. |
| |||||||||||
| NL-CM:2.1.10 | 0..1 | Datum waarop de verificatie met de patiënt, zijn familie en/of gevolmachtigde heeft plaatsgevonden. | ||||||||||||
| NL-CM:2.1.3 | 0..1 | De medische behandeling waarop de behandelaanwijzing betrekking heeft. |
|
| ||||||||||
| NL-CM:2.1.4 | 1 | Indicatie van het al dan niet of met beperkingen toestaan van de behandelingen. |
| |||||||||||
| NL-CM:2.1.5 | 0..1 | De beperkingen of specifieke omstandigheden die voor een bepaalde behandeling gelden. | ||||||||||||
| NL-CM:2.1.6 | 0..1 | Datum waarop de behandelaanwijzing van kracht is geworden. Een vage datum, bijv. alleen een jaartal, is toegestaan. | ||||||||||||
| NL-CM:2.1.7 | 0..1 | Datum waarop de behandelaanwijzing eindigt. Een vage datum, bijv. alleen een jaartal, is toegestaan.
Indien de geldigheid van de behandelaanwijzing niet als datum is uit te drukken, bijvoorbeeld "tot aan ontslag uit het ziekenhuis" kan dit in het concept Toelichting vermeld worden. |
||||||||||||
| NL-CM:2.1.15 | 0..1 | Opmerkingen bij de behandelaanwijzing. Bijvoorbeeld, een tekstuele beschrijving van een einddatum van de behandelaanwijzing die als datum is aan te geven ("tot aan ontslag uit het ziekenhuis"). | ||||||||||||
| NL-CM:2.1.14 | 0..* | Een (schriftelijke) verklaring waarin een persoon wensen aangeeft met betrekking tot toekomstig medisch handelen, voor het geval deze persoon op dat moment niet meer in staat is (of wordt geacht) hierover beslissingen te nemen. |
| |||||||||||
Kolommen Concept en DefinitieCode: houdt de muis boven de waarde voor meer informatie
Voor uitleg over de gebruikte symbolen, zie de legenda pagina
Example Instances
| Behandeling | Behandeling Toegestaan | Beperkingen | GeverifieerdBij | Verificatie Datum |
| Opname op Intensive Care | Ja | gevolmachtigde | 11-9-2012 | |
| Behandeling | Behandeling Toegestaan | Beperkingen | GeverifieerdBij | Verificatie Datum |
| Cardiopulmonaire resuscitatie | Ja, maar met beperkingen | eerst overleg met echtgenote | patiënt | 11-9-2012 |
Valuesets
BehandelingCodelijst
| Valueset OID: 2.16.840.1.113883.2.4.3.11.60.40.2.2.1 | Binding: |
| Conceptnaam | Conceptcode | Codestelselnaam | Codesysteem OID | Omschrijving |
| Admission to intensive care unit (procedure) | 305351004 | SNOMED CT | 2.16.840.1.113883.6.96 | Opname op intensive care |
| Cardiopulmonary resuscitation (procedure) | 89666000 | SNOMED CT | 2.16.840.1.113883.6.96 | Cardiopulmonaire resuscitatie |
| Artificial respiration (procedure) | 40617009 | SNOMED CT | 2.16.840.1.113883.6.96 | Kunstmatige beademing |
| Administration of blood product (procedure) | 116762002 | SNOMED CT | 2.16.840.1.113883.6.96 | Toediening van een bloedproduct |
| Other | OTH | NullFlavor | 2.16.840.1.113883.5.1008 | Overige behandelingen, namelijk (in vrije tekst meegeven) |
BehandelingToegestaanCodelijst
| Valueset OID: 2.16.840.1.113883.2.4.3.11.60.40.2.2.2 | Binding: |
| Conceptnaam | Conceptcode | Codestelselnaam | Codesysteem OID | Omschrijving |
| Ja | JA | NL-CM-CS | 2.16.840.1.113883.2.4.3.11.60.40.4 | Behandeling is toegestaan en/of wenselijk. |
| Ja, maar met beperkingen | JA_MAAR | NL-CM-CS | 2.16.840.1.113883.2.4.3.11.60.40.4 | Behandeling toegestaan en/of wenselijk maar met beperkingen die dan ook vermeld moeten worden |
| Nee | NEE | NL-CM-CS | 2.16.840.1.113883.2.4.3.11.60.40.4 | Behandeling niet toegestaan en/of wenselijk |
GeverifieerdBijCodelijst
| Valueset OID: 2.16.840.1.113883.2.4.3.11.60.40.2.2.4 | Binding: |
| Conceptnaam | Conceptcode | Codestelselnaam | Codesysteem OID | Omschrijving |
| Patient | 116154003 | SNOMED CT | 2.16.840.1.113883.6.96 | Patiënt |
| Parent | 40683002 | SNOMED CT | 2.16.840.1.113883.6.96 | Ouder |
| Guardian | 394619001 | SNOMED CT | 2.16.840.1.113883.6.96 | Voogd |
| Holder of enduring power of attorney | 8601000146109 | SNOMED CT | 2.16.840.1.113883.6.96 | Gevolmachtigde |
| Other | OTH | NullFlavor | 2.16.840.1.113883.5.1008 | Anders, namelijk (in vrije tekst meegeven) |
Deze bouwsteen in overige publicaties
- Publicatie 2015, (Versie 1.0.1)
- Publicatie 2017, (Versie 3.1)
- Publicatie 2018, (Versie 3.2)
- Publicatie 2019, (Versie 3.2)
Bouwsteen verwijzingen
Deze bouwsteen verwijst naar
Deze bouwsteen wordt gebruikt in
- --
Technische specificaties in HL7v3 CDA en HL7 FHIR
Om informatie op basis van zorginformatiebouwstenen uit te wisselen zijn aanvullende, meer technische specificaties nodig.
Niet iedere omgeving kan met dezelfde technische specificaties overweg. Om deze reden zijn er meerdere typen technische specificaties:
- HL7® versie 3 CDA compatibele specificaties, beschikbaar via de Nictiz ART-DECOR® omgeving

- HL7® FHIR® compatibele specificaties, beschikbaar via de Nictiz-omgeving op de Simplifier FHIR Registry

Downloads
De bouwsteen is ook beschikbaar als pdf bestand
of als spreadsheet
Over deze informatie
De informatie in deze wiki pagina is gebaseerd op de Publicatie zomer 2016
De voorwaarden van gebruik staan op de beginpagina ![]()
Deze pagina is gegenereerd op 21/12/2018 15:30:54 met ZibExtraction v. 3.0.6929.24609