Betaler-v3.1.1(2020NL)
Inhoud
- 1 Algemeen
- 2 Metadata
- 3 Revision History
- 4 Concept
- 5 Purpose
- 6 Evidence Base
- 7 Information Model
- 8 Example Instances
- 9 Uitgevende instanties
- 10 Valuesets
- 11 Deze bouwsteen in overige publicaties
- 12 Bouwsteen verwijzingen
- 13 Technische specificaties in HL7v3 CDA en HL7 FHIR
- 14 Downloads
- 15 Over deze informatie
Algemeen
Naam: nl.zorg.Betaler ![]()
Versie: 3.1.1
ZIB Status:Final
Publicatie: 2020
Publicatie status: Published
Publicatie datum: 01-09-2020
Metadata
| DCM::CoderList | Kerngroep Registratie aan de Bron |
| DCM::ContactInformation.Address | * |
| DCM::ContactInformation.Name | * |
| DCM::ContactInformation.Telecom | * |
| DCM::ContentAuthorList | Projectgroep Generieke Overdrachtsgegevens & Kerngroep Registratie aan de Bron |
| DCM::CreationDate | 23-11-2012 |
| DCM::DeprecatedDate | |
| DCM::DescriptionLanguage | nl |
| DCM::EndorsingAuthority.Address | |
| DCM::EndorsingAuthority.Name | PM |
| DCM::EndorsingAuthority.Telecom | |
| DCM::Id | 2.16.840.1.113883.2.4.3.11.60.40.3.1.1 |
| DCM::KeywordList | Verzekeringsgegevens |
| DCM::LifecycleStatus | Final |
| DCM::ModelerList | Kerngroep Registratie aan de Bron |
| DCM::Name | nl.zorg.Betaler |
| DCM::PublicationDate | 01-09-2020 |
| DCM::PublicationStatus | Published |
| DCM::ReviewerList | Projectgroep Generieke Overdrachtsgegevens & Kerngroep Registratie aan de Bron |
| DCM::RevisionDate | 31-07-2020 |
| DCM::Supersedes | nl.zorg.Betaler-v3.1 |
| DCM::Version | 3.1.1 |
| HCIM::PublicationLanguage | NL |
Revision History
Publicatieversie 1.0 (15-02-2013) -
Publicatieversie 1.1 (01-07-2013)
| ZIB-59 | RFC Bouwsteen Betaler |
Publicatieversie 1.2 (01-04-2015)
| ZIB-72 | Issue Bouwsteen OverdrachtBetaler - VerzekerdeNummer |
| ZIB-216 | Naamgeving DCM:: Valueset VerzekeringsrechtCodeLijst onjuist in klinische bouwsteen OverdrachtBetaler, dit aangepast naar VerzekeringssoortCodeLijst. |
| ZIB-217 | In de klinische bouwsteen OverdrachtBetaler DCM::ValueSet UZOVI aangepast naar DCM:AssigningAuthority tagged value. |
| ZIB-306 | Aanpassen modellering keuzebox, boundary en cardinaliteit |
| ZIB-308 | Prefix Overdracht weggehaald bij de generieke bouwstenen |
| ZIB-314 | Naamgeving concept Bank aangepast. |
| ZIB-357 | BetalerNaam aangepast naar ST i.p.v. reference. |
Incl. algemene wijzigingsverzoeken:
| ZIB-94 | Aanpassen tekst van Disclaimer, Terms of Use & Copyrights |
| ZIB-154 | Consequenties opsplitsing Medicatie bouwstenen voor overige bouwstenen. |
| ZIB-200 | Naamgeving SNOMED CT in tagged values klinische bouwstenen gelijk getrokken. |
| ZIB-201 | Naamgeving OID: in tagged value notes van klinische bouwstenen gelijk getrokken. |
| ZIB-309 | EOI aangepast |
| ZIB-324 | Codelijsten Name en Description beginnen met een Hoofdletter |
| ZIB-326 | Tekstuele aanpassingen conform de kwaliteitsreview kerngroep 2015 |
Publicatieversie 3.0 (01-05-2016)
| ZIB-453 | Wijziging naamgeving ZIB's en logo's door andere opzet van beheer |
Publicatieversie 3.1 (04-09-2017)
| ZIB-429 | Opsplitsen bouwsteen Patient zodat Naamgegevens, Adresgegevens en Contactgegevens aparte bouwstenen worden. |
| ZIB-564 | Aanpassing/harmonisatie Engelse conceptnamen |
| ZIB-575 | AWBZ moet uit VerzekeringSoortCodelijst |
| ZIB-582 | ZIB betaler: banknaam onnodig verplicht |
| ZIB-583 | Cardinaliteit OrganisatieNaam |
Publicatieversie 3.1.1 (01-09-2020)
| ZIB-1008 | Geen informatie |
Concept
Betalers zijn organisaties of individuen die betalen voor de aan de patiënt geleverde zorg. Deze organisaties of individuen kunnen zijn: instellingen of personen die financieel garant staan of verantwoordelijk zijn voor de patiënt (zoals ouders van minderjarigen), organisaties met directe financiële verantwoordelijkheid, combinaties van deze of de patiënt zelf.
Purpose
Het vastleggen van de gegevens van de betalende instanties en personen dient om betaling van de kosten van de geleverde zorg te vereenvoudigen en op voorhand inzicht te verkrijgen hoe deze kosten betaald gaan worden, zeker waar het gaat om niet verzekerde zorg.
Evidence Base
Bij het vaststellen van het model is gekeken naar de gegevens die uitgewisseld worden bij de 'Controle op Verzekeringsrecht (COV)'. Hierbij is gebruik gemaakt van de berichtdefinities COV VZ801/802, v4 (02-nov-2012).
Daarnaast is de opbouw van de gegevens op de 'European Health Insurance Card (EHIC)' in de afwegingen meegenomen.
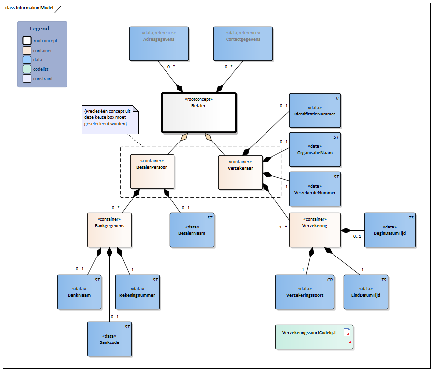
Information Model

| Type | Id | Concept | Card. | Definitie | DefinitieCode | Verwijzing | |||||||
| NL-CM:1.1.1 | Rootconcept van de bouwsteen Betaler. Dit rootconcept bevat alle gegevenselementen van de bouwsteen Betaler. | ||||||||||||
| NL-CM:1.1.2 | (0..1) | Container van het concept BetalerPersoon. Deze container bevat alle gegevenselementen van het concept BetalerPersoon.
Een persoon is hierbij een natuurlijk persoon of een rechts persoon, zoals een organisatie, gemeente, etc. |
|||||||||||
| NL-CM:1.1.5 | 0..1 | Naamgegevens van de betalende persoon of organisatie (rechtspersoon). | |||||||||||
| NL-CM:1.1.4 | 0..* | Container van het concept Bankgegevens. Deze container bevat alle gegevenselementen van het concept Bankgegevens. | |||||||||||
| NL-CM:1.1.9 | 0..1 | Naam van de financiële instelling. | |||||||||||
| NL-CM:1.1.10 | 0..1 | Code die de bank en het filiaal aangeven. Voor Europese landen is dat de BIC of SWIFT code van de instelling. | |||||||||||
| NL-CM:1.1.11 | 1 | Rekeningnummer van de betaler bij de genoemde instelling. Voor Europese landen is dit het IBAN nummer. | |||||||||||
| NL-CM:1.1.3 | (0..1) | Container van het concept Verzekeraar. Deze container bevat alle gegevenselementen van het concept Verzekeraar. | |||||||||||
| NL-CM:1.1.8 | 1..* | Container van het concept Verzekering. Deze container bevat alle gegevenselementen van het concept Verzekering. | |||||||||||
| NL-CM:1.1.13 | 0..1 | Datum vanaf wanneer de dekking van de verzekering geldt. | |||||||||||
| NL-CM:1.1.14 | 1 | Datum tot wanneer de dekking van de verzekering geldt.
Dit item mapt op het EHIC veld 9 'Expiry date'. |
|||||||||||
| NL-CM:1.1.15 | 1 | Soort verzekering. Codes zoals geretourneerd bij de controle op verzekeringsrecht |
| ||||||||||
| NL-CM:1.1.7 | 0..1 | Unieke zorgverzekeraarsidentificatie (het UZOVI-nummer). |
| ||||||||||
| NL-CM:1.1.16 | 0..1 | De naamgegevens van de zorgverzekeraar. Indien het UZOVI nummer als identificatienummer wordt opgegeven, is dit de naam zoals vermeld in het UZOVI register en ook bij de controle op verzekeringsrecht (COV) wordt teruggegeven. | |||||||||||
| NL-CM:1.1.6 | 1 | Nummer waaronder de verzekerde bekend is bij de verzekeraar
Dit item mapt op het EHIC veld 8 'Identification number of the card' |
|||||||||||
| NL-CM:1.1.17 | 0..* | Adresgegevens van betaler. |
| ||||||||||
| NL-CM:1.1.12 | 0..* | Telefoonnummer en/of e-mailadres van betaler. |
| ||||||||||
Kolommen Concept en DefinitieCode: houdt de muis boven de waarde voor meer informatie
Voor uitleg over de gebruikte symbolen, zie de legenda pagina
Example Instances
| Verzekeraar | |
| IdentificatieNummer | 3332 |
| OrganisatieNaam | Menzis Zorgverzekeraar N.V. |
| VerzekerdeNummer | 12345678 |
| Verzekering | |
| BeginDatumTijd | 01-01-2012 |
| EindDatumTijd | 31-01-2013 |
| VerzekeringsSoort | Basis verzekerd |
| Adres | |
| Straat | Postbus |
| Huisnummer | 34000 |
| Postcode | 7500 KC |
| Woonplaats | Enschede |
| Land | Nederland |
| TelefoonEmail | |
| Telefoonnummer | +31505233333 |
| NummerSoort | Zakelijk telefoonnummer |
| BetalerPersoon | |
| BetalerNaam | J.P.M. van Putten |
| Bankgegevens | |
| BankNaam | ING |
| Bankcode | INGBNL2A |
| Rekeningnummer | NL85INGB0001234567 |
| Adres | |
| Straat | 1e Jacob van Campenstr |
| Huisnummer | 15 |
| Postcode | 1012 NX |
| Woonplaats | Hoogmade |
| Gemeente | Kaag en Braassem |
| Land | Nederland |
| AdresSoort | Woon-/verblijfadres |
| TelefoonEmail | |
| Telefoonnummer | +311725233111 |
| NummerSoort | Privé telefoonnummer |
Uitgevende instanties
De identificerende nummers worden uitgegeven door de volgende instanties
UZOVI
| Identificerend nummer | ID system OID |
| UZOVI | OID: 2.16.840.1.113883.2.4.6.4 |
Valuesets
VerzekeringssoortCodelijst
| Valueset OID: 2.16.840.1.113883.2.4.3.11.60.40.2.1.1.1 | Binding: Required |
| Conceptnaam | Conceptcode | Codestelselnaam | Codesysteem OID | Omschrijving |
| Basis | B | Verzekeringssoort | 2.16.840.1.113883.2.4.3.11.60.101.5.1 | Basis verzekerd |
| Aanvullend verzekerd | A | Verzekeringssoort | 2.16.840.1.113883.2.4.3.11.60.101.5.1 | Aanvullend verzekerd |
| Basisverzekering vanuit AWBZ | BZ | Verzekeringssoort | 2.16.840.1.113883.2.4.3.11.60.101.5.1 | Basisverzekering vanuit AWBZ (tegenwoordig uit Wet Langdurige Zorg) |
| Hoofdverzekering | H | Verzekeringssoort | 2.16.840.1.113883.2.4.3.11.60.101.5.1 | Een basisverzekering die geen onderdeel uitmaakt van de ZVW of AWBZ (bijvoorbeeld voor expats in het buitenland). |
| Tandverzekering (los) | T | Verzekeringssoort | 2.16.840.1.113883.2.4.3.11.60.101.5.1 | Tandverzekering |
| Aanvullend + tand | AT | Verzekeringssoort | 2.16.840.1.113883.2.4.3.11.60.101.5.1 | Aanvullend + tand |
Deze bouwsteen in overige publicaties
- Publicatie 2015, (Versie 1.2)
- Publicatie 2016, (Versie 3.0)
- Publicatie 2017, (Versie 3.1)
- Pre-publicatie 2018-2, (Versie 3.1)
- Pre-publicatie 2019-2, (Versie 3.1)
- Pre-publicatie 2021-2, (Versie 3.2)
- Pre-publicatie 2022-1, (Versie 3.2)
- Pre-publicatie 2023-1, (Versie 4.0)
- Pre-Publicatie 2024-1, (Versie 4.1)
- Publicatie 2024, (Versie 4.1)
Bouwsteen verwijzingen
Deze bouwsteen verwijst naar
Deze bouwsteen wordt gebruikt in
- --
Technische specificaties in HL7v3 CDA en HL7 FHIR
Om informatie op basis van zorginformatiebouwstenen uit te wisselen zijn aanvullende, meer technische specificaties nodig.
Niet iedere omgeving kan met dezelfde technische specificaties overweg. Om deze reden zijn er meerdere typen technische specificaties:
- HL7® versie 3 CDA compatibele specificaties, beschikbaar via de Nictiz ART-DECOR® omgeving

- HL7® FHIR® compatibele specificaties, beschikbaar via de Nictiz-omgeving op de Simplifier FHIR Registry

Downloads
De bouwsteen is ook beschikbaar als pdf bestand
of als spreadsheet
Over deze informatie
De informatie in deze wiki pagina is gebaseerd op de Publicatie 2020
SNOMED CT en LOINC codes zijn gebaseeerd op:
- SNOMED Clinical Terms version: 20200731 [R] (July 2020 Release)
- LOINC version 2.67
De voorwaarden van gebruik staan op de beginpagina ![]()
Deze pagina is gegenereerd op 29/09/2020 19:42:55 met ZibExtraction v. 4.0.7577.31095