BladderFunction-v4.1(2023EN)

Uit Zorginformatiebouwstenen
Ga naar: navigatie, zoeken


Attention!! This is not the most recent version of this information model. You can find the most recent version here.

General information

Name: nl.zorg.BladderFunction NL.png
Version: 4.1
HCIM Status:Final
Release: 2023
Release status: Prepublished
Release date: 15-10-2023


Back 16.png Back to HCIM list

Metadata

DCM::CoderList Werkgroep RadB Verpleegkundige Gegevens
DCM::ContactInformation.Address *
DCM::ContactInformation.Name *
DCM::ContactInformation.Telecom *
DCM::ContentAuthorList Werkgroep RadB Verpleegkundige Gegevens
DCM::CreationDate 1-4-2014
DCM::DeprecatedDate
DCM::DescriptionLanguage nl
DCM::EndorsingAuthority.Address
DCM::EndorsingAuthority.Name PM
DCM::EndorsingAuthority.Telecom
DCM::Id 2.16.840.1.113883.2.4.3.11.60.40.3.4.14
DCM::KeywordList Mictie, continentie
DCM::LifecycleStatus Final
DCM::ModelerList Werkgroep RadB Verpleegkundige Gegevens
DCM::Name nl.zorg.Blaasfunctie
DCM::PublicationDate 15-10-2023
DCM::PublicationStatus Prepublished
DCM::ReviewerList Projectgroep RadB Verpleegkundige Gegevens & Kerngroep Registratie aan de Bron
DCM::RevisionDate 17-10-2023
DCM::Supersedes nl.zorg.Blaasfunctie-v4.0
DCM::Version 4.1
HCIM::PublicationLanguage EN

Revision History

Only available in Dutch

Publicatieversie 1.0 (01-07-2015)

Publicatieversie 3.0 (01-05-2016)

ZIB-453 Wijziging naamgeving ZIB's en logo's door andere opzet van beheer

Publicatieversie 3.1 (04-09-2017)

ZIB-530 Verwijzingen naar de bouwsteen Verpleegkundige Interventie verwijderd
ZIB-531 Vervangen 5-punts ICF schaal door 3-punts SNOMED CT schaal voor beperkingen en stoornissen

Publicatieversie 3.2 (06-07-2019)

ZIB-732 Een aantal Snomed codes blijken bij nadere controle invalide. Een aantal andere codes zijn inmiddels Inactive verklaard in SNOMED

Publicatieversie 4.0 (10-06-2022)

ZIB-1581 Definitiecode Darm-/Blaasfunctie
ZIB-1585 Tekstuele wijzigingen zib Blaasfunctie (2020)

Publicatieversie 4.1 (15-10-2023)

ZIB-2103 Concepten waarvan de SNOMED codes deprecated zijn geworden na de 2022 pre-publicatie

Concept

The primary function of the bladder is temporary storage of urine. A second important function of the bladder is secretion of the stored urine at the moment there is cause to do so. These functions can be disrupted due to various causes.

Purpose

Information on bladder function disorders is important in drawing up the nursing plan and for patient care. In a transfer situation, it offers the ability to anticipate the arrival of the patient and to achieve continuity in healthcare for the patient. This way, material or expertise can be coordinated beforehand, for example.

Evidence Base

The definitions of the concepts were (partially) taken from the ICF definitions.

Information Model


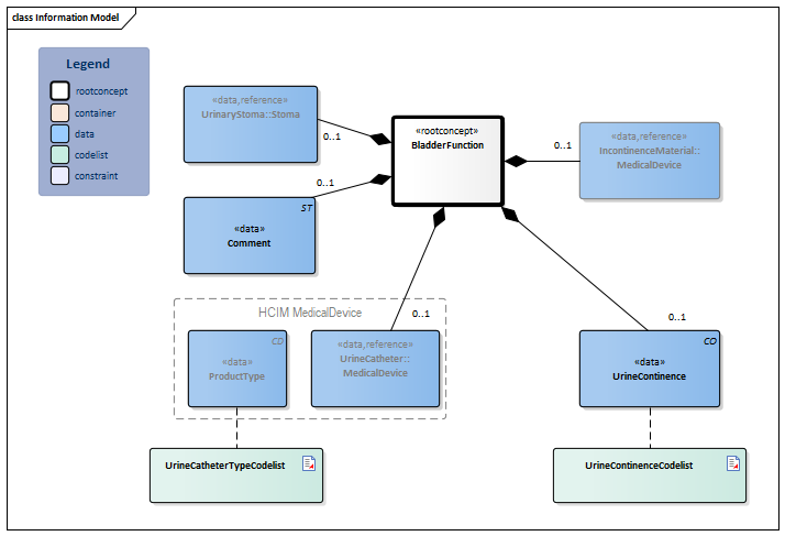
#UrineCatheterTypeCodelist#2952#2951MedicalDevice-v4.0(2023EN)Stoma-v3.4(2023EN)MedicalDevice-v4.0(2023EN)#UrineContinenceCodelist#2954#2956BladderFunction-v4.1Model(2023EN).png


Type Id Concept Card. Definition DefinitionCode Reference
Block.png NL-CM:4.14.1 Arrowdown.pngBladderFunction Root concept of the BladderFunction information model. This root concept contains all data elements of the BladderFunction information model.
366279009 Bladder control - finding
CO.png NL-CM:4.14.2 Arrowright.pngUrineContinence 0..1 Urine continence describes control over urine discharge. This includes disorders such as stress incontinence, urge incontinence, reflex incontinence, constant incontinence and mixed incontinence.
129009001 Bladder control
List2.png UrineContinenceCodelist
Verwijzing.png NL-CM:4.14.3 Arrowright.pngUrinaryStoma::Stoma 0..1 UrinaryStoma describes the presence of an unnatural, surgically created opening. If the patient has an urinary stoma, the date of placement, location of the stoma and any stoma pouches and a comment can be entered. The type of stoma is automatically an urinary stoma in this case.
281601009 Urological stoma
Block.png Stoma
Verwijzing.png NL-CM:4.14.4 Arrowright.pngUrineCatheter::MedicalDevice 0..1 UrineCatheter describes the presence of a urine catheter. If this is the case, the date of placement, urine catheter location, comment and catheter identification information can be described in addition to the type of catheter.
20568009 Urinary catheter
Block.png MedicalDevice
CD.png NL-CM:10.1.3 Arrowright.pngProductType A description of the type of catheter.
List2.png UrineCatheterTypeCodelist
Verwijzing.png NL-CM:4.14.5 Arrowright.pngIncontinenceMaterial::MedicalDevice 0..1 A description of the incontinence material used.
337588003 Incontinence appliance
Block.png MedicalDevice
ST.png NL-CM:4.14.6 Arrowright.pngComment 0..1 Comment on the urinary(in)continence and treatment.
48767-8 Annotation comment [Interpretation] Narrative

Columns Concept and DefinitionCode: hover over the values for more information
For explanation of the symbols, please see the legend page List2.png

Example Instances

Only available in Dutch

Blaasfunctie (urostoma)
UrineContinentie -
Incontinentiemateriaal -
Urostoma
StomaType Urostoma
AanlegDatum 12-01-2014
Toelichting Extra aandacht voor peristomale huid
UrineKatheter
ProductType -
BeginDatum -
Toelichting -
Toelichting Kan bij problemen contact opnemen met stomaverpleegkundige
Blaasfunctie (continentie stoornis)
UrineContinentie Incontinent
Incontinentiemateriaal -
Urostoma
Sinds -
Opmerking bij urostoma -
UrineKatheter
ProductType Verblijfskatheter
BeginDatum 12-05-2014
Toelichting -
Toelichting Partner verzorgt insteekopening van katheter

References

1. International Classification of Functioning Disability and Health (ICF) [Online] Beschikbaar op:http:/www.rivm.nl/who-fic/icf.htm [Geraadpleegd: 13 februari 2015]

Valuesets

UrineCatheterTypeCodelist

Valueset OID: 2.16.840.1.113883.2.4.3.11.60.40.2.4.14.2 Binding: Extensible
Conceptname Conceptcode Codesystem name Codesystem OID Description
Indwelling urinary catheter 23973005 SNOMED CT 2.16.840.1.113883.6.96 Verblijfskatheter
Intermittent urethral drainage catheter, sterile 469715007 SNOMED CT 2.16.840.1.113883.6.96 Eenmalige katheter
Incontinence sheath 337636000 SNOMED CT 2.16.840.1.113883.6.96 Condoomkatheter
Suprapubic catheter 286861005 SNOMED CT 2.16.840.1.113883.6.96 Suprapubische katheter
JJ stent 257366006 SNOMED CT 2.16.840.1.113883.6.96 Dubbel J catheter
Other OTH NullFlavor 2.16.840.1.113883.5.1008 Anders

UrineContinenceCodelist

Valueset OID: 2.16.840.1.113883.2.4.3.11.60.40.2.4.14.1 Binding: Required
Conceptname Conceptcode Conceptvalue Codesystem name Codesystem OID Description
Urinary incontinence 165232002 0 SNOMED CT 2.16.840.1.113883.6.96 Incontinent
Bladder: occasional accident 165233007 1 SNOMED CT 2.16.840.1.113883.6.96 Af en toe een ongelukje (max. 1 keer per 24 uur)
Continent of urine 45850009 2 SNOMED CT 2.16.840.1.113883.6.96 Continent (gedurende meer dan 7 dagen)
Bladder: fully continent [DEPRECATED] 165234001 2 SNOMED CT 2.16.840.1.113883.6.96 Continent (gedurende meer dan 7 dagen)

This information model in other releases

Information model references

This information model refers to

This information model is used in

--

Technical specifications in HL7v3 CDA and HL7 FHIR

To exchange information based on health and care information models, additional, more technical specifications are required.
Not every environment can handle the same technical specifications. For this reason, there are several types of technical specifications:

  • HL7® version 3 CDA compatible specifications, available through the Nictiz ART-DECOR® environment Artdecor.jpg
  • HL7® FHIR® compatible specifications, available through the Nictiz environment on the Simplifier FHIR Fhir.png

Downloads

This information model is also available as pdf file PDF.png or as spreadsheet Xlsx.png

About this information

The information in this wikipage is based on Prerelease 2023-1
SNOMED CT and LOINC codes are based on:

  • SNOMED Clinical Terms versie: 20230930 [R] (september 2023-editie)
  • LOINC version 2.76

Conditions for use are located on the mainpage List2.png
This page is generated on 31/10/2023 19:29:45 with ZibExtraction v. 9.3.8704.31782


Back 16.png Back to HCIM list