Attention!! This is not the most recent version of this information model. You can find the most recent version
here.
General information
Name: nl.zorg.CareAgreement 
Version: 1.0
HCIM Status:Final
Release: 2020
Release status: Published
Release date: 01-09-2020
Metadata
| DCM::CoderList |
Projectgroep NHG
|
| DCM::ContactInformation.Address |
*
|
| DCM::ContactInformation.Name |
*
|
| DCM::ContactInformation.Telecom |
*
|
| DCM::ContentAuthorList |
*
|
| DCM::CreationDate |
20/03/2020
|
| DCM::DeprecatedDate |
|
| DCM::DescriptionLanguage |
nl
|
| DCM::EndorsingAuthority.Address |
|
| DCM::EndorsingAuthority.Name |
*
|
| DCM::EndorsingAuthority.Telecom |
|
| DCM::Id |
2.16.840.1.113883.2.4.3.11.60.40.3.16.2
|
| DCM::KeywordList |
|
| DCM::LifecycleStatus |
Final
|
| DCM::ModelerList |
*
|
| DCM::Name |
nl.zorg.ZorgAfspraak
|
| DCM::PublicationDate |
01-09-2020
|
| DCM::PublicationStatus |
Published
|
| DCM::ReviewerList |
|
| DCM::RevisionDate |
|
| DCM::Supersedes |
*
|
| DCM::Version |
1.0
|
| HCIM::PublicationLanguage |
EN
|
Revision History
Only available in Dutch
Publicatieversie 1.0 (01-09-2020).
Concept
Documentation of agreements between patient, possibly the patient’s contact person(s), and health professional(s) with respect to care, treatment, or activities that should be performed or explicitly avoided. The Care Agreement focuses on a specific activity in the context of treatment and care.
Purpose
The patient, possibly the patient’s contact persons, and health care professional(s) make care agreements about specific activities to achieve healthcare goals, plan making or execution of those plans. This mainly concerns clarifying who does what and when, possibly also how, where and why this is carried out.
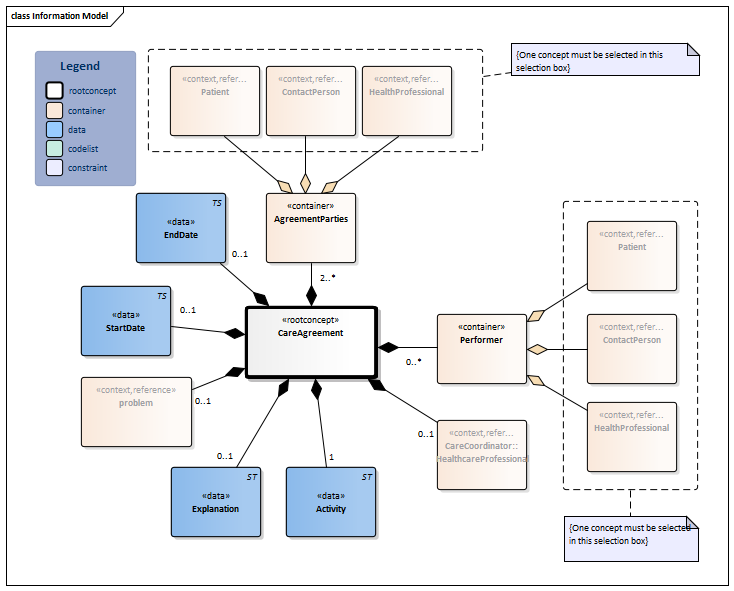
Information Model
| Type |
Id |
Concept |
Card. |
Definition |
DefinitionCode |
Reference
|
|
NL-CM:16.2.1
|
CareAgreement
|
|
Root concept of the CareAgreement information model.This root concept contains all data elements of the CareAgreement information model.
|
|
|
|
NL-CM:16.2.16
|
|
StartDate
|
0..1
|
The date when the care agreement starts.
|
|
|
|
NL-CM:16.2.15
|
|
EndDate
|
0..1
|
The date when the care agreement has ended. A care agreement can also be ended before the agreed activity has actually been performed.
|
|
|
|
NL-CM:16.2.3
|
|
AgreementParties
|
2..*
|
Container of the AgreementParties concept.This container contains all data elements of the AgreementParties concept.
|
|
|
|
NL-CM:16.2.4
|
|
|
Patient
|
(0..1)
|
The patient himself/herself as participant in making the care agreement.
|
|
|
|
NL-CM:16.2.5
|
|
|
ContactPerson
|
(0..1)
|
The contact person of the patient who took part in making the care agreement.
|
|
|
|
NL-CM:16.2.2
|
|
|
HealthProfessional
|
(0..1)
|
The health professional who took part in making the care agreement.
|
|
|
|
NL-CM:16.2.6
|
|
Performer
|
0..*
|
Container of the Performer concept.This container contains all data elements of the Performer concept.
|
|
|
|
NL-CM:16.2.7
|
|
|
Patient
|
(0..1)
|
The patient as performer of the agreed action or activity.
|
|
|
|
NL-CM:16.2.8
|
|
|
ContactPerson
|
(0..1)
|
A contact person of the patient as performer of the agreed action or activity
|
|
|
|
NL-CM:16.2.9
|
|
|
HealthProfessional
|
(0..1)
|
A health professional as performer of the agreed action or activity.
|
|
|
|
NL-CM:16.2.10
|
|
CareCoordinator::HealthcareProfessional
|
0..1
|
The health care professional who will coordinate the agreed action or actitivity.
|
|
|
|
NL-CM:16.2.11
|
|
Activity
|
1
|
The action or activity that has been agreed to perform.
|
|
|
|
NL-CM:16.2.12
|
|
Explanation
|
0..1
|
Explanation about the action to be performed and to be evaluated.
|
| 48767-8 Annotation comment [Interpretation] Narrative
|
|
|
|
NL-CM:16.2.13
|
|
problem
|
0..1
|
The patient’s disease or problem as reason for the care agreement.
|
|
|
Columns Concept and DefinitionCode: hover over the values for more information
For explanation of the symbols, please see the legend page
Example Instances
Only available in Dutch
| ZorgAfspraak
|
| Activiteit
|
Minimaal 3 keer per week dagboek in de E-Health app invullen.
|
| BeginDatum
|
15/09/2020
|
| EindDatum
|
--
|
| Toelichting
|
POH-GGZ van de huisartspraktijk leest en reageert wekelijks (indien nodig).
|
| Probleem
|
|
| ProbleemNaam
|
| Depressieve stoornissen
|
| AfspraakPartijen
|
|
| ZorgverlenerNaam
|
Specialisme
|
Zorgaanbieder
|
| Drs. J. van Dam
|
klinische psychologie
|
Parnassia Centrum West
|
| Patient
|
Geboortedatum
|
| A.S. van Dongen
|
09/07/2001
|
| Contactpersoon
|
Relatie
|
| M. van Dongen
|
Moeder
|
| Uitvoerder
|
|
| Patient
|
| A.S. van Dongen
|
| Coordinator
|
|
| ZorgverlenerNaam
|
Specialisme
|
Zorgaanbieder
|
| K. Peters
|
POH-GGZ
|
Huisartspraktijk de Molen
|
This information model in other releases
Information model references
This information model refers to
This information model is used in
- --
Technical specifications in HL7v3 CDA and HL7 FHIR
To exchange information based on health and care information models, additional, more technical specifications are required.
Not every environment can handle the same technical specifications. For this reason, there are several types of technical specifications:
- HL7® version 3 CDA compatible specifications, available through the Nictiz ART-DECOR® environment

- HL7® FHIR® compatible specifications, available through the Nictiz environment on the Simplifier FHIR

Downloads
This information model is also available as pdf file
or as spreadsheet
About this information
The information in this wikipage is based on Release 2020
SNOMED CT and LOINC codes are based on:
- SNOMED Clinical Terms version: 20200731 [R] (July 2020 Release)
- LOINC version 2.67
Conditions for use are located on the mainpage 
This page is generated on 29/09/2020 21:25:09 with ZibExtraction v. 4.0.7577.31095