Let op!! Dit is niet de meeste recente versie van deze bouwsteen. Deze is
hier te vinden.
Algemeen
Naam: nl.zorg.DecubitusWond 
Versie: 3.2
ZIB Status:Final
Publicatie: 2018
Publicatie status: Prepublished
Publicatie datum: 26-02-2019
Metadata
| DCM::CoderList |
Werkgroep RadB Verpleegkundige Gegevens
|
| DCM::ContactInformation.Address |
*
|
| DCM::ContactInformation.Name |
*
|
| DCM::ContactInformation.Telecom |
*
|
| DCM::ContentAuthorList |
Werkgroep RadB Verpleegkundige Gegevens
|
| DCM::CreationDate |
7-7-2014
|
| DCM::DeprecatedDate |
|
| DCM::DescriptionLanguage |
nl
|
| DCM::EndorsingAuthority.Address |
|
| DCM::EndorsingAuthority.Name |
NFU & V&VN
|
| DCM::EndorsingAuthority.Telecom |
|
| DCM::Id |
2.16.840.1.113883.2.4.3.11.60.40.3.19.1
|
| DCM::KeywordList |
Decubitus, doorligwond, wond
|
| DCM::LifecycleStatus |
Final
|
| DCM::ModelerList |
Werkgroep RadB Verpleegkundige Gegevens
|
| DCM::Name |
nl.zorg.DecubitusWond
|
| DCM::PublicationDate |
26-02-2019
|
| DCM::PublicationStatus |
Prepublished
|
| DCM::ReviewerList |
Projectgroep RadB Verpleegkundige Gegevens & Kerngroep Registratie aan de Bron
|
| DCM::RevisionDate |
31-12-2017
|
| DCM::Superseeds |
nl.zorg.DecubitusWond-v3.1
|
| DCM::Version |
3.2
|
| HCIM::PublicationLanguage |
NL
|
Revision History
'
Publicatieversie 1.0 (01-07-2015)
Publicatieversie 3.0 (01-05-2016)
Publicatieversie 3.1 (04-09-2017)
| ZIB-530
|
Verwijzingen naar de bouwsteen Verpleegkundige Interventie verwijderd
|
| ZIB-533
|
Toestaan dat de bouwsteen meer dan één foto kan bevatten
|
| ZIB-549
|
De Engelse naam van de bouwsteen en het rootconcept zijn niet correct
|
| ZIB-585
|
Toevoegen concept Lateraliteit aan het concept Anatomische Locatie
|
Publicatieversie 3.2 (31-12-2017)
.
Concept
Een decubituswond is een gelokaliseerde beschadiging van de huid en/of onderliggend weefsel, meestal ter hoogte van een botuitsteeksel, als gevolg van druk of druk in samenhang met schuifkracht.
Decubitus gaat gepaard met veel ziektelast en vermindert de kwaliteit van leven voor patiënten. Adequate risico-inschatting, preventie en behandeling van decubitus leiden tot een lagere incidentie en prevalentie van decubitus.
Purpose
Informatie over de decubitus is van belang bij het inzetten of continueren van de optimale wondbehandeling, curatief en preventief, en om de voortgang van de wondgenezing goed te kunnen monitoren.
Evidence Base
Voor het beschrijven van de wond wordt gebruik gemaakt van de indeling in 4 categoriën, , gebaseerd op het internationale NPUAP/EPUAP decubitus classificatiesysteem:
- Categorie 1: niet wegdrukbare roodheid bij een intacte huid;
- Categorie 2: verlies van een deel van de huidlaag of blaar;
- Categorie 3: verlies van een volledige huidlaag (vet zichtbaar);
- Categorie 4: verlies van een volledige weefsellaag (spier/bot zichtbaar).
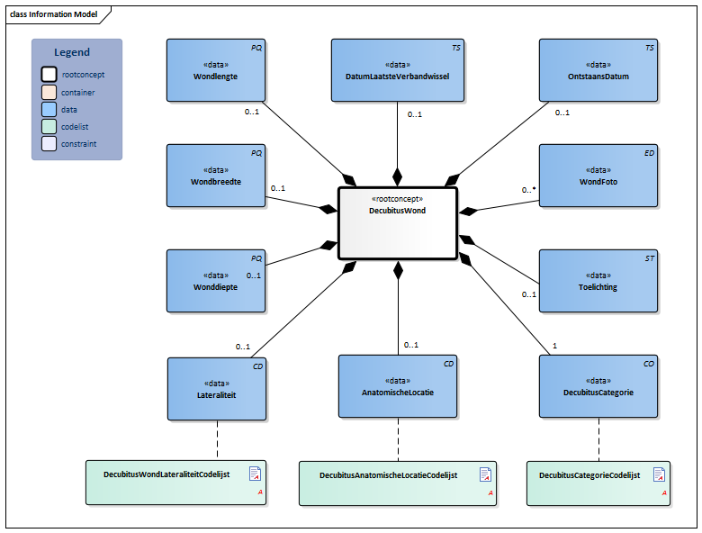
Information Model
| Type |
Id |
Concept |
Card. |
Definitie |
DefinitieCode |
Verwijzing
|
|
NL-CM:19.1.1
|
DecubitusWond
|
|
Rootconcept van bouwsteen DecubitusWond. Dit concept bevat alle gegevenselementen van de bouwsteen DecubitusWond.
|
|
|
|
NL-CM:19.1.2
|
|
DecubitusCategorie
|
1
|
Beschrijving van de toestand van decubituswond, oplopend van categorie 1 tot en met 4.
|
| 45780-4 Pressure injury stage [Minimum Data Set]
|
|
|
|
NL-CM:19.1.3
|
|
OntstaansDatum
|
0..1
|
De datum waarop de decubituswond is ontstaan.
|
|
|
|
NL-CM:19.1.4
|
|
AnatomischeLocatie
|
0..1
|
De locatie op het lichaam waar de decubituswond zich bevindt.
|
|
|
|
NL-CM:19.1.13
|
|
Lateraliteit
|
0..1
|
Lateraliteit verbijzondert de anatomische locatie door, indien van toepassing, de zijdigheid vast te leggen, bijvoorbeeld links.
|
|
|
|
NL-CM:19.1.8
|
|
DatumLaatsteVerbandwissel
|
0..1
|
De datum waarop het verband de laatste maal verwisseld is.
|
|
|
|
NL-CM:19.1.9
|
|
Wondlengte
|
0..1
|
De lengte van de decubituswond.
|
|
|
|
NL-CM:19.1.10
|
|
Wondbreedte
|
0..1
|
De breedte van de decubituswond.
|
|
|
|
NL-CM:19.1.11
|
|
Wonddiepte
|
0..1
|
De diepte van de decubituswond.
|
|
|
|
NL-CM:19.1.12
|
|
WondFoto
|
0..*
|
Een foto van de decubituswond als visuele informatie.
|
|
|
|
NL-CM:19.1.5
|
|
Toelichting
|
0..1
|
Een toelichting op de decubituswond.
|
| 48767-8 Annotation comment [Interpretation] Narrative
|
|
|
Kolommen Concept en DefinitieCode: houdt de muis boven de waarde voor meer informatie
Voor uitleg over de gebruikte symbolen, zie de legenda pagina
Example Instances
| DecubitusWond
|
| AnatomischeLocatie
|
Hiel
|
| Lateraliteit
|
Links
|
| DecubitusCategorie
|
Decubitus categorie 2
|
| Wondlengte
|
3 cm
|
| Wondbreedte
|
2 cm
|
| Wonddiepte
|
-
|
| OntstaansDatum
|
01-09-2014
|
| Toelichting
|
Blaar met vocht op hiel.
|
References
1. V&VN (2011) Landelijke multidisciplinaire richtlijn. Decubitus preventie en behandeling. [Online] Beschikbaar op:www.diliguide.nl/document/1613/file/pdf/ [Geraadpleegd: 13 februari 2015]
Valuesets
DecubitusAnatomischeLocatieCodelijst
| Valueset OID: 2.16.840.1.113883.2.4.3.11.60.40.2.19.1.2
|
Binding: Extensible
|
| Conceptnaam
|
Codestelselnaam |
Codesysteem OID
|
| SNOMED CT: <442083009|Anatomische of verworven lichaamsstructuur|
|
SNOMED CT
|
2.16.840.1.113883.6.96
|
DecubitusCategorieCodelijst
| Valueset OID: 2.16.840.1.113883.2.4.3.11.60.40.2.19.1.1
|
Binding: Required
|
| Conceptnaam
|
Conceptcode
|
Conceptwaarde
|
Codestelselnaam |
Codesysteem OID
|
Omschrijving
|
| Pressure ulcer stage 1
|
421076008
|
1
|
SNOMED CT
|
2.16.840.1.113883.6.96
|
Decubitus categorie 1
|
| Decubitus stadium 2
|
420324007
|
2
|
SNOMED CT
|
2.16.840.1.113883.6.96
|
Decubitus categorie 2
|
| Decubitus stadium 3
|
421927004
|
3
|
SNOMED CT
|
2.16.840.1.113883.6.96
|
Decubitus categorie 3
|
| Decubitus stadium 4
|
420597008
|
4
|
SNOMED CT
|
2.16.840.1.113883.6.96
|
Decubitus categorie 4
|
DecubitusWondLateraliteitCodelijst
| Valueset OID: 2.16.840.1.113883.2.4.3.11.60.40.2.19.1.3
|
Binding: Required
|
| Conceptnaam
|
Conceptcode
|
Codestelselnaam |
Codesysteem OID
|
Omschrijving
|
| Links
|
7771000
|
SNOMED CT
|
2.16.840.1.113883.6.96
|
Links
|
| Rechts
|
24028007
|
SNOMED CT
|
2.16.840.1.113883.6.96
|
Rechts
|
| Bilateraal
|
51440002
|
SNOMED CT
|
2.16.840.1.113883.6.96
|
Rechts en links
|
Deze bouwsteen in overige publicaties
- Publicatie 2015, (Versie 1.0)
- Publicatie 2016, (Versie 3.0)
- Publicatie 2017, (Versie 3.2)
- Pre-publicatie 2019-2, (Versie 3.3)
- Publicatie 2020, (Versie 3.4)
- Pre-publicatie 2021-2, (Versie 3.4)
- Pre-publicatie 2022-1, (Versie 3.5)
- Pre-publicatie 2023-1, (Versie 3.6)
- Pre-Publicatie 2024-1, (Versie 3.7)
- Publicatie 2024, (Versie 3.8)
Bouwsteen verwijzingen
Deze bouwsteen verwijst naar
- --
Deze bouwsteen wordt gebruikt in
- --
Technische specificaties in HL7v3 CDA en HL7 FHIR
Om informatie op basis van zorginformatiebouwstenen uit te wisselen zijn aanvullende, meer technische specificaties nodig.
Niet iedere omgeving kan met dezelfde technische specificaties overweg. Om deze reden zijn er meerdere typen technische specificaties:
- HL7® versie 3 CDA compatibele specificaties, beschikbaar via de Nictiz ART-DECOR® omgeving

- HL7® FHIR® compatibele specificaties, beschikbaar via de Nictiz-omgeving op de Simplifier FHIR Registry

Downloads
De bouwsteen is ook beschikbaar als pdf bestand
of als spreadsheet
Over deze informatie
De informatie in deze wiki pagina is gebaseerd op de Prepublicatie 2018-2
SNOMED CT en LOINC codes zijn gebaseeerd op:
- SNOMED Clinical Terms version: 20180731 [R] (July 2018 Release)
- LOINC version 2.64
De voorwaarden van gebruik staan op de beginpagina 
Deze pagina is gegenereerd op 12/03/2019 17:05:47 met ZibExtraction v. 3.0.7010.25883