FamilySituation-v3.0(2016EN)

Uit Zorginformatiebouwstenen
Ga naar: navigatie, zoeken


Attention!! This is not the most recent version of this information model. You can find the most recent version here.

General information

Name: nl.zorg.FamilySituation NL.png
Version: 3.0
HCIM Status:Final
Release: 2016
Release status: Published
Release date: 1-5-2016


Back 16.png Back to HCIM list

Metadata

DCM::CoderList Werkgroep RadB Verpleegkundige Gegevens
DCM::ContactInformation.Address *
DCM::ContactInformation.Name *
DCM::ContactInformation.Telecom *
DCM::ContentAuthorList Werkgroep RadB Verpleegkundige Gegevens
DCM::CreationDate 2-5-2014
DCM::DeprecatedDate
DCM::DescriptionLanguage nl
DCM::EndorsingAuthority.Address
DCM::EndorsingAuthority.Name PM
DCM::EndorsingAuthority.Telecom
DCM::Id 2.16.840.1.113883.2.4.3.11.60.40.3.7.13
DCM::KeywordList Gezinssamenstelling, gezinssituatie, kinderen, zorgtaak
DCM::LifecycleStatus Final
DCM::ModelerList Werkgroep RadB Verpleegkundige Gegevens
DCM::Name nl.zorg.Gezinssituatie
DCM::PublicationDate 1-5-2016
DCM::PublicationStatus Published
DCM::ReviewerList Projectgroep RadB Verpleegkundige Gegevens & Kerngroep Registratie aan de Bron
DCM::RevisionDate 8-9-2015
DCM::Superseeds nl.nfu.Gezinssituatie-v1.0
DCM::Version 3.0
HCIM::PublicationLanguage EN

Revision History

Only available in Dutch

Publicatieversie 1.0 (01-07-2015)

Publicatieversie 3.0 (01-05-2016)

ZIB-453 Wijziging naamgeving ZIB's en logo's door andere opzet van beheer

Concept

Traditionally, a family is defined as a group of people of one or more adults who carry responsibility for caring for and raising one or more children.
Currently, the term is used more broadly for all forms of cohabitation which form a recognizable social unit, of people who are or who are not related and who have long-lasting, affective bonds and provide each other with support and care.

Purpose

Information on the patient’s family situation is important in determining the extent to which the patient receives and can receive care and support. For example, the age of the patient’s children partially determines whether they can play a role in caregiving.
It is also important to know whether the patient needs support for daycare and/or care for dependent family members.
Situations in which this information is important include for example being discharged from the hospital or nursing home.

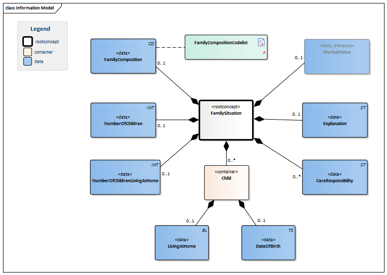
Information Model


#FamilyCompositionCodelist#10417#10413#10415#10410#10412#10416#10419#10420#10421MaritalStatus-v3.0(2016EN)FamilySituation-v3.0Model(2016EN).png


Type Id Concept Card. Definition DefinitionCode Reference
Block.png NL-CM:7.13.1 Arrowdown.pngFamilySituation Root concept of the FamilySituation information model. This concept contains all data elements of the FamilySituation information model.
Verwijzing.png NL-CM:7.13.7 Arrowright.pngMaritalStatus 0..1 Patient’s marital status.
Block.png MaritalStatus
CD.png NL-CM:7.13.8 Arrowright.pngFamilyComposition 0..1 The family composition describes the patient’s home situation and the form of cohabitation.

A family can consist of one or more people.

List2.png FamilyCompositionCodelist
INT.png NL-CM:7.13.2 Arrowright.pngNumberOfChildren 0..1 The number of children the patient has. Children in the context of this information model include step children, foster children, biological and adopted children.
224118004 Number of offspring
INT.png NL-CM:7.13.9 Arrowright.pngNumberOfChildrenLivingAtHome 0..1 The number of children living at home with the patient.
ST.png NL-CM:7.13.10 Arrowright.pngCareResponsibility 0..* The activities the patient carries out to care for a dependent family member.
Folder.png NL-CM:7.13.3 Arrowdown.pngChild 0..* Container of the Child concept. This container contains all data elements of the Child concept.
67822003 Child
TS.png NL-CM:7.13.4 Arrowright.pngDateOfBirth 0..1 The child’s date of birth.
184099003 Date of birth
BL.png NL-CM:7.13.5 Arrowright.pngLivingAtHome 0..1 An indication stating whether the child lives at home.
224525003 Number in household
ST.png NL-CM:7.13.6 Arrowright.pngExplanation 0..1 An explanation of the family situation.
48767-8 Annotation comment

Columns Concept and DefinitionCode: hover over the values for more information
For explanation of the symbols, please see the legend page List2.png

Example Instances

Only available in Dutch

Gezinssituatie
Gezinssamenstelling Woont samen met familie
Zorgtaak Heeft zorg voor vader die in huis woont.
AantalKinderen 3
AantalKinderenInwonend 2
Kind
Leeftijd 12
Inwonend Ja
Kind
Leeftijd 20
Inwonend Ja
Kind
Leeftijd 22
Inwonend Nee
BurgerlijkeStaat
BurgerlijkeStaat Ongehuwd
Toelichting Beide inwonende kinderen zijn zeer zelfstandig.

Instructions

Care for family members who depend on the patient is described in the Care Responsibility concept.
Family members who can provide the patient with care as a caregiver are entered as a caregiver in the HelpFromOthers information model.

Because of KOPP policy (Kinderen van Ouders met Psychiatrische Problemen, or Children of Parents with Psychiatric Problems) mental healthcare facilities require a record stating whether there are children in the family. This means that in a mental healthcare situation, the number of children (living at home) must be recorded, with information per individual child or as a total number.

Valuesets

FamilyCompositionCodelist

Valueset OID: 2.16.840.1.113883.2.4.3.11.60.40.2.7.13.1 Binding:
Conceptname Conceptcode Codesystem name Codesystem OID Description
Lives alone 105529008 SNOMED CT 2.16.840.1.113883.6.96 Alleenwonend
Lives with partner 408821002 SNOMED CT 2.16.840.1.113883.6.96 Samenwonend met partner
Lives with underage children 8871000146101 SNOMED CT 2.16.840.1.113883.6.96 Inwonende minderjarige kinderen
Lives with adult children 8861000146107 SNOMED CT 2.16.840.1.113883.6.96 Inwonende meerderjarige kinderen
Lives with parents 224137008 SNOMED CT 2.16.840.1.113883.6.96 Woont samen met ouders
Lives with relatives 160756002 SNOMED CT 2.16.840.1.113883.6.96 Woont samen met familie
Lives with friends 224131009 SNOMED CT 2.16.840.1.113883.6.96 Woont samen met vrienden
Other OTH NullFlavor 2.16.840.1.113883.5.1008 Anders

This information model in other releases

Information model references

This information model refers to

This information model is used in

--

Technical specifications in HL7v3 CDA and HL7 FHIR

To exchange information based on health and care information models, additional, more technical specifications are required.
Not every environment can handle the same technical specifications. For this reason, there are several types of technical specifications:

  • HL7® version 3 CDA compatible specifications, available through the Nictiz ART-DECOR® environment Artdecor.jpg
  • HL7® FHIR® compatible specifications, available through the Nictiz environment on the Simplifier FHIR Fhir.png

Downloads

This information model is also available as pdf file PDF.png or as spreadsheet Xlsx.png

About this information

The information in this wikipage is based on Release summer 2016
Conditions for use are located on the mainpage List2.png
This page is generated on 21/12/2018 16:27:35 with ZibExtraction v. 3.0.6929.24609


Back 16.png Back to HCIM list