FeedingTubeSystem-v3.0(2016EN)

Uit Zorginformatiebouwstenen
Ga naar: navigatie, zoeken


Attention!! This is not the most recent version of this information model. You can find the most recent version here.

General information

Name: nl.zorg.FeedingTubeSystem NL.png
Version: 3.0
HCIM Status:Final
Release: 2016
Release status: Published
Release date: 1-5-2016


Back 16.png Back to HCIM list

Metadata

DCM::CoderList Werkgroep RadB Verpleegkundige Gegevens
DCM::ContactInformation.Address *
DCM::ContactInformation.Name *
DCM::ContactInformation.Telecom *
DCM::ContentAuthorList Werkgroep RadB Verpleegkundige Gegevens
DCM::CreationDate 3-4-2014
DCM::DeprecatedDate
DCM::DescriptionLanguage nl
DCM::EndorsingAuthority.Address
DCM::EndorsingAuthority.Name PM
DCM::EndorsingAuthority.Telecom
DCM::Id 2.16.840.1.113883.2.4.3.11.60.40.3.10.3
DCM::KeywordList Sonde, feeding tube, toedieningssyteem
DCM::LifecycleStatus Final
DCM::ModelerList Werkgroep RadB Verpleegkundige Gegevens
DCM::Name nl.zorg.SondeSysteem
DCM::PublicationDate 1-5-2016
DCM::PublicationStatus Published
DCM::ReviewerList Projectgroep RadB Verpleegkundige Gegevens & Kerngroep Registratie aan de Bron
DCM::RevisionDate 8-9-2015
DCM::Superseeds nl.nfu.SondeSysteem-v1.0
DCM::Version 3.0
HCIM::PublicationLanguage EN

Revision History

Only available in Dutch

Publicatieversie 1.0 (01-07-2015)

Publicatieversie 3.0 (01-05-2016)

ZIB-453 Wijziging naamgeving ZIB's en logo's door andere opzet van beheer

Concept

A feeding tube is a special catheter used to:

  • administer liquid food to people who are incapable of oral intake of food or liquid,
  • administer medication,
  • drain (siphon) or pump out gastric juice.


There are different ways to place a feeding tube. A feeding tube can be inserted through the nose, in the stomach or in the intestines (duodenum, jejunum).
Percutaneous endoscopic gastrostomy (PEG) is a technique in which a feeding tube is placed into the stomach through the abdominal wall. This thin tube (PEG tube) is used to feed a patient who is incapable of oral food intake for a prolonged period of time.

Purpose

The purpose of a feeding tube is usually to administer food and/or medication.
Information on present feeding tubes is recorded to inform other healthcare providers. This information is of importance in determining the care required for the patient and in safely administering medication. In a transfer situation, the information offers the option to realize continuity of care by organizing specific expertise and materials in advance, for example.

Information Model


PlannedCareActivityForTransfer-v3.0(2016EN)#FeedingTubeTypeCodelistMedicationAdministration-v3.0(2016EN)MedicalDevice-v3.0(2016EN)#9635NursingIntervention-v3.0(2016EN)#10806#10816MedicalDevice-v3.0(2016EN)FeedingTubeSystem-v3.0Model(2016EN).png


Type Id Concept Card. Definition DefinitionCode Reference
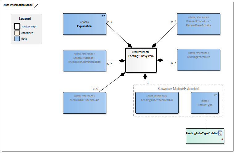
Block.png NL-CM:10.3.1 Arrowdown.pngFeedingTubeSystem Root concept of the FeedingTubeSystem information model. This root concept contains all data elements of the FeedingTubeSystem information model.
Verwijzing.png NL-CM:10.3.2 Arrowright.pngFeedingTube::MedicalAid 1 FeedingTube describes the presence of a feeding tube. If this is the case, the date of placement and insertion location can be described in addition to the type of feeding tube. Furthermore, it offers the option to record identification information of the feeding tube if desired.
25062003 Feeding tube
Block.png MedicalDevice
CD.png NL-CM:10.1.3 Arrowright.pngProductType A description of the type of feeding tube based on the location where it was inserted and the position of the tip of the tube.
List2.png FeedingTubeTypeCodelist
Verwijzing.png NL-CM:10.3.3 Arrowright.pngEnteralNutrition::MedicationAdministration 0..* The description of the fluid administered through the feeding tube and the dose administered, as given in the medication prescription.

Though most cases involve food being administered through the feeding tube, medication is often administered through these tubes as well.

225748000 Artificial feed
Block.png MedicationAdministration
Verwijzing.png NL-CM:10.3.7 Arrowright.pngMedicalAid::MedicalAid 0..1 A description of aids required to use the feeding tube, such as an enteral feeding pump or a vacuum pump in the event of draining fluid.
Block.png MedicalDevice
Verwijzing.png NL-CM:10.3.4 Arrowright.pngNursingProcedure 0..* The required nursing procedures and/or points for attention involved in placement, use and removal of the feeding tube.
Block.png NursingIntervention
Verwijzing.png NL-CM:10.3.5 Arrowright.pngPlannedProcedure::PlannedCareActivity 0..* A planned (nursing) procedure or 'clinical reminder' relating to administering the feeding tube. This can be used to record information such as the date on which the feeding tube must be replaced.
Block.png PlannedCareActivityForTransfer
ST.png NL-CM:10.3.6 Arrowright.pngExplanation 0..1 An explanation of the feeding tube.
48767-8 Annotation comment

Columns Concept and DefinitionCode: hover over the values for more information
For explanation of the symbols, please see the legend page List2.png

Example Instances

Only available in Dutch

SondeSysteem
Sonde
ProductType PEG sonde
BeginDatum 30-11-2014
SondeVoeding
ProductNaam Nutrison
VerpleegkundigeActie
Activiteit Sonde naspoelen met water na sondevoeding.
GeplandeActie
Activiteit Sonde verwisselen op 5-12-2014.

References

1. V&VN. Landelijke multidisciplinaire richtlijn Neusmaagsonde. (2011) [Online] Beschikbaar op:http://www.stuurgroepondervoeding.nl/wp-content/uploads/2015/02/Richtlijn-Neusmaagsonde-definitief.pdf [Geraadpleegd: 13 februari 2015]

Valuesets

FeedingTubeTypeCodelist

Valueset OID: 2.16.840.1.113883.2.4.3.11.60.40.2.10.3.1 Binding:
Conceptname Conceptcode Codesystem name Codesystem OID Description
Jejunostomy tube 126065006 SNOMED CT 2.16.840.1.113883.6.96 Jejunostomie katheter
Gastrostomy tube 470571004 SNOMED CT 2.16.840.1.113883.6.96 Gastrostomie katheter
Percutaneous endoscopic gastrostomy catheter 281414004 SNOMED CT 2.16.840.1.113883.6.96 PEG sonde
Percutaneous radiological gastrostomy catheter 8921000146109 SNOMED CT 2.16.840.1.113883.6.96 PRG sonde
Percutaneous endoscopic gastrojejunostomy catheter 8851000146109 SNOMED CT 2.16.840.1.113883.6.96 PEG-J sonde
Percutaneous endoscopic jejunostomy catheter 8911000146104 SNOMED CT 2.16.840.1.113883.6.96 PEJ sonde
Nasogastric tube 17102003 SNOMED CT 2.16.840.1.113883.6.96 Neus-maagsonde
Nasojejunal tube 8581000146101 SNOMED CT 2.16.840.1.113883.6.96 Neus-jejunumsonde
Nasoduodenal tube 8591000146104 SNOMED CT 2.16.840.1.113883.6.96 Neus-duodenumsonde
Other OTH NullFlavor 2.16.840.1.113883.5.1008 Anders

This information model in other releases

Information model references

This information model refers to

This information model is used in

--

Technical specifications in HL7v3 CDA and HL7 FHIR

To exchange information based on health and care information models, additional, more technical specifications are required.
Not every environment can handle the same technical specifications. For this reason, there are several types of technical specifications:

  • HL7® version 3 CDA compatible specifications, available through the Nictiz ART-DECOR® environment Artdecor.jpg
  • HL7® FHIR® compatible specifications, available through the Nictiz environment on the Simplifier FHIR Fhir.png

Downloads

This information model is also available as pdf file PDF.png or as spreadsheet Xlsx.png

About this information

The information in this wikipage is based on Release summer 2016
Conditions for use are located on the mainpage List2.png
This page is generated on 21/12/2018 16:28:29 with ZibExtraction v. 3.0.6929.24609


Back 16.png Back to HCIM list