GebruiksInstructie-v1.1.1(2018NL)
Inhoud
Algemeen
Naam: nl.zorg.part.GebruiksInstructie ![]()
Versie: 1.1.1
ZIB Status:Final
Publicatie: 2018
Publicatie status: Prepublished
Publicatie datum: 01-10-2018
Metadata
| DCM::CoderList | Projectgroep Medicatieproces |
| DCM::ContactInformation.Address | |
| DCM::ContactInformation.Name | |
| DCM::ContactInformation.Telecom | |
| DCM::ContentAuthorList | Projectgroep Medicatieproces |
| DCM::CreationDate | 1-3-2017 |
| DCM::DeprecatedDate | |
| DCM::DescriptionLanguage | nl |
| DCM::EndorsingAuthority.Address | |
| DCM::EndorsingAuthority.Name | |
| DCM::EndorsingAuthority.Telecom | |
| DCM::Id | 2.16.840.1.113883.2.4.3.11.60.40.3.9.12 |
| DCM::KeywordList | |
| DCM::LifecycleStatus | Final |
| DCM::ModelerList | |
| DCM::Name | nl.zorg.part.GebruiksInstructie |
| DCM::PublicationDate | 01-10-2018 |
| DCM::PublicationStatus | Prepublished |
| DCM::ReviewerList | Projectgroep Medicatieproces & Architectuurgroep Registratie aan de Bron |
| DCM::RevisionDate | 31-12-2017 |
| DCM::Superseeds | nl.zorg.part.GebruiksInstructie-v1.1 |
| DCM::Version | 1.1.1 |
| HCIM::PublicationLanguage | NL |
Revision History
'
Publicatieversie 1.0 (04-09-2017)
Publicatieversie 1.1 (31-12-2017)
| ZIB-617 | Toevoeging aan Eenheid van Keerdosis |
| ZIB-643 | Kleine tekstuele verbeteringen |
Publicatieversie 1.1.1 (01-10-2018)
| ZIB-637 | Beschrijving Toedieningsduur aanpassen |
Concept
Aanwijzingen voor het gebruik of toediening van de medicatie, bijvoorbeeld dosering en toedieningsweg. Bij medicatiegebruik is dit het gebruikspatroon dat de patiënt heeft gevolgd of met zichzelf heeft afgesproken.
Dit is een subbouwsteen
Purpose
Gebruiksinstructie geeft inzicht in de wijze waarop een geneesmiddel gebruikt dient te worden.
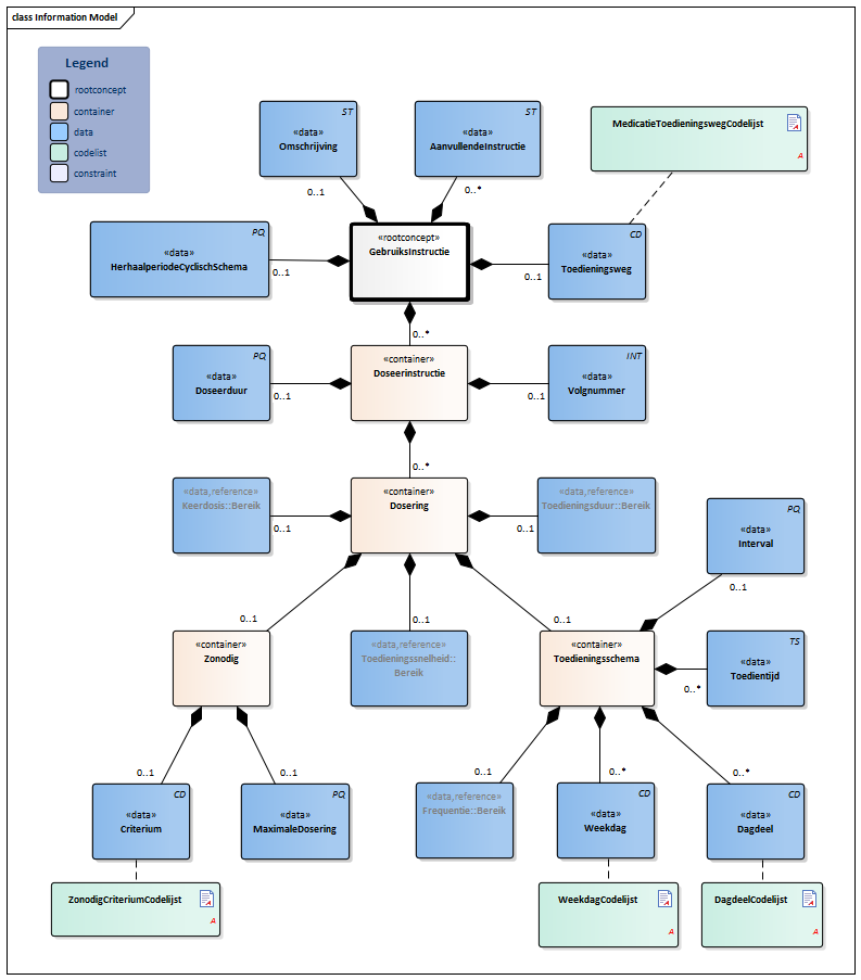
Information Model

| Type | Id | Concept | Card. | Definitie | DefinitieCode | Verwijzing | |||||||
| NL-CM:9.12.22504 | Rootconcept van de sub-bouwsteen GebruiksInstructie. Dit rootconcept bevat alle gegevenselementen van de bouwsteen GebruiksInstructie. | ||||||||||||
| NL-CM:9.12.19944 | 0..* | De aanvullende instructie bevat een aanvullend uitleg over het gebruik of de overwegingen voor het huidige voorschrift.
Het kan hier ook gaan om alle aanwijzingen voor gebruik. De tekst kan afkomstig zijn van het oorspronkelijke "papieren" medicatievoorschrift, maar kan ook gegenereerd worden uit de gecodeerde gegevens. Dit concept mag meer informatie bevatten dan gestructureerd gecodeerd is in de onderliggende informatie, maar mag er niet mee in tegenspraak zijn. De instructies mogen niet conflicteren met andere onderdelen van het toedieningsverzoek. De instructies kunnen ook verwijzen naar een bestaand protocol. De G-standaard bevat veel teksten die dit attribuut kunnen ondersteunen, onder andere in G-standaard tabel 362 waar de teksten uit de huisartsenstandaard WCIA tabel 25 zijn opgenomen. Deze teksten kunnen desgewenst gebruikt worden om invulling te geven aan dit concept. |
|||||||||||
| NL-CM:9.12.9581 | 0..1 | Tekstuele omschrijving van de volledige gebruiksinstructie inclusief de gebruiksperiode. | |||||||||||
| NL-CM:9.12.22505 | 0..1 | De herhaalperiode van een cyclisch schema (van één of meer doseerinstructies). Een cyclisch schema wordt weergegeven in dagen, de bijbehorende doseerduur is daarbij ook in dagen.
Voorbeelden van een cyclisch schema: de anticonceptiepil (21 dagen 1 maal per dag 1 stuk, dan 7 dagen niet, dit herhalen), de herhaalperiode is hier 28 d |
|||||||||||
| NL-CM:9.12.19941 | 0..1 | De route waarlangs de medicatie wordt toegediend (oraal, nasaal, intraveneus, et cetera). |
| ||||||||||
| NL-CM:9.12.22095 | 0..* | Doseerinstructie | |||||||||||
| NL-CM:9.12.22506 | 0..1 | De beoogde tijdsduur voor deze doseerinstructie, bjivoorbeeld 5 dagen of 8 weken.
Bij medicatie voor onbepaalde duur wordt in de laatste doseerinstructie de doseerduur leeg gelaten. Leeg laten van doseerduur mag alleen bij medicatie voor onbepaalde duur. |
|||||||||||
| NL-CM:9.12.22503 | 0..1 | Deze geeft de volgorde van de doseerinstructies aan binnen de medicatieafspraak. | |||||||||||
| NL-CM:9.12.19935 | 0..* | De container van het concept Dosering. Deze container bevat alle gegevenselementen van de concept Dosering.
Instructies voor toediening van de medicatie aan de toediener (de patiënt zelf, een verpleegkundige of andere hulpverlener). Bij inventarisatie van medicatiegebruik beschrijft de dosering het gebruikspatroon dat de patiënt met zichzelf heeft afgesproken. Als het doseerschema (spreiding van toedieningen over de tijd) vast is en de keerdosis ook, dan is er een enkele gebruiksinstructie. Er kunnen meerdere parallelle gebruiksinstructies opgenomen worden bij een wisselende doseerhoeveelheid binnen de dag en bij een variabele gebruiksfrequentie. Er kunnen meerdere sequentiële gebruiksinstructies opgenomen worden bij wisselende doseerhoeveelheden binnen de periode en/of een wisselend doseerschema. |
|||||||||||
| NL-CM:9.12.19942 | 0..1 | De toedieningssnelheid wordt gebruikt bij de langzame toediening van vloeistoffen. De meeteenheid is in de praktijk vrijwel altijd ml/uur.
Ook het opgeven van een interval (bijv. 0-10 ml/uur) is een gebruikelijke optie. Bijvoorbeeld, bij toedieningssnelheid van 10ml/uur geldt:
Optioneel is voor de eenheid in plaats van gebruik van UCUM eenheden ook een vertaling toegestaan naar NHG tabel Gebruiksvoorschriften (tabel 25). |
| ||||||||||
| NL-CM:9.12.23141 | 0..1 | De toedieningsduur definieert de tijdsduur gedurende welke het medicijn wordt toegediend en wordt voornamelijk gebruikt bij de langzame parenterale toediening van vloeistoffen.
Optioneel is voor de eenheid in plaats van gebruik van UCUM eenheden ook een vertaling toegestaan naar NHG tabel Gebruiksvoorschriften (tabel 25) |
| ||||||||||
| NL-CM:9.12.19940 | 0..1 | De keerdosis definieert de dosis per inname of toediening.
De dosering wordt beschreven in de bij het product behorende eenheid, zodat het meestal een aantal stuks of doses betreft. Voor vloeistoffen en andere deelbare producten zal meestal een volumemaat (bij voorkeur "ml") worden gebruikt. De voorschrijver zal de dosering in veel gevallen willen aangeven in gewichtseenheden van de werkzame stof. Als niet het product, maar alleen de stof is aangegeven, dan wordt de hoeveelheid van die stof opgegeven. Paracetamol 1000mg is dan equivalent aan Paracetamol 500mg tablet, 2 tabletten (of stuks). De dosering wordt soms aangegeven in een berekening, waarin vaak het lichaamsgewicht of het lichaamsoppervlak van de patiënt als parameter gebruikt wordt. De berekening blijft echter niet meer dan een hulpmiddel om tot een beslissing te komen. Bij continue toediening wordt naast de toedieningssnelheid (inloopsnelheid) soms ook de keerdosis opgegeven (bv. 20ml in een spuit of 500ml in een zak), maar vaak ook weggelaten. Ook een algemeen doseeradvies zoals 'Gebruik volgens protocol' of 'Zie gebruiksaanwijzing' kan adequaat zijn. Ook dan wordt geen keerdosis opgegeven. Optioneel is voor de eenheid in plaats van gebruik van UCUM eenheden ook een vertaling toegestaan naar NHG tabel Gebruiksvoorschriften (tabel 25). |
| ||||||||||
| NL-CM:9.12.22512 | 0..1 | Zo nodig betekent dat de toediening alleen onder een bepaalde voorwaarde wordt uitgevoerd.
Zie ook de sectie Instructions voor meer informatie over het gebruik. |
|||||||||||
| NL-CM:9.12.19945 | 0..1 | De voorwaarde voor het toedienen van een medicament kan zijn:
Relevante b-codes uit Tabel25 vormen de waardelijst om dit concept gecodeerd door te geven. Daarbij moet altijd ook de tekstuele omschrijving van die code meegegeven worden. Fysiologische meetwaarden of andere voorwaarden die niet in de b-codes van Tabel25 voorkomen, hoeven niet gecodeerd te worden. Deze kunnen uitgedrukt worden in vrije tekst in het concept omschrijving. |
| ||||||||||
| NL-CM:9.12.19946 | 0..1 | Een maximale dosering maximaliseert (in tijd) het gebruik van een middel in een 'zo nodig' voorschrift.
Optioneel is voor de eenheid in plaats van gebruik van UCUM eenheden ook een vertaling toegestaan naar NHG tabel Gebruiksvoorschriften (tabel 25). |
|||||||||||
| NL-CM:9.12.19948 | 0..1 | De specificatie van de tijdsmomenten waarop het medicament toegediend wordt of zal worden. De wijze waarop dit wordt weergegeven is:
Als een medicament niet dagelijks ingenomen moet worden, kan het voorgaande gecombineerd worden met dagaanduidingen:
Standaard zal de gespecificeerde toediening "oneindig" herhaald worden tot:
|
|||||||||||
| NL-CM:9.12.19949 | 0..1 | De frequentie geeft het aantal doseermomenten per tijdseenheid, meestal per dag. Als dit gegeven is opgenomen, dan zal het Interval niet zijn opgegeven. Meestal bestaat frequentie uit zowel aantal als tijdseenheid (3 maal per dag), maar het kan ook zonder tijdseenheid voorkomen (éénmalig).
Er wordt dan een redelijke verdeling over de dag verwacht, maar dit komt niet heel precies en wordt aan de patiënt overgelaten. Het is de gebruikelijke manier van voorschrijven extramuraal. Bij baxteren en intramuraal wordt uit een dergelijk voorschrift daarna een (locatiegebonden) uitwerking gemaakt in uitdeeltijden (logistiek). De tijdseenheid van de frequentie moet gelijk zijn aan hoe deze is weergegeven in de tekstuele weergave van de dosering. Bijvoorbeeld: bij dosering '2 maal per dag...' geldt:
bij dosering '3 maal per week...' geldt:
Optioneel is voor de eenheid in plaats van gebruik van UCUM eenheden ook een vertaling toegestaan naar NHG tabel Gebruiksvoorschriften (tabel 25) |
| ||||||||||
| NL-CM:9.12.19952 | 0..* | Weekdag definieert een patroon van toedieningen op vaste weekdagen. |
| ||||||||||
| NL-CM:9.12.19953 | 0..* | Dagdeel: ochtend, middag, avond, nacht. |
| ||||||||||
| NL-CM:9.12.19951 | 0..* | De toedientijd is een specifieke (klok)tijd op de dag. Deze tijd is meestal niet exact (bedoeld). Er kunnen meerdere inname tijdstippen op een dag zijn.
De beoogde toedientijd kan ook als dagdeel worden aangegeven (ochtend, middag, avond, nacht). De toedientijd blijft dan leeg, waarbij het dagdeel vastgelegd kan worden in het concept Dagdeel. |
|||||||||||
| NL-CM:9.12.19950 | 0..1 | Het interval geeft de tijd tussen doseermomenten weer. Als dit gegeven is opgenomen, dan zal de Frequentie niet zijn opgegeven.
Voorbeelden : elke 4 uur, om de 3 weken. De tijdstippen kunnen nu vrij gekozen worden, maar de verdeling over de dag komt nauwer en het interval tussen de tijdstippen is belangrijk (bv. antibiotica) Bij baxteren en intramuraal wordt uit een dergelijk voorschrift daarna een (locatiegebonden) uitwerking gemaakt in uitdeeltijden (logistiek). |
|||||||||||
Kolommen Concept en DefinitieCode: houdt de muis boven de waarde voor meer informatie
Voor uitleg over de gebruikte symbolen, zie de legenda pagina
Example Instances
| Gebruiksinstructie | |||
| Omschrijving | Doseerinstructie | ||
| Doseerduur | Dosering|Keerdosis | Toedieningsschema |Frequentie |Interval |Toedientijd |Weekdag |Dagdeel | |
| Van 8-9-2017 tot 18-9-2017 1x per dag 1 stuk. Vanaf 18-9-2017 staken. | 1 stuk | 1x per dag | |
| Vanaf 6 maart 2016 1x per week op maandag om 14uur 15 mg (=0,6 ml) | 15 mg (=0,6 ml) | 1x per week op maandag (14u) | |
Instructions
Zonodig dosering:
Het gebruiken van de term ‘zo nodig’ of een specifieke reden (bijv. ‘bij pijn’) om medicatie in te nemen leidt tot onduidelijkheid. Er is niet altijd duidelijk of de hele dosering ‘zo nodig’ is of alleen een deel van de dosering. Bijvoorbeeld: 1x daags 1-2 tabletten zo nodig. Dit kan betekenen: per dag 1 tablet vast en 1 tablet zo nodig of zo nodig maximaal 2 tabletten.
Zo nodig medicatie wordt niet opgenomen in GDS. In de eerste situatie komt er 1 tablet in de GDS en wordt er 1 tablet los geleverd. In de tweede situatie is er alleen losse levering.
Het systeem dient voldoende duidelijk te maken of de gehele instructie of een deel van de dosering zo nodig is. De ZIB ondersteunt beide hierboven beschreven opties.
Valuesets
DagdeelCodelijst
| Valueset OID: 2.16.840.1.113883.2.4.3.11.60.40.2.9.12.3 | Binding: Extensible |
| Conceptnaam | Conceptcode | Codestelselnaam | Codesysteem OID | Omschrijving |
| 's ochtends | 73775008 | SNOMED CT | 2.16.840.1.113883.6.96 | s ochtends |
| 's middags | 255213009 | SNOMED CT | 2.16.840.1.113883.6.96 | s middags |
| 's avonds | 3157002 | SNOMED CT | 2.16.840.1.113883.6.96 | s avonds |
| 's nachts | 2546009 | SNOMED CT | 2.16.840.1.113883.6.96 | s nachts |
MedicatieToedieningswegCodelijst
| Valueset OID: 2.16.840.1.113883.2.4.3.11.60.40.2.9.12.1 | Binding: Extensible |
| Conceptnaam | Codestelselnaam | Codesysteem OID |
| Alle waarden | G-Standaard Toedieningswegen | 2.16.840.1.113883.2.4.4.9 |
WeekdagCodelijst
| Valueset OID: 2.16.840.1.113883.2.4.3.11.60.40.2.9.12.2 | Binding: Extensible |
| Conceptnaam | Conceptcode | Codestelselnaam | Codesysteem OID | Omschrijving |
| Maandag | 307145004 | SNOMED CT | 2.16.840.1.113883.6.96 | maandag |
| Dinsdag | 307147007 | SNOMED CT | 2.16.840.1.113883.6.96 | dinsdag |
| Woensdag | 307148002 | SNOMED CT | 2.16.840.1.113883.6.96 | woensdag |
| Donderdag | 307149005 | SNOMED CT | 2.16.840.1.113883.6.96 | donderdag |
| Vrijdag | 307150005 | SNOMED CT | 2.16.840.1.113883.6.96 | vrijdag |
| Zaterdag | 307151009 | SNOMED CT | 2.16.840.1.113883.6.96 | zaterdag |
| Zondag | 307146003 | SNOMED CT | 2.16.840.1.113883.6.96 | zondag |
ZonodigCriteriumCodelijst
| Valueset OID: 2.16.840.1.113883.2.4.3.11.60.40.2.9.12.4 | Binding: Extensible |
| Conceptnaam | Conceptcode | Codestelselnaam | Codesysteem OID | Omschrijving |
| Bij een aanval | 1022 | WCIAv3 Tabel 25 B-codes | 2.16.840.1.113883.2.4.4.5 | Bij een aanval |
| Bij benauwdheid | 1023 | WCIAv3 Tabel 25 B-codes | 2.16.840.1.113883.2.4.4.5 | Bij benauwdheid |
| Bij diarree | 1024 | WCIAv3 Tabel 25 B-codes | 2.16.840.1.113883.2.4.4.5 | Bij diarree |
| Bij pijn | 1028 | WCIAv3 Tabel 25 B-codes | 2.16.840.1.113883.2.4.4.5 | Bij pijn |
| Bij jeuk | 1121 | WCIAv3 Tabel 25 B-codes | 2.16.840.1.113883.2.4.4.5 | Bij jeuk |
| Zo nodig | 1137 | WCIAv3 Tabel 25 B-codes | 2.16.840.1.113883.2.4.4.5 | Zo nodig |
| Bij hoofdpijn | 1144 | WCIAv3 Tabel 25 B-codes | 2.16.840.1.113883.2.4.4.5 | Bij hoofdpijn |
| Bij koorts | 1145 | WCIAv3 Tabel 25 B-codes | 2.16.840.1.113883.2.4.4.5 | Bij koorts |
| Bij hoge koorts | 1146 | WCIAv3 Tabel 25 B-codes | 2.16.840.1.113883.2.4.4.5 | Bij hoge koorts |
| Bij koorts en/of pijn | 1147 | WCIAv3 Tabel 25 B-codes | 2.16.840.1.113883.2.4.4.5 | Bij koorts en/of pijn |
| Bij hoest | 1387 | WCIAv3 Tabel 25 B-codes | 2.16.840.1.113883.2.4.4.5 | Bij hoest |
| Overig | OTH | NullFlavor | 2.16.840.1.113883.5.1008 | Overig |
| Geen Informatie | NI | NullFlavor | 2.16.840.1.113883.5.1008 | Geen Informatie |
Deze bouwsteen in overige publicaties
- Publicatie 2017, (Versie 1.1)
- Pre-publicatie 2019-2, (Versie 1.2)
- Publicatie 2020, (Versie 1.2.1)
- Pre-publicatie 2021-2, (Versie 1.3)
- Pre-publicatie 2022-1, (Versie 2.0)
- Pre-publicatie 2023-1, (Versie 2.0.1)
- Pre-Publicatie 2024-1, (Versie 3.0)
- Publicatie 2024, (Versie 3.1)
Bouwsteen verwijzingen
Deze bouwsteen verwijst naar
Deze bouwsteen wordt gebruikt in
Technische specificaties in HL7v3 CDA en HL7 FHIR
Om informatie op basis van zorginformatiebouwstenen uit te wisselen zijn aanvullende, meer technische specificaties nodig.
Niet iedere omgeving kan met dezelfde technische specificaties overweg. Om deze reden zijn er meerdere typen technische specificaties:
- HL7® versie 3 CDA compatibele specificaties, beschikbaar via de Nictiz ART-DECOR® omgeving

- HL7® FHIR® compatibele specificaties, beschikbaar via de Nictiz-omgeving op de Simplifier FHIR Registry

Downloads
De bouwsteen is ook beschikbaar als pdf bestand
of als spreadsheet
Over deze informatie
De informatie in deze wiki pagina is gebaseerd op de Prepublicatie 2018 #1
SNOMED CT en LOINC codes zijn gebaseeerd op:
- SNOMED Clinical Terms version: 20180731 [R] (July 2018 Release)
- LOINC version 2.64
De voorwaarden van gebruik staan op de beginpagina ![]()
Deze pagina is gegenereerd op 23/12/2018 00:32:24 met ZibExtraction v. 3.0.6929.24609