GeneralMeasurement-v3.0(2017EN)
Inhoud
General information
Name: nl.zorg.GeneralMeasurement ![]()
Version: 3.0
HCIM Status:Final
Release: 2017
Release status: Published
Release date: 31-12-2017
Metadata
| DCM::CoderList | Werkgroep RadB Verpleegkundige Gegevens |
| DCM::ContactInformation.Address | * |
| DCM::ContactInformation.Name | * |
| DCM::ContactInformation.Telecom | * |
| DCM::ContentAuthorList | Werkgroep RadB Verpleegkundige Gegevens |
| DCM::CreationDate | 14-3-2014 |
| DCM::DescriptionLanguage | nl |
| DCM::EndorsingAuthority.Address | |
| DCM::EndorsingAuthority.Name | PM |
| DCM::EndorsingAuthority.Telecom | |
| DCM::Id | 2.16.840.1.113883.2.4.3.11.60.40.3.13.3 |
| DCM::KeywordList | Algemene meting |
| DCM::LifecycleStatus | Final |
| DCM::ModelerList | Werkgroep RadB Verpleegkundige Gegevens |
| DCM::Name | nl.zorg.AlgemeneMeting |
| DCM::PublicationDate | 31-12-2017 |
| DCM::PublicationStatus | Published |
| DCM::ReviewerList | Projectgroep RadB Verpleegkundige Gegevens & Kerngroep Registratie aan de Bron |
| DCM::RevisionDate | 31-12-2017 |
| DCM::Superseeds | nl.nfu.AlgemeneMeting-v1.0 |
| DCM::Version | 3.0 |
| HCIM::PublicationLanguage | EN |
Revision History
Only available in Dutch
Publicatieversie 1.0 (01-07-2015)
Publicatieversie 3.0 (01-05-2016)
| ZIB-453 | Wijziging naamgeving ZIB's en logo's door andere opzet van beheer |
Concept
A general measurement determines the result of a measurement or determination made for a patient. The information model is used to record the measurement results for which no specific information models have yet been formulated. The information model is not intended for laboratory determinations to be carried out on the material taken from the patient.
Purpose
The measurement and documentation of physiological observations are an important tool for evaluating a patient’s condition. This information model offers the option to record various relevant measurement values.
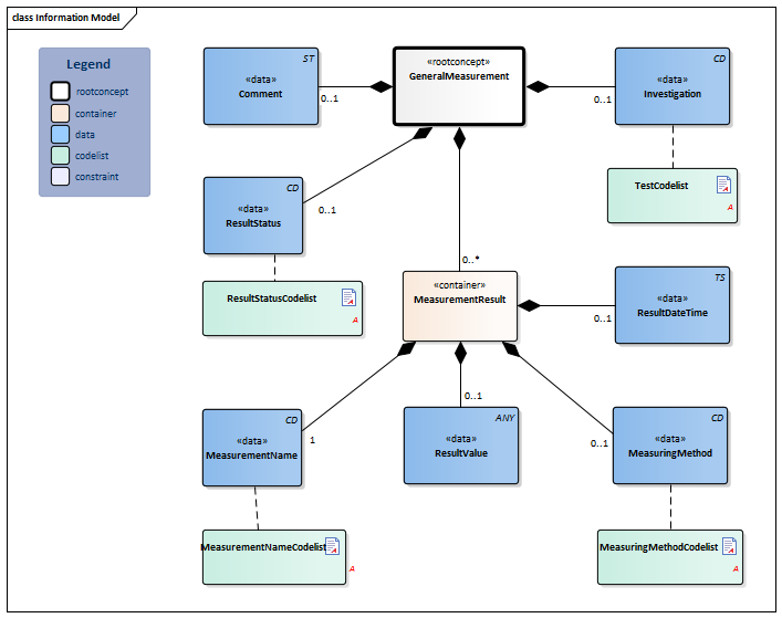
Information Model

| Type | Id | Concept | Card. | Definition | DefinitionCode | Reference | |||||||
| NL-CM:13.3.1 | Root concept of the GeneralMeasurement information model. This root concept contains all data elements of the GeneralMeasurement information model. | ||||||||||||
| NL-CM:13.3.2 | 0..1 | A general measurement can contain multiple components. This concept contains the name and code of the entire measurement. The components are represented in one or more MeasurementResult concepts. |
| ||||||||||
| NL-CM:13.3.3 | 0..1 | The status of the total measurement. |
| ||||||||||
| NL-CM:13.3.4 | 0..1 | Comments such as an interpretation or advice accompanying the result. |
|
||||||||||
| NL-CM:13.3.5 | 0..* | Container of the MeasurementResult concept. This container contains all data elements of the MeasurementResult concept. | |||||||||||
| NL-CM:13.3.6 | 1 | Description (name and code) of the measurement. |
| ||||||||||
| NL-CM:13.3.7 | 0..1 | The result of the measurement. Depending on the type of measurement, the result will consist of a value with a unit or a coded value (ordinal or nominal) or of a textual result. | |||||||||||
| NL-CM:13.3.8 | 0..1 | The test method used to obtain the result. |
| ||||||||||
| NL-CM:13.3.9 | 0..1 | Date and if possible the time at which the measurement was carried out. | |||||||||||
Columns Concept and DefinitionCode: hover over the values for more information
For explanation of the symbols, please see the legend page
Example Instances
Only available in Dutch
| MeetUitslag | Toelichting | ResultaatStatus | ||
| MetingNaam | UitslagWaarde | UitslagDatumTijd | ||
| Delirium observatie screening (DOS) | 7 | 12-03-2014 | Waarschijnlijk delier | Definitief |
Valuesets
MeasurementNameCodelist
| Valueset OID: 2.16.840.1.113883.2.4.3.11.60.40.2.13.3.2 | Binding: |
| Conceptname | Codesystem name | Codesystem OID |
| Alle waarden | SNOMED CT | 2.16.840.1.113883.6.96 |
MeasuringMethodCodelist
| Valueset OID: 2.16.840.1.113883.2.4.3.11.60.40.2.13.3.4 | Binding: |
| Conceptname | Codesystem name | Codesystem OID |
| Alle waarden | SNOMED CT | 2.16.840.1.113883.6.96 |
ResultStatusCodelist
| Valueset OID: 2.16.840.1.113883.2.4.3.11.60.40.2.13.3.1 | Binding: |
| Conceptname | Conceptcode | Codesystem name | Codesystem OID | Description |
| Pending | pending | ResultaatStatus | 2.16.840.1.113883.2.4.3.11.60.40.4.15.1 | Uitslag volgt |
| Preliminary | preliminary | ResultaatStatus | 2.16.840.1.113883.2.4.3.11.60.40.4.15.1 | Voorlopig |
| Final | final | ResultaatStatus | 2.16.840.1.113883.2.4.3.11.60.40.4.15.1 | Definitief |
| Appended | appended | ResultaatStatus | 2.16.840.1.113883.2.4.3.11.60.40.4.15.1 | Aanvullend |
| Corrected | corrected | ResultaatStatus | 2.16.840.1.113883.2.4.3.11.60.40.4.15.1 | Gecorrigeerd |
TestCodelist
| Valueset OID: 2.16.840.1.113883.2.4.3.11.60.40.2.13.3.3 | Binding: |
| Conceptname | Codesystem name | Codesystem OID |
| Alle waarden | SNOMED CT | 2.16.840.1.113883.6.96 |
This information model in other releases
- Release 2015, (Version 1.0)
- Release 2016, (Version 3.0)
- Release 2018, (Version 3.0)
- Release 2019, (Version 3.0)
Information model references
This information model refers to
- --
This information model is used in
Technical specifications in HL7v3 CDA and HL7 FHIR
To exchange information based on health and care information models, additional, more technical specifications are required.
Not every environment can handle the same technical specifications. For this reason, there are several types of technical specifications:
- HL7® version 3 CDA compatible specifications, available through the Nictiz ART-DECOR® environment

- HL7® FHIR® compatible specifications, available through the Nictiz environment on the Simplifier FHIR

Downloads
This information model is also available as pdf file
or as spreadsheet
About this information
The information in this wikipage is based on Release 2017
Conditions for use are located on the mainpage ![]()
This page is generated on 21/12/2018 14:46:22 with ZibExtraction v. 3.0.6929.24609