Gezinssituatie-v3.0(2017NL)
Inhoud
Algemeen
Naam: nl.zorg.Gezinssituatie ![]()
Versie: 3.0
ZIB Status:Final
Publicatie: 2017
Publicatie status: Published
Publicatie datum: 31-12-2017
Metadata
| DCM::CoderList | Werkgroep RadB Verpleegkundige Gegevens |
| DCM::ContactInformation.Address | * |
| DCM::ContactInformation.Name | * |
| DCM::ContactInformation.Telecom | * |
| DCM::ContentAuthorList | Werkgroep RadB Verpleegkundige Gegevens |
| DCM::CreationDate | 2-5-2014 |
| DCM::DeprecatedDate | |
| DCM::DescriptionLanguage | nl |
| DCM::EndorsingAuthority.Address | |
| DCM::EndorsingAuthority.Name | PM |
| DCM::EndorsingAuthority.Telecom | |
| DCM::Id | 2.16.840.1.113883.2.4.3.11.60.40.3.7.13 |
| DCM::KeywordList | Gezinssamenstelling, gezinssituatie, kinderen, zorgtaak |
| DCM::LifecycleStatus | Final |
| DCM::ModelerList | Werkgroep RadB Verpleegkundige Gegevens |
| DCM::Name | nl.zorg.Gezinssituatie |
| DCM::PublicationDate | 31-12-2017 |
| DCM::PublicationStatus | Published |
| DCM::ReviewerList | Projectgroep RadB Verpleegkundige Gegevens & Kerngroep Registratie aan de Bron |
| DCM::RevisionDate | 31-12-2017 |
| DCM::Superseeds | nl.nfu.Gezinssituatie-v1.0 |
| DCM::Version | 3.0 |
| HCIM::PublicationLanguage | NL |
Revision History
'
Publicatieversie 1.0 (01-07-2015)
Publicatieversie 3.0 (01-05-2016)
| ZIB-453 | Wijziging naamgeving ZIB's en logo's door andere opzet van beheer |
Concept
Traditioneel is een gezin gedefinieerd als een leefverband van een of meer volwassenen die verantwoordelijkheid dragen voor de verzorging en de opvoeding van een of meer kinderen.
Tegenwoordig wordt de term breder gebruikt voor alle samenlevingsvormen die een herkenbare sociale eenheid vormen, met al dan niet verwante personen die duurzame en affectieve banden hebben en elkaar onderling steun en verzorging verlenen.
Purpose
Informatie over de gezinssituatie van de patiënt is van belang bij het vaststellen van de mate waarin de patiënt thuis verzorging en ondersteuning krijgt en kan krijgen. De leeftijd van de kinderen bepaalt bijvoorbeeld mede of zij een rol kunnen spelen bij de mantelzorg.
Ook is het van belang te weten of de patiënt ondersteuning nodig heeft voor opvang van en/of zorg voor afhankelijke gezinsleden.
Situaties waarin deze informatie van belang is, zijn bijvoorbeeld ontslag uit het ziekenhuis of verpleeghuis.
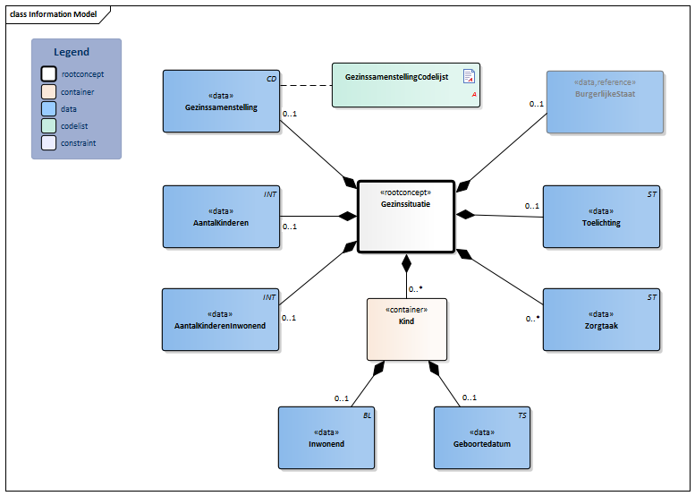
Information Model

| Type | Id | Concept | Card. | Definitie | DefinitieCode | Verwijzing | |||||||
| NL-CM:7.13.1 | Rootconcept van de bouwsteen Gezinssituatie. Dit concept bevat alle gegevenselementen van de bouwsteen Gezinssituatie. | ||||||||||||
| NL-CM:7.13.7 | 0..1 | De burgerlijke staat van de patiënt. |
| ||||||||||
| NL-CM:7.13.8 | 0..1 | De gezinssamenstelling beschrijft de thuissituatie van de patiënt en de samenlevingsvorm.
Een gezin kan uit één of meer personen bestaan. |
| ||||||||||
| NL-CM:7.13.2 | 0..1 | Het aantal kinderen dat de patiënt heeft. Kinderen in de context van deze bouwsteen zijn stiefkinderen, pleegkinderen, biologische en geadopteerde kinderen. |
|
||||||||||
| NL-CM:7.13.9 | 0..1 | Het aantal kinderen dat bij de patiënt woont. | |||||||||||
| NL-CM:7.13.10 | 0..* | De activiteiten die de patiënt verricht in het kader van zorg voor een afhankelijk gezinslid. | |||||||||||
| NL-CM:7.13.3 | 0..* | Container van het concept Kind. Deze container bevat alle gegevenselementen van het concept Kind. |
|
||||||||||
| NL-CM:7.13.4 | 0..1 | De geboortedatum van het kind. |
|
||||||||||
| NL-CM:7.13.5 | 0..1 | Een indicator die aangeeft of het kind inwonend is. |
|
||||||||||
| NL-CM:7.13.6 | 0..1 | Een toelichting op de gezinssituatie. |
|
||||||||||
Kolommen Concept en DefinitieCode: houdt de muis boven de waarde voor meer informatie
Voor uitleg over de gebruikte symbolen, zie de legenda pagina
Example Instances
| Gezinssituatie | |
| Gezinssamenstelling | Woont samen met familie |
| Zorgtaak | Heeft zorg voor vader die in huis woont. |
| AantalKinderen | 3 |
| AantalKinderenInwonend | 2 |
| Kind | |
| Leeftijd | 12 |
| Inwonend | Ja |
| Kind | |
| Leeftijd | 20 |
| Inwonend | Ja |
| Kind | |
| Leeftijd | 22 |
| Inwonend | Nee |
| BurgerlijkeStaat | |
| BurgerlijkeStaat | Ongehuwd |
| Toelichting | Beide inwonende kinderen zijn zeer zelfstandig. |
Instructions
Zorg voor gezinsleden die van de patiënt afhankelijk zijn wordt in het concept Zorgtaak vermeld.
Gezinsleden die de patiënt zorg kunnen geven als mantelzorger worden in de bouwsteen HulpVanAnderen vermeld als mantelzorger.
In het kader van het het beleid rondom KOPP (Kinderen van Ouders met Psychiatrische Problemen) is het in de GGZ instellingen verplicht vast te leggen of er kinderen in het gezin zijn. Dit houdt in dat voor de GGZ situatie of het aantal kinderen (inwonend) moet worden ingevuld, hetzij met informatie per kind hetzij als totaal aantal.
Valuesets
GezinssamenstellingCodelijst
| Valueset OID: 2.16.840.1.113883.2.4.3.11.60.40.2.7.13.1 | Binding: |
| Conceptnaam | Conceptcode | Codestelselnaam | Codesysteem OID | Omschrijving |
| Lives alone | 105529008 | SNOMED CT | 2.16.840.1.113883.6.96 | Alleenwonend |
| Lives with partner | 408821002 | SNOMED CT | 2.16.840.1.113883.6.96 | Samenwonend met partner |
| Lives with underage children | 8871000146101 | SNOMED CT | 2.16.840.1.113883.6.96 | Inwonende minderjarige kinderen |
| Lives with adult children | 8861000146107 | SNOMED CT | 2.16.840.1.113883.6.96 | Inwonende meerderjarige kinderen |
| Lives with parents | 224137008 | SNOMED CT | 2.16.840.1.113883.6.96 | Woont samen met ouders |
| Lives with relatives | 160756002 | SNOMED CT | 2.16.840.1.113883.6.96 | Woont samen met familie |
| Lives with friends | 224131009 | SNOMED CT | 2.16.840.1.113883.6.96 | Woont samen met vrienden |
| Other | OTH | NullFlavor | 2.16.840.1.113883.5.1008 | Anders |
Deze bouwsteen in overige publicaties
- Publicatie 2015, (Versie 1.0)
- Publicatie 2016, (Versie 3.0)
- Pre-publicatie 2018-2, (Versie 3.1)
- Pre-publicatie 2019-2, (Versie 3.2)
- Publicatie 2020, (Versie 3.2)
- Pre-publicatie 2021-2, (Versie 3.3)
- Pre-publicatie 2022-1, (Versie 3.3)
- Pre-publicatie 2023-1, (Versie 3.4)
- Pre-Publicatie 2024-1, (Versie 3.4)
- Publicatie 2024, (Versie 3.4.1)
Bouwsteen verwijzingen
Deze bouwsteen verwijst naar
Deze bouwsteen wordt gebruikt in
- --
Technische specificaties in HL7v3 CDA en HL7 FHIR
Om informatie op basis van zorginformatiebouwstenen uit te wisselen zijn aanvullende, meer technische specificaties nodig.
Niet iedere omgeving kan met dezelfde technische specificaties overweg. Om deze reden zijn er meerdere typen technische specificaties:
- HL7® versie 3 CDA compatibele specificaties, beschikbaar via de Nictiz ART-DECOR® omgeving

- HL7® FHIR® compatibele specificaties, beschikbaar via de Nictiz-omgeving op de Simplifier FHIR Registry

Downloads
De bouwsteen is ook beschikbaar als pdf bestand
of als spreadsheet
Over deze informatie
De informatie in deze wiki pagina is gebaseerd op de Publicatie 2017
De voorwaarden van gebruik staan op de beginpagina ![]()
Deze pagina is gegenereerd op 21/12/2018 14:53:35 met ZibExtraction v. 3.0.6929.24609