HearingFunction-v3.3(2024EN)

Uit Zorginformatiebouwstenen
Ga naar: navigatie, zoeken


Attention!! This is not the most recent version of this information model. You can find the most recent version here.

General information

Name: nl.zorg.HearingFunction NL.png
Version: 3.3
HCIM Status:Final
Release: 2024
Release status: Prepublished
Release date: 15-04-2024


Back 16.png Back to HCIM list

Metadata

DCM::CoderList Werkgroep RadB Verpleegkundige Gegevens
DCM::ContactInformation.Address *
DCM::ContactInformation.Name *
DCM::ContactInformation.Telecom *
DCM::ContentAuthorList Werkgroep RadB Verpleegkundige Gegevens
DCM::CreationDate 4-4-2014
DCM::DeprecatedDate
DCM::DescriptionLanguage nl
DCM::EndorsingAuthority.Address
DCM::EndorsingAuthority.Name PM
DCM::EndorsingAuthority.Telecom
DCM::Id 2.16.840.1.113883.2.4.3.11.60.40.3.4.17
DCM::KeywordList Horen, auditieve functies, gehoor
DCM::LifecycleStatus Final
DCM::ModelerList Werkgroep RadB Verpleegkundige Gegevens
DCM::Name nl.zorg.FunctieHoren
DCM::PublicationDate 15-04-2024
DCM::PublicationStatus Prepublished
DCM::ReviewerList Projectgroep RadB Verpleegkundige Gegevens & Kerngroep Registratie aan de Bron
DCM::RevisionDate 26-05-2022
DCM::Supersedes nl.zorg.FunctieHoren-v3.2.1
DCM::Version 3.3
HCIM::PublicationLanguage EN

Revision History

Only available in Dutch

Publicatieversie 1.0 (01-07-2015)

Publicatieversie 3.0 (01-05-2016)

ZIB-453 Wijziging naamgeving ZIB's en logo's door andere opzet van beheer

Publicatieversie 3.1 (04-09-2017)

ZIB-530 Verwijzingen naar de bouwsteen Verpleegkundige Interventie verwijderd
ZIB-531 Vervangen 5-punts ICF schaal door 3-punts SNOMED CT schaal voor beperkingen en stoornissen

Publicatieversie 3.2 (06-07-2019)

ZIB-732 Een aantal Snomed codes blijken bij nadere controle invalide. Een aantal andere codes zijn inmiddels Inactive verklaard in SNOMED

Publicatieversie 3.2.1 (01-12-2021)

ZIB-1575 Deprecated termen en waardelijsten uit de prepublicatie halen

Publicatieversie 3.3 (10-06-2022)

ZIB-1621 Onjuist ConceptID en onjuiste naam FunctieHoren.HulpmiddelAnatomischeLocatie

Concept

Hearing is the ability to observe sound, with the purpose of communicating with others, localizing the source of the sound and recognizing certain sounds. This pertains to observing the sound waves, and not processing the sounds in the brain.
A hearing disorder can lead to things including communication problems.

Purpose

Information on hearing function disorders is important in patient nursing and care and particularly in communication with the patient.

Evidence Base

The definitions of the concepts were (partially) taken from the ICNP definitions.

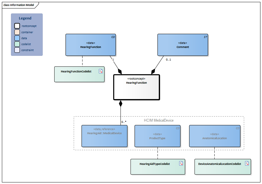
Information Model


#3240#DeviceAnatomicalLocationCodelist#3245#3249#HearingAidTypeCodelistMedicalDevice-v4.0(2024EN)#HearingFunctionCodelist#3244#3242HearingFunction-v3.3Model(2024EN).png


Type Id Concept Card. Definition DefinitionCode Reference
Block.png NL-CM:4.17.1 Arrowdown.pngHearingFunction Root concept of the HearingFunction information model. This concept contains all data elements of the HearingFunction information model.
CD.png NL-CM:4.17.3 Arrowright.pngHearingFunction 1 The faculty of hearing due to responses to stimuli from auditory organs, capacity to hear.
47078008 Hearing
List2.png HearingFunctionCodelist
Verwijzing.png NL-CM:4.17.4 Arrowright.pngHearingAid::MedicalDevice 0..* The medical aid used to help the patient hear.
6012004 Hearing aid
Block.png MedicalDevice
CD.png NL-CM:10.1.3 Arrowright.pngProductType The type of product used to help the patient hear.
List2.png HearingAidTypeCodelist
CD.png NL-CM:10.1.15 Arrowright.pngAnatomicalLocation The anatomical location of the hearing aid, such as: left ear.
363698007 Finding site
List2.png DeviceAnatomicalLocationCodelist
ST.png NL-CM:4.17.2 Arrowright.pngComment 0..1 A comment on the hearing function.
48767-8 Annotation comment [Interpretation] Narrative

Columns Concept and DefinitionCode: hover over the values for more information
For explanation of the symbols, please see the legend page List2.png

Example Instances

Only available in Dutch

FunctieHoren
HoorFunctie Verminderde gehoorfunctie
HorenHulpmiddel
ProductType Gehoorapparaat
HulpmiddelAnatomischeLocatie Linkeroor
Toelichting Door duidelijk articuleren en langzaam te praten kan patiënt redelijk verstaan.

References

1. International Classification of Functioning Disability and Health (ICF) [Online] Beschikbaar op:http:/www.rivm.nl/who-fic/icf.htm [Geraadpleegd: 13 februari 2015]

Valuesets

DeviceAnatomicalLocationCodelist

Valueset OID: 2.16.840.1.113883.2.4.3.11.60.40.2.4.17.3 Binding: Required
Conceptname Conceptcode Codesystem name Codesystem OID Description
Left ear structure 89644007 SNOMED CT 2.16.840.1.113883.6.96 Linkeroor
Right ear structure 25577004 SNOMED CT 2.16.840.1.113883.6.96 Rechteroor
Both ears 34338003 SNOMED CT 2.16.840.1.113883.6.96 Beide oren

Note: This codelist replaces for this information model the codelist of the element Location of the information model AnatomicLocation

HearingAidTypeCodelist

Valueset OID: 2.16.840.1.113883.2.4.3.11.60.40.2.4.17.2 Binding: Extensible
Conceptname Conceptcode Codesystem name Codesystem OID Description
Geen 0 Hulpmiddelen gehoor 2.16.840.1.113883.2.4.3.11.22.211 Geen
Hearing aid 6012004 SNOMED CT 2.16.840.1.113883.6.96 Gehoorapparaat

HearingFunctionCodelist

Valueset OID: 2.16.840.1.113883.2.4.3.11.60.40.2.4.17.1 Binding: Required
Conceptname Conceptcode Codesystem name Codesystem OID Description
Hearing normal 162339002 SNOMED CT 2.16.840.1.113883.6.96 Geen gehoorstoornis
Hearing loss 15188001 SNOMED CT 2.16.840.1.113883.6.96 Verminderde gehoorfunctie
Complete deafness 8531006 SNOMED CT 2.16.840.1.113883.6.96 Volledig doof

This information model in other releases

Information model references

This information model refers to

This information model is used in

--

Technical specifications in HL7v3 CDA and HL7 FHIR

To exchange information based on health and care information models, additional, more technical specifications are required.<BR> Not every environment can handle the same technical specifications. For this reason, there are several types of technical specifications:

  • HL7® version 3 CDA compatible specifications, available through the Nictiz ART-DECOR® environment Artdecor.jpg
  • HL7® FHIR® compatible specifications, available through the Nictiz environment on the Simplifier FHIR Fhir.png

Downloads

This information model is also available as pdf file PDF.png or as spreadsheet Xlsx.png

About this information

The information in this wikipage is based on Prerelease 2024-1
SNOMED CT and LOINC codes are based on:

  • SNOMED Clinical Terms versie: 20240331 [R] (maart 2024-editie)
  • LOINC version 2.77

Conditions for use are located on the mainpage List2.png
This page is generated on 25/04/2024 12:22:08 with ZibExtraction v. 9.3.8880.19756


Back 16.png Back to HCIM list