MedicationAdministration-v1.0(2015EN)
Inhoud
- 1 General information
- 2 Metadata
- 3 Revision History
- 4 Concept
- 5 Purpose
- 6 Information Model
- 7 Example Instances
- 8 References
- 9 Valuesets
- 10 This information model in other releases
- 11 Information model references
- 12 Technical specifications in HL7v3 CDA and HL7 FHIR
- 13 Downloads
- 14 About this information
General information
Name: nl.nfu.MedicationAdministration ![]()
Version: 1.0
HCIM Status:Final
Release: 2015
Release status: Published
Release date: 1-4-2015
Metadata
| DCM::CoderList | Kerngroep Registratie aan de Bron |
| DCM::ContactInformation.Address | |
| DCM::ContactInformation.Name | * |
| DCM::ContactInformation.Telecom | |
| DCM::ContentAuthorList | Projectgroep Generieke Overdrachtsgegevens & Kerngroep Registratie aan de Bron |
| DCM::CreationDate | 19-12-2013 |
| DCM::DeprecatedDate | |
| DCM::DescriptionLanguage | nl |
| DCM::EndorsingAuthority.Address | |
| DCM::EndorsingAuthority.Name | NFU |
| DCM::EndorsingAuthority.Telecom | |
| DCM::Id | 2.16.840.1.113883.2.4.3.11.60.40.3.9.3 |
| DCM::KeywordList | Medicatie, Toediening |
| DCM::LifecycleStatus | Final |
| DCM::ModelerList | Kerngroep Registratie aan de Bron |
| DCM::Name | nl.nfu.MedicatieToediening |
| DCM::PublicationDate | 1-4-2015 |
| DCM::PublicationStatus | Published |
| DCM::ReviewerList | Projectgroep Generieke Overdrachtsgegevens & Kerngroep Registratie aan de Bron |
| DCM::RevisionDate | 1-4-2015 |
| DCM::Superseeds | nl.nfu.OverdrachtMedicatie-v1.1 (2.16.840.1.113883.2.4.3.11.60.40.3.9.1) |
| DCM::Version | 1.0 |
| HCIM::PublicationLanguage | EN |
Revision History
Only available in Dutch
Publicatieversie 1.0 (01-04-2015)
| ZIB-56 | RFC Bouwsteen Medicatie |
| ZIB-308 | Prefix Overdracht weggehaald bij de generieke bouwstenen |
| ZIB-353 | Tagged values DCM::CodeSystem aanpassen naar DCM::ValueSet incl. gekoppelde codelijst. |
Incl. algemene wijzigingsverzoeken:
| ZIB-94 | Aanpassen tekst van Disclaimer, Terms of Use & Copyrights |
| ZIB-154 | Consequenties opsplitsing Medicatie bouwstenen voor overige bouwstenen. |
| ZIB-200 | Naamgeving SNOMED CT in tagged values klinische bouwstenen gelijk getrokken. |
| ZIB-201 | Naamgeving OID: in tagged value notes van klinische bouwstenen gelijk getrokken. |
| ZIB-309 | EOI aangepast |
| ZIB-324 | Codelijsten Name en Description beginnen met een Hoofdletter |
| ZIB-326 | Tekstuele aanpassingen conform de kwaliteitsreview kerngroep 2015 |
Concept
Administration of medication describes the actual administration of the medication. This can be simply swallowing a tablet, applying ointment or paste, or an infusion that takes a considerable amount of time.
The administration can refer to a medication prescription, but can also refer to home medication.
Purpose
To precisely plan the medication to be administered in a chain of collaborating healthcare professionals, it is often best to have information on the most recent administrations of medication, food or blood products.
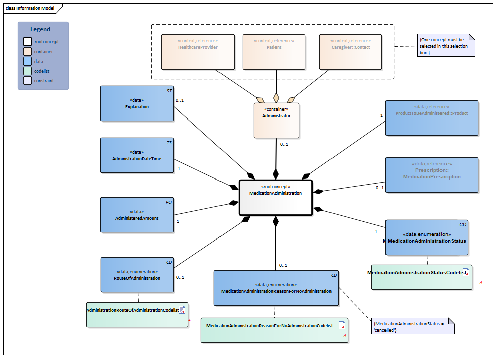
Information Model

| Type | Id | Concept | Card. | Definition | DefinitionCode | Reference | |||||||
| NL-CM:9.3.1 | Root concept of the MedicationAdministration building block. This root concept contains all data elements of the MedicationAdministration building block. | ||||||||||||
| NL-CM:9.3.2 | 1 | The product taken or administered. This is usually medication. Food, blood products, aids and bandages do not strictly fall under the category of medication, but can be reported as well.
In principle, this will be the prescribed product, but the administrator may substitute it by replacing the product with an equivalent product. For example: two 50mg tablets can be administered instead of one 100mg tablet. |
| ||||||||||
| NL-CM:9.3.3 | 0..1 | The agreement or order mandating the administration. |
| ||||||||||
| NL-CM:9.3.4 | 1 | The status of the administration, as a description of the stage within the administration process. For indivisible products (such as tablets or suppositories) only the status codes ‘completed’ and ‘cancelled’ apply. For divisible products (such as infusions), administration can also be ‘suspended’ or ‘aborted’.
When documenting this, the following interpretations are used:
|
| ||||||||||
| NL-CM:9.3.5 | 0..1 | Reason why the medication was not taken or administered. Here, you can choose to enter text or one of the codes. |
| ||||||||||
| NL-CM:9.3.6 | 1 | The date and time at which the medication was taken or administered. | |||||||||||
| NL-CM:9.3.7 | 1 | Amount of the administered product. | |||||||||||
| NL-CM:9.3.8 | 0..1 | The route through which the medication is administered (oral, nasal, intravenous,...). |
| ||||||||||
| NL-CM:9.3.9 | 0..1 | Container of the Administrator concept. This container contains all data elements of the Administrator concept. The concept describes the person who administered the product. | |||||||||||
| NL-CM:9.3.10 | (0..1) | The healthcare provider who administered the product. |
| ||||||||||
| NL-CM:9.3.11 | (0..1) | The patient who administered the product. |
| ||||||||||
| NL-CM:9.3.12 | (0..1) | The caregiver who administered the product. |
| ||||||||||
| NL-CM:9.3.13 | 0..1 | Comments on administering the medication. | |||||||||||
Columns Concept and DefinitionCode: hover over the values for more information
For explanation of the symbols, please see the legend page
Example Instances
Only available in Dutch
| ToedieningsProduct | Toedieningsweg | ToegediendeHoeveelheid | ToedieningsTijdstip | Medicatie ToedieningStatus |
MedicatieToediening RedenVanNietToedienen |
Voorschrift |
| ProductNaam | RedenVanVoorschrijven | |||||
| Probleem | ||||||
| Paracetamol tablet 500 mg | Oraal | 1 tablet | 3-5-2014 10:00 | Het product is niet toegediend. | Patiënt heeft geweigerd | Pijn |
| ToedieningsProduct | Toedieningsweg | ToegediendeHoeveelheid | ToedieningsTijdstip | Medicatie ToedieningStatus |
MedicatieToediening RedenVanNietToedienen |
Voorschrift |
| ProductNaam | RedenVanVoorschrijven | |||||
| Probleem | ||||||
| Glucose/NaCl 2,5/0,45% infvlst zak 500ml | iv | 500ml | 3-5-2014 12:00 | Onderbroken | Ondervulling |
References
1. GROOT, E. (2011) Dataset medicatieproces 2011. [Online] Den Haag: Nictiz. Beschikbaar op: http://www.nictiz.nl/module/360/590/Dataset_Medicatieproces_2011.xlsx [Geraadpleegd: 23 juli 2014].
2. HL7v3-implementatiehandleiding medicatieproces versie 6.1.0.0. [Online] Den Haag: Nictiz. Beschikbaar op: http://www.nictiz.nl/uploaded/FILES/html_cabinet/live/Zorgtoepassing/Medicatieproces/AORTA_Mp_IH_Medicatieproces_HL7.htm [Geraadpleegd: 23 juli 2014].
3. Dossier Medicatieoverzicht. [Online] Beschikbaar op: Oria.nl. [Geraadpleegd: 23 juli 2014].
4. G-standaard documentatie. [Online] Beschikbaar op: http://www.z-index.nl/ [Geraadpleegd: 23 juli 2014].
Valuesets
AdministrationRouteOfAdministrationCodelist
| Valueset OID: 2.16.840.1.113883.2.4.3.11.60.40.2.9.3.3 | Binding: |
| Conceptname | Codesystem name | Codesystem OID |
| Alle waarden | G-Standaard Toedieningswegen | 2.16.840.1.113883.2.4.4.9 |
MedicationAdministrationReasonForNoAdministrationCodelist
| Valueset OID: 2.16.840.1.113883.2.4.3.11.60.40.2.9.3.2 | Binding: |
| Conceptname | Conceptcode | Codesystem name | Codesystem OID | Description |
| Product discontinued | DISCONT | ActReason | 2.16.840.1.113883.5.8 | Product niet meer leverbaar |
| Patient not available | NON-AVAIL | ActReason | 2.16.840.1.113883.5.8 | Patiënt niet beschikbaar |
| Patient refuse | PREFUS | ActReason | 2.16.840.1.113883.5.8 | Patiënt heeft geweigerd |
| Unable to use | UNABLE | ActReason | 2.16.840.1.113883.5.8 | Toediening volgens voorschrift niet mogelijk |
| Order aborted | FOABORT | ActReason | 2.16.840.1.113883.5.8 | Voorschrift is gestopt |
| Forgotten to administer | FORGOT | NL-CM-CS | 2.16.840.1.113883.2.4.3.11.60.40.4 | Vergeten toe te dienen |
| Administration performer not available | APNA | NL-CM-CS | 2.16.840.1.113883.2.4.3.11.60.40.4 | Toediener niet aanwezig |
| No information | NI | NullFlavor | 2.16.840.1.113883.5.1008 | Geen informatie |
MedicationAdministrationStatusCodelist
| Valueset OID: 2.16.840.1.113883.2.4.3.11.60.40.2.9.3.1 | Binding: |
| Conceptname | Conceptcode | Codesystem name | Codesystem OID | Description |
| Active | active | ActStatus | 2.16.840.1.113883.5.14 | Actief |
| Suspended | suspended | ActStatus | 2.16.840.1.113883.5.14 | Onderbroken |
| Aborted | aborted | ActStatus | 2.16.840.1.113883.5.14 | Afgebroken |
| Completed | completed | ActStatus | 2.16.840.1.113883.5.14 | Voltooid |
| Cancelled | cancelled | ActStatus | 2.16.840.1.113883.5.14 | Niet gestart |
This information model in other releases
Information model references
This information model refers to
This information model is used in
Technical specifications in HL7v3 CDA and HL7 FHIR
To exchange information based on health and care information models, additional, more technical specifications are required.
Not every environment can handle the same technical specifications. For this reason, there are several types of technical specifications:
- HL7® version 3 CDA compatible specifications, available through the Nictiz ART-DECOR® environment

- HL7® FHIR® compatible specifications, available through the Nictiz environment on the Simplifier FHIR

Downloads
This information model is also available as pdf file
or as spreadsheet
About this information
The information in this wikipage is based on Registratie aan de bron publication 2015 including errata dd. 16-07-2015
Conditions for use are located on the mainpage ![]()
This page is generated on 24/12/2018 12:30:04 with ZibExtraction v. 3.0.6932.1989