MedicationContraIndication-v2.0.1(2023EN)

Uit Zorginformatiebouwstenen
Ga naar: navigatie, zoeken


Attention!! This is not the most recent version of this information model. You can find the most recent version ''here''.

General information

Name: nl.zorg.MedicationContraIndication NL.png
Version: 2.0.1
HCIM Status:Final
Release: 2023
Release status: Prepublished
Release date: 15-10-2023


Back 16.png Back to HCIM list

Metadata

DCM::CoderList *
DCM::ContactInformation.Address *
DCM::ContactInformation.Name *
DCM::ContactInformation.Telecom *
DCM::ContentAuthorList *
DCM::CreationDate 15-06-2020
DCM::DeprecatedDate
DCM::DescriptionLanguage nl
DCM::EndorsingAuthority.Address
DCM::EndorsingAuthority.Name *
DCM::EndorsingAuthority.Telecom
DCM::Id 2.16.840.1.113883.2.4.3.11.60.40.3.9.14
DCM::KeywordList
DCM::LifecycleStatus Final
DCM::ModelerList *
DCM::Name nl.zorg.MedicatieContraIndicatie
DCM::PublicationDate 15-10-2023
DCM::PublicationStatus Prepublished
DCM::ReviewerList
DCM::RevisionDate 04-09-2023
DCM::Supersedes nl.zorg.MedicatieContraIndicatie-v2.0
DCM::Version 2.0.1
HCIM::PublicationLanguage EN

Revision History

Only available in Dutch

Publicatieversie 1.0 (01-09-2020)

Publicatieversie 1.1 (01-12-2021)

ZIB-1253 Voorbeelden in zib MedicatieContraIndicatie aanpassen
ZIB-1254 Paragraaf "Concept" aanpassen
ZIB-1268 Engelse omschrijving Melder::Zorgverlener niet correct
ZIB-1283 Haakje weghalen bij eerste bullet bij Instructie
ZIB-1401 Voorbeeld incorrect bij MedicatieContraIndicatie

Publicatieversie 2.0 (10-06-2022)

ZIB-1608 Naam data-element EindDatum wijzigen naar EindDatumTijd
ZIB-1765 Deprecated SNOMED codes

Publicatieversie 2.0.1 (15-10-2023)

ZIB-1863 Schrijfwijze "contra-indication" consistent doorvoeren
ZIB-1960 Tekstuele wijzigingen zib MedicatieContraIndicatie
ZIB-2009 Spelfoutje (2x) contra-indication in elementen van MedicationContraIndication (2022)
ZIB-2010 Taalfoutje in beschrijving element van zib MedicationContraIndication (2022)

Concept

A contraindication (CI) for medication safety is a condition or characteristic of a patient in which certain medicines may not be used, or only used under certain conditions.

Purpose

Contraindications should be taken into account with drug treatment. These are important for medication safety monitoring.

Evidence Base

A number of contraindications for medication safety are disorders that are also recorded as a problem (HCIM Problem) and/or as a warning (HCIM Alert) and not only as a medication contraindication .
In the Netherlands it is important to also capture these via the G standard (thesaurus 40) as a contraindication. Contra indications are used for medication safety. Through its use in these applications, important warnings/signals are given to healthcare providers.

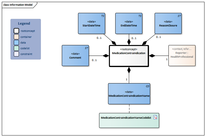
Information Model


#MedicationContraIndicationNameCodelistHealthProfessional-v4.0(2023EN)#2093#864#2095#2096#2094#2091MedicationContraIndication-v2.0.1Model(2023EN).png


Type Id Concept Card. Definition DefinitionCode Reference
Block.png NL-CM:9.14.1 Arrowdown.pngMedicationContraIndication Root concept of the MedicationContraIndication information model.This root concept contains all data elements of the MedicationContraIndication information model.
140401000146105 Medical contraindication related to medication
TS.png NL-CM:9.14.2 Arrowright.pngStartDateTime 0..1 The date and possibly time when the contraindication for medication was identified.
140821000146104 Date when contraindication was established
TS.png NL-CM:9.14.3 Arrowright.pngEndDateTime 0..1 The date and, if applicable, time when the contraindication for medication monitoring is considered no longer applicable.
140831000146102 Date when contraindication expired
ST.png NL-CM:9.14.4 Arrowright.pngReasonClosure 0..1 Reason for closing the medication contraindication.
157151000146104 Reason for expiration of medical contraindication
Verwijzing.png NL-CM:9.14.5 Arrowright.pngReporter::HealthProfessional 1 The health professional who takes responsibility for registering the contraindication.
Block.png HealthProfessional
CD.png NL-CM:9.14.6 Arrowright.pngMedicationContraIndicationName 1 The name and code of the contraindication from the Dutch National Contraindication list (G-standard Thesaurus 40).
129850005 At increased risk for negative response to medication
List2.png MedicationContraIndicationNameCodelist
ST.png NL-CM:9.14.7 Arrowright.pngComment 0..1 Comment on the contraindication important for interpretation which cannot be captured in any of the other data items. For example, a comment on a contraindication with an end date in the future.
48767-8 Annotation comment [Interpretation] Narrative

Columns Concept and DefinitionCode: hover over the values for more information
For explanation of the symbols, please see the legend page List2.png

Example Instances

Only available in Dutch

MedicatieContraIndicatie
Contra Indicatie BeginDatum EindDatum Reden van Afsluiten Toelichting Zorgverlener::Melder
Naam Specialisme Zorgaanbieder
(1320)
Zwangerschap
08-06-2020 08-03-2021 D. Bakker Huisarts Huisartsenpraktijk Bakker
(0210)
Sportbeoefening
01-08-2015 Handboogschieten K. Vriendwijk Huisarts Huisartsenpraktijk ‘t Zonnetje
(113)
Morbide obesitas
31-12-2016 21-09-2019 Heeft gewicht verloren T. de Groot Huisarts Zorginstelling De beste zorg
(1355)
Bariatrische chirurgie
10-04-2019 L. de Jong Chirurg Ziekenhuis Kwaliteit en Veiligheid

Instructions

In the G-standard Thesaurus 40, Z-Index uses 2 terms.

  1. The contraindication nature: the list of items referred to from MedicationContraIndicationName and
  2. the contraindication: the combination of recorded contraindication nature + the medicine (the contraindication codes from file 655).

This last combination between contraindication nature and medication is made via this MedicationContraIndication HCIM and one or more of the other medication HCIMs. For example in a medication process use-case ePrescription and/or dispense of medication.

References

1. Medicatiebewaking [online] beschikbaar op https://www.z-index.nl/documentatie [Geraadpleegd: 19 juni 2020]

Valuesets

MedicationContraIndicationNameCodelist

Valueset OID: 2.16.840.1.113883.2.4.3.11.60.40.2.9.14.1 Binding: Required
Conceptname Codesystem name Codesystem OID
alle waarden G-standaard Contra Indicaties (Thesaurus 40) 2.16.840.1.113883.2.4.4.1.902.40

This information model in other releases

Information model references

This information model refers to

This information model is used in

--

Technical specifications in HL7v3 CDA and HL7 FHIR

To exchange information based on health and care information models, additional, more technical specifications are required.
Not every environment can handle the same technical specifications. For this reason, there are several types of technical specifications:

  • HL7® version 3 CDA compatible specifications, available through the Nictiz ART-DECOR® environment Artdecor.jpg
  • HL7® FHIR® compatible specifications, available through the Nictiz environment on the Simplifier FHIR Fhir.png

Downloads

This information model is also available as pdf file PDF.png or as spreadsheet Xlsx.png

About this information

The information in this wikipage is based on Prerelease 2023-1
SNOMED CT and LOINC codes are based on:

  • SNOMED Clinical Terms versie: 20230930 [R] (september 2023-editie)
  • LOINC version 2.76

Conditions for use are located on the mainpage List2.png
This page is generated on 31/10/2023 18:34:58 with ZibExtraction v. 9.3.8704.31782


Back 16.png Back to HCIM list