Problem-v4.0(2017EN)

Uit Zorginformatiebouwstenen
Ga naar: navigatie, zoeken

General information

Name: nl.zorg.Problem NL.png
Version: 4.0
HCIM Status:Final
Release: 2017
Release status: Prepublished
Release date: 04-09-2017


Back 16.png Back to HCIM list

Metadata

DCM::CoderList Kerngroep Registratie aan de Bron
DCM::ContactInformation.Address *
DCM::ContactInformation.Name *
DCM::ContactInformation.Telecom *
DCM::ContentAuthorList Projectgroep Generieke Overdrachtsgegevens & Kerngroep Registratie aan de Bron
DCM::CreationDate 11-6-2012
DCM::DeprecatedDate
DCM::DescriptionLanguage nl
DCM::EndorsingAuthority.Address
DCM::EndorsingAuthority.Name PM
DCM::EndorsingAuthority.Telecom
DCM::Id 2.16.840.1.113883.2.4.3.11.60.40.3.5.1
DCM::KeywordList problemen, klachten, diagnosen
DCM::LifecycleStatus Final
DCM::ModelerList Kerngroep Registratie aan de Bron
DCM::Name nl.zorg.Probleem
DCM::PublicationDate 04-09-2017
DCM::PublicationStatus Prepublished
DCM::ReviewerList Projectgroep Generieke Overdrachtsgegevens & Kerngroep Registratie aan de Bron
DCM::RevisionDate 04-09-2017
DCM::Superseeds nl.zorg.OverdrachtConcern-v3.1
DCM::Version 4.0
HCIM::PublicationLanguage EN

Revision History

Only available in Dutch

Publicatieversie 1.0 (15-02-2013) -

Publicatieversie 1.1 (01-07-2013) -

Publicatieversie 1.2 (01-04-2015)

ZIB-150 Aanpassingen in SNOMED CT codes en omschrijvingen voor codelijst ProbleemTypeCodelijst n.a.v. review terminologie expert.
ZIB-267 In klinische bouwsteen OverdrachtProblemen kwam de waarde van de tagged value DCM::ValueSet van concept ProbleemType niet overeen met naam van de gekoppelde valueset.
ZIB-268 In de klinische bouwsteen OverdrachtProblemen waren verschillende externe valuesets aan een DCM::ValueSet tagged value toegevoegd voor het concept ProbleemOmschrijving. Dit is aangepast en uitgesplitst.
ZIB-269 In de klinische bouwsteen OverdrachtProblemen kwam de naamgeving van de tagged value van concept ProbleemStatus niet overeen met de naam van de onderliggende waardelijst.
ZIB-305 Toevoegen ICPC codestelsel aan concept definitie en aan tagged values
ZIB-310 Bouwsteen OverdrachtProbelemen hernoemd naar OverdrachtConcern
ZIB-353 Tagged values DCM::CodeSystem aanpassen naar DCM::ValueSet incl. gekoppelde codelijst.

Incl. algemene wijzigingsverzoeken:

ZIB-94 Aanpassen tekst van Disclaimer, Terms of Use & Copyrights
ZIB-154 Consequenties opsplitsing Medicatie bouwstenen voor overige bouwstenen.
ZIB-200 Naamgeving SNOMED CT in tagged values klinische bouwstenen gelijk getrokken.
ZIB-201 Naamgeving OID: in tagged value notes van klinische bouwstenen gelijk getrokken.
ZIB-309 EOI aangepast
ZIB-324 Codelijsten Name en Description beginnen met een Hoofdletter
ZIB-326 Tekstuele aanpassingen conform de kwaliteitsreview kerngroep 2015

Publicatieversie 3.0 (01-05-2016)

ZIB-400 DHD Codesysteem onbekend

Publicatieversie 4.0 (04-09-2017)

ZIB-107 OverdrachtProblemen aanpassen zodat Probleem het rootconcept wordt i.p.v. Concern.
ZIB-108 ProbleemstatusCodelijst in OverdrachtProblemen leidt qua naamgeving/vertaling van de concepten tot verwarring
ZIB-446 ProbleemType mist status
ZIB-459 Toevoegen extra opties voor ProbleemTypeCodelijst
ZIB-467 aanpassen naam, type en naamcodelijst, type e status
ZIB-549 De Engelse naam van de bouwsteen en het rootconcept zijn niet correct
ZIB-564 Aanpassing/harmonisatie Engelse conceptnamen
ZIB-529 Voorbeelden bij ProbleemType Conditie onlogisch
ZIB-576 Aanpassen bouwstenen die nog de prefix overdracht hebben, zodat de prefix kan vervallen.

.

Concept

A problem describes a situation with regard to an individual’s health and/or welfare. This situation can be described by the person involved (the patient) themselves (in the form of a complaint), or by their healthcare provider (in the form of a diagnosis, for example). The situation can form cause for diagnostic or therapeutic policy.
A problem includes all kinds of medical or nursing information that represents a health problem. A problem can represent various types of health problems:
 

  • A complaint, finding by patient: a subjective, negatively experienced observation of the patient’s health. Examples: stomach ache, amnesia
  • A symptom: an observation by or about the patient which may indicate a certain disease. Examples: fever, blood in stool, white spots on the roof of the mouth;
  • A diagnosis: medical interpretation of complaints and findings. Examples: Diabetes Mellitus type II, pneumonia, hemolytic-uremic syndrome.
  • A functional limitation: a reduction of functional options. Examples: reduced mobility, help required for dressing.
  • A complication: Every diagnosis seen by the healthcare provider as an unforeseen and undesired result of medical action. Examples: post-operative wound infections, loss of hearing through the use of antibiotics.

Purpose

An overview of a patient’s health problems has the purpose of informing all healthcare providers involved in the patient’s care on the patient’s current and past health condition. It provides insight into which problems require medical action, which are under control and which are no longer current. The problem overview also directly provides medical context for medication administered and procedures carried out.
The overview promotes an efficient, targeted continuation of the patient’s care.
A complete list of problems is of importance for automated decision support and determining contraindications.

Information Model


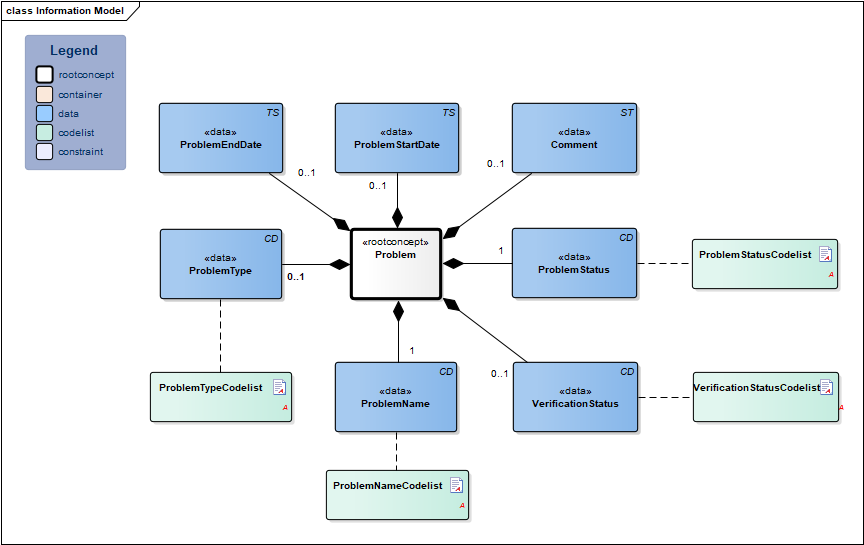
#VerificationStatusCodelist#13034#13039#ProblemNameCodelist#13032#ProblemStatusCodelist#ProblemTypeCodelist#13030#13038#13040#13028#13037Problem-v4.0Model(EN).png


Type Id Concept Card. Definition DefinitionCode Reference
Block.png NL-CM:5.1.1 Arrowdown.pngProblem Root concept of the Problem information model.

A problem describes a situation with regard to an individual’s health and/or welfare. This situation can be described by the patient himselve (in the form of a complaint) or by their healthprofessional (in the form of a diagnosis, for example).

CD.png NL-CM:5.1.8 Arrowright.pngProblemType 0..1 The type of problem; see the concept description.
List2.png ProblemTypeCodelist
CD.png NL-CM:5.1.3 Arrowright.pngProblemName 1 The problem name defines the problem. Depending on the setting, different code systems can be used. The ProblemNameCodelist provides an overview of the possible code systems.
List2.png ProblemNameCodelist
TS.png NL-CM:5.1.6 Arrowright.pngProblemStartDate 0..1 Onset of the disorder to which the problem applies. Especially in symptoms in which it takes longer for the final diagnosis, it is important to know not only the date of the diagnosis, but also how long the patient has had the disorder. A ‘vague’ date, such as only the year or the month and the year, is permitted.
TS.png NL-CM:5.1.9 Arrowright.pngProblemEndDate 0..1 Date on which the disorder to which the problem applies, is considered not to be present anymore.This datum needs not to be the same as the date of the change in problem status. A ‘vague’ date, such as only the year or the month and the year, is permitted.
CD.png NL-CM:5.1.4 Arrowright.pngProblemStatus 1 The problem status describes the condition of the problem:
  1. Active problems are problems of which the patient experiences symptoms or for which evidence exists.
  2. Problems with the status 'Inactive' refer to problems that don't affect the patient anymore or that of which there is no evidence of existence anymore.
List2.png ProblemStatusCodelist
CD.png NL-CM:5.1.10 Arrowright.pngVerificationStatus 0..1 Clinical status of the problem or the diagnosis.
List2.png VerificationStatusCodelist
ST.png NL-CM:5.1.5 Arrowright.pngComment 0..1 Comment by the one who determined or updated the Problem.
48767-8 Annotation comment

Columns Concept and DefinitionCode: hover over the values for more information
For explanation of the symbols, please see the legend page List2.png

Example Instances

Only available in Dutch

Probleem
ProbleemType ProbleemNaam Probleem
BeginDatum
ProbleemStatus Probleem
EindDatum
Verificatie
Status
Toelichting
Klacht Oedeem 10-08-2012 Actueel Geleidelijk in de loop van dagen erger geworden. Geen roodheid of pijn.
Diagnose Nefrotisch syndroom 11-2012 Actueel Werkdiagnose Membraneuze glomerulopathie.
Probleem
ProbleemType ProbleemNaam Probleem
BeginDatum
ProbleemStatus Probleem
EindDatum
Verificatie
Status
Toelichting
Diagnose Anteroseptaal myocardinfarct 24-05-1998 Niet actueel 11-12-1998 Bevestigd Coronarialijden als complicatie diabetes.
Diagnose Hartfalen Actueel Bevestigd Opnieuw actief geworden.
Klacht Kortademigheid 15-11-2012 Niet actueel
Diagnose Diabetes mellitus type II 1996 Actueel Bevestigd
Probleem
ProbleemType ProbleemNaam Probleem
BeginDatum
ProbleemStatus Probleem
EindDatum
Verificatie
Status
Toelichting
Diagnose Polsfractuur links 20-04-2011 Niet actueel 07-06-2011 Bevestigd Gevallen op kunstijsbaan.

Instructions

For the nursing domain: When two parties use different coding systems, the Snomed CT-based V&VN Dutch nursing problem list should be used for exchange, so data becomes comparable and exchangeable. A mapping table is available from the V&VN Dutch nursing problem list to Omaha System, NANDA-I and ICF.

References

1. openEHR-EHR-EVALUATION.problem.v1 [Online] Beschikbaar op: http://www.openehr.org/knowledge/ [Geraadpleegd: 23 juli 2014].

2. North American Nursing Diagnosis Association [Online] Beschikbaar op: http://www.nanda.org [Geraadpleegd: 23 juli 2014].

3. Diagnosethesaurus. Dutch Hospital Data [Online] Beschikbaar op: http://www.dutchhospitaldata.nl [Geraadpleegd: 23 juli 2014].

4. Health Level Seven International EHR Technical Committee (February 2007) Electronic Health Record–System Functional Model, Release 1. Chapter Three: Direct Care Functions.

5. HL7 (April 2007) HL7 Implementation Guide: CDA Release 2 – Continuity of Care Document (CCD)

6. Nederlands Huisartsen Genootschap (2013) HIS-Referentiemodel 2013

Valuesets

ProblemNameCodelist

Valueset OID 2.16.840.1.113883.2.4.3.11.60.40.2.5.1.3
Conceptname Codesystem name Codesystem OID
Alle waarden Diagnosethesaurus DHD (SNOMED CT) 2.16.840.1.113883.2.4.3.120.5.1
Alle waarden ICD-10 2.16.840.1.113883.6.90
Alle waarden Nationale Kernset Patiëntproblemen V&VN (SNOMED CT) 2.16.840.1.113883.2.4.3.11.26.4
Alle waarden NANDA-I 2.16.840.1.113883.6.20
Alle waarden Omaha Systems 2.16.840.1.113883.6.98
Alle waarden ICF 2.16.840.1.113883.6.254
Alle waarden ICPC-1 NL 2.16.840.1.113883.2.4.4.31.1
Alle waarden G-Standaard Contra Indicaties (Tabel 40) 2.16.840.1.113883.2.4.4.1.902.40
Alle waarden DSM-IV 2.16.840.1.113883.6.126
Alle waarden DSM-V Nog niet bekend

ProblemStatusCodelist

Valueset OID 2.16.840.1.113883.2.4.3.11.60.40.2.5.1.2
Conceptname Conceptcode Codesystem name Codesystem OID Description
Active 55561003 SNOMED CT 2.16.840.1.113883.6.96 Actueel
Inactive 73425007 SNOMED CT 2.16.840.1.113883.6.96 Niet actueel

ProblemTypeCodelist

Valueset OID 2.16.840.1.113883.2.4.3.11.60.40.2.5.1.1
Conceptname Conceptcode Codesystem name Codesystem OID Description
Diagnosis 282291009 SNOMED CT 2.16.840.1.113883.6.96 Diagnose
Symptom 418799008 SNOMED CT 2.16.840.1.113883.6.96 Symptoom
Complaint 409586006 SNOMED CT 2.16.840.1.113883.6.96 Klacht
Functional Limitation 248536006 SNOMED CT 2.16.840.1.113883.6.96 Functionele Beperking
Complication 116223007 SNOMED CT 2.16.840.1.113883.6.96 Complicatie

VerificationStatusCodelist

Valueset OID 2.16.840.1.113883.2.4.3.11.60.40.2.5.1.4
Conceptname Conceptcode Codesystem name Codesystem OID Description
Working diagnosis 5558000 SNOMED CT 2.16.840.1.113883.6.96 Werk
Differential diagnosis 47965005 SNOMED CT 2.16.840.1.113883.6.96 Differentiaal
Confirmed present 410605003 SNOMED CT 2.16.840.1.113883.6.96 Bevestigd
Known absent 410516002 SNOMED CT 2.16.840.1.113883.6.96 Uitgesloten
Unknown UNK NullFlavor 2.16.840.1.113883.5.1008 Onbekend


This information model in other releases

More on this information model

To exchange information based on health and care information models, additional, more technical specifications are required.
Not every environment can handle the same technical specifications. For this reason, there are several types of technical specifications:

  • HL7® version 3 CDA compatible specifications, available through the Nictiz ART-DECOR® environment Artdecor.jpg
  • HL7® FHIR® compatible specifications, available through the Nictiz environment on the Simplifier FHIR Fhir.png

This information model is also available as pdf file PDF.png or as spreadsheet Xlsx.png

About this information

The information in this wikipage is based on Prerelease 2017 #1
Conditions for use are located on the mainpage List2.png
This page is generated on 30/11/2017 13:38:08


Back 16.png Back to HCIM list