Problem-v4.7(2024EN)
Inhoud
- 1 General information
- 2 Metadata
- 3 Revision History
- 4 Concept
- 5 Purpose
- 6 Information Model
- 7 Example Instances
- 8 Instructions
- 9 References
- 10 Valuesets
- 11 This information model in other releases
- 12 Information model references
- 13 Technical specifications in HL7v3 CDA and HL7 FHIR
- 14 Downloads
- 15 About this information
General information
Name: nl.zorg.Problem ![]()
Version: 4.7
HCIM Status:Final
Release: 2024
Release status: Prepublished
Release date: 15-04-2024
Metadata
| DCM::CoderList | Kerngroep Registratie aan de Bron |
| DCM::ContactInformation.Address | * |
| DCM::ContactInformation.Name | * |
| DCM::ContactInformation.Telecom | * |
| DCM::ContentAuthorList | Projectgroep Generieke Overdrachtsgegevens & Kerngroep Registratie aan de Bron |
| DCM::CreationDate | 11-6-2012 |
| DCM::DeprecatedDate | |
| DCM::DescriptionLanguage | nl |
| DCM::EndorsingAuthority.Address | |
| DCM::EndorsingAuthority.Name | PM |
| DCM::EndorsingAuthority.Telecom | |
| DCM::Id | 2.16.840.1.113883.2.4.3.11.60.40.3.5.1 |
| DCM::KeywordList | problemen, klachten, diagnosen |
| DCM::LifecycleStatus | Final |
| DCM::ModelerList | Kerngroep Registratie aan de Bron |
| DCM::Name | nl.zorg.Probleem |
| DCM::PublicationDate | 15-04-2024 |
| DCM::PublicationStatus | Prepublished |
| DCM::ReviewerList | Projectgroep Generieke Overdrachtsgegevens & Kerngroep Registratie aan de Bron |
| DCM::RevisionDate | 15-04-2024 |
| DCM::Supersedes | nl.zorg.Probleem-v4.6.1 |
| DCM::Version | 4.7 |
| HCIM::PublicationLanguage | EN |
Revision History
Only available in Dutch
Publicatieversie 1.0 (15-02-2013) -
Publicatieversie 1.1 (01-07-2013) -
Publicatieversie 1.2 (01-04-2015)
| ZIB-150 | Aanpassingen in SNOMED CT codes en omschrijvingen voor codelijst ProbleemTypeCodelijst n.a.v. review terminologie expert. |
| ZIB-267 | In klinische bouwsteen OverdrachtProblemen kwam de waarde van de tagged value DCM::ValueSet van concept ProbleemType niet overeen met naam van de gekoppelde valueset. |
| ZIB-268 | In de klinische bouwsteen OverdrachtProblemen waren verschillende externe valuesets aan een DCM::ValueSet tagged value toegevoegd voor het concept ProbleemOmschrijving. Dit is aangepast en uitgesplitst. |
| ZIB-269 | In de klinische bouwsteen OverdrachtProblemen kwam de naamgeving van de tagged value van concept ProbleemStatus niet overeen met de naam van de onderliggende waardelijst. |
| ZIB-305 | Toevoegen ICPC codestelsel aan concept definitie en aan tagged values |
| ZIB-310 | Bouwsteen OverdrachtProbelemen hernoemd naar OverdrachtConcern |
| ZIB-353 | Tagged values DCM::CodeSystem aanpassen naar DCM::ValueSet incl. gekoppelde codelijst. |
Incl. algemene wijzigingsverzoeken:
| ZIB-94 | Aanpassen tekst van Disclaimer, Terms of Use & Copyrights |
| ZIB-154 | Consequenties opsplitsing Medicatie bouwstenen voor overige bouwstenen. |
| ZIB-200 | Naamgeving SNOMED CT in tagged values klinische bouwstenen gelijk getrokken. |
| ZIB-201 | Naamgeving OID: in tagged value notes van klinische bouwstenen gelijk getrokken. |
| ZIB-309 | EOI aangepast |
| ZIB-324 | Codelijsten Name en Description beginnen met een Hoofdletter |
| ZIB-326 | Tekstuele aanpassingen conform de kwaliteitsreview kerngroep 2015 |
Publicatieversie 3.0 (01-05-2016)
| ZIB-400 | DHD Codesysteem onbekend |
| ZIB-453 | Wijziging naamgeving ZIB's en logo's door andere opzet van beheer |
Publicatieversie 4.0 (04-09-2017)
| ZIB-107 | OverdrachtProblemen aanpassen zodat Probleem het rootconcept wordt i.p.v. Concern. |
| ZIB-108 | ProbleemstatusCodelijst in OverdrachtProblemen leidt qua naamgeving/vertaling van de concepten tot verwarring |
| ZIB-446 | ProbleemType mist status |
| ZIB-459 | Toevoegen extra opties voor ProbleemTypeCodelijst |
| ZIB-467 | aanpassen naam, type en naamcodelijst, type e status |
| ZIB-549 | De Engelse naam van de bouwsteen en het rootconcept zijn niet correct |
| ZIB-564 | Aanpassing/harmonisatie Engelse conceptnamen |
| ZIB-529 | Voorbeelden bij ProbleemType Conditie onlogisch |
| ZIB-576 | Aanpassen bouwstenen die nog de prefix overdracht hebben, zodat de prefix kan vervallen. |
Publicatieversie 4.1 (31-12-2017)
| ZIB-579 | Ontbreken van data-element anatomical location in transferconcern |
| ZIB-646 | Aanpassing SNOMED codes |
Publicatieversie 4.1.1 (01-10-2018)
| ZIB-661 | DSM-5 OID 2.16.840.1.113883.6.344 toevoegen |
Publicatieversie 4.2 (26-02-2019)
| ZIB-624 | Waardelijsten met DHD en Nationale Kernset Patiëntproblemen V&VN niet implementeerbaar |
| ZIB-627 | Creëren mogelijkheid om "bevinding" vast te leggen. |
Publicatieversie 4.2.1 (06-07-2019)
| ZIB-816 | Bij toelichting AnatomischeLocaties staat verrichting ipv Probleem |
Publicatieversie 4.3 (31-01-2020)
| ZIB-908 | Ontbrekende OIDs toevoegen voor NZa, CBV en VT |
| ZIB-963 | Problem - ProblemStartDate |
| ZIB-987 | OID voor ICD-10 is onjuist |
Publicatieversie 4.4 (01-09-2020)
| ZIB-1116 | Geen informatie |
| ZIB-1147 | Toevoegen bij Probleem extra gegevenselement (ivm precisering Probleem) |
| ZIB-1175 | tabel 40 contraindicaties verwijderen uit ProbleemNaam ivm nieuwe zib |
| ZIB-1202 | Beschrijving ProbleemBeginDatum aanpassen ('aandoening' weghalen) |
| ZIB-1133 | Graag toevoegen van de ggz-diagnose lijst als geldig codestelsel bij zib probleem |
Publicatieversie 4.5 (01-12-2021)
| ZIB-1433 | Problem on multiple AnatomicalLocations |
| ZIB-1477 | Nanda status deprecated in zib Probleem |
| ZIB-1575 | Deprecated termen en waardelijsten uit de prepublicatie halen |
Publicatieversie 4.6 (10-06-2022)
| ZIB-1571 | AnatomischeLocatie in zib probleem heeft verkeerde code |
| ZIB-1610 | Probleem - aanscherpen Toelichting definitie |
Publicatieversie 4.6.1 (15-10-2023)
| ZIB-1828 | Textuele verbetering root concept beschrijving Probleem. |
| ZIB-1974 | Suggested typo and textual improvements |
Publicatieversie 4.7 (15-04-2024)
| ZIB-2025 | Revisiehistorie van zib probleem mist issue ZIB-1110 |
| ZIB-2074 | Anatomische locatie elementen in de example instances verduidelijken |
| ZIB-2087 | vervangen ggz diagnoselijst uit probleemNaam codelijst door een refset |
Concept
A problem describes a situation with regard to an individual’s health and/or welfare. This situation can be described by the person involved (the patient) themselves (in the form of a complaint), or by their healthcare provider (in the form of a diagnosis, for example). The situation can form cause for diagnostic or therapeutic policy.
A problem includes all kinds of medical or nursing information that represents a health problem. A problem can represent various types of health problems:
- A complaint, finding by patient: a subjective, negatively experienced observation of the patient’s health. Examples: stomach ache, amnesia.
- A symptom: an observation by or about the patient which may indicate a certain disease. Examples: fever, blood in stool, white spots on the roof of the mouth.
- A diagnosis: medical interpretation of complaints and findings. Examples: Diabetes Mellitus type II, pneumonia, hemolytic-uremic syndrome.
- A functional limitation: a reduction of functional options. Examples: reduced mobility, help required for dressing.
- A complication: Every diagnosis seen by the healthcare provider as an unforeseen and undesired result of medical action. Examples: post-operative wound infections, loss of hearing through the use of antibiotics.
Purpose
An overview of a patient’s health problems has the purpose of informing all healthcare providers involved in the patient’s care on the patient’s current and past health condition. It provides insight into which problems require medical action, which are under control and which are no longer current. The problem overview also directly provides medical context for medication administered and procedures carried out.
The overview promotes an efficient, targeted continuation of the patient’s care.
A complete list of problems is of importance for automated decision support and determining contraindications.
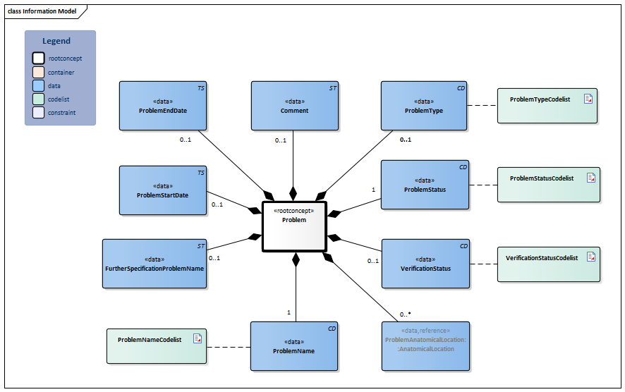
Information Model

| Type | Id | Concept | Card. | Definition | DefinitionCode | Reference | ||||||||
| NL-CM:5.1.1 | Root concept of the Problem information model.
A problem describes a situation with regard to an individual’s health and/or welfare. This situation can be described by the patient (in the form of a complaint) or by the health professional (in the form of a diagnosis, for example). |
|||||||||||||
| NL-CM:5.1.8 | 0..1 | The type of problem; see the concept description. |
| |||||||||||
| NL-CM:5.1.3 | 1 | The problem name defines the problem. Depending on the setting, different code systems can be used. The ProblemNameCodelist provides an overview of the possible code systems. |
| |||||||||||
| NL-CM:5.1.13 | 0..1 | Further specification of problem name when it is recorded via a thesaurus or code system in which the required level of detail is not (yet) available. | ||||||||||||
| NL-CM:5.1.14 | 0..* | Anatomical location which is the focus of the problem. |
|
| ||||||||||
| NL-CM:5.1.6 | 0..1 | Onset of the symptom, complaint, functional limitation, complication or date of diagnosis. A ‘vague’ date, such as only the year or the month and the year, is permitted. | ||||||||||||
| NL-CM:5.1.9 | 0..1 | Date on which the disorder to which the problem applies, is considered not to be present anymore.This datum needs not to be the same as the date of the change in problem status. A ‘vague’ date, such as only the year or the month and the year, is permitted. | ||||||||||||
| NL-CM:5.1.4 | 1 | The problem status describes the condition of the problem:
<ol> <li>Active problems are problems of which the patient experiences symptoms or for which evidence exists. <li>Problems with the status 'Inactive' refer to problems that don't affect the patient anymore or that of which there is no evidence of existence anymore. </li></ol> |
| |||||||||||
| NL-CM:5.1.10 | 0..1 | Clinical status of the problem or the diagnosis. |
|
| ||||||||||
| NL-CM:5.1.5 | 0..1 | Comment on the Problem that is determined. |
|
|||||||||||
Columns Concept and DefinitionCode: hover over the values for more information
For explanation of the symbols, please see the legend page
Example Instances
Only available in Dutch
| Probleem | ||||||||
| ProbleemType | ProbleemNaam | Nadere Specificatie | Probleem BeginDatum |
ProbleemStatus | Probleem EindDatum |
Verificatie Status |
Toelichting | |
| Klacht | Oedeem | 10-08-2012 | Actueel | Geleidelijk in de loop van dagen erger geworden. Geen roodheid of pijn. | ||||
| Diagnose | Nefrotisch syndroom | Met proliferatief glomerulonefritis | 11-2012 | Actueel | Werkdiagnose | |||
| Probleem | ||||||||
| ProbleemType | ProbleemNaam | Nadere Specificatie | Probleem BeginDatum |
ProbleemStatus | Probleem EindDatum |
Verificatie Status |
Toelichting | |
| Diagnose | Anteroseptaal myocardinfarct | 24-05-1998 | Niet actueel | 11-12-1998 | Bevestigd | Coronarialijden als complicatie diabetes. | ||
| Diagnose | Hartfalen | Chronisch en linkszijdig | Actueel | Bevestigd | Opnieuw actief geworden. | |||
| Klacht | Kortademigheid | 15-11-2012 | Niet actueel | |||||
| Diagnose | Diabetes mellitus type II | 1996 | Actueel | Bevestigd | ||||
| Probleem | ||||||||
| ProbleemType | ProbleemNaam | AnatomischeLocatie | Probleem BeginDatum |
ProbleemStatus | Probleem EindDatum |
Verificatie Status |
Toelichting | |
| Locatie | Lateraliteit | |||||||
| Diagnose | Polsfractuur | Distale radius | Links | 20-4-2011 | Niet actueel | 7-6-2011 | Bevestigd | Gevallen op kunstijsbaan. |
Instructions
For the nursing domain: When two parties use different coding systems, the Snomed CT-based V&VN Dutch nursing problem list should be used for exchange, so data becomes comparable and exchangeable. A mapping table is available from the V&VN Dutch nursing problem list to Omaha System, NANDA-I and ICF.
For the mental health domain, if the GGZ diagnosis list is used then the description of the relevant diagnosis from the DSM-5 or DSM-IV must be entered in the 'comments' of this HCIM.
References
1. openEHR-EHR-EVALUATION.problem.v1 [Online] Beschikbaar op: http://www.openehr.org/knowledge/ [Geraadpleegd: 23 juli 2014].
2. North American Nursing Diagnosis Association [Online] Beschikbaar op: http://www.nanda.org [Geraadpleegd: 23 juli 2014].
3. Diagnosethesaurus. Dutch Hospital Data [Online] Beschikbaar op: http://www.dutchhospitaldata.nl [Geraadpleegd: 23 juli 2014].
4. Health Level Seven International EHR Technical Committee (February 2007) Electronic Health Record–System Functional Model, Release 1. Chapter Three: Direct Care Functions.
5. HL7 (April 2007) HL7 Implementation Guide: CDA Release 2 – Continuity of Care Document (CCD)
6. Nederlands Huisartsen Genootschap (2013) HIS-Referentiemodel 2013
Valuesets
ProblemNameCodelist
| Valueset OID: 2.16.840.1.113883.2.4.3.11.60.40.2.5.1.3 | Binding: Required |
| Conceptname | Codesystem name | Codesystem OID |
| All values | DHD Diagnosethesaurus | 2.16.840.1.113883.2.4.3.120.5.1 |
| All values | ICD-10, dutch translation | 2.16.840.1.113883.6.3.2 |
| SNOMED CT: ^11721000146100|Dutch nursing problem simple reference set| | SNOMED CT | 2.16.840.1.113883.6.96 |
| All values | ICF | 2.16.840.1.113883.6.254 |
| All values | ICPC-1 NL | 2.16.840.1.113883.2.4.4.31.1 |
| All values | DSM-IV | 2.16.840.1.113883.6.126 |
| All values | DSM-5 | 2.16.840.1.113883.6.344 |
| All values [DEPRECATED] | GGZ Diagnoselijst | 2.16.840.1.113883.3.3210.14.2.2.35 |
| SNOMED CT: ^350401000146101|Dutch mental health diagnoses simple reference set| | SNOMED CT | 2.16.840.1.113883.6.96 |
ProblemStatusCodelist
| Valueset OID: 2.16.840.1.113883.2.4.3.11.60.40.2.5.1.2 | Binding: Required |
| Conceptname | Conceptcode | Codesystem name | Codesystem OID | Description |
| Active | 55561003 | SNOMED CT | 2.16.840.1.113883.6.96 | Actueel |
| Inactive | 73425007 | SNOMED CT | 2.16.840.1.113883.6.96 | Niet actueel |
ProblemTypeCodelist
| Valueset OID: 2.16.840.1.113883.2.4.3.11.60.40.2.5.1.1 | Binding: Extensible |
| Conceptname | Conceptcode | Codesystem name | Codesystem OID | Description |
| Diagnosis interpretation | 282291009 | SNOMED CT | 2.16.840.1.113883.6.96 | Diagnose |
| Finding reported by subject or history provider | 418799008 | SNOMED CT | 2.16.840.1.113883.6.96 | Symptoom |
| Clinical finding | 404684003 | SNOMED CT | 2.16.840.1.113883.6.96 | Bevinding |
| Complaint [DEPRECATED] | 409586006 | SNOMED CT | 2.16.840.1.113883.6.96 | Klacht |
| Finding of functional performance and activity | 248536006 | SNOMED CT | 2.16.840.1.113883.6.96 | Functionele Beperking |
| Complication [DEPRECATED] | 116223007 | SNOMED CT | 2.16.840.1.113883.6.96 | Complicatie |
VerificationStatusCodelist
| Valueset OID: 2.16.840.1.113883.2.4.3.11.60.40.2.5.1.4 | Binding: Required |
| Conceptname | Conceptcode | Codesystem name | Codesystem OID | Description |
| Suspected | 415684004 | SNOMED CT | 2.16.840.1.113883.6.96 | Werk |
| Known possible | 410590009 | SNOMED CT | 2.16.840.1.113883.6.96 | Differentiaal |
| Confirmed present | 410605003 | SNOMED CT | 2.16.840.1.113883.6.96 | Bevestigd |
| Known absent | 410516002 | SNOMED CT | 2.16.840.1.113883.6.96 | Uitgesloten |
| Unknown | UNK | NullFlavor | 2.16.840.1.113883.5.1008 | Onbekend |
This information model in other releases
- Release 2015, (Version 1.2)
- Release 2016, (Version 3.0)
- Release 2017, (Version 4.1)
- Prerelease 2018-2, (Version 4.2)
- Prerelease 2019-2, (Version 4.3)
- Release 2020, (Version 4.4)
- Prerelease 2021-2, (Version 4.5)
- Prerelease 2022-1, (Version 4.6)
- Prerelease 2023-1, (Version 4.6.1)
Information model references
This information model refers to
This information model is used in
- Admission-v2.0
- AdvanceDirective-v4.3
- Alert-v4.2
- CareAgreement-v1.1
- CareTeam-v1.0.1
- Encounter-v6.0
- EpisodeOfCare-v1.0
- FamilyHistory-v4.0
- MedicalDevice-v4.0
- MedicationAgreement-v3.0
- MultidisciplinaryTeamMeeting-v2.0
- NursingIntervention-v4.1
- NutritionAdvice-v3.2.1
- Procedure-v5.4.1
- Signaling-v2.0
- SkinDisorder-v3.4
- TreatmentObjective-v3.2.1
Technical specifications in HL7v3 CDA and HL7 FHIR
To exchange information based on health and care information models, additional, more technical specifications are required.<BR> Not every environment can handle the same technical specifications. For this reason, there are several types of technical specifications:
- HL7® version 3 CDA compatible specifications, available through the Nictiz ART-DECOR® environment

- HL7® FHIR® compatible specifications, available through the Nictiz environment on the Simplifier FHIR

Downloads
This information model is also available as pdf file
or as spreadsheet
About this information
The information in this wikipage is based on Prerelease 2024-1
SNOMED CT and LOINC codes are based on:
- SNOMED Clinical Terms versie: 20240331 [R] (maart 2024-editie)
- LOINC version 2.77
Conditions for use are located on the mainpage ![]()
This page is generated on 25/04/2024 12:42:23 with ZibExtraction v. 9.3.8880.19756