Procedure-v5.1(2019EN)

Uit Zorginformatiebouwstenen
Ga naar: navigatie, zoeken


Attention!! This is not the most recent version of this information model. You can find the most recent version here.

General information

Name: nl.zorg.Procedure NL.png
Version: 5.1
HCIM Status:Final
Release: 2019
Release status: Prepublished
Release date: 31-01-2020


Back 16.png Back to HCIM list

Metadata

DCM::CoderList Kerngroep Registratie aan de Bron
DCM::ContactInformation.Address *
DCM::ContactInformation.Name *
DCM::ContactInformation.Telecom *
DCM::ContentAuthorList Projectgroep Generieke Overdrachtsgegevens & Kerngroep Registratie aan de Bron
DCM::CreationDate 6-6-2012
DCM::DeprecatedDate
DCM::DescriptionLanguage nl
DCM::EndorsingAuthority.Address
DCM::EndorsingAuthority.Name PM
DCM::EndorsingAuthority.Telecom
DCM::Id 2.16.840.1.113883.2.4.3.11.60.40.3.14.1
DCM::KeywordList procedure,verrichting
DCM::LifecycleStatus Final
DCM::ModelerList Kerngroep Registratie aan de Bron
DCM::Name nl.zorg.Verrichting
DCM::PublicationDate 31-01-2020
DCM::PublicationStatus Prepublished
DCM::ReviewerList Projectgroep Generieke Overdrachtsgegevens & Kerngroep Registratie aan de Bron
DCM::RevisionDate 01-07-2019
DCM::Supersedes nl.zorg.Verrichting-v5.0
DCM::Version 5.1
HCIM::PublicationLanguage EN

Revision History

Only available in Dutch

Publicatieversie 1.0 (15-02-2013)

Publicatieversie 1.1 (01-07-2013)

ZIB-55 RFC Bouwsteen Procedure
ZIB-24 Diagnostische verrichtingen onderdeel van Results

Publicatieversie 1.2 (01-04-2015)

ZIB-84 Klinische bouwsteen nl.nfu.OverdrachtProcedure uitbreiden met Aanvrager (n.a.v. issue #077)
ZIB-93 Bouwsteennaam Procedure wijzigen in Verrichting
ZIB-95 Elementen in Example of the Instrument OverdrachtProcedure komen niet terug in model
ZIB-122 De definitie van de sectie Concept van de bouwsteen OverdrachtProcedure aanpassen.
ZIB-270 Aanpassen DCM::DefinitionCode van rootconcept Verrichting van NL-CM-14.1.1 naar NL-CM:14.1.1.
ZIB-271 In de klinische bouwsteen OverdrachtProcedure DCM::ValueSet SNOMED CT aangepast van concept AnatomischeLokalisatie naar tagged value DCM::ContentExpression.
ZIB-272 In klinische bouwsteen OverdrachtProcedure DCM::ValueSet CBV verrichtingen van concept VerrichtingType aangepast naar tagged value DCM::CodeSystem.
ZIB-273 Tagged value DCM::ReferencedDefinitionCode is onjuist voor classes UitgevoerdDoor::Zorgverlener en AangevraagdDoor::Zorgverlener, dit zou NL-CM:17.1.1 moeten zijn i.p.v. NL-CM:17.1.2.
ZIB-308 Prefix Overdracht weggehaald bij de generieke bouwstenen
ZIB-325 AnatomischeLokaisatie wijzigen in AnatomischeLocatie
ZIB-353 Tagged values DCM::CodeSystem aanpassen naar DCM::ValueSet incl. gekoppelde codelijst.

Incl. algemene wijzigingsverzoeken:

ZIB-94 Aanpassen tekst van Disclaimer, Terms of Use & Copyrights
ZIB-154 Consequenties opsplitsing Medicatie bouwstenen voor overige bouwstenen.
ZIB-200 Naamgeving SNOMED CT in tagged values klinische bouwstenen gelijk getrokken.
ZIB-201 Naamgeving OID: in tagged value notes van klinische bouwstenen gelijk getrokken.
ZIB-309 EOI aangepast
ZIB-324 Codelijsten Name en Description beginnen met een Hoofdletter
ZIB-326 Tekstuele aanpassingen conform de kwaliteitsreview kerngroep 2015

Publicatieversie 3.0 (01-05-2016)

ZIB-401 CBV Verrichtingen mist geldig OID
ZIB-453 Wijziging naamgeving ZIB's en logo's door andere opzet van beheer

Publicatieversie 3.1 (04-09-2017)

ZIB-475 Terminologiekoppeling Drugsgebruik
ZIB-549 De Engelse naam van de bouwsteen en het rootconcept zijn niet correct
ZIB-564 Aanpassing/harmonisatie Engelse conceptnamen
ZIB-576 Aanpassen bouwstenen die nog de prefix overdracht hebben, zodat de prefix kan vervallen.
ZIB-578 Aan het concept anatomische locatie moet een concept Laterariteit toegevoegd worden.

Publicatieversie 4.0 (04-09-2017)

ZIB-457 Uitbreiding AnatomischeLocatieCodelijst met Snomed qualifiers
ZIB-458 Uitbreiding met dataelement "werkwijze"
ZIB-515 Geen informatie
ZIB-518 Geen informatie
ZIB-549 De Engelse naam van de bouwsteen en het rootconcept zijn niet correct
ZIB-564 Aanpassing/harmonisatie Engelse conceptnamen
ZIB-574 Alleen verwijzen naar het rootconcept van de ZIB.
ZIB-576 Aanpassen bouwstenen die nog de prefix overdracht hebben, zodat de prefix kan vervallen.
ZIB-578 Aan het concept anatomische locatie moet een concept Laterariteit toegevoegd worden.
ZIB-581 Geen informatie
ZIB-585 Toevoegen concept Lateraliteit aan het concept Anatomische Locatie

Publicatieversie 4.1 (31-12-2017)

ZIB-646 Aanpassing SNOMED codes

Publicatieversie 4.2 (26-02-2019)

ZIB-624 Waardelijsten met DHD en Nationale Kernset Patiëntproblemen V&VN niet implementeerbaar
ZIB-633 Toevoegen SNOMED CT als codelijst aan VerrichtingType, naast de DHD Verrichtingenthesaurus
ZIB-625 Verrichting: uitbreiden VerrichtingTypeCodelijst met codestelsel NZa
ZIB-675 toevoegen CBV codelijst aan verrichtingtype

Publicatieversie 5.0 (06-07-2019)

ZIB-821 OverdrachtGeplandeZorgactiviteit laten vervallen en onderliggende zibs aanpassen

Publicatieversie 5.1 (31-01-2020)

ZIB-954 correctie omschrijving van VerrichtingType
ZIB-908 Ontbrekende OIDs toevoegen voor NzE, CBV en VT

.

Concept

The concept Procedure indicates a therapeutic or diagnostic procedure undergone by the patient or which the patient will undergo.
A procedure can be a simple blood pressure measurement, but also a complex heart surgery.

Purpose

A procedure is carried out or planned as part of a planned policy or to obtain additional information in the diagnostic process. Procedures are documented to gain insight into the treatment of a patient. In addition, procedures are documented for administrative purposes such as invoicing and workload measurement, scientific research and/or education.

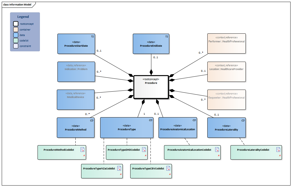
Information Model


#ProcedureTypeNZaCodelist#ProcedureTypeCBVCodelist#ProcedureMethodCodelist#13108#ProcedureLateralityCodelist#13095#ProcedureAnatomicalLocationCodelist#ProcedureTypeDHDCodelistHealthProfessional-v3.4(2019EN)Problem-v4.3(2019EN)#13106#13097HealthcareProvider-v3.3(2019EN)MedicalDevice-v3.3(2019EN)#13094HealthProfessional-v3.4(2019EN)#13096#13100Procedure-v5.1Model(2019EN).png


Type Id Concept Card. Definition DefinitionCode Reference
Block.png NL-CM:14.1.1 Arrowdown.pngProcedure Root concept of the Procedure information model. This root concept contains all data elements of the Procedure information model.
71388002 Procedure
TS.png NL-CM:14.1.2 Arrowright.pngProcedureStartDate 0..1 The (desired) start date (and if possible start time) of the procedure. A ‘vague’ date, such as only the year, is permitted.

The element offers the option to indicate the start of the period of a series of related procedures. 

TS.png NL-CM:14.1.3 Arrowright.pngProcedureEndDate 0..1 The end date (and if possible end time) of the procedure. A ‘vague’ date, such as only the year, is permitted.

The element offers the option to indicate the end of the period of a series of related procedures.

CD.png NL-CM:14.1.8 Arrowright.pngProcedureAnatomicalLocation 0..1 Anatomical location which is the focus of the procedure.
405813007 Procedure site - Direct
List2.png ProcedureAnatomicalLocationCodelist
CD.png NL-CM:14.1.11 Arrowright.pngProcedureLaterality 0..1 Laterality adds information about body side to the anatomic location, e.g. left
272741003 Laterality
List2.png ProcedureLateralityCodelist
Verwijzing.png NL-CM:14.1.9 Arrowright.pngIndication::Problem 0..* The indication is the reason for the procedure.
363702006 Has focus
Block.png Problem
CD.png NL-CM:14.1.4 Arrowright.pngProcedureType 1 The name of the procedure.

Choices are the DHD procedure thesaurus,  the procedures file (CBV), the Care activities file (NZa).

List2.png ProcedureTypeCBVCodelist
List2.png ProcedureTypeDHDCodelist
List2.png ProcedureTypeNZaCodelist
CD.png NL-CM:14.1.12 Arrowright.pngProcedureMethod 0..* the method or technique that was used to perform the procedure, e.g. approach, lavage, pressuring, ets
260686004 Method
List2.png ProcedureMethodCodelist
Verwijzing.png NL-CM:14.1.7 Arrowright.pngMedicalDevice 0..* The product, the placing of which in or on the body is the purpose of the procedure, for example placing an implant.
405815000 Procedure device
Block.png MedicalDevice
Verwijzing.png NL-CM:14.1.5 Arrowright.pngLocation::HealthcareProvider 0..1 The healthcare center where the procedure was, is or or will be carried out.
Block.png HealthcareProvider
Verwijzing.png NL-CM:14.1.6 Arrowright.pngPerformer::HealthProfessional 0..* The healthcare provider who carried out or will carry out the procedure. In most cases, only the medical specialty is entered, and not the name of the healthcare provider.
Block.png HealthProfessional
Verwijzing.png NL-CM:14.1.10 Arrowright.pngRequester::HealthProfessional 0..* The healthcare provider who requested the procedure.
Block.png HealthProfessional

Columns Concept and DefinitionCode: hover over the values for more information
For explanation of the symbols, please see the legend page List2.png

Example Instances

Only available in Dutch

VerrichtingType Verrichting
Anatomische
Locatie
Verrichting Lateraliteit Verrichting
Start
Datum
Product Indicatie Uitgevoerd
Door
Locatie
ProductType ProductID ProbleemNaam Toelichting Specialisme OrganisatieNaam
Knie - prothese implantatie gewricht Knie Links 05-06-2012 Orthopedic surgical implants (01)05050474530799
(17)160131
(21)1148130801
Implantant, Gen 2 Tibia Insert 5/6-9mm Artrose Beperking bij het bewegen van het gewricht, drukpijn door slijtage van twee compartimenten van de linker knie. Orthopedie UMCG

References

1. GS1 Global Traceability Standard for Healthcare 1.2.0 (2013) [Online] Beschikbaar op: http://www.gs1.org/traceability/healthcare-traceability/1-2-0 [Geraadpleegd: 19 juni 2014].

2. Vektis Zorgverlenersspecificatie (subberoepsgroep) [Online] Beschikbaar op: http://ei.vektis.nl/WespCodelijstenDetail.aspx?Co_Ge_Code=COD016&Co_Or_Code=VEKT [Geraadpleegd: 19 juni 2014].

3. AZR-AGB-codelijst [Online] Beschikbaar op: http://www.agbcode.nl/MainPage/opzoeken.aspx?soort=IS [Geraadpleegd: 19 juni 2014].

Valuesets

ProcedureAnatomicalLocationCodelist

Valueset OID: 2.16.840.1.113883.2.4.3.11.60.40.2.14.1.1 Binding: Extensible
Conceptname Codesystem name Codesystem OID
SNOMED CT: <442083009|Anatomical or acquired body structure| SNOMED CT 2.16.840.1.113883.6.96

ProcedureLateralityCodelist

Valueset OID: 2.16.840.1.113883.2.4.3.11.60.40.2.14.1.3 Binding: Extensible
Conceptname Conceptcode Codesystem name Codesystem OID Description
Left 7771000 SNOMED CT 2.16.840.1.113883.6.96 Links
Right 24028007 SNOMED CT 2.16.840.1.113883.6.96 Rechts
Right and left 51440002 SNOMED CT 2.16.840.1.113883.6.96 Rechts en links

ProcedureMethodCodelist

Valueset OID: 2.16.840.1.113883.2.4.3.11.60.40.2.14.1.4 Binding: Extensible
Conceptname Codesystem name Codesystem OID
SNOMED CT: <129264002|Action| SNOMED CT 2.16.840.1.113883.6.96

ProcedureTypeCBVCodelist

Valueset OID: 2.16.840.1.113883.2.4.3.11.60.40.2.14.1.6 Binding: Preferred
Conceptname Codesystem name Codesystem OID
Alle waarden CBV codes 2.16.840.1.113883.2.4.3.120.5.3

ProcedureTypeDHDCodelist

Valueset OID: 2.16.840.1.113883.2.4.3.11.60.40.2.14.1.2 Binding: Extensible
Conceptname Codesystem name Codesystem OID
alle waarden DHD Verrichtingenthesaurus 2.16.840.1.113883.2.4.3.120.5.2

ProcedureTypeNZaCodelist

Valueset OID: 2.16.840.1.113883.2.4.3.11.60.40.2.14.1.5 Binding: Preferred
Conceptname Codesystem name Codesystem OID
Alle waarden NZa codes 2.16.840.1.113883.2.4.3.27.15.5

This information model in other releases

Information model references

This information model refers to

This information model is used in

Technical specifications in HL7v3 CDA and HL7 FHIR

To exchange information based on health and care information models, additional, more technical specifications are required.
Not every environment can handle the same technical specifications. For this reason, there are several types of technical specifications:

  • HL7® version 3 CDA compatible specifications, available through the Nictiz ART-DECOR® environment Artdecor.jpg
  • HL7® FHIR® compatible specifications, available through the Nictiz environment on the Simplifier FHIR Fhir.png

Downloads

This information model is also available as pdf file PDF.png or as spreadsheet Xlsx.png

About this information

The information in this wikipage is based on Prerelease 2019-2
SNOMED CT and LOINC codes are based on:

  • SNOMED Clinical Terms version: 20190731 [R] (July 2019 Release)
  • LOINC version 2.64

Conditions for use are located on the mainpage List2.png
This page is generated on 03/02/2020 01:41:38 with ZibExtraction v. 4.0.7338.2051


Back 16.png Back to HCIM list