RegistrationData-v1.1.1(2024EN)
Inhoud
- 1 General information
- 2 Metadata
- 3 Revision History
- 4 Concept
- 5 Purpose
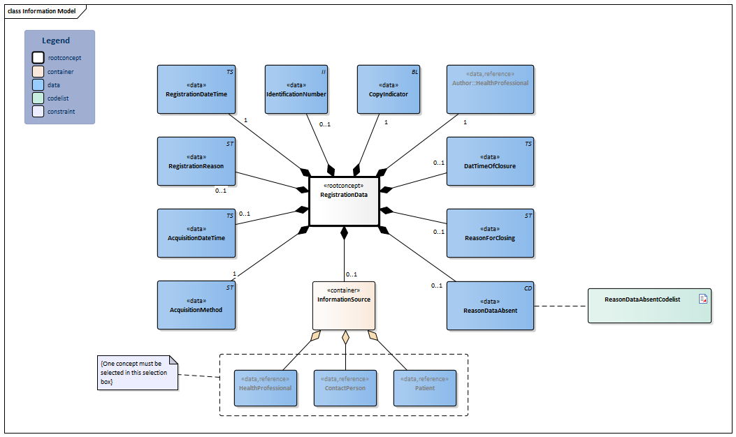
- 6 Information Model
- 7 Example Instances
- 8 Assigning authorities
- 9 Valuesets
- 10 This information model in other releases
- 11 Information model references
- 12 Technical specifications in HL7v3 CDA and HL7 FHIR
- 13 Downloads
- 14 About this information
General information
Name: nl.zorg.process.RegistrationData ![]()
Version: 1.1.1
HCIM Status:Final
Release: 2024
Release status: Prepublished
Release date: 15-04-2024
Metadata
| DCM::CoderList | |
| DCM::ContactInformation.Address | * |
| DCM::ContactInformation.Name | * |
| DCM::ContactInformation.Telecom | * |
| DCM::ContentAuthorList | |
| DCM::CreationDate | 10-12-2024 |
| DCM::DeprecatedDate | |
| DCM::DescriptionLanguage | nl |
| DCM::EndorsingAuthority.Address | |
| DCM::EndorsingAuthority.Name | PM |
| DCM::EndorsingAuthority.Telecom | |
| DCM::Id | 2.16.840.1.113883.2.4.3.11.60.40.3.22.1 |
| DCM::KeywordList | |
| DCM::LifecycleStatus | Final |
| DCM::ModelerList | |
| DCM::Name | nl.zorg.process.RegistratieGegevens |
| DCM::PublicationDate | 15-04-2024 |
| DCM::PublicationStatus | Prepublished |
| DCM::ReviewerList | |
| DCM::RevisionDate | 08-04-2024 |
| DCM::Supersedes | nl.zorg.process.RegistratieGegevens-v1.1 |
| DCM::Version | 1.1.1 |
| HCIM::PublicationLanguage | EN |
Revision History
Only available in Dutch
Publicatieversie 1.0 (10-06-2022)
Publicatieversie 1.1 (15-10-2023)
| ZIB-1774 | Definitie RedenAfwezigheidGegevens |
Publicatieversie 1.1.1 (15-04-2024)
| ZIB-2165 | Tekstuele wijzigingen in RegistratieGegevens |
| ZIB-2129 | 2023-1 Terminologieissues gevonden bij import |
Concept
When recording information on a medical concept about a patient in a health professional's patient record, additional information arises which does not so much contain data about the concept itself but relates to the registering process, such as when and by whom the information was registered.
Purpose
Registration data mainly provides an administrative overview of who has registered information in the EPR and when. In addition to a timeline with the information available in the EPR, this data also offers the posibility of logging.
Information Model

| Type | Id | Concept | Card. | Definition | DefinitionCode | Reference | ||||||||
| NL-CM:22.1.1 | Root concept of the RegistrationData process data information model. This root concept contains all data elements of the RegistrationData process data information model. | |||||||||||||
| NL-CM:22.1.12 | 0..1 | Globally unique number that identifies the instantiation of the information model. The number is composed of an identification of the issuer organization and a unique number assigned by this organization. |
|
| ||||||||||
| NL-CM:22.1.2 | 1 | The person who has is responsible for entering the information in de patient's record. It concerns not only own observations, but also information received from third parties. The author has decided to include the information in the file if necessary with source reference. |
| |||||||||||
| NL-CM:22.1.3 | 1 | Date and time when the information was recorded in the patient record. | ||||||||||||
| NL-CM:22.1.4 | 0..1 | Description of the reason for including the information in the patient record. | ||||||||||||
| NL-CM:22.1.5 | 0..1 | Date and time at which it is recorded in the patient record that the information is no longer relevant, for example because the information is outdated, no longer requires attention, etc. | ||||||||||||
| NL-CM:22.1.6 | 0..1 | Reason why updating the information, or following changes in the the concept in question is no longer considered relevant. For example, in the case of a condition, this does not mean that the disease is no longer present, but merely that the holder of the patients record no longer considers the condition as an aspect to be taken into account during care provision. | ||||||||||||
| NL-CM:22.1.8 | 1 | The way in which the information is obtained by the patient record holder. | ||||||||||||
| NL-CM:22.1.9 | 0..1 | Date and when relevant time when the information became available. This may be an earlier time than the date/time when the information was entered in the patient record. | ||||||||||||
| NL-CM:22.1.10 | 0..1 | Reason why no data is available for the value of a concept. This includes, for example, all 'Unknown' variants, but also 'Indeterminate', 'Specimen unsatisfactory', etc. |
| |||||||||||
| NL-CM:22.1.11 | 1 | Indication that the data has been obtained from the EPR of another healthcare professional/healthcare provider. | ||||||||||||
| NL-CM:22.1.13 | 0..1 | Container of the InformationSource concept.This container contains all data elements of the InformationSource concept.
If the recorded information has not been assessed by the attending physician, the source of the information can be recorded. |
||||||||||||
| NL-CM:22.1.14 | (0..1) | The health professional who is the source of the information. |
| |||||||||||
| NL-CM:22.1.15 | (0..1) | The contact person who is the source of the information. |
| |||||||||||
| NL-CM:22.1.16 | (0..1) | The patient as information source |
| |||||||||||
Columns Concept and DefinitionCode: hover over the values for more information
For explanation of the symbols, please see the legend page
Example Instances
Only available in Dutch
| RegistratieGegevens | |
| Identificatienummer | 01229993999444 |
| RegistratieDatumTijd | 16-05-2016 13:15 |
| DatumVanVerkrijgen | 14-05-2016 |
| WijzeVanVerkrijgen | Brief |
| KopieIndicator | Waar |
| Informatiebron : Zorgverlener | |
| ZorgverlenerIdentificatieNummer | 21870932 |
| ZorgverlenerRol | Hoofdbehandelaar |
| Specialisme | Neuroloog |
| ZorgverlenerNaam | |
| Initialen | J.H.R. |
| Geslachtsnaam | Peters |
| Adres | |
| Straat | Simon Smitweg |
| Huisnummer | 1 |
| Woonplaats | Leiderdorp |
| Postcode | 2353 GA |
| AdresSoort | Werkadres |
| Land | Nederland |
| Auteur : Zorgverlener | |
| ZorgverlenerIdentificatieNummer | 88844558 |
| Zorgverlener Rol | Verwijzer |
| Specialisme | Huisarts |
| Zorgverlener Naam | |
| Initialen | G.J. |
| Geslachtsnaam | de Vries |
Assigning authorities
The identifying numbers are issued by the following authorities
AssigningAuthority
| Identifying number | ID system OID |
| AssigningAuthority | OID: OID: AssigningAuthorityOID |
Valuesets
ReasonDataAbsentCodelist
| Valueset OID: 2.16.840.1.113883.2.4.3.11.60.40.2.22.1.1 | Binding: Extensible |
| Conceptname | Conceptcode | Codesystem name | Codesystem OID | Description |
| Indeterminate | 82334004 | SNOMED CT | 2.16.840.1.113883.6.96 | Niet bepaald |
| Specimen unsatisfactory | 142251000146108 | SNOMED CT | 2.16.840.1.113883.6.96 | Monster ongeschikt |
| Unknown | UNK | NullFlavor | 2.16.840.1.113883.5.1008 | Onbekend |
| Asked but unknown | ASKU | NullFlavor | 2.16.840.1.113883.5.1008 | Gevraagd, maar onbekend |
| Not asked | NASK | NullFlavor | 2.16.840.1.113883.5.1008 | Niet gevraagd |
This information model in other releases
Information model references
This information model refers to
This information model is used in
- --
Technical specifications in HL7v3 CDA and HL7 FHIR
To exchange information based on health and care information models, additional, more technical specifications are required.<BR> Not every environment can handle the same technical specifications. For this reason, there are several types of technical specifications:
- HL7® version 3 CDA compatible specifications, available through the Nictiz ART-DECOR® environment

- HL7® FHIR® compatible specifications, available through the Nictiz environment on the Simplifier FHIR

Downloads
This information model is also available as pdf file
or as spreadsheet
About this information
The information in this wikipage is based on Prerelease 2024-1
SNOMED CT and LOINC codes are based on:
- SNOMED Clinical Terms versie: 20240331 [R] (maart 2024-editie)
- LOINC version 2.77
Conditions for use are located on the mainpage ![]()
This page is generated on 25/04/2024 12:12:29 with ZibExtraction v. 9.3.8880.19756