SNAQScore-v3.1(2017EN)

Uit Zorginformatiebouwstenen
Ga naar: navigatie, zoeken


Attention!! This is not the most recent version of this information model. You can find the most recent version here.

General information

Name: nl.zorg.SNAQScore NL.png
Version: 3.1
HCIM Status:Final
Release: 2017
Release status: Published
Release date: 31-12-2017


Back 16.png Back to HCIM list

Metadata

DCM::CoderList Werkgroep RadB Verpleegkundige Gegevens
DCM::ContactInformation.Address *
DCM::ContactInformation.Name *
DCM::ContactInformation.Telecom *
DCM::ContentAuthorList Werkgroep RadB Verpleegkundige Gegevens
DCM::CreationDate 12-2-2014
DCM::DeprecatedDate
DCM::DescriptionLanguage nl
DCM::EndorsingAuthority.Address
DCM::EndorsingAuthority.Name zorg
DCM::EndorsingAuthority.Telecom
DCM::Id 2.16.840.1.113883.2.4.3.11.60.40.3.4.6
DCM::KeywordList Ondervoeding, ondervoedingsscore, SNAQ, malnutrition
DCM::LifecycleStatus Final
DCM::ModelerList Werkgroep RadB Verpleegkundige Gegevens
DCM::Name nl.zorg.SNAQScore
DCM::PublicationDate 31-12-2017
DCM::PublicationStatus Published
DCM::ReviewerList Projectgroep RadB Verpleegkundige Gegevens & Kerngroep Registratie aan de Bron
DCM::RevisionDate 31-12-2017
DCM::Superseeds nl.zorg.SNAQScore-v3.0
DCM::Version 3.1
HCIM::PublicationLanguage EN

Revision History

Only available in Dutch

Publicatieversie 1.0 (01-07-2015)

Publicatieversie 3.0 (01-05-2016)

Publicatieversie 3.1 (04-09-2017)

ZIB-523 Foutieve code in SNAQScoreCodelijst

Concept

The Short Nutritional Assessment Questionnaire (SNAQ) is a (validated) measuring tool for determining the extent of a patient’s malnutrition. The tool comprises three questions, each of which is assigned a score. The total score determines the extent of malnutrition.
The SNAQ helps to recognize and treat malnutrition at an early stage.
Three varieties of the measuring tool were developed for different care settings: hospitals, nursing and retirement homes and independently living seniors. This concept describes the tool intended for the hospital setting.

Purpose

The SNAQ score is used to determine the extent of malnutrition or the risk of malnutrition. To treat malnutrition quickly and effectively, it is important to identify the malnutrition at an early stage.

Evidence Base

To determine the extent of malnutrition, SNAQ has a number of tools, validated for different settings:

  • The SNAQ was developed foe adults admitted to hospital
  • The SNAQ65+ was developed for the group of seniors (> over 65) who live at home and who may make use of care at home.
  • The SNAQrc (Short Nutritional Assessment Questionnaire for Residential Care) is available for screening for malnutrition in nursing and retirement homes.
  • The STRONGkids tool is available for screening for malnutrition among children.

Patient Population

The SNAQ is meant for patients over 18 years of age who are staying at the hospital.

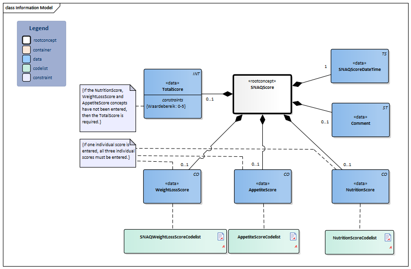
Information Model


#8273#NutritionScoreCodelist#SNAQWeightLossScoreCodelist#8275#8272#8279#AppetiteScoreCodelist#8277#8274#8280SNAQScore-v3.1Model(2017EN).png


Type Id Concept Card. Definition DefinitionCode Reference
Block.png NL-CM:4.6.1 Arrowdown.pngSNAQScore Root concept of the SNAQScore information model. This root concept contains all data elements of the SNAQScore information model.
CO.png NL-CM:4.6.3 Arrowright.pngWeightLossScore 0..1 The score based on undesired weight loss over the past month(s).
List2.png SNAQWeightLossScoreCodelist
CO.png NL-CM:4.6.4 Arrowright.pngAppetiteScore 0..1 The score based on a reduced appetite over the past month.
List2.png AppetiteScoreCodelist
CO.png NL-CM:4.6.5 Arrowright.pngNutritionScore 0..1 The score based on the use of fluid or enteral nutrition over the past month.
List2.png NutritionScoreCodelist
INT.png NL-CM:4.6.2 Arrowright.pngTotalScore 0..1 The total score is the sum of all the individual scores. The total score has a range from 0 - 5.
TS.png NL-CM:4.6.6 Arrowright.pngSNAQScoreDateTime 1 The date and time at which the SNAQ score was determined.
ST.png NL-CM:4.6.7 Arrowright.pngComment 0..1 A comment on the circumstances during the measurement.
48767-8 Annotation comment

Columns Concept and DefinitionCode: hover over the values for more information
For explanation of the symbols, please see the legend page List2.png

Example Instances

Only available in Dutch

SNAQScore
SNAQScoreDatumTijd 27-01-2013
GewichtsverliesScore 3 (Meer dan 6 kg in de laatste 6 maanden)
EetlustScore 1 (Verminderde eetlust de afgelopen maand)
VoedingsScore 0 (Geen drink- of sondevoeding)
TotaalScore 4
Toelichting -

References

1. Stuurgroep Ondervoeding [Online] Beschikbaar op:http://www.stuurgroepondervoeding.nl/ [Geraadpleegd: 13 februari 2015]

Valuesets

AppetiteScoreCodelist

Valueset OID: 2.16.840.1.113883.2.4.3.11.60.40.2.4.6.2 Binding:
Conceptname Conceptcode Conceptvalue Codesystem name Codesystem OID Description
Eetlust B0 0 SNAQ_Eetlust 2.16.840.1.113883.2.4.3.11.60.40.4.5.2 Normale eetlust
GeenEetlust B1 1 SNAQ_Eetlust 2.16.840.1.113883.2.4.3.11.60.40.4.5.2 Verminderde eetlust de afgelopen maand

NutritionScoreCodelist

Valueset OID: 2.16.840.1.113883.2.4.3.11.60.40.2.4.6.3 Binding:
Conceptname Conceptcode Conceptvalue Codesystem name Codesystem OID Description
GeenVoeding Z0 0 SNAQ_Voeding 2.16.840.1.113883.2.4.3.11.60.40.4.5.3 Geen drink- of sondevoeding
Voeding Z1 1 SNAQ_Voeding 2.16.840.1.113883.2.4.3.11.60.40.4.5.3 Drink- of sondevoeding in de afgelopen maand

SNAQWeightLossScoreCodelist

Valueset OID: 2.16.840.1.113883.2.4.3.11.60.40.2.4.6.1 Binding:
Conceptname Conceptcode Conceptvalue Codesystem name Codesystem OID Description
LossLow G0 0 SNAQ_Gewichtsverlies 2.16.840.1.113883.2.4.3.11.60.40.4.5.1 Geen gewichtverlies
LossAverage G1 2 SNAQ_Gewichtsverlies 2.16.840.1.113883.2.4.3.11.60.40.4.5.1 Meer dan 3 kg in de laatste maand
LossHigh G2 3 SNAQ_Gewichtsverlies 2.16.840.1.113883.2.4.3.11.60.40.4.5.1 Meer dan 6 kg in de laatste 6 maanden

This information model in other releases

Information model references

This information model refers to

--

This information model is used in

--

Technical specifications in HL7v3 CDA and HL7 FHIR

To exchange information based on health and care information models, additional, more technical specifications are required.
Not every environment can handle the same technical specifications. For this reason, there are several types of technical specifications:

  • HL7® version 3 CDA compatible specifications, available through the Nictiz ART-DECOR® environment Artdecor.jpg
  • HL7® FHIR® compatible specifications, available through the Nictiz environment on the Simplifier FHIR Fhir.png

Downloads

This information model is also available as pdf file PDF.png or as spreadsheet Xlsx.png

About this information

The information in this wikipage is based on Release 2017
Conditions for use are located on the mainpage List2.png
This page is generated on 21/12/2018 14:48:24 with ZibExtraction v. 3.0.6929.24609


Back 16.png Back to HCIM list