Signalering-v2.0(2024NL)
Inhoud
Algemeen
Naam: nl.zorg.Signalering ![]()
Versie: 2.0
ZIB Status:Final
Publicatie: 2024
Publicatie status: Prepublished
Publicatie datum: 15-04-2024
Metadata
| DCM::CoderList | Projectgroep VIPP GGZ |
| DCM::ContactInformation.Address | * |
| DCM::ContactInformation.Name | * |
| DCM::ContactInformation.Telecom | * |
| DCM::ContentAuthorList | Projectgroep VIPP GGZ |
| DCM::CreationDate | 30-3-2022 |
| DCM::DeprecatedDate | |
| DCM::DescriptionLanguage | nl |
| DCM::EndorsingAuthority.Address | |
| DCM::EndorsingAuthority.Name | * |
| DCM::EndorsingAuthority.Telecom | |
| DCM::Id | 2.16.840.1.113883.2.4.3.11.60.40.3.16.5 |
| DCM::KeywordList | |
| DCM::LifecycleStatus | Final |
| DCM::ModelerList | Projectgroep VIPP GGZ |
| DCM::Name | nl.zorg.Signalering |
| DCM::PublicationDate | 15-04-2024 |
| DCM::PublicationStatus | Prepublished |
| DCM::ReviewerList | |
| DCM::RevisionDate | 13-09-2023 |
| DCM::Supersedes | nl.zorg.Signalering-v1.0 |
| DCM::Version | 2.0 |
| HCIM::PublicationLanguage | NL |
Revision History
Publicatieversie 1.0 (10-06-2022) Bevat:
Publicatieversie 2.0 (15-10-2023)
| ZIB-1850 | Waardenlijst FaseNaamCodelijst bevat foutieve SNOMED CT codes |
Concept
Een signalering is een (groep van) waarneming(en) van symptomen of gedragingen die een hulpmiddel kunnen zijn bij het signaleren van een verergering van een bepaalde conditie.
Purpose
Door het op tijd herkennen en waarnemen van bepaalde signaleringen door de patiënt zelf of diens omgeving en hierop de juiste acties te ondernemen kan erger worden voorkomen.
Door het vastleggen van het patiënt specifieke patroon in bijvoorbeeld een signaleringsplan krijgt de patiënt zelf en zijn omgeving tevens zicht op het verloop van verergering als ook een handvat voor patiënt specifieke juiste benadering en interventies.
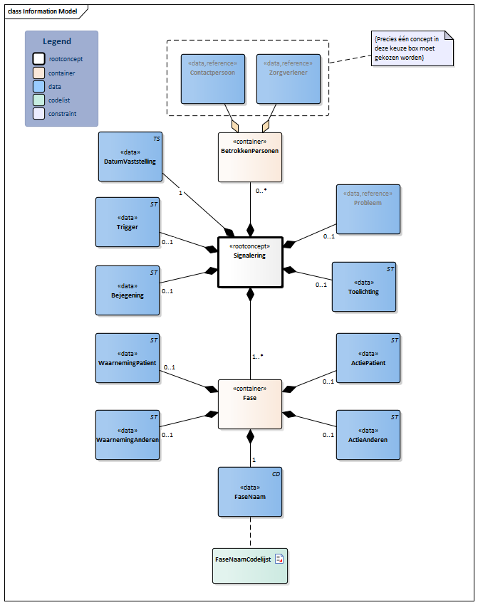
Information Model

| Type | Id | Concept | Card. | Definitie | DefinitieCode | Verwijzing | ||||||||
| NL-CM:16.5.1 | Rootconcept van de bouwsteen Signalering. Dit rootconcept bevat alle gegevenselementen van de bouwsteen Signalering. | |||||||||||||
| NL-CM:16.5.5 | 0..* | Container van het concept BetrokkenPersonen. Deze container bevat alle gegevenselementen van het concept BetrokkenPersonen. |
|
|||||||||||
| NL-CM:16.5.6 | (0..1) | De contactpersoon van de patiënt met wie de signalen, waarneming en acties zijn besproken en bekend zijn. |
|
| ||||||||||
| NL-CM:16.5.15 | (0..1) | De zorgverlener betrokken bij de patiënt met wie de signalen, waarneming en acties zijn besproken en bekend zijn. |
|
| ||||||||||
| NL-CM:16.5.7 | 1 | Datum waarop het Signaleringsplan is vastgesteld. | ||||||||||||
| NL-CM:16.5.12 | 0..1 | Een specifieke gebeurtenis of beleving die het gedrag van de patiënt activeert. |
|
|||||||||||
| NL-CM:16.5.4 | 0..1 | Beschrijving van de gewenste bejegening van de patiënt in geval van crisis. |
|
|||||||||||
| NL-CM:16.5.10 | 0..1 | De conditie of het probleem van de patiënt waarop de waarneming betrekking heeft. |
|
| ||||||||||
| NL-CM:16.5.11 | 0..1 | Een toelichting op de signalering. |
|
|||||||||||
| NL-CM:16.5.8 | 1..* | Container van het concept Fase. Deze container bevat alle gegevenselementen van het concept Fase. | ||||||||||||
| NL-CM:16.5.14 | 0..1 | Beschrijving van gedrag, symptomen en/of gedachten die kenmerkend zijn voor de betreffende fase die de patiënt bij zichzelf waarneemt. |
|
|||||||||||
| NL-CM:16.5.13 | 0..1 | Een beschrijving van gedrag en/of symptomen door anderen waargenomen bij de patiënt die kenmerkend zijn voor een betreffende fase. De voortekenen van verergering waarop bepaalde acties kunnen worden ondernomen door de patiënt en eventueel zijn omgeving. |
|
|||||||||||
| NL-CM:16.5.3 | 0..1 | Een beschrijving van wat de zelf patiënt kan doen of uitvoeren om verergering of terugval te voorkomen. |
|
|||||||||||
| NL-CM:16.5.2 | 0..1 | Een beschrijving van acties of interventies bij een waarneming van de patiënt die anderen kunnen uitvoeren om een verergering te voorkomen. |
|
|||||||||||
| NL-CM:16.5.9 | 1 | De fase van de signalering van de conditie waarop de bepaalde acties en waarnemingen betrekking hebben. |
|
| ||||||||||
Kolommen Concept en DefinitieCode: houdt de muis boven de waarde voor meer informatie
Voor uitleg over de gebruikte symbolen, zie de legenda pagina
Example Instances
| Signalering | |
| DatumVaststelling | 18-05-2021 |
| BetrokkenPersonen | |
| Contactpersoon | |
| Naam | G.J. Pieterse |
| Relatie | Echtgenoot |
| Zorgverlener | |
| ZorgverlenerRol | Hoofdbehandelaar |
| Naam | A.S. Janssen |
| Bejegening | Niet tegen me schreeuwen - me niet vastpakken |
| Toelichting | Ik heb een klein sociaal netwerk en ik zal niet snel zelf om hulp vragen |
| Fase | |
| WaarnemingPatient | Ik voel me goed - ik ben vrolijk - ik heb muziek in mijn hoofd |
| WaarnemingAnderen | Ik fluit of neurie |
| ActiePatient | Ik besef me dat het goed met me gaat |
| ActieAnderen | Benoem wat je ziet en label dit positief |
| FaseNaam | Groen |
| Fase | |
| WaarnemingPatient | Ik ben prikkelbaar en snel op mijn teentjes getrapt |
| WaarnemingAnderen | Stemming is neerslachtig - ik wil mijn medicatie niet innemen |
| ActiePatient | Situaties vermijden waarin de muziek hard staat |
| ActieAnderen | Gesprek aangaan, bezorgdheid benoemen |
| FaseNaam | Oranje |
Valuesets
FaseNaamCodelijst
| Valueset OID: 2.16.840.1.113883.2.4.3.11.60.40.2.16.5.1 | Binding: Extensible |
| Conceptnaam | Conceptcode | Codestelselnaam | Codesysteem OID | Omschrijving |
| Fase 0 van signaleringsplan voor geestelijke gezondheid | 180271000146105 | SNOMED CT | 2.16.840.1.113883.6.96 | Groen |
| Fase 2 van signaleringsplan voor geestelijke gezondheid | 180291000146109 | SNOMED CT | 2.16.840.1.113883.6.96 | Oranje |
| Fase 3 van signaleringsplan voor geestelijke gezondheid | 180301000146108 | SNOMED CT | 2.16.840.1.113883.6.96 | Rood |
Deze bouwsteen in overige publicaties
- Pre-publicatie 2022-1, (Versie 1.0)
- Pre-publicatie 2023-1, (Versie 2.0)
- Pre-Publicatie 2024-1, (Versie 2.0)
Bouwsteen verwijzingen
Deze bouwsteen verwijst naar
Deze bouwsteen wordt gebruikt in
- --
Technische specificaties in HL7v3 CDA en HL7 FHIR
Om informatie op basis van zorginformatiebouwstenen uit te wisselen zijn aanvullende, meer technische specificaties nodig.<BR>Niet iedere omgeving kan met dezelfde technische specificaties overweg. Om deze reden zijn er meerdere typen technische specificaties:
- HL7® versie 3 CDA compatibele specificaties, beschikbaar via de Nictiz ART-DECOR® omgeving

- HL7® FHIR® compatibele specificaties, beschikbaar via de Nictiz-omgeving op de Simplifier FHIR Registry

Downloads
De bouwsteen is ook beschikbaar als pdf bestand
of als spreadsheet
Over deze informatie
De informatie in deze wiki pagina is gebaseerd op de Prepublicatie 2024-1
SNOMED CT en LOINC codes zijn gebaseeerd op:
- SNOMED Clinical Terms versie: 20240331 [R] (maart 2024-editie)
- LOINC version 2.77
De voorwaarden van gebruik staan op de beginpagina ![]()
Deze pagina is gegenereerd op 25/04/2024 10:43:36 met ZibExtraction v. 9.3.8880.19756