SondeSysteem-v1.0(2015NL)
Inhoud
Algemeen
Naam: nl.nfu.SondeSysteem ![]()
Versie: 1.0
ZIB Status:Final
Publicatie: 2015
Publicatie status: Published
Publicatie datum: 8-9-2015
Metadata
| DCM::CoderList | Werkgroep RadB Verpleegkundige Gegevens |
| DCM::ContactInformation.Address | * |
| DCM::ContactInformation.Name | * |
| DCM::ContactInformation.Telecom | * |
| DCM::ContentAuthorList | Werkgroep RadB Verpleegkundige Gegevens |
| DCM::CreationDate | 3-4-2014 |
| DCM::DeprecatedDate | |
| DCM::DescriptionLanguage | nl |
| DCM::EndorsingAuthority.Address | |
| DCM::EndorsingAuthority.Name | NFU & V&VN |
| DCM::EndorsingAuthority.Telecom | |
| DCM::Id | 2.16.840.1.113883.2.4.3.11.60.40.3.10.3 |
| DCM::KeywordList | Sonde, feeding tube, toedieningssyteem |
| DCM::LifecycleStatus | Final |
| DCM::ModelerList | Werkgroep RadB Verpleegkundige Gegevens |
| DCM::Name | nl.nfu.SondeSysteem |
| DCM::PublicationDate | 8-9-2015 |
| DCM::PublicationStatus | Published |
| DCM::ReviewerList | Projectgroep RadB Verpleegkundige Gegevens & Kerngroep Registratie aan de Bron |
| DCM::RevisionDate | 8-9-2015 |
| DCM::Superseeds | |
| DCM::Version | 1.0 |
| HCIM::PublicationLanguage | NL |
Revision History
'
Publicatieversie 1.0 (01-07-2015).
Concept
Een sonde is een speciale katheter die gebruikt wordt om:
- vloeibare voeding toe te dienen aan mensen die niet op een normale manier kunnen eten of drinken,
- medicatie toe te dienen,
- maagsap af te laten lopen (hevelen) of af te zuigen.
Sondes kunnen op verschillende wijzen ingebracht worden. Een sonde kan, via de neus, worden ingebracht in de maag of darm (duodenum, jejunum).
Percutane endoscopische gastrostomie (PEG) is een techniek om een sondeslang in de maag te leggen via de buikwand. Deze dunne slang wordt gebruikt om een patiënt te voeden die gedurende lange tijd geen voeding op de normale wijze tot zich kan nemen (PEG-sonde).
Purpose
Het doel van een sonde is meestal het toedienen van voeding en/of medicatie.
Het vastleggen van informatie over aanwezige sondes heeft tot doel om andere zorgverleners hierover te informeren. Deze informatie is van belang bij het vaststellen van benodigde zorg voor de patiënt en voor veilige toediening van medicatie. In een overplaatsingssituatie biedt de informatie de mogelijkheid om de continuïteit van zorg te bewerkstelligen door bijvoorbeeld specifieke deskundigheid en materialen vooraf te regelen.
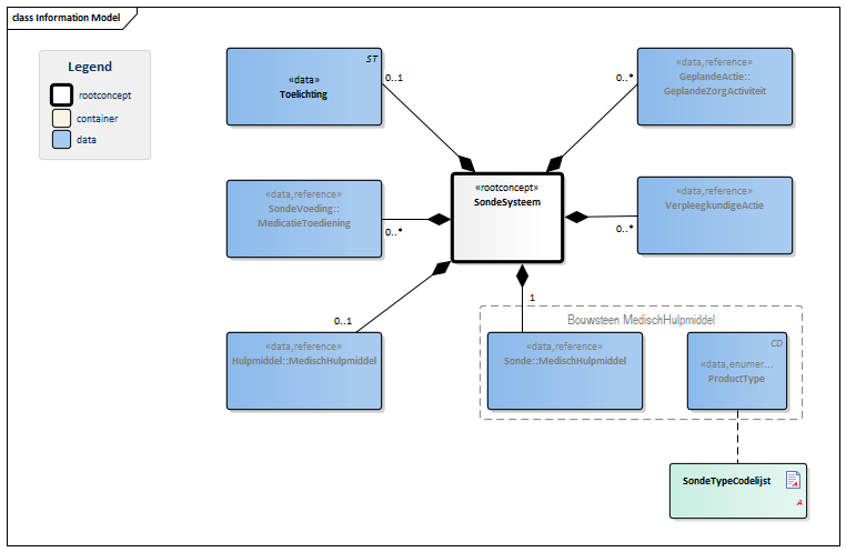
Information Model

| Type | Id | Concept | Card. | Definitie | DefinitieCode | Verwijzing | ||||||||
| NL-CM:10.3.1 | Rootconcept van de bouwsteen SondeSysteem. Dit rootconcept bevat alle gegevenselementen van de bouwsteen SondeSysteem. | |||||||||||||
| NL-CM:10.3.2 | 1 | Sonde beschrijft de aanwezigheid van een sonde. Indien hier sprake van is, kunnen naast het type sonde, de plaatsingsdatum en entreelocatie van de sonde beschreven worden. Bovendien biedt het de mogelijkheid om indien gewenst identificerende gegevens van de sonde vast te leggen. |
|
| ||||||||||
| NL-CM:10.1.3 | Een beschrijving van het type sonde op basis van de locatie waar deze is ingebracht en de positie van de tip van de sonde. |
| ||||||||||||
| NL-CM:10.3.3 | 0..* | De beschrijving van de vloeistof die toegediend wordt via de sonde en de dosis van de verstrekking, zoals vermeld staat in het medicatievoorschrift.
Hoewel het in de meeste gevallen via de sonde voeding wordt toegediend kunnen ook medicamenten via deze weg toegediend worden. |
|
| ||||||||||
| NL-CM:10.3.7 | 0..1 | Een beschrijving van hulpmiddelen die benodigd zijn voor het gebruik van de sonde, bijvoorbeeld een voedingspomp of, in het geval van afzuigen, een vacuumpomp.
|
| |||||||||||
| NL-CM:10.3.4 | 0..* | De verpleegkundige acties en/of aandachtspunten ten aanzien van het plaatsen, gebruik en verwijderen van de sonde. |
| |||||||||||
| NL-CM:10.3.5 | 0..* | Een geplande (verpleegkundige) actie of 'clinical reminder' gerelateerd aan het toepassen van de sonde. Hiermee, kan onder meer de datum, waarop de sonde vervangen moet worden, vastgelegd worden. |
| |||||||||||
| NL-CM:10.3.6 | 0..1 | Een toelichting op de sonde. |
|
|||||||||||
Kolommen Concept en DefinitieCode: houdt de muis boven de waarde voor meer informatie
Voor uitleg over de gebruikte symbolen, zie de legenda pagina
Example Instances
| SondeSysteem | |
| Sonde | |
| ProductType | PEG sonde |
| BeginDatum | 30-11-2014 |
| SondeVoeding | |
| ProductNaam | Nutrison |
| VerpleegkundigeActie | |
| Activiteit | Sonde naspoelen met water na sondevoeding. |
| GeplandeActie | |
| Activiteit | Sonde verwisselen op 5-12-2014. |
References
1. V&VN. Landelijke multidisciplinaire richtlijn Neusmaagsonde. (2011) [Online] Beschikbaar op:http://www.stuurgroepondervoeding.nl/wp-content/uploads/2015/02/Richtlijn-Neusmaagsonde-definitief.pdf [Geraadpleegd: 13 februari 2015]
Valuesets
SondeTypeCodelijst
| Valueset OID: 2.16.840.1.113883.2.4.3.11.60.40.2.10.3.1 | Binding: |
| Conceptnaam | Conceptcode | Codestelselnaam | Codesysteem OID | Omschrijving |
| Jejunostomy tube | 126065006 | SNOMED CT | 2.16.840.1.113883.6.96 | Jejunostomie katheter |
| Gastrostomy tube | 470571004 | SNOMED CT | 2.16.840.1.113883.6.96 | Gastrostomie katheter |
| Percutaneous endoscopic gastrostomy catheter | 281414004 | SNOMED CT | 2.16.840.1.113883.6.96 | PEG sonde |
| Percutaneous radiological gastrostomy catheter | 8921000146109 | SNOMED CT | 2.16.840.1.113883.6.96 | PRG sonde |
| Percutaneous endoscopic gastrojejunostomy catheter | 8851000146109 | SNOMED CT | 2.16.840.1.113883.6.96 | PEG-J sonde |
| Percutaneous endoscopic jejunostomy catheter | 8911000146104 | SNOMED CT | 2.16.840.1.113883.6.96 | PEJ sonde |
| Nasogastric tube | 17102003 | SNOMED CT | 2.16.840.1.113883.6.96 | Neus-maagsonde |
| Nasojejunal tube | 8581000146101 | SNOMED CT | 2.16.840.1.113883.6.96 | Neus-jejunumsonde |
| Nasoduodenal tube | 8591000146104 | SNOMED CT | 2.16.840.1.113883.6.96 | Neus-duodenumsonde |
| Other | OTH | NullFlavor | 2.16.840.1.113883.5.1008 | Anders |
Deze bouwsteen in overige publicaties
- Publicatie 2016, (Versie 3.0)
- Publicatie 2017, (Versie 3.2)
- Pre-publicatie 2018-2, (Versie 3.2)
- Pre-publicatie 2019-2, (Versie 3.3)
- Publicatie 2020, (Versie 3.3)
- Pre-publicatie 2021-2, (Versie 3.3.1)
- Pre-publicatie 2022-1, (Versie 3.4)
- Pre-publicatie 2023-1, (Versie 3.5)
- Pre-Publicatie 2024-1, (Versie 3.5)
- Publicatie 2024, (Versie 3.6)
Bouwsteen verwijzingen
Deze bouwsteen verwijst naar
- MedicatieToediening-v1.0
- MedischHulpmiddel-v1.2
- OverdrachtGeplandeZorgActiviteit-v1.2.1
- VerpleegkundigeInterventie-v1.0
Deze bouwsteen wordt gebruikt in
- --
Technische specificaties in HL7v3 CDA en HL7 FHIR
Om informatie op basis van zorginformatiebouwstenen uit te wisselen zijn aanvullende, meer technische specificaties nodig.
Niet iedere omgeving kan met dezelfde technische specificaties overweg. Om deze reden zijn er meerdere typen technische specificaties:
- HL7® versie 3 CDA compatibele specificaties, beschikbaar via de Nictiz ART-DECOR® omgeving

- HL7® FHIR® compatibele specificaties, beschikbaar via de Nictiz-omgeving op de Simplifier FHIR Registry

Downloads
De bouwsteen is ook beschikbaar als pdf bestand
of als spreadsheet
Over deze informatie
De informatie in deze wiki pagina is gebaseerd op de Registratie aan de bron publicatie 2015 incl. errata dd. 16-07-2015
De voorwaarden van gebruik staan op de beginpagina ![]()
Deze pagina is gegenereerd op 24/12/2018 12:41:59 met ZibExtraction v. 3.0.6932.1989